Random direction mobility model. More...
#include "random-direction-2d-mobility-model.h"
Inheritance diagram for ns3::RandomDirection2dMobilityModel:
Collaboration diagram for ns3::RandomDirection2dMobilityModel:Public Member Functions | |
| RandomDirection2dMobilityModel () | |
Public Member Functions inherited from ns3::MobilityModel | |
| MobilityModel () | |
| virtual | ~MobilityModel ()=0 |
| int64_t | AssignStreams (int64_t stream) |
| Assign a fixed random variable stream number to the random variables used by this model. More... | |
| double | GetDistanceFrom (Ptr< const MobilityModel > position) const |
| Vector | GetPosition (void) const |
| double | GetRelativeSpeed (Ptr< const MobilityModel > other) const |
| Vector | GetVelocity (void) const |
| void | SetPosition (const Vector &position) |
Public Member Functions inherited from ns3::Object | |
| Object () | |
| Constructor. More... | |
| virtual | ~Object () |
| Destructor. More... | |
| void | AggregateObject (Ptr< Object > other) |
| Aggregate two Objects together. More... | |
| void | Dispose (void) |
| Dispose of this Object. More... | |
| AggregateIterator | GetAggregateIterator (void) const |
| Get an iterator to the Objects aggregated to this one. More... | |
| virtual TypeId | GetInstanceTypeId (void) const |
| Get the most derived TypeId for this Object. More... | |
| template<typename T > | |
| Ptr< T > | GetObject (void) const |
| Get a pointer to the requested aggregated Object. More... | |
| template<typename T > | |
| Ptr< T > | GetObject (TypeId tid) const |
| Get a pointer to the requested aggregated Object by TypeId. More... | |
| template<> | |
| Ptr< Object > | GetObject () const |
| template<> | |
| Ptr< Object > | GetObject (TypeId tid) const |
| void | Initialize (void) |
| Invoke DoInitialize on all Objects aggregated to this one. More... | |
| bool | IsInitialized (void) const |
| Check if the object has been initialized. More... | |
Public Member Functions inherited from ns3::SimpleRefCount< Object, ObjectBase, ObjectDeleter > | |
| SimpleRefCount () | |
| Default constructor. More... | |
| SimpleRefCount (const SimpleRefCount &o) | |
| Copy constructor. More... | |
| uint32_t | GetReferenceCount (void) const |
| Get the reference count of the object. More... | |
| SimpleRefCount & | operator= (const SimpleRefCount &o) |
| Assignment operator. More... | |
| void | Ref (void) const |
| Increment the reference count. More... | |
| void | Unref (void) const |
| Decrement the reference count. More... | |
Public Member Functions inherited from ns3::ObjectBase | |
| virtual | ~ObjectBase () |
| Virtual destructor. More... | |
| void | GetAttribute (std::string name, AttributeValue &value) const |
| Get the value of an attribute, raising fatal errors if unsuccessful. More... | |
| bool | GetAttributeFailSafe (std::string name, AttributeValue &value) const |
| Get the value of an attribute without raising erros. More... | |
| void | SetAttribute (std::string name, const AttributeValue &value) |
| Set a single attribute, raising fatal errors if unsuccessful. More... | |
| bool | SetAttributeFailSafe (std::string name, const AttributeValue &value) |
| Set a single attribute without raising errors. More... | |
| bool | TraceConnect (std::string name, std::string context, const CallbackBase &cb) |
| Connect a TraceSource to a Callback with a context. More... | |
| bool | TraceConnectWithoutContext (std::string name, const CallbackBase &cb) |
| Connect a TraceSource to a Callback without a context. More... | |
| bool | TraceDisconnect (std::string name, std::string context, const CallbackBase &cb) |
| Disconnect from a TraceSource a Callback previously connected with a context. More... | |
| bool | TraceDisconnectWithoutContext (std::string name, const CallbackBase &cb) |
| Disconnect from a TraceSource a Callback previously connected without a context. More... | |
Static Public Member Functions | |
| static TypeId | GetTypeId (void) |
| Register this type with the TypeId system. More... | |
Static Public Member Functions inherited from ns3::MobilityModel | |
| static TypeId | GetTypeId (void) |
| Register this type with the TypeId system. More... | |
Static Public Member Functions inherited from ns3::Object | |
| static TypeId | GetTypeId (void) |
| Register this type. More... | |
Static Public Member Functions inherited from ns3::ObjectBase | |
| static TypeId | GetTypeId (void) |
| Get the type ID. More... | |
Private Member Functions | |
| void | BeginPause (void) |
| Pause, cancel currently scheduled event, schedule end of pause event. More... | |
| virtual int64_t | DoAssignStreams (int64_t) |
| The default implementation does nothing but return the passed-in parameter. More... | |
| virtual void | DoDispose (void) |
| Destructor implementation. More... | |
| virtual Vector | DoGetPosition (void) const |
| virtual Vector | DoGetVelocity (void) const |
| virtual void | DoInitialize (void) |
| Initialize() implementation. More... | |
| void | DoInitializePrivate (void) |
| Sets a new random direction and calls SetDirectionAndSpeed. More... | |
| virtual void | DoSetPosition (const Vector &position) |
| void | ResetDirectionAndSpeed (void) |
| Set a new direction and speed. More... | |
| void | SetDirectionAndSpeed (double direction) |
| Set new velocity and direction, and schedule next pause event More... | |
Private Attributes | |
| Rectangle | m_bounds |
| the 2D bounding area More... | |
| Ptr< UniformRandomVariable > | m_direction |
| rv to control direction More... | |
| EventId | m_event |
| event ID of next scheduled event More... | |
| ConstantVelocityHelper | m_helper |
| helper for velocity computations More... | |
| Ptr< RandomVariableStream > | m_pause |
| a random variable to control pause More... | |
| Ptr< RandomVariableStream > | m_speed |
| a random variable to control speed More... | |
Additional Inherited Members | |
Public Types inherited from ns3::MobilityModel | |
| typedef void(* | TracedCallback) (Ptr< const MobilityModel > model) |
| TracedCallback signature. More... | |
Protected Member Functions inherited from ns3::MobilityModel | |
| void | NotifyCourseChange (void) const |
| Must be invoked by subclasses when the course of the position changes to notify course change listeners. More... | |
Protected Member Functions inherited from ns3::Object | |
| Object (const Object &o) | |
| Copy an Object. More... | |
| virtual void | NotifyNewAggregate (void) |
| Notify all Objects aggregated to this one of a new Object being aggregated. More... | |
Protected Member Functions inherited from ns3::ObjectBase | |
| void | ConstructSelf (const AttributeConstructionList &attributes) |
| Complete construction of ObjectBase; invoked by derived classes. More... | |
| virtual void | NotifyConstructionCompleted (void) |
| Notifier called once the ObjectBase is fully constructed. More... | |
Related Functions inherited from ns3::ObjectBase | |
| static TypeId | GetObjectIid (void) |
| Ensure the TypeId for ObjectBase gets fully configured to anchor the inheritance tree properly. More... | |
Random direction mobility model.
The movement of objects is based on random directions: each object pauses for a specific delay, chooses a random direction and speed and then travels in the specific direction until it reaches one of the boundaries of the model. When it reaches the boundary, it pauses, selects a new direction and speed, aso.
ns3::RandomDirection2dMobilityModel is accessible through the following paths with Config::Set and Config::Connect:
No TraceSources are defined for this type.
Size of this type is 192 bytes (on a 64-bit architecture).
Definition at line 44 of file random-direction-2d-mobility-model.h.
| ns3::RandomDirection2dMobilityModel::RandomDirection2dMobilityModel | ( | ) |
Definition at line 58 of file random-direction-2d-mobility-model.cc.
References m_direction.
|
private |
Pause, cancel currently scheduled event, schedule end of pause event.
Definition at line 84 of file random-direction-2d-mobility-model.cc.
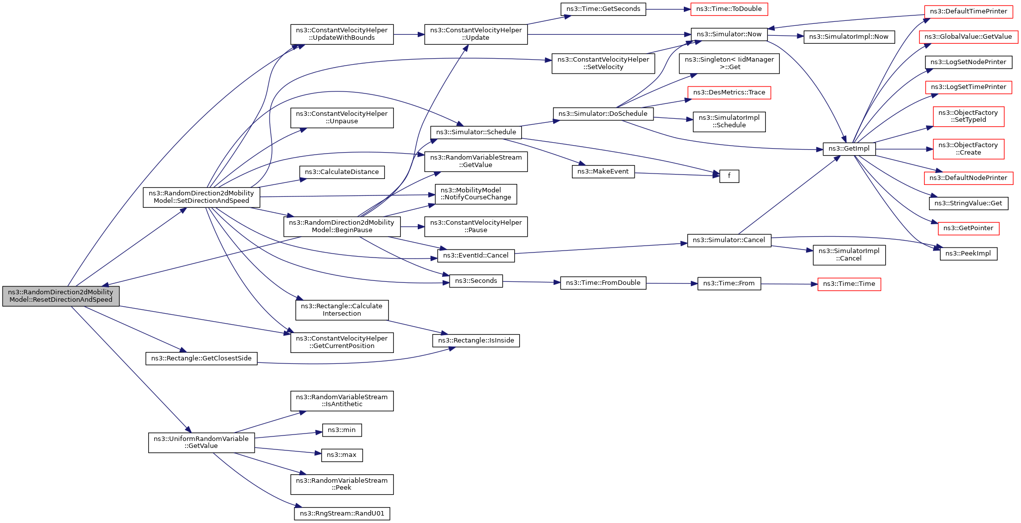
References ns3::EventId::Cancel(), ns3::RandomVariableStream::GetValue(), m_event, m_helper, m_pause, ns3::MobilityModel::NotifyCourseChange(), ns3::ConstantVelocityHelper::Pause(), ResetDirectionAndSpeed(), ns3::Simulator::Schedule(), ns3::Seconds(), and ns3::ConstantVelocityHelper::Update().
Referenced by SetDirectionAndSpeed().
Here is the call graph for this function:
Here is the caller graph for this function:
|
privatevirtual |
The default implementation does nothing but return the passed-in parameter.
Subclasses using random variables are expected to override this.
| start | starting stream index |
Reimplemented from ns3::MobilityModel.
Definition at line 156 of file random-direction-2d-mobility-model.cc.
References m_direction, m_pause, m_speed, and ns3::RandomVariableStream::SetStream().
Here is the call graph for this function:
|
privatevirtual |
Destructor implementation.
This method is called by Dispose() or by the Object's destructor, whichever comes first.
Subclasses are expected to implement their real destruction code in an overridden version of this method and chain up to their parent's implementation once they are done. i.e, for simplicity, the destructor of every subclass should be empty and its content should be moved to the associated DoDispose() method.
It is safe to call GetObject() from within this method.
Reimplemented from ns3::Object.
Definition at line 64 of file random-direction-2d-mobility-model.cc.
References ns3::Object::DoDispose().
Here is the call graph for this function:
|
privatevirtual |
Concrete subclasses of this base class must implement this method.
Implements ns3::MobilityModel.
Definition at line 138 of file random-direction-2d-mobility-model.cc.
References ns3::ConstantVelocityHelper::GetCurrentPosition(), m_bounds, m_helper, and ns3::ConstantVelocityHelper::UpdateWithBounds().
Here is the call graph for this function:
|
privatevirtual |
Concrete subclasses of this base class must implement this method.
Implements ns3::MobilityModel.
Definition at line 151 of file random-direction-2d-mobility-model.cc.
References ns3::ConstantVelocityHelper::GetVelocity(), and m_helper.
Here is the call graph for this function:
|
privatevirtual |
Initialize() implementation.
This method is called only once by Initialize(). If the user calls Initialize() multiple times, DoInitialize() is called only the first time.
Subclasses are expected to override this method and chain up to their parent's implementation once they are done. It is safe to call GetObject() and AggregateObject() from within this method.
Reimplemented from ns3::Object.
Definition at line 70 of file random-direction-2d-mobility-model.cc.
References ns3::Object::DoInitialize(), and DoInitializePrivate().
Here is the call graph for this function:
|
private |
Sets a new random direction and calls SetDirectionAndSpeed.
Definition at line 77 of file random-direction-2d-mobility-model.cc.
References ns3::UniformRandomVariable::GetValue(), m_direction, and SetDirectionAndSpeed().
Referenced by DoInitialize(), and DoSetPosition().
Here is the call graph for this function:
Here is the caller graph for this function:
|
privatevirtual |
| position | the position to set. |
Concrete subclasses of this base class must implement this method.
Implements ns3::MobilityModel.
Definition at line 144 of file random-direction-2d-mobility-model.cc.
References ns3::EventId::Cancel(), DoInitializePrivate(), m_event, m_helper, ns3::Simulator::ScheduleNow(), and ns3::ConstantVelocityHelper::SetPosition().
Here is the call graph for this function:
|
static |
Register this type with the TypeId system.
Definition at line 36 of file random-direction-2d-mobility-model.cc.
References m_bounds, m_pause, m_speed, ns3::MakePointerAccessor(), ns3::MakeRectangleAccessor(), ns3::MakeRectangleChecker(), and ns3::TypeId::SetParent().
Here is the call graph for this function:
|
private |
Set a new direction and speed.
Definition at line 114 of file random-direction-2d-mobility-model.cc.
References ns3::Rectangle::BOTTOM, ns3::Rectangle::GetClosestSide(), ns3::ConstantVelocityHelper::GetCurrentPosition(), ns3::UniformRandomVariable::GetValue(), ns3::Rectangle::LEFT, m_bounds, m_direction, m_helper, ns3::Rectangle::RIGHT, SetDirectionAndSpeed(), ns3::Rectangle::TOP, and ns3::ConstantVelocityHelper::UpdateWithBounds().
Referenced by BeginPause().
Here is the call graph for this function:
Here is the caller graph for this function:
|
private |
Set new velocity and direction, and schedule next pause event
| direction | (radians) |
Definition at line 95 of file random-direction-2d-mobility-model.cc.
References BeginPause(), ns3::CalculateDistance(), ns3::Rectangle::CalculateIntersection(), ns3::EventId::Cancel(), ns3::ConstantVelocityHelper::GetCurrentPosition(), ns3::RandomVariableStream::GetValue(), m_bounds, m_event, m_helper, m_speed, ns3::MobilityModel::NotifyCourseChange(), NS_LOG_FUNCTION_NOARGS, ns3::Simulator::Schedule(), ns3::Seconds(), ns3::ConstantVelocityHelper::SetVelocity(), ns3::ConstantVelocityHelper::Unpause(), and ns3::ConstantVelocityHelper::UpdateWithBounds().
Referenced by DoInitializePrivate(), and ResetDirectionAndSpeed().
Here is the call graph for this function:
Here is the caller graph for this function:
|
private |
the 2D bounding area
Definition at line 80 of file random-direction-2d-mobility-model.h.
Referenced by DoGetPosition(), GetTypeId(), ResetDirectionAndSpeed(), and SetDirectionAndSpeed().
|
private |
rv to control direction
Definition at line 79 of file random-direction-2d-mobility-model.h.
Referenced by DoAssignStreams(), DoInitializePrivate(), RandomDirection2dMobilityModel(), and ResetDirectionAndSpeed().
|
private |
event ID of next scheduled event
Definition at line 83 of file random-direction-2d-mobility-model.h.
Referenced by BeginPause(), DoSetPosition(), and SetDirectionAndSpeed().
|
private |
helper for velocity computations
Definition at line 84 of file random-direction-2d-mobility-model.h.
Referenced by BeginPause(), DoGetPosition(), DoGetVelocity(), DoSetPosition(), ResetDirectionAndSpeed(), and SetDirectionAndSpeed().
|
private |
a random variable to control pause
Definition at line 82 of file random-direction-2d-mobility-model.h.
Referenced by BeginPause(), DoAssignStreams(), and GetTypeId().
|
private |
a random variable to control speed
Definition at line 81 of file random-direction-2d-mobility-model.h.
Referenced by DoAssignStreams(), GetTypeId(), and SetDirectionAndSpeed().