A Discrete-Event Network Simulator
API
ns3::TcpOption Class Referenceabstract

Base class for all kinds of TCP options. More...

#include "tcp-option.h"

+ Inheritance diagram for ns3::TcpOption:
+ Collaboration diagram for ns3::TcpOption:

Public Types

enum  Kind {
  END = 0, NOP = 1, MSS = 2, WINSCALE = 3,
  SACKPERMITTED = 4, SACK = 5, TS = 8, UNKNOWN = 255
}
 The option Kind, as defined in the respective RFCs. More...
 

Public Member Functions

 TcpOption ()
 
virtual ~TcpOption ()
 
virtual uint32_t Deserialize (Buffer::Iterator start)=0
 Deserialize the Option from a buffer iterator. More...
 
virtual TypeId GetInstanceTypeId (void) const
 Get the most derived TypeId for this Object. More...
 
virtual uint8_t GetKind (void) const =0
 Get the ‘kind’ (as in RFC 793) of this option. More...
 
virtual uint32_t GetSerializedSize (void) const =0
 Returns number of bytes required for Option serialization. More...
 
virtual void Print (std::ostream &os) const =0
 Print the Option contents. More...
 
virtual void Serialize (Buffer::Iterator start) const =0
 Serialize the Option to a buffer iterator. More...
 
- Public Member Functions inherited from ns3::Object
 Object ()
 Constructor. More...
 
virtual ~Object ()
 Destructor. More...
 
void AggregateObject (Ptr< Object > other)
 Aggregate two Objects together. More...
 
void Dispose (void)
 Dispose of this Object. More...
 
AggregateIterator GetAggregateIterator (void) const
 Get an iterator to the Objects aggregated to this one. More...
 
template<typename T >
Ptr< T > GetObject (void) const
 Get a pointer to the requested aggregated Object. More...
 
template<typename T >
Ptr< T > GetObject (TypeId tid) const
 Get a pointer to the requested aggregated Object by TypeId. More...
 
template<>
Ptr< ObjectGetObject () const
 
template<>
Ptr< ObjectGetObject (TypeId tid) const
 
void Initialize (void)
 Invoke DoInitialize on all Objects aggregated to this one. More...
 
bool IsInitialized (void) const
 Check if the object has been initialized. More...
 
- Public Member Functions inherited from ns3::SimpleRefCount< Object, ObjectBase, ObjectDeleter >
 SimpleRefCount ()
 Default constructor. More...
 
 SimpleRefCount (const SimpleRefCount &o)
 Copy constructor. More...
 
uint32_t GetReferenceCount (void) const
 Get the reference count of the object. More...
 
SimpleRefCountoperator= (const SimpleRefCount &o)
 Assignment operator. More...
 
void Ref (void) const
 Increment the reference count. More...
 
void Unref (void) const
 Decrement the reference count. More...
 
- Public Member Functions inherited from ns3::ObjectBase
virtual ~ObjectBase ()
 Virtual destructor. More...
 
void GetAttribute (std::string name, AttributeValue &value) const
 Get the value of an attribute, raising fatal errors if unsuccessful. More...
 
bool GetAttributeFailSafe (std::string name, AttributeValue &value) const
 Get the value of an attribute without raising erros. More...
 
void SetAttribute (std::string name, const AttributeValue &value)
 Set a single attribute, raising fatal errors if unsuccessful. More...
 
bool SetAttributeFailSafe (std::string name, const AttributeValue &value)
 Set a single attribute without raising errors. More...
 
bool TraceConnect (std::string name, std::string context, const CallbackBase &cb)
 Connect a TraceSource to a Callback with a context. More...
 
bool TraceConnectWithoutContext (std::string name, const CallbackBase &cb)
 Connect a TraceSource to a Callback without a context. More...
 
bool TraceDisconnect (std::string name, std::string context, const CallbackBase &cb)
 Disconnect from a TraceSource a Callback previously connected with a context. More...
 
bool TraceDisconnectWithoutContext (std::string name, const CallbackBase &cb)
 Disconnect from a TraceSource a Callback previously connected without a context. More...
 

Static Public Member Functions

static Ptr< TcpOptionCreateOption (uint8_t kind)
 Creates an option. More...
 
static TypeId GetTypeId (void)
 Get the type ID. More...
 
static bool IsKindKnown (uint8_t kind)
 Check if the option is implemented. More...
 
- Static Public Member Functions inherited from ns3::Object
static TypeId GetTypeId (void)
 Register this type. More...
 
- Static Public Member Functions inherited from ns3::ObjectBase
static TypeId GetTypeId (void)
 Get the type ID. More...
 

Additional Inherited Members

- Protected Member Functions inherited from ns3::Object
 Object (const Object &o)
 Copy an Object. More...
 
virtual void DoDispose (void)
 Destructor implementation. More...
 
virtual void DoInitialize (void)
 Initialize() implementation. More...
 
virtual void NotifyNewAggregate (void)
 Notify all Objects aggregated to this one of a new Object being aggregated. More...
 
- Protected Member Functions inherited from ns3::ObjectBase
void ConstructSelf (const AttributeConstructionList &attributes)
 Complete construction of ObjectBase; invoked by derived classes. More...
 
virtual void NotifyConstructionCompleted (void)
 Notifier called once the ObjectBase is fully constructed. More...
 

Detailed Description

Base class for all kinds of TCP options.


Introspection did not find any typical Config paths.


No Attributes are defined for this type.
No TraceSources are defined for this type.
Size of this type is 32 bytes (on a 64-bit architecture).

Definition at line 36 of file tcp-option.h.

Member Enumeration Documentation

◆ Kind

The option Kind, as defined in the respective RFCs.

Enumerator
END 

END.

NOP 

NOP.

MSS 

MSS.

WINSCALE 

WINSCALE.

SACKPERMITTED 

SACKPERMITTED.

SACK 

SACK.

TS 

TS.

UNKNOWN 

not a standardized value; for unknown recv'd options

Definition at line 53 of file tcp-option.h.

Constructor & Destructor Documentation

◆ TcpOption()

ns3::TcpOption::TcpOption ( )

Definition at line 40 of file tcp-option.cc.

◆ ~TcpOption()

ns3::TcpOption::~TcpOption ( )
virtual

Definition at line 44 of file tcp-option.cc.

Member Function Documentation

◆ CreateOption()

Ptr< TcpOption > ns3::TcpOption::CreateOption ( uint8_t  kind)
static

Creates an option.

Parameters
kindthe option kind
Returns
the requested option or an ns3::UnknownOption if the option is not supported

Definition at line 65 of file tcp-option.cc.

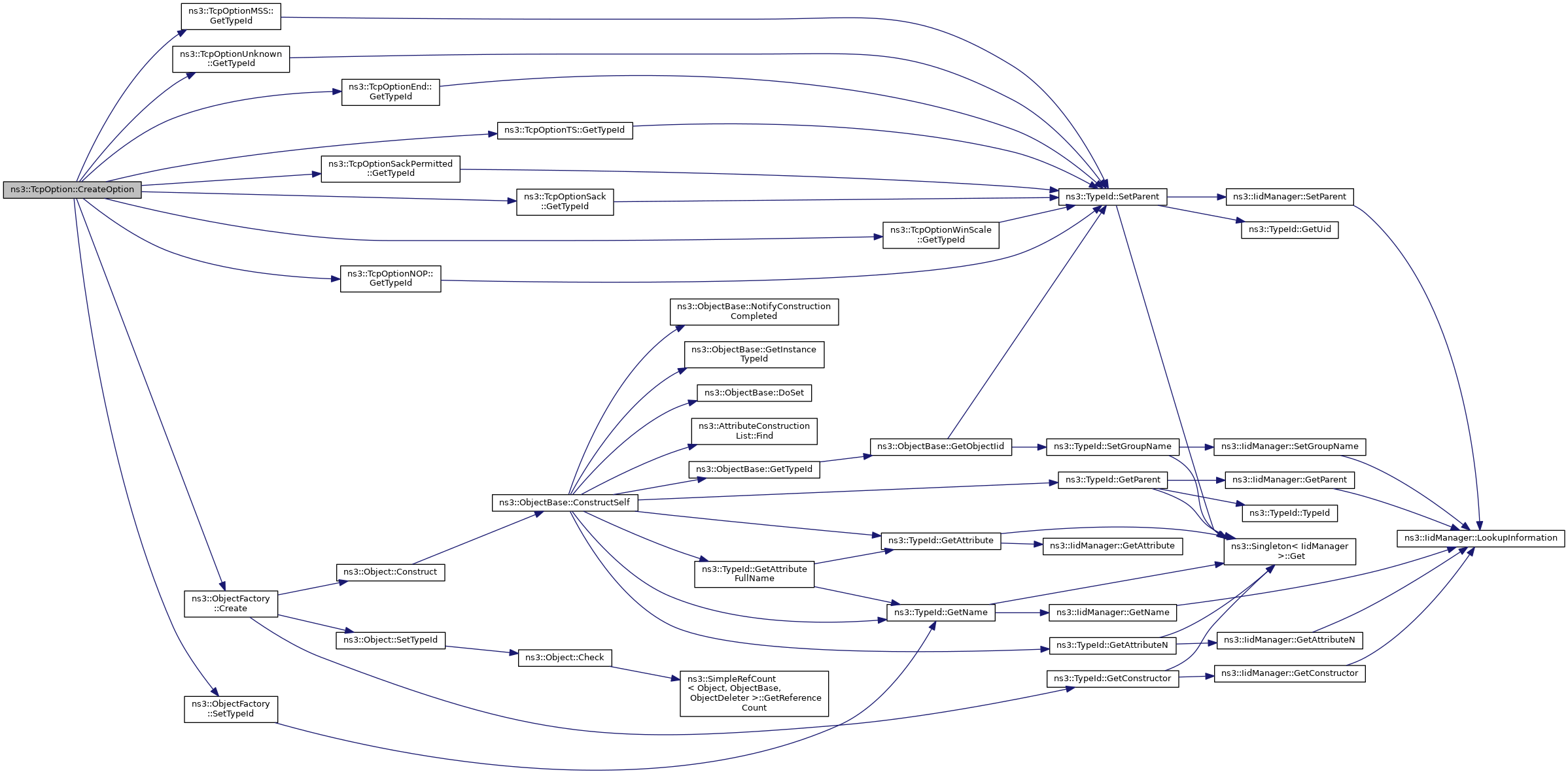
References ns3::ObjectFactory::Create(), END, ns3::TcpOptionEnd::GetTypeId(), ns3::TcpOptionTS::GetTypeId(), ns3::TcpOptionSackPermitted::GetTypeId(), ns3::TcpOptionSack::GetTypeId(), ns3::TcpOptionWinScale::GetTypeId(), ns3::TcpOptionNOP::GetTypeId(), ns3::TcpOptionMSS::GetTypeId(), ns3::TcpOptionUnknown::GetTypeId(), MSS, NOP, SACK, SACKPERMITTED, ns3::ObjectFactory::SetTypeId(), TS, UNKNOWN, and WINSCALE.

Referenced by ns3::TcpHeader::Deserialize().

+ Here is the call graph for this function:
+ Here is the caller graph for this function:

◆ Deserialize()

virtual uint32_t ns3::TcpOption::Deserialize ( Buffer::Iterator  start)
pure virtual

Deserialize the Option from a buffer iterator.

Parameters
startthe buffer iterator
Returns
the number of deserialized bytes

Implemented in ns3::TcpOptionUnknown, ns3::TcpOptionMSS, ns3::TcpOptionNOP, ns3::TcpOptionSack, ns3::TcpOptionWinScale, ns3::TcpOptionSackPermitted, ns3::TcpOptionTS, and ns3::TcpOptionEnd.

◆ GetInstanceTypeId()

TypeId ns3::TcpOption::GetInstanceTypeId ( void  ) const
virtual

Get the most derived TypeId for this Object.

This method is typically implemented by ns3::Object::GetInstanceTypeId but some classes which derive from ns3::ObjectBase directly have to implement it themselves.

Returns
The TypeId associated to the most-derived type of this instance.

Reimplemented from ns3::Object.

Reimplemented in ns3::TcpOptionUnknown, ns3::TcpOptionMSS, ns3::TcpOptionNOP, ns3::TcpOptionWinScale, ns3::TcpOptionSack, ns3::TcpOptionSackPermitted, ns3::TcpOptionTS, and ns3::TcpOptionEnd.

Definition at line 59 of file tcp-option.cc.

References GetTypeId().

+ Here is the call graph for this function:

◆ GetKind()

virtual uint8_t ns3::TcpOption::GetKind ( void  ) const
pure virtual

Get the ‘kind’ (as in RFC 793) of this option.

Returns
the Option Kind

Implemented in ns3::TcpOptionUnknown, ns3::TcpOptionMSS, ns3::TcpOptionNOP, ns3::TcpOptionSack, ns3::TcpOptionWinScale, ns3::TcpOptionSackPermitted, ns3::TcpOptionTS, and ns3::TcpOptionEnd.

Referenced by ns3::TcpHeader::AppendOption(), and ns3::TcpSocketBase::ReadOptions().

+ Here is the caller graph for this function:

◆ GetSerializedSize()

virtual uint32_t ns3::TcpOption::GetSerializedSize ( void  ) const
pure virtual

Returns number of bytes required for Option serialization.

Returns
number of bytes required for Option serialization

Implemented in ns3::TcpOptionUnknown, ns3::TcpOptionMSS, ns3::TcpOptionNOP, ns3::TcpOptionSack, ns3::TcpOptionWinScale, ns3::TcpOptionSackPermitted, ns3::TcpOptionTS, and ns3::TcpOptionEnd.

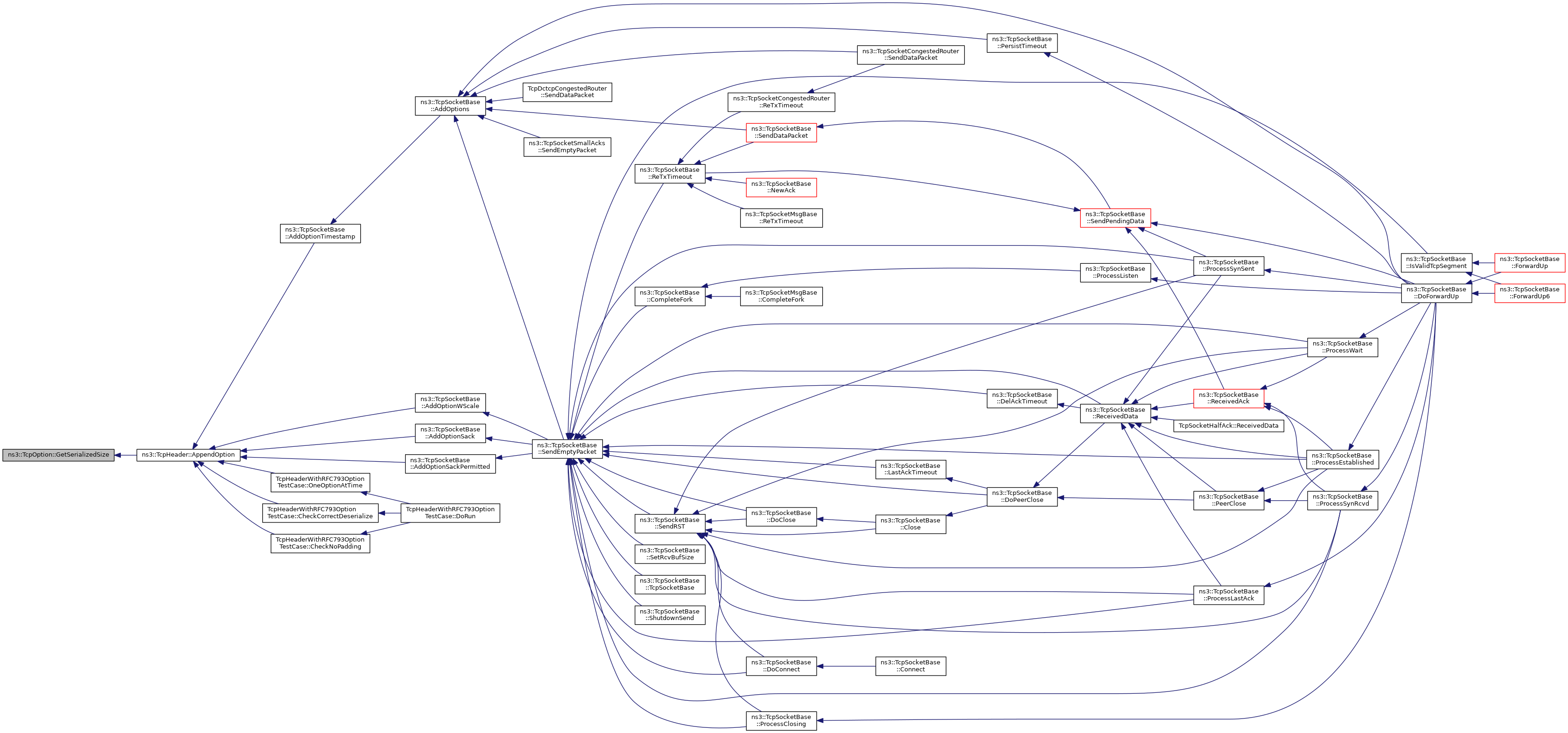
Referenced by ns3::TcpHeader::AppendOption().

+ Here is the caller graph for this function:

◆ GetTypeId()

TypeId ns3::TcpOption::GetTypeId ( void  )
static

Get the type ID.

Returns
the object TypeId

Definition at line 49 of file tcp-option.cc.

References ns3::TypeId::SetParent().

Referenced by GetInstanceTypeId().

+ Here is the call graph for this function:
+ Here is the caller graph for this function:

◆ IsKindKnown()

bool ns3::TcpOption::IsKindKnown ( uint8_t  kind)
static

Check if the option is implemented.

Parameters
kindthe Option kind
Returns
true if the option is known

Definition at line 99 of file tcp-option.cc.

References END, MSS, NOP, SACK, SACKPERMITTED, TS, and WINSCALE.

Referenced by ns3::TcpHeader::AppendOption(), and ns3::TcpHeader::Deserialize().

+ Here is the caller graph for this function:

◆ Print()

virtual void ns3::TcpOption::Print ( std::ostream &  os) const
pure virtual

◆ Serialize()

virtual void ns3::TcpOption::Serialize ( Buffer::Iterator  start) const
pure virtual

Serialize the Option to a buffer iterator.

Parameters
startthe buffer iterator

Implemented in ns3::TcpOptionUnknown, ns3::TcpOptionMSS, ns3::TcpOptionNOP, ns3::TcpOptionSack, ns3::TcpOptionWinScale, ns3::TcpOptionSackPermitted, ns3::TcpOptionTS, and ns3::TcpOptionEnd.


The documentation for this class was generated from the following files: