Model application which simulates the traffic of a web server. More...
#include "three-gpp-http-server.h"
 Inheritance diagram for ns3::ThreeGppHttpServer:
 Inheritance diagram for ns3::ThreeGppHttpServer: Collaboration diagram for ns3::ThreeGppHttpServer:
 Collaboration diagram for ns3::ThreeGppHttpServer:| Public Types | |
| typedef void(* | ConnectionEstablishedCallback) (Ptr< const ThreeGppHttpServer > httpServer, Ptr< Socket > socket) | 
| Callback signature for ConnectionEstablishedtrace source.  More... | |
| enum | State_t { NOT_STARTED = 0, STARTED, STOPPED } | 
| The possible states of the application.  More... | |
| typedef void(* | ThreeGppHttpObjectCallback) (uint32_t size) | 
| Common callback signature for MainObjectandEmbeddedObjecttrace sources.  More... | |
|  Public Types inherited from ns3::Application | |
| typedef void(* | DelayAddressCallback) (const Time &delay, const Address &from) | 
| Common callback signature for packet delay and address.  More... | |
| typedef void(* | StateTransitionCallback) (const std::string &oldState, const std::string &newState) | 
| Common signature used by callbacks to application's state transition trace source.  More... | |
| Public Member Functions | |
| ThreeGppHttpServer () | |
| Creates a new instance of HTTP server application.  More... | |
| Ptr< Socket > | GetSocket () const | 
| Returns a pointer to the listening socket.  More... | |
| State_t | GetState () const | 
| Returns the current state of the application.  More... | |
| std::string | GetStateString () const | 
| Returns the current state of the application in string format.  More... | |
| void | SetMtuSize (uint32_t mtuSize) | 
| Sets the maximum transmission unit (MTU) size used by the application.  More... | |
|  Public Member Functions inherited from ns3::Application | |
| Application () | |
| virtual | ~Application () | 
| Ptr< Node > | GetNode () const | 
| void | SetNode (Ptr< Node > node) | 
| void | SetStartTime (Time start) | 
| Specify application start time.  More... | |
| void | SetStopTime (Time stop) | 
| Specify application stop time.  More... | |
|  Public Member Functions inherited from ns3::Object | |
| Object () | |
| Constructor.  More... | |
| virtual | ~Object () | 
| Destructor.  More... | |
| void | AggregateObject (Ptr< Object > other) | 
| Aggregate two Objects together.  More... | |
| void | Dispose (void) | 
| Dispose of this Object.  More... | |
| AggregateIterator | GetAggregateIterator (void) const | 
| Get an iterator to the Objects aggregated to this one.  More... | |
| virtual TypeId | GetInstanceTypeId (void) const | 
| Get the most derived TypeId for this Object.  More... | |
| template<typename T > | |
| Ptr< T > | GetObject (void) const | 
| Get a pointer to the requested aggregated Object.  More... | |
| template<typename T > | |
| Ptr< T > | GetObject (TypeId tid) const | 
| Get a pointer to the requested aggregated Object by TypeId.  More... | |
| template<> | |
| Ptr< Object > | GetObject () const | 
| template<> | |
| Ptr< Object > | GetObject (TypeId tid) const | 
| void | Initialize (void) | 
| Invoke DoInitialize on all Objects aggregated to this one.  More... | |
| bool | IsInitialized (void) const | 
| Check if the object has been initialized.  More... | |
|  Public Member Functions inherited from ns3::SimpleRefCount< Object, ObjectBase, ObjectDeleter > | |
| SimpleRefCount () | |
| Default constructor.  More... | |
| SimpleRefCount (const SimpleRefCount &o) | |
| Copy constructor.  More... | |
| uint32_t | GetReferenceCount (void) const | 
| Get the reference count of the object.  More... | |
| SimpleRefCount & | operator= (const SimpleRefCount &o) | 
| Assignment operator.  More... | |
| void | Ref (void) const | 
| Increment the reference count.  More... | |
| void | Unref (void) const | 
| Decrement the reference count.  More... | |
|  Public Member Functions inherited from ns3::ObjectBase | |
| virtual | ~ObjectBase () | 
| Virtual destructor.  More... | |
| void | GetAttribute (std::string name, AttributeValue &value) const | 
| Get the value of an attribute, raising fatal errors if unsuccessful.  More... | |
| bool | GetAttributeFailSafe (std::string name, AttributeValue &value) const | 
| Get the value of an attribute without raising erros.  More... | |
| void | SetAttribute (std::string name, const AttributeValue &value) | 
| Set a single attribute, raising fatal errors if unsuccessful.  More... | |
| bool | SetAttributeFailSafe (std::string name, const AttributeValue &value) | 
| Set a single attribute without raising errors.  More... | |
| bool | TraceConnect (std::string name, std::string context, const CallbackBase &cb) | 
| Connect a TraceSource to a Callback with a context.  More... | |
| bool | TraceConnectWithoutContext (std::string name, const CallbackBase &cb) | 
| Connect a TraceSource to a Callback without a context.  More... | |
| bool | TraceDisconnect (std::string name, std::string context, const CallbackBase &cb) | 
| Disconnect from a TraceSource a Callback previously connected with a context.  More... | |
| bool | TraceDisconnectWithoutContext (std::string name, const CallbackBase &cb) | 
| Disconnect from a TraceSource a Callback previously connected without a context.  More... | |
| Static Public Member Functions | |
| static std::string | GetStateString (State_t state) | 
| Returns the given state in string format.  More... | |
| static TypeId | GetTypeId () | 
| Returns the object TypeId.  More... | |
|  Static Public Member Functions inherited from ns3::Application | |
| static TypeId | GetTypeId (void) | 
| Get the type ID.  More... | |
|  Static Public Member Functions inherited from ns3::Object | |
| static TypeId | GetTypeId (void) | 
| Register this type.  More... | |
|  Static Public Member Functions inherited from ns3::ObjectBase | |
| static TypeId | GetTypeId (void) | 
| Get the type ID.  More... | |
| Protected Member Functions | |
| virtual void | DoDispose () | 
| Destructor implementation.  More... | |
| virtual void | StartApplication () | 
| Application specific startup code.  More... | |
| virtual void | StopApplication () | 
| Application specific shutdown code.  More... | |
|  Protected Member Functions inherited from ns3::Application | |
| virtual void | DoInitialize (void) | 
| Initialize() implementation.  More... | |
|  Protected Member Functions inherited from ns3::Object | |
| Object (const Object &o) | |
| Copy an Object.  More... | |
| virtual void | NotifyNewAggregate (void) | 
| Notify all Objects aggregated to this one of a new Object being aggregated.  More... | |
|  Protected Member Functions inherited from ns3::ObjectBase | |
| void | ConstructSelf (const AttributeConstructionList &attributes) | 
| Complete construction of ObjectBase; invoked by derived classes.  More... | |
| virtual void | NotifyConstructionCompleted (void) | 
| Notifier called once the ObjectBase is fully constructed.  More... | |
| Private Member Functions | |
| bool | ConnectionRequestCallback (Ptr< Socket > socket, const Address &address) | 
| Invoked when m_initialSocket receives a connection request.  More... | |
| void | ErrorCloseCallback (Ptr< Socket > socket) | 
| Invoked when a connection with a web client is terminated.  More... | |
| void | NewConnectionCreatedCallback (Ptr< Socket > socket, const Address &address) | 
| Invoked when a new connection has been established.  More... | |
| void | NormalCloseCallback (Ptr< Socket > socket) | 
| Invoked when a connection with a web client is terminated.  More... | |
| void | ReceivedDataCallback (Ptr< Socket > socket) | 
| Invoked when m_initialSocket receives some packet data.  More... | |
| void | SendCallback (Ptr< Socket > socket, uint32_t availableBufferSize) | 
| Invoked when more buffer space for transmission is added to a socket.  More... | |
| uint32_t | ServeFromTxBuffer (Ptr< Socket > socket) | 
| Creates a packet out of a pending object in the Tx buffer send it over the given socket.  More... | |
| void | ServeNewEmbeddedObject (Ptr< Socket > socket) | 
| Generates a new embedded object and push it into the Tx buffer.  More... | |
| void | ServeNewMainObject (Ptr< Socket > socket) | 
| Generates a new main object and push it into the Tx buffer.  More... | |
| void | SwitchToState (State_t state) | 
| Change the state of the server.  More... | |
| Private Attributes | |
| TracedCallback< Ptr< const ThreeGppHttpServer >, Ptr< Socket > > | m_connectionEstablishedTrace | 
| The ConnectionEstablishedtrace source.  More... | |
| TracedCallback< uint32_t > | m_embeddedObjectTrace | 
| The EmbeddedObjecttrace source.  More... | |
| Ptr< ThreeGppHttpVariables > | m_httpVariables | 
| The Variablesattribute.  More... | |
| Ptr< Socket > | m_initialSocket | 
| The listening socket, for receiving connection requests from clients.  More... | |
| Address | m_localAddress | 
| The LocalAddressattribute.  More... | |
| uint16_t | m_localPort | 
| The LocalPortattribute.  More... | |
| TracedCallback< uint32_t > | m_mainObjectTrace | 
| The MainObjecttrace source.  More... | |
| uint32_t | m_mtuSize | 
| The Mtuattribute.  More... | |
| TracedCallback< const Time &, const Address & > | m_rxDelayTrace | 
| The RxDelaytrace source.  More... | |
| TracedCallback< Ptr< const Packet >, const Address & > | m_rxTrace | 
| The Rxtrace source.  More... | |
| State_t | m_state | 
| The current state of the client application. Begins with NOT_STARTED.  More... | |
| TracedCallback< const std::string &, const std::string & > | m_stateTransitionTrace | 
| The StateTransitiontrace source.  More... | |
| Ptr< ThreeGppHttpServerTxBuffer > | m_txBuffer | 
| Pointer to the transmission buffer.  More... | |
| TracedCallback< Ptr< const Packet > > | m_txTrace | 
| The Txtrace source.  More... | |
| Additional Inherited Members | |
|  Protected Attributes inherited from ns3::Application | |
| Ptr< Node > | m_node | 
| The node that this application is installed on.  More... | |
| EventId | m_startEvent | 
| The event that will fire at m_startTime to start the application.  More... | |
| Time | m_startTime | 
| The simulation time that the application will start.  More... | |
| EventId | m_stopEvent | 
| The event that will fire at m_stopTime to end the application.  More... | |
| Time | m_stopTime | 
| The simulation time that the application will end.  More... | |
|  Related Functions inherited from ns3::ObjectBase | |
| static TypeId | GetObjectIid (void) | 
| Ensure the TypeId for ObjectBase gets fully configured to anchor the inheritance tree properly.  More... | |
Model application which simulates the traffic of a web server.
This application works in conjunction with ThreeGppHttpClient applications.
The application works by responding to requests. Each request is a small packet of data which contains ThreeGppHttpHeader. The value of the content type field of the header determines the type of object that the client is requesting. The possible type is either a main object or an embedded object.
The application is responsible to generate the right type of object and send it back to the client. The size of each object to be sent is randomly determined (see ThreeGppHttpVariables). Each object may be sent as multiple packets due to limited socket buffer space.
To assist with the transmission, the application maintains several instances of ThreeGppHttpServerTxBuffer. Each instance keeps track of the object type to be served and the number of bytes left to be sent.
The application accepts connection request from clients. Every connection is kept open until the client disconnects.
ns3::ThreeGppHttpServer is accessible through the following paths with Config::Set and Config::Connect:
Size of this type is 280 bytes (on a 64-bit architecture).
Definition at line 69 of file three-gpp-http-server.h.
| typedef void(* ns3::ThreeGppHttpServer::ConnectionEstablishedCallback) (Ptr< const ThreeGppHttpServer > httpServer, Ptr< Socket > socket) | 
Callback signature for ConnectionEstablished trace source. 
| httpServer | Pointer to this instance of ThreeGppHttpServer, which is where the trace originated. | 
| socket | Pointer to the socket where the connection is established. | 
Definition at line 148 of file three-gpp-http-server.h.
| typedef void(* ns3::ThreeGppHttpServer::ThreeGppHttpObjectCallback) (uint32_t size) | 
Common callback signature for MainObject and EmbeddedObject trace sources. 
| size | Size of the generated object in bytes. | 
Definition at line 140 of file three-gpp-http-server.h.
The possible states of the application.
| Enumerator | |
|---|---|
| NOT_STARTED | Before StartApplication() is invoked. | 
| STARTED | Passively listening and responding to requests. | 
| STOPPED | After StopApplication() is invoked. | 
Definition at line 109 of file three-gpp-http-server.h.
| ns3::ThreeGppHttpServer::ThreeGppHttpServer | ( | ) | 
Creates a new instance of HTTP server application.
After creation, the application must be further configured through attributes. To avoid having to do this process manually, please use ThreeGppHttpServerHelper.
Upon creation, the application randomly determines the MTU size that it will use (either 536 or 1460 bytes). The chosen size will be used while creating the listener socket.
Definition at line 52 of file three-gpp-http-server.cc.
References m_httpVariables, m_mtuSize, NS_LOG_FUNCTION, and NS_LOG_INFO.
| 
 | private | 
Invoked when m_initialSocket receives a connection request.
| socket | Pointer to the socket where the event originates from. | 
| address | The address of the remote client where the connection request comes from. | 
Definition at line 314 of file three-gpp-http-server.cc.
References first::address, and NS_LOG_FUNCTION.
Referenced by StartApplication().
 Here is the caller graph for this function:
 Here is the caller graph for this function:| 
 | protectedvirtual | 
Destructor implementation.
This method is called by Dispose() or by the Object's destructor, whichever comes first.
Subclasses are expected to implement their real destruction code in an overridden version of this method and chain up to their parent's implementation once they are done. i.e, for simplicity, the destructor of every subclass should be empty and its content should be moved to the associated DoDispose() method.
It is safe to call GetObject() from within this method.
Reimplemented from ns3::Application.
Definition at line 186 of file three-gpp-http-server.cc.
References ns3::Application::DoDispose(), ns3::Simulator::IsFinished(), NS_LOG_FUNCTION, and StopApplication().
 Here is the call graph for this function:
 Here is the call graph for this function:Invoked when a connection with a web client is terminated.
The corresponding socket will be removed from Tx buffer.
| socket | Pointer to the socket where the event originates from. | 
Definition at line 392 of file three-gpp-http-server.cc.
References m_initialSocket, m_state, m_txBuffer, NS_FATAL_ERROR, NS_LOG_FUNCTION, and STARTED.
Referenced by NewConnectionCreatedCallback(), and StartApplication().
 Here is the caller graph for this function:
 Here is the caller graph for this function:Returns a pointer to the listening socket.
Definition at line 142 of file three-gpp-http-server.cc.
References m_initialSocket.
| ThreeGppHttpServer::State_t ns3::ThreeGppHttpServer::GetState | ( | ) | const | 
Returns the current state of the application.
Definition at line 149 of file three-gpp-http-server.cc.
References m_state.
| std::string ns3::ThreeGppHttpServer::GetStateString | ( | ) | const | 
Returns the current state of the application in string format.
Definition at line 156 of file three-gpp-http-server.cc.
References m_state.
Referenced by StartApplication(), and SwitchToState().
 Here is the caller graph for this function:
 Here is the caller graph for this function:| 
 | static | 
Returns the given state in string format.
| state | An arbitrary state of an application. | 
Definition at line 164 of file three-gpp-http-server.cc.
References NOT_STARTED, NS_FATAL_ERROR, STARTED, and STOPPED.
| 
 | static | 
Returns the object TypeId.
Definition at line 68 of file three-gpp-http-server.cc.
References ns3::TypeId::ATTR_GET, m_connectionEstablishedTrace, m_embeddedObjectTrace, m_httpVariables, m_localAddress, m_localPort, m_mainObjectTrace, m_mtuSize, m_rxDelayTrace, m_rxTrace, m_stateTransitionTrace, m_txTrace, ns3::MakeAddressAccessor(), ns3::MakeAddressChecker(), ns3::MakePointerAccessor(), ns3::MakeTraceSourceAccessor(), ns3::MakeUintegerAccessor(), and ns3::TypeId::SetParent().
 Here is the call graph for this function:
 Here is the call graph for this function:| 
 | private | 
Invoked when a new connection has been established.
| socket | Pointer to the socket that maintains the connection to the remote client. This socket will be saved to the Tx buffer. | 
| address | The address the connection is incoming from. | 
Definition at line 323 of file three-gpp-http-server.cc.
References first::address, ErrorCloseCallback(), m_connectionEstablishedTrace, m_txBuffer, ns3::MakeCallback(), NormalCloseCallback(), NS_LOG_FUNCTION, ReceivedDataCallback(), SendCallback(), ns3::Socket::SetCloseCallbacks(), ns3::Socket::SetRecvCallback(), and ns3::Socket::SetSendCallback().
Referenced by StartApplication().
 Here is the call graph for this function:
 Here is the call graph for this function: Here is the caller graph for this function:
 Here is the caller graph for this function:Invoked when a connection with a web client is terminated.
The corresponding socket will be removed from Tx buffer.
| socket | Pointer to the socket where the event originates from. | 
Definition at line 355 of file three-gpp-http-server.cc.
References m_initialSocket, m_state, m_txBuffer, NS_FATAL_ERROR, NS_LOG_FUNCTION, ns3::Socket::ShutdownSend(), and STARTED.
Referenced by NewConnectionCreatedCallback(), and StartApplication().
 Here is the call graph for this function:
 Here is the call graph for this function: Here is the caller graph for this function:
 Here is the caller graph for this function:Invoked when m_initialSocket receives some packet data.
It will check the packet for ThreeGppHttpHeader. It also fires the Rx trace source.
Depending on the type of object requested, the method will trigger ServeMainObject() or ServeEmbeddedObject() after some delays.
| socket | Pointer to the socket where the event originates from. | 
Definition at line 412 of file three-gpp-http-server.cc.
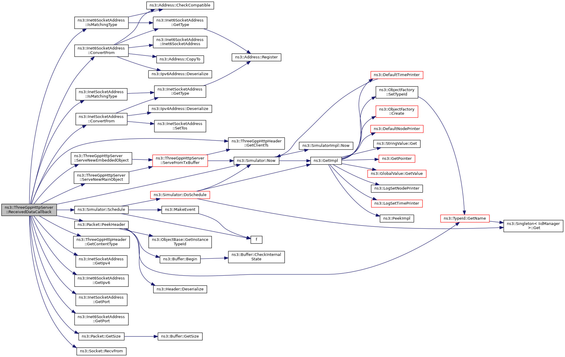
References ns3::Inet6SocketAddress::ConvertFrom(), ns3::InetSocketAddress::ConvertFrom(), ns3::ThreeGppHttpHeader::EMBEDDED_OBJECT, ns3::ThreeGppHttpHeader::GetClientTs(), ns3::ThreeGppHttpHeader::GetContentType(), ns3::InetSocketAddress::GetIpv4(), ns3::Inet6SocketAddress::GetIpv6(), ns3::InetSocketAddress::GetPort(), ns3::Inet6SocketAddress::GetPort(), ns3::Packet::GetSize(), ns3::Inet6SocketAddress::IsMatchingType(), ns3::InetSocketAddress::IsMatchingType(), m_httpVariables, m_rxDelayTrace, m_rxTrace, m_txBuffer, ns3::ThreeGppHttpHeader::MAIN_OBJECT, ns3::Simulator::Now(), NS_FATAL_ERROR, NS_LOG_FUNCTION, NS_LOG_INFO, ns3::Packet::PeekHeader(), ns3::Socket::RecvFrom(), ns3::Time::S, ns3::Simulator::Schedule(), ServeNewEmbeddedObject(), and ServeNewMainObject().
Referenced by NewConnectionCreatedCallback(), and StartApplication().
 Here is the call graph for this function:
 Here is the call graph for this function: Here is the caller graph for this function:
 Here is the caller graph for this function:| 
 | private | 
Invoked when more buffer space for transmission is added to a socket.
The method will invoke ServeFromTxBuffer() to start some transmission using the socket.
| socket | Pointer to the socket where the event originates from. | 
| availableBufferSize | The number of bytes available in the socket's transmission buffer. | 
Definition at line 488 of file three-gpp-http-server.cc.
References ns3::ThreeGppHttpHeader::EMBEDDED_OBJECT, m_txBuffer, ns3::ThreeGppHttpHeader::MAIN_OBJECT, NS_FATAL_ERROR, NS_LOG_FUNCTION, NS_LOG_INFO, NS_UNUSED, and ServeFromTxBuffer().
Referenced by NewConnectionCreatedCallback(), and StartApplication().
 Here is the call graph for this function:
 Here is the call graph for this function: Here is the caller graph for this function:
 Here is the caller graph for this function:Creates a packet out of a pending object in the Tx buffer send it over the given socket.
If the socket capacity is smaller than the object size, then the method only convert a part of the object into a packet.
ThreeGppHttpHeader will be attached in the beginning of each application layer packet - if a packet is split, then then the following parts will not have the header. The method fires the Tx trace source after sending the packet to the socket.
This method is invoked when a new object is generated by ServeNewMainObject() or ServeNewEmbeddedObject(). It's also invoked when the socket informs (through SendCallback()) that more buffer space for transmission has become available.
| socket | Pointer to the socket which is associated with the destination client. | 
Definition at line 593 of file three-gpp-http-server.cc.
References ns3::Packet::AddHeader(), ns3::ThreeGppHttpHeader::GetClientTs(), ns3::Socket::GetErrno(), ns3::ThreeGppHttpHeader::GetSerializedSize(), ns3::Socket::GetTxAvailable(), m_txBuffer, m_txTrace, min, ns3::Simulator::Now(), NS_LOG_DEBUG, NS_LOG_FUNCTION, NS_LOG_INFO, NS_LOG_LOGIC, packetSize, ns3::Time::S, ns3::Socket::Send(), ns3::ThreeGppHttpHeader::SetClientTs(), ns3::ThreeGppHttpHeader::SetContentLength(), ns3::ThreeGppHttpHeader::SetContentType(), and ns3::ThreeGppHttpHeader::SetServerTs().
Referenced by SendCallback(), ServeNewEmbeddedObject(), and ServeNewMainObject().
 Here is the call graph for this function:
 Here is the call graph for this function: Here is the caller graph for this function:
 Here is the caller graph for this function:Generates a new embedded object and push it into the Tx buffer.
The size of the object is randomly determined by ThreeGppHttpVariables. Fires the EmbeddedObject trace source. It then immediately triggers ServeFromTxBuffer() to send the object.
| socket | Pointer to the socket which is associated with the destination client. | 
Definition at line 568 of file three-gpp-http-server.cc.
References ns3::ThreeGppHttpHeader::EMBEDDED_OBJECT, m_embeddedObjectTrace, m_httpVariables, m_txBuffer, NS_LOG_FUNCTION, NS_LOG_INFO, and ServeFromTxBuffer().
Referenced by ReceivedDataCallback().
 Here is the call graph for this function:
 Here is the call graph for this function: Here is the caller graph for this function:
 Here is the caller graph for this function:Generates a new main object and push it into the Tx buffer.
The size of the object is randomly determined by ThreeGppHttpVariables. Fires the MainObject trace source. It then immediately triggers ServeFromTxBuffer() to send the object.
| socket | Pointer to the socket which is associated with the destination client. | 
Definition at line 543 of file three-gpp-http-server.cc.
References m_httpVariables, m_mainObjectTrace, m_txBuffer, ns3::ThreeGppHttpHeader::MAIN_OBJECT, NS_LOG_FUNCTION, NS_LOG_INFO, and ServeFromTxBuffer().
Referenced by ReceivedDataCallback().
 Here is the call graph for this function:
 Here is the call graph for this function: Here is the caller graph for this function:
 Here is the caller graph for this function:| void ns3::ThreeGppHttpServer::SetMtuSize | ( | uint32_t | mtuSize | ) | 
Sets the maximum transmission unit (MTU) size used by the application.
This overrides the MTU size which is randomly determined once the application is created. Values other than the standard 536 and 1460 bytes can be set using this method.
| mtuSize | MTU size in bytes. | 
Definition at line 134 of file three-gpp-http-server.cc.
References m_mtuSize, and NS_LOG_FUNCTION.
| 
 | protectedvirtual | 
Application specific startup code.
The StartApplication method is called at the start time specified by Start This method should be overridden by all or most application subclasses.
Reimplemented from ns3::Application.
Definition at line 200 of file three-gpp-http-server.cc.
References ns3::Socket::Bind(), ConnectionRequestCallback(), ns3::Ipv4Address::ConvertFrom(), ns3::Ipv6Address::ConvertFrom(), ns3::Socket::CreateSocket(), ErrorCloseCallback(), ns3::TypeId::GetAttribute(), ns3::TypeId::GetAttributeN(), ns3::Socket::GetErrno(), ns3::Application::GetNode(), GetStateString(), ns3::TcpSocket::GetTypeId(), ns3::TcpSocketFactory::GetTypeId(), ns3::TypeId::AttributeInformation::initialValue, ns3::Ipv4Address::IsMatchingType(), ns3::Ipv6Address::IsMatchingType(), ns3::Socket::Listen(), m_httpVariables, m_initialSocket, m_localAddress, m_localPort, m_mtuSize, m_state, ns3::MakeCallback(), ns3::TypeId::AttributeInformation::name, NewConnectionCreatedCallback(), NormalCloseCallback(), NOT_STARTED, NS_ASSERT_MSG, NS_FATAL_ERROR, NS_LOG_DEBUG, NS_LOG_FUNCTION, NS_LOG_INFO, NS_UNUSED, ReceivedDataCallback(), SendCallback(), ns3::Socket::SetAcceptCallback(), ns3::ObjectBase::SetAttribute(), ns3::Socket::SetCloseCallbacks(), ns3::Socket::SetRecvCallback(), ns3::Socket::SetSendCallback(), STARTED, and SwitchToState().
 Here is the call graph for this function:
 Here is the call graph for this function:| 
 | protectedvirtual | 
Application specific shutdown code.
The StopApplication method is called at the stop time specified by Stop This method should be overridden by all or most application subclasses.
Reimplemented from ns3::Application.
Definition at line 290 of file three-gpp-http-server.cc.
References ns3::Socket::Close(), m_initialSocket, m_txBuffer, ns3::MakeNullCallback(), NS_LOG_FUNCTION, ns3::Socket::SetAcceptCallback(), ns3::Socket::SetCloseCallbacks(), ns3::Socket::SetRecvCallback(), ns3::Socket::SetSendCallback(), STOPPED, and SwitchToState().
Referenced by DoDispose().
 Here is the call graph for this function:
 Here is the call graph for this function: Here is the caller graph for this function:
 Here is the caller graph for this function:| 
 | private | 
Change the state of the server.
Fires the StateTransition trace source. 
| state | The new state. | 
Definition at line 675 of file three-gpp-http-server.cc.
References GetStateString(), m_state, m_stateTransitionTrace, NS_LOG_FUNCTION, and NS_LOG_INFO.
Referenced by StartApplication(), and StopApplication().
 Here is the call graph for this function:
 Here is the call graph for this function: Here is the caller graph for this function:
 Here is the caller graph for this function:| 
 | private | 
The ConnectionEstablished trace source. 
Definition at line 284 of file three-gpp-http-server.h.
Referenced by GetTypeId(), and NewConnectionCreatedCallback().
| 
 | private | 
The EmbeddedObject trace source. 
Definition at line 288 of file three-gpp-http-server.h.
Referenced by GetTypeId(), and ServeNewEmbeddedObject().
| 
 | private | 
The Variables attribute. 
Definition at line 273 of file three-gpp-http-server.h.
Referenced by GetTypeId(), ReceivedDataCallback(), ServeNewEmbeddedObject(), ServeNewMainObject(), StartApplication(), and ThreeGppHttpServer().
The listening socket, for receiving connection requests from clients.
Definition at line 266 of file three-gpp-http-server.h.
Referenced by ErrorCloseCallback(), GetSocket(), NormalCloseCallback(), StartApplication(), and StopApplication().
| 
 | private | 
The LocalAddress attribute. 
Definition at line 275 of file three-gpp-http-server.h.
Referenced by GetTypeId(), and StartApplication().
| 
 | private | 
The LocalPort attribute. 
Definition at line 277 of file three-gpp-http-server.h.
Referenced by GetTypeId(), and StartApplication().
| 
 | private | 
The MainObject trace source. 
Definition at line 286 of file three-gpp-http-server.h.
Referenced by GetTypeId(), and ServeNewMainObject().
| 
 | private | 
The Mtu attribute. 
Definition at line 279 of file three-gpp-http-server.h.
Referenced by GetTypeId(), SetMtuSize(), StartApplication(), and ThreeGppHttpServer().
| 
 | private | 
The RxDelay trace source. 
Definition at line 294 of file three-gpp-http-server.h.
Referenced by GetTypeId(), and ReceivedDataCallback().
| 
 | private | 
The Rx trace source. 
Definition at line 292 of file three-gpp-http-server.h.
Referenced by GetTypeId(), and ReceivedDataCallback().
| 
 | private | 
The current state of the client application. Begins with NOT_STARTED.
Definition at line 264 of file three-gpp-http-server.h.
Referenced by ErrorCloseCallback(), GetState(), GetStateString(), NormalCloseCallback(), StartApplication(), and SwitchToState().
| 
 | private | 
The StateTransition trace source. 
Definition at line 296 of file three-gpp-http-server.h.
Referenced by GetTypeId(), and SwitchToState().
| 
 | private | 
Pointer to the transmission buffer.
Definition at line 268 of file three-gpp-http-server.h.
Referenced by ErrorCloseCallback(), NewConnectionCreatedCallback(), NormalCloseCallback(), ReceivedDataCallback(), SendCallback(), ServeFromTxBuffer(), ServeNewEmbeddedObject(), ServeNewMainObject(), and StopApplication().
| 
 | private | 
The Tx trace source. 
Definition at line 290 of file three-gpp-http-server.h.
Referenced by GetTypeId(), and ServeFromTxBuffer().