TCP TimeStamp option Test. More...
 Inheritance diagram for TcpOptionTSTestCase:
 Inheritance diagram for TcpOptionTSTestCase: Collaboration diagram for TcpOptionTSTestCase:
 Collaboration diagram for TcpOptionTSTestCase:| Public Member Functions | |
| TcpOptionTSTestCase (std::string name) | |
| Constructor.  More... | |
| void | TestDeserialize () | 
| Deserialization test.  More... | |
| void | TestSerialize () | 
| Serialization test.  More... | |
|  Public Member Functions inherited from ns3::TestCase | |
| virtual | ~TestCase () | 
| Destructor.  More... | |
| std::string | GetName (void) const | 
| Private Member Functions | |
| virtual void | DoRun (void) | 
| Implementation to actually run this TestCase.  More... | |
| virtual void | DoTeardown (void) | 
| Implementation to do any local setup required for this TestCase.  More... | |
| Private Attributes | |
| Buffer | m_buffer | 
| Buffer.  More... | |
| uint32_t | m_echo | 
| Echoed TimeStamp.  More... | |
| uint32_t | m_timestamp | 
| TimeStamp.  More... | |
| Additional Inherited Members | |
|  Public Types inherited from ns3::TestCase | |
| enum | TestDuration { QUICK = 1, EXTENSIVE = 2, TAKES_FOREVER = 3 } | 
| How long the test takes to execute.  More... | |
|  Protected Member Functions inherited from ns3::TestCase | |
| TestCase (std::string name) | |
| Constructor.  More... | |
| void | AddTestCase (TestCase *testCase, TestDuration duration=QUICK) | 
| Add an individual child TestCase to this test suite.  More... | |
| TestCase * | GetParent () const | 
| Get the parent of this TestCsse.  More... | |
| bool | IsStatusFailure (void) const | 
| Check if any tests failed.  More... | |
| bool | IsStatusSuccess (void) const | 
| Check if all tests passed.  More... | |
| void | SetDataDir (std::string directory) | 
| Set the data directory where reference trace files can be found.  More... | |
| void | ReportTestFailure (std::string cond, std::string actual, std::string limit, std::string message, std::string file, int32_t line) | 
| Log the failure of this TestCase.  More... | |
| bool | MustAssertOnFailure (void) const | 
| Check if this run should assert on failure.  More... | |
| bool | MustContinueOnFailure (void) const | 
| Check if this run should continue on failure.  More... | |
| std::string | CreateDataDirFilename (std::string filename) | 
| Construct the full path to a file in the data directory.  More... | |
| std::string | CreateTempDirFilename (std::string filename) | 
| Construct the full path to a file in a temporary directory.  More... | |
TCP TimeStamp option Test.
Definition at line 117 of file tcp-option-test.cc.
| TcpOptionTSTestCase::TcpOptionTSTestCase | ( | std::string | name | ) | 
Constructor.
| name | Test description. | 
Definition at line 146 of file tcp-option-test.cc.
References m_echo, and m_timestamp.
| 
 | privatevirtual | 
Implementation to actually run this TestCase.
Subclasses should override this method to conduct their tests.
Implements ns3::TestCase.
Definition at line 154 of file tcp-option-test.cc.
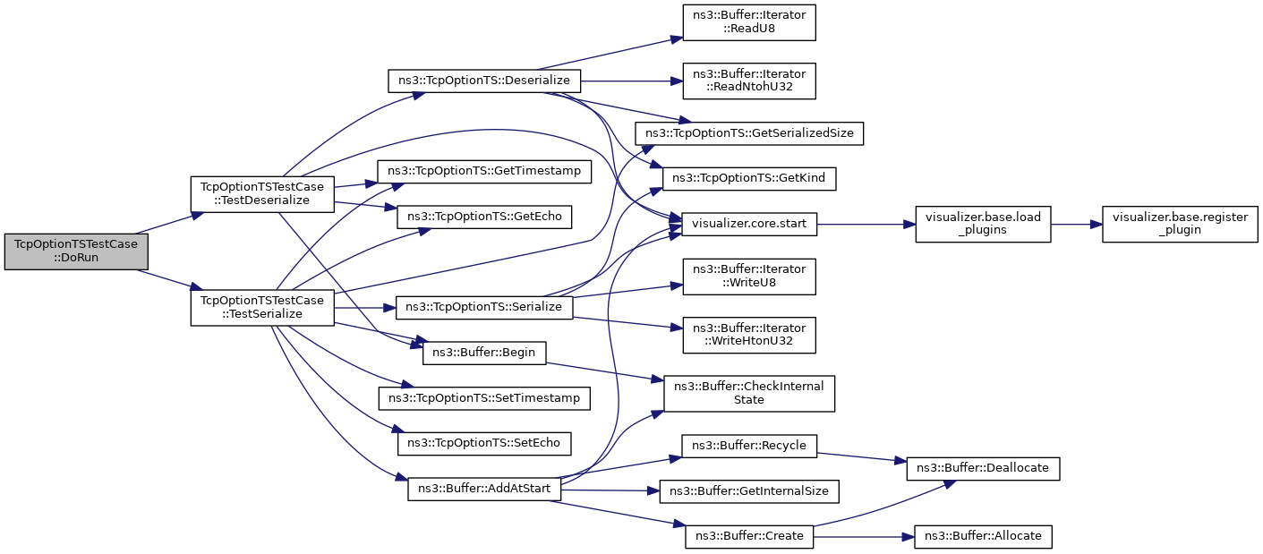
References m_echo, m_timestamp, TestDeserialize(), TestSerialize(), and sample-rng-plot::x.
 Here is the call graph for this function:
 Here is the call graph for this function:| 
 | privatevirtual | 
Implementation to do any local setup required for this TestCase.
Subclasses should override this method to perform any costly per-test teardown
Reimplemented from ns3::TestCase.
Definition at line 200 of file tcp-option-test.cc.
| void TcpOptionTSTestCase::TestDeserialize | ( | ) | 
Deserialization test.
Definition at line 184 of file tcp-option-test.cc.
References ns3::Buffer::Begin(), ns3::TcpOptionTS::Deserialize(), ns3::TcpOptionTS::GetEcho(), ns3::TcpOptionTS::GetTimestamp(), m_buffer, m_echo, m_timestamp, NS_TEST_EXPECT_MSG_EQ, and visualizer.core::start().
Referenced by DoRun().
 Here is the call graph for this function:
 Here is the call graph for this function: Here is the caller graph for this function:
 Here is the caller graph for this function:| void TcpOptionTSTestCase::TestSerialize | ( | ) | 
Serialization test.
Definition at line 168 of file tcp-option-test.cc.
References ns3::Buffer::AddAtStart(), ns3::Buffer::Begin(), ns3::TcpOptionTS::GetEcho(), ns3::TcpOptionTS::GetSerializedSize(), ns3::TcpOptionTS::GetTimestamp(), m_buffer, m_echo, m_timestamp, NS_TEST_EXPECT_MSG_EQ, ns3::TcpOptionTS::Serialize(), ns3::TcpOptionTS::SetEcho(), and ns3::TcpOptionTS::SetTimestamp().
Referenced by DoRun().
 Here is the call graph for this function:
 Here is the call graph for this function: Here is the caller graph for this function:
 Here is the caller graph for this function:| 
 | private | 
Buffer.
Definition at line 142 of file tcp-option-test.cc.
Referenced by TestDeserialize(), and TestSerialize().
| 
 | private | 
Echoed TimeStamp.
Definition at line 141 of file tcp-option-test.cc.
Referenced by DoRun(), TcpOptionTSTestCase(), TestDeserialize(), and TestSerialize().
| 
 | private | 
TimeStamp.
Definition at line 140 of file tcp-option-test.cc.
Referenced by DoRun(), TcpOptionTSTestCase(), TestDeserialize(), and TestSerialize().