Configuration of simulation parameters and tracing. More...
Collaboration diagram for Configuration:Files | |
| file | config-test-suite.cc |
| Config test suite. | |
| file | config.cc |
| ns3::Config implementations. | |
| file | config.h |
| Declaration of the various ns3::Config functions and classes. | |
| file | names-test-suite.cc |
| Object Names test suite. | |
| file | names.cc |
| ns3::Names, ns3::NamesNode and ns3::NamePriv implementations. | |
| file | names.h |
| Declaration of class ns3::Names. | |
Namespaces | |
| ns3::Config | |
| Namespace for the various functions implementing the Config system. | |
Classes | |
| class | ns3::Config::MatchContainer |
| hold a set of objects which match a specific search string. More... | |
| class | ns3::NameNode |
| Node in the naming tree. More... | |
| class | ns3::Names |
| A directory of name and Ptr<Object> associations that allows us to give any ns3 Object a name. More... | |
| class | ns3::NamesPriv |
| The singleton root Names object. More... | |
Functions | |
| void | ns3::Config::Connect (std::string path, const CallbackBase &cb) |
| void | ns3::Config::ConnectWithoutContext (std::string path, const CallbackBase &cb) |
| void | ns3::Config::Disconnect (std::string path, const CallbackBase &cb) |
| void | ns3::Config::DisconnectWithoutContext (std::string path, const CallbackBase &cb) |
| Ptr< Object > | ns3::Config::GetRootNamespaceObject (uint32_t i) |
| std::size_t | ns3::Config::GetRootNamespaceObjectN (void) |
| MatchContainer | ns3::Config::LookupMatches (std::string path) |
| void | ns3::Config::RegisterRootNamespaceObject (Ptr< Object > obj) |
| void | ns3::Config::Reset (void) |
| Reset the initial value of every attribute as well as the value of every global to what they were before any call to SetDefault and SetGlobal. More... | |
| void | ns3::Config::Set (std::string path, const AttributeValue &value) |
| void | ns3::Config::SetDefault (std::string name, const AttributeValue &value) |
| bool | ns3::Config::SetDefaultFailSafe (std::string name, const AttributeValue &value) |
| void | ns3::Config::SetGlobal (std::string name, const AttributeValue &value) |
| bool | ns3::Config::SetGlobalFailSafe (std::string name, const AttributeValue &value) |
| void | ns3::Config::UnregisterRootNamespaceObject (Ptr< Object > obj) |
Configuration of simulation parameters and tracing.
| void ns3::Config::Connect | ( | std::string | path, |
| const CallbackBase & | cb | ||
| ) |
| [in] | path | A path to match trace sources. |
| [in] | cb | The callback to connect to the matching trace sources. |
This function will attempt to find all trace sources which match the input path and will then connect the input callback to them in such a way that the callback will receive an extra context string upon trace event notification. If no matching trace sources are found, this method will throw a fatal error. Use ConnectFailSafe if the absence of matching trace sources should not be fatal.
Definition at line 920 of file config.cc.
References ns3::Config::ConnectFailSafe(), NS_FATAL_ERROR, and NS_LOG_FUNCTION.
Referenced by ns3::LteHelper::ActivateDataRadioBearer(), VanetRoutingExperiment::ConfigureApplications(), VanetRoutingExperiment::ConfigureDevices(), ns3::RadioBearerStatsConnector::ConnectTracesDrbEnb(), ns3::RadioBearerStatsConnector::ConnectTracesDrbUe(), ns3::RadioBearerStatsConnector::ConnectTracesSrb0(), ns3::RadioBearerStatsConnector::ConnectTracesSrb1(), ns3::DoMakeTraceSourceAccessor(), Ns3TcpNoDelayTestCase::DoRun(), Ns3TcpSocketTestCase1::DoRun(), NscTcpLossTestCase1::DoRun(), LteRrcConnectionEstablishmentTestCase::DoRun(), LteLinkAdaptationTestCase::DoRun(), SpectrumIdealPhyTestCase::DoRun(), Ns3TcpLossTestCase::DoRun(), Ns3TcpStateTestCase::DoRun(), WifiTxopTest::DoRun(), LteEnbAntennaTestCase::DoRun(), CarrierAggregationTestCase::DoRun(), LteHandoverDelayTestCase::DoRun(), LteCqiGenerationTestCase::DoRun(), LteInterferenceTestCase::DoRun(), LteRadioLinkFailureTestCase::DoRun(), Ns3TcpInteroperabilityTestCase::DoRun(), CarrierAggregationConfigTestCase::DoRun(), LteUeMeasurementsTestCase::DoRun(), LteCellSelectionTestCase::DoRun(), LteHandoverTargetTestCase::DoRun(), LteCqiGenerationDlPowerControlTestCase::DoRun(), Ns3TcpSocketTestCase2::DoRun(), NscTcpLossTestCase2::DoRun(), LteDownlinkPowerControlRrcConnectionReconfigurationTestCase::DoRun(), WifiPrimaryChannelsTest::DoRun(), LteUeMeasurementsPiecewiseTestCase1::DoRun(), Ns2MobilityHelperTest::DoRun(), LteUeMeasurementsPiecewiseTestCase2::DoRun(), OfdmaAckSequenceTest::DoRun(), LteUeMeasurementsPiecewiseTestCase3::DoRun(), LteRrcConnectionEstablishmentErrorTestCase::DoRun(), CsmaPacketSocketTestCase::DoRun(), Bug730TestCase::DoRun(), LteUeMeasurementsHandoverTestCase::DoRun(), ns3::tests::ObjectVectorTraceConfigTestCase::DoRun(), CsmaPingTestCase::DoRun(), QosFragmentationTestCase::DoRun(), Bug2222TestCase::DoRun(), BlockAckAggregationDisabledTest::DoRun(), Bug2843TestCase::DoRun(), Bug2831TestCase::DoRun(), Issue169TestCase::DoRun(), IdealRateManagerChannelWidthTest::DoRun(), IdealRateManagerMimoTest::DoRun(), ns3::UanHelper::EnableAscii(), ns3::WimaxHelper::EnableAsciiForConnection(), ns3::YansWavePhyHelper::EnableAsciiInternal(), ns3::FdNetDeviceHelper::EnableAsciiInternal(), ns3::PointToPointHelper::EnableAsciiInternal(), ns3::CsmaHelper::EnableAsciiInternal(), ns3::WifiPhyHelper::EnableAsciiInternal(), ns3::WimaxHelper::EnableAsciiInternal(), ns3::InternetStackHelper::EnableAsciiIpv4Internal(), ns3::InternetStackHelper::EnableAsciiIpv6Internal(), ns3::AthstatsHelper::EnableAthstats(), ns3::LteHelper::EnableDlMacTraces(), ns3::LteHelper::EnableDlPhyTraces(), ns3::LteHelper::EnableDlRxPhyTraces(), ns3::LteHelper::EnableDlTxPhyTraces(), ns3::LteHelper::EnableUlMacTraces(), ns3::LteHelper::EnableUlPhyTraces(), ns3::LteHelper::EnableUlRxPhyTraces(), ns3::LteHelper::EnableUlTxPhyTraces(), ns3::RadioBearerStatsConnector::EnsureConnected(), OcbWifiMacTestCase::PostDeviceConfiguration(), ns3::PyViz::RegisterCsmaLikeDevice(), ns3::PyViz::RegisterDropTracePath(), ns3::PyViz::RegisterPointToPointLikeDevice(), ns3::PyViz::RegisterWifiLikeDevice(), Experiment::Run(), TestInterBssConstantObssPdAlgo::RunOne(), Issue40TestCase::RunOne(), Bug2470TestCase::RunSubtest(), ns3::SubscriberStationNetDevice::SetBasicConnection(), ns3::SubscriberStationNetDevice::SetPrimaryConnection(), StaWifiMacScanningTestCase::Setup(), VanetRoutingExperiment::SetupAdhocMobilityNodes(), and ns3::RadioBearerStatsConnector::StoreUeManagerPath().
Here is the call graph for this function:| void ns3::Config::ConnectWithoutContext | ( | std::string | path, |
| const CallbackBase & | cb | ||
| ) |
| [in] | path | A path to match trace sources. |
| [in] | cb | The callback to connect to the matching trace sources. |
This function will attempt to find all trace sources which match the input path and will then connect the input callback to them. If no matching trace sources are found, this method will throw a fatal error. Use ConnectWithoutContextFailSafe if the absence of matching trace sources should not be fatal.
Definition at line 901 of file config.cc.
References ns3::Config::ConnectWithoutContextFailSafe(), NS_FATAL_ERROR, and NS_LOG_FUNCTION.
Referenced by ns3::Uinteger16Probe::ConnectByPath(), ns3::Uinteger32Probe::ConnectByPath(), ns3::Uinteger8Probe::ConnectByPath(), ns3::PacketProbe::ConnectByPath(), ns3::BooleanProbe::ConnectByPath(), ns3::DoubleProbe::ConnectByPath(), ns3::TimeProbe::ConnectByPath(), ns3::ApplicationPacketProbe::ConnectByPath(), ns3::Ipv4PacketProbe::ConnectByPath(), ns3::Ipv6PacketProbe::ConnectByPath(), ConnectSocketTraces(), ns3::DoMakeTraceSourceAccessor(), CsmaBridgeTestCase::DoRun(), Ns3TcpLossTestCase::DoRun(), Ipv4DeduplicationTest::DoRun(), CsmaBroadcastTestCase::DoRun(), CsmaMulticastTestCase::DoRun(), CsmaOneSubnetTestCase::DoRun(), ns3::tests::ObjectVectorTraceConfigTestCase::DoRun(), CsmaPingTestCase::DoRun(), CsmaRawIpSocketTestCase::DoRun(), CsmaStarTestCase::DoRun(), ns3::YansWavePhyHelper::EnableAsciiInternal(), ns3::WifiPhyHelper::EnableAsciiInternal(), ns3::SpectrumAnalyzerHelper::Install(), ScheduleN0PacketSinkConnection(), ScheduleN0TcpCwndTraceConnection(), ScheduleN0TcpRttTraceConnection(), ScheduleN1PacketSinkConnection(), ScheduleN1TcpCwndTraceConnection(), ScheduleN1TcpRttTraceConnection(), ScheduleSecondPacketSinkConnection(), ScheduleSecondTcpCwndTraceConnection(), ScheduleSecondTcpRttTraceConnection(), TraceCwnd(), TraceDroppingState(), TraceEveryDrop(), TraceInFlight(), TraceNextRx(), TraceNextTx(), TraceQueueLength(), TraceRto(), TraceRtt(), TraceSojourn(), and TraceSsThresh().
Here is the call graph for this function:
Here is the caller graph for this function:| void ns3::Config::Disconnect | ( | std::string | path, |
| const CallbackBase & | cb | ||
| ) |
| [in] | path | A path to match trace sources. |
| [in] | cb | The callback to connect to the matching trace sources. |
This function undoes the work of Config::ConnectWithContext.
Definition at line 935 of file config.cc.
References ns3::Config::ConfigImpl::Disconnect(), ns3::Singleton< ConfigImpl >::Get(), and NS_LOG_FUNCTION.
Referenced by ns3::DoMakeTraceSourceAccessor().
Here is the call graph for this function:
Here is the caller graph for this function:| void ns3::Config::DisconnectWithoutContext | ( | std::string | path, |
| const CallbackBase & | cb | ||
| ) |
| [in] | path | A path to match trace sources. |
| [in] | cb | The callback to disconnect to the matching trace sources. |
This function undoes the work of Config::Connect.
Definition at line 914 of file config.cc.
References ns3::Config::ConfigImpl::DisconnectWithoutContext(), ns3::Singleton< ConfigImpl >::Get(), and NS_LOG_FUNCTION.
Referenced by ns3::TracedCallback< uint32_t, uint32_t >::Disconnect(), and ns3::DoMakeTraceSourceAccessor().
Here is the call graph for this function:
Here is the caller graph for this function:| [in] | i | The index of the requested object. |
Definition at line 964 of file config.cc.
References ns3::Singleton< ConfigImpl >::Get(), ns3::Config::ConfigImpl::GetRootNamespaceObject(), and NS_LOG_FUNCTION.
Referenced by GetTypicalAggregations(), and ns3::AttributeIterator::Iterate().
Here is the call graph for this function:
Here is the caller graph for this function:| std::size_t ns3::Config::GetRootNamespaceObjectN | ( | void | ) |
Definition at line 958 of file config.cc.
References ns3::Singleton< ConfigImpl >::Get(), ns3::Config::ConfigImpl::GetRootNamespaceObjectN(), and NS_LOG_FUNCTION_NOARGS.
Referenced by GetTypicalAggregations(), and ns3::AttributeIterator::Iterate().
Here is the call graph for this function:
Here is the caller graph for this function:| MatchContainer ns3::Config::LookupMatches | ( | std::string | path | ) |
| [in] | path | The path to perform a match against |
Definition at line 940 of file config.cc.
References ns3::Singleton< ConfigImpl >::Get(), ns3::Config::ConfigImpl::LookupMatches(), and NS_LOG_FUNCTION.
Referenced by ns3::RandomVariableStreamHelper::AssignStreams(), ns3::LteStatsCalculator::FindCellIdFromEnbRlcPath(), ns3::LteStatsCalculator::FindImsiFromEnbRlcPath(), ns3::LteStatsCalculator::FindImsiFromLteNetDevice(), ns3::LteStatsCalculator::FindImsiFromUePhy(), ns3::RadioEnvironmentMapHelper::Install(), ns3::GnuplotHelper::PlotProbe(), and ns3::FileHelper::WriteProbe().
Here is the call graph for this function:
Here is the caller graph for this function:| [in] | obj | A new root object |
Each root object is used during path matching as the root of the path by Config::Connect, and Config::Set.
Definition at line 946 of file config.cc.
References ns3::Singleton< ConfigImpl >::Get(), NS_LOG_FUNCTION, and ns3::Config::ConfigImpl::RegisterRootNamespaceObject().
Referenced by ns3::BuildingListPriv::DoGet(), ns3::ChannelListPriv::DoGet(), ns3::NodeListPriv::DoGet(), ns3::tests::RootNamespaceConfigTestCase::DoRun(), ns3::tests::UnderRootNamespaceConfigTestCase::DoRun(), ns3::tests::ObjectVectorConfigTestCase::DoRun(), ns3::tests::ObjectVectorTraceConfigTestCase::DoRun(), and ns3::tests::SearchAttributesOfParentObjectsTestCase::DoRun().
Here is the call graph for this function:
Here is the caller graph for this function:| void ns3::Config::Reset | ( | void | ) |
Reset the initial value of every attribute as well as the value of every global to what they were before any call to SetDefault and SetGlobal.
Definition at line 820 of file config.cc.
References ns3::GlobalValue::Begin(), ns3::GlobalValue::End(), ns3::TypeId::GetAttribute(), ns3::TypeId::GetAttributeN(), ns3::TypeId::GetRegistered(), ns3::TypeId::GetRegisteredN(), NS_LOG_FUNCTION_NOARGS, ns3::TypeId::AttributeInformation::originalInitialValue, and ns3::TypeId::SetAttributeInitialValue().
Referenced by LteRrcConnectionEstablishmentTestCase::DoRun(), LteInterferenceHardFrTestCase::DoRun(), LteLinkAdaptationTestCase::DoRun(), LteEnbAntennaTestCase::DoRun(), LteX2HandoverTestCase::DoRun(), LteCqiGenerationTestCase::DoRun(), LteInterferenceStrictFrTestCase::DoRun(), LteDownlinkPowerControlTestCase::DoRun(), LteX2HandoverMeasuresTestCase::DoRun(), LteEpcE2eDataTestCase::DoRun(), LteHardFrTestCase::DoRun(), LteCqiGenerationDlPowerControlTestCase::DoRun(), LteUplinkOpenLoopPowerControlTestCase::DoRun(), LteUplinkClosedLoopPowerControlAbsoluteModeTestCase::DoRun(), LteDownlinkPowerControlRrcConnectionReconfigurationTestCase::DoRun(), LteStrictFrTestCase::DoRun(), LteUplinkClosedLoopPowerControlAccumulatedModeTestCase::DoRun(), LteStrictFrAreaTestCase::DoRun(), LteSoftFrAreaTestCase::DoRun(), LteSoftFfrAreaTestCase::DoRun(), LteEnhancedFfrAreaTestCase::DoRun(), LteDistributedFfrAreaTestCase::DoRun(), LteRrcConnectionEstablishmentErrorTestCase::DoRun(), NetworkNumberAllocatorTestCase::DoTeardown(), NetworkNumber6AllocatorTestCase::DoTeardown(), NetworkAllocatorHelperTestCase::DoTeardown(), IpAddressHelperTestCasev6::DoTeardown(), AddressAllocator6TestCase::DoTeardown(), AddressAllocatorHelperTestCase::DoTeardown(), AddressAllocatorTestCase::DoTeardown(), ResetAllocatorHelperTestCase::DoTeardown(), NetworkAndAddress6TestCase::DoTeardown(), NetworkAndAddressTestCase::DoTeardown(), ExampleAddress6GeneratorTestCase::DoTeardown(), IpAddressHelperTestCasev4::DoTeardown(), ExampleAddressGeneratorTestCase::DoTeardown(), AddressCollision6TestCase::DoTeardown(), and AddressCollisionTestCase::DoTeardown().
Here is the call graph for this function:
Here is the caller graph for this function:| void ns3::Config::Set | ( | std::string | path, |
| const AttributeValue & | value | ||
| ) |
| [in] | path | A path to match attributes. |
| [in] | value | The value to set in all matching attributes. |
This function will attempt to find attributes which match the input path and will then set their value to the input value. If no such attributes are found, the function will throw a fatal error; use SetFailSafe if the lack of a match is to be permitted.
Definition at line 839 of file config.cc.
References ns3::Singleton< ConfigImpl >::Get(), NS_LOG_FUNCTION, and ns3::Config::ConfigImpl::Set().
Referenced by ns3::XmlConfigLoad::Attributes(), ns3::RawTextConfigLoad::Attributes(), IdealRateManagerChannelWidthTest::ChangeChannelWidth(), LteEpcE2eDataTestCase::DoRun(), ns3::tests::RootNamespaceConfigTestCase::DoRun(), ns3::tests::UnderRootNamespaceConfigTestCase::DoRun(), ns3::tests::ObjectVectorConfigTestCase::DoRun(), Bug730TestCase::DoRun(), QosFragmentationTestCase::DoRun(), ns3::tests::SearchAttributesOfParentObjectsTestCase::DoRun(), SetChannelFrequencyTest::DoRun(), NetAnimExperiment::IncrementCw(), Experiment::IncrementCw(), Experiment::Run(), TestInterBssConstantObssPdAlgo::RunOne(), IdealRateManagerMimoTest::SetApMimoSettings(), and IdealRateManagerMimoTest::SetStaMimoSettings().
Here is the call graph for this function:
Here is the caller graph for this function:| void ns3::Config::SetDefault | ( | std::string | name, |
| const AttributeValue & | value | ||
| ) |
| [in] | name | The full name of the attribute |
| [in] | value | The value to set. |
This method overrides the initial value of the matching attribute. This method cannot fail: it will crash if the input attribute name or value is invalid.
Definition at line 849 of file config.cc.
References NS_FATAL_ERROR, NS_LOG_FUNCTION, and ns3::Config::SetDefaultFailSafe().
Referenced by VanetRoutingExperiment::ConfigureDefaults(), TcpDctcpCodePointsTest::ConfigureEnvironment(), TcpBytesInFlightTest::ConfigureEnvironment(), TcpRateLinuxWithSocketsTest::ConfigureEnvironment(), BatteryLifetimeTest::ConstantLoadTest(), ns3::XmlConfigLoad::Default(), ns3::RawTextConfigLoad::Default(), BasicEnergyDepletionTest::DepletionTestCase(), RttEstimatorTestCase::DoRun(), FriisPropagationLossModelTestCase::DoRun(), ns3::LenaDeactivateBearerTestCase::DoRun(), ns3::tests::OneUniformRandomVariableManyGetValueCallsTestCase::DoRun(), ns3::tests::ManyUniformRandomVariablesOneGetValueCallTestCase::DoRun(), Ns3TcpNoDelayTestCase::DoRun(), LenaMimoTestCase::DoRun(), LenaHarqTestCase::DoRun(), NscTcpLossTestCase1::DoRun(), LenaRrFfMacSchedulerTestCase::DoRun(), LenaDataPhyErrorModelTestCase::DoRun(), LteRlcAmE2eTestCase::DoRun(), LteRrcConnectionEstablishmentTestCase::DoRun(), Issue211Test::DoRun(), LenaPfFfMacSchedulerTestCase1::DoRun(), LenaTdBetFfMacSchedulerTestCase1::DoRun(), LenaTdMtFfMacSchedulerTestCase::DoRun(), LenaTtaFfMacSchedulerTestCase::DoRun(), LenaCqaFfMacSchedulerTestCase1::DoRun(), LenaFdBetFfMacSchedulerTestCase1::DoRun(), LenaFdMtFfMacSchedulerTestCase::DoRun(), LteDownlinkDataSinrTestCase::DoRun(), LenaTdTbfqFfMacSchedulerTestCase1::DoRun(), LteInterferenceHardFrTestCase::DoRun(), LenaPssFfMacSchedulerTestCase1::DoRun(), LenaFdTbfqFfMacSchedulerTestCase1::DoRun(), LteLinkAdaptationTestCase::DoRun(), LtePathlossModelSystemTestCase::DoRun(), Bug772ChainTest::DoRun(), Ns3TcpLossTestCase::DoRun(), Ns3TcpStateTestCase::DoRun(), WifiTxopTest::DoRun(), CarrierAggregationTestCase::DoRun(), LteEnbAntennaTestCase::DoRun(), LteX2HandoverTestCase::DoRun(), LteCqiGenerationTestCase::DoRun(), LteInterferenceTestCase::DoRun(), LteRadioLinkFailureTestCase::DoRun(), CarrierAggregationConfigTestCase::DoRun(), LteDownlinkCtrlSinrTestCase::DoRun(), LteInterferenceStrictFrTestCase::DoRun(), LenaPfFfMacSchedulerTestCase2::DoRun(), LenaTdBetFfMacSchedulerTestCase2::DoRun(), LteUeMeasurementsTestCase::DoRun(), LenaDlCtrlPhyErrorModelTestCase::DoRun(), LenaFdBetFfMacSchedulerTestCase2::DoRun(), LenaTdTbfqFfMacSchedulerTestCase2::DoRun(), EpcS1uDlTestCase::DoRun(), LteDownlinkPowerControlTestCase::DoRun(), LenaCqaFfMacSchedulerTestCase2::DoRun(), LenaPssFfMacSchedulerTestCase2::DoRun(), LenaFdTbfqFfMacSchedulerTestCase2::DoRun(), Ipv4FragmentationTest::DoRun(), LteX2HandoverMeasuresTestCase::DoRun(), LteEpcE2eDataTestCase::DoRun(), LteHandoverTargetTestCase::DoRun(), LteHardFrTestCase::DoRun(), LteCqiGenerationDlPowerControlTestCase::DoRun(), TwoRayGroundPropagationLossModelTestCase::DoRun(), LteUplinkOpenLoopPowerControlTestCase::DoRun(), Ipv4DeduplicationTest::DoRun(), Ns3TcpSocketTestCase2::DoRun(), LteUplinkClosedLoopPowerControlAbsoluteModeTestCase::DoRun(), NscTcpLossTestCase2::DoRun(), LteDownlinkPowerControlRrcConnectionReconfigurationTestCase::DoRun(), LteStrictFrTestCase::DoRun(), LteUplinkClosedLoopPowerControlAccumulatedModeTestCase::DoRun(), ChainRegressionTest::DoRun(), LteUeMeasurementsPiecewiseTestCase1::DoRun(), Ns3TcpCwndTestCase1::DoRun(), LogDistancePropagationLossModelTestCase::DoRun(), CsmaMulticastTestCase::DoRun(), LteStrictFrAreaTestCase::DoRun(), EpcS1uUlTestCase::DoRun(), LteSoftFrAreaTestCase::DoRun(), LteUeMeasurementsPiecewiseTestCase2::DoRun(), LteSoftFfrAreaTestCase::DoRun(), LteEnhancedFfrAreaTestCase::DoRun(), ThreeGppSpectrumPropagationLossModelTest::DoRun(), LteDistributedFfrAreaTestCase::DoRun(), Ns3TcpCwndTestCase2::DoRun(), RangePropagationLossModelTestCase::DoRun(), AttributeTestCase< T >::DoRun(), LteUeMeasurementsPiecewiseTestCase3::DoRun(), Ipv4DeduplicationPerformanceTest::DoRun(), LteRrcConnectionEstablishmentErrorTestCase::DoRun(), LteUeMeasurementsHandoverTestCase::DoRun(), CsmaPingTestCase::DoRun(), CsmaRawIpSocketTestCase::DoRun(), Ipv4DynamicGlobalRoutingTestCase::DoRun(), BlockAckAggregationDisabledTest::DoRun(), Ns3TcpLossTestCase::DoSetup(), experiment(), LteAggregationThroughputScaleTestCase::GetThroughput(), ConfigStoreHelper::LoadConfig(), Experiment::Run(), RoutingExperiment::Run(), InterferenceExperiment::Run(), TbfQueueDiscTestCase::RunTbfTest(), ConfigStoreHelper::SaveConfig(), and BatteryLifetimeTest::VariableLoadTest().
Here is the call graph for this function:| bool ns3::Config::SetDefaultFailSafe | ( | std::string | name, |
| const AttributeValue & | value | ||
| ) |
| [in] | name | The full name of the attribute |
| [in] | value | The value to set. |
true if the value was set successfully, false otherwise.This method overrides the initial value of the matching attribute.
Definition at line 857 of file config.cc.
References ns3::TypeId::AttributeInformation::checker, ns3::TypeId::GetAttribute(), ns3::TypeId::GetAttributeN(), ns3::TypeId::LookupAttributeByName(), ns3::TypeId::LookupByNameFailSafe(), ns3::TypeId::AttributeInformation::name, NS_LOG_FUNCTION, and ns3::TypeId::SetAttributeInitialValue().
Referenced by ns3::cell_edited_callback_config_default(), AttributeTestCase< T >::DoRun(), ns3::CommandLine::HandleArgument(), ns3::CommandLine::HandleAttribute(), and ns3::Config::SetDefault().
Here is the call graph for this function:
Here is the caller graph for this function:| void ns3::Config::SetGlobal | ( | std::string | name, |
| const AttributeValue & | value | ||
| ) |
| [in] | name | The name of the requested GlobalValue. |
| [in] | value | The value to set |
This method is equivalent to GlobalValue::Bind
Definition at line 891 of file config.cc.
References ns3::GlobalValue::Bind(), and NS_LOG_FUNCTION.
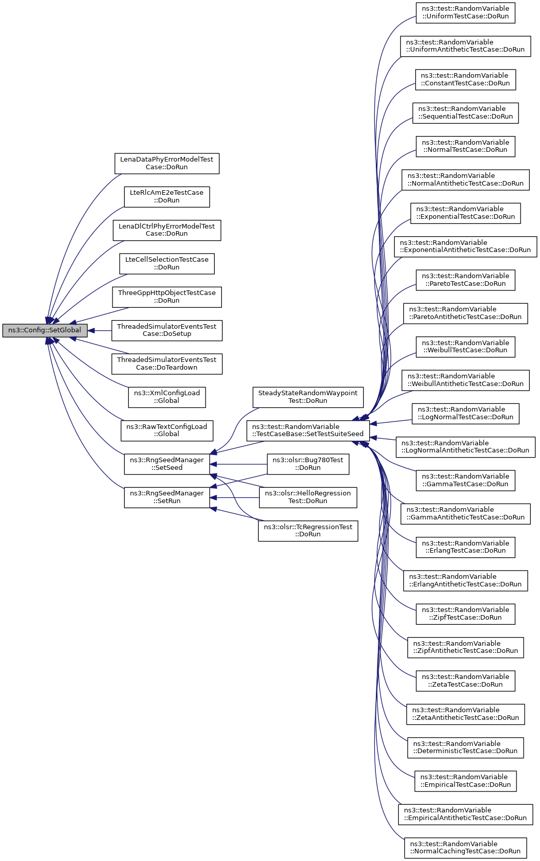
Referenced by LenaDataPhyErrorModelTestCase::DoRun(), LteRlcAmE2eTestCase::DoRun(), LenaDlCtrlPhyErrorModelTestCase::DoRun(), LteCellSelectionTestCase::DoRun(), ThreeGppHttpObjectTestCase::DoRun(), ThreadedSimulatorEventsTestCase::DoSetup(), ThreadedSimulatorEventsTestCase::DoTeardown(), ns3::XmlConfigLoad::Global(), ns3::RawTextConfigLoad::Global(), ns3::RngSeedManager::SetRun(), and ns3::RngSeedManager::SetSeed().
Here is the call graph for this function:
Here is the caller graph for this function:| bool ns3::Config::SetGlobalFailSafe | ( | std::string | name, |
| const AttributeValue & | value | ||
| ) |
| [in] | name | The name of the requested GlobalValue. |
| [in] | value | The value to set |
true if the GlobalValue could be set.This method is equivalent to GlobalValue::BindFailSafe
Definition at line 896 of file config.cc.
References ns3::GlobalValue::BindFailSafe(), and NS_LOG_FUNCTION.
Referenced by ns3::CommandLine::HandleArgument(), and ns3::CommandLine::HandleAttribute().
Here is the call graph for this function:
Here is the caller graph for this function:| [in] | obj | A new root object |
This function undoes the work of Config::RegisterRootNamespaceObject.
Definition at line 952 of file config.cc.
References ns3::Singleton< ConfigImpl >::Get(), NS_LOG_FUNCTION, and ns3::Config::ConfigImpl::UnregisterRootNamespaceObject().
Referenced by ns3::BuildingListPriv::Delete(), ns3::ChannelListPriv::Delete(), and ns3::NodeListPriv::Delete().
Here is the call graph for this function:
Here is the caller graph for this function: