A class that provides a GTK-based front end to ns3::ConfigStore. More...
#include "gtk-config-store.h"
Public Member Functions | |
| GtkConfigStore () | |
| void | ConfigureAttributes (void) |
| Process attribute values. More... | |
| void | ConfigureDefaults (void) |
| Process default values. More... | |
A class that provides a GTK-based front end to ns3::ConfigStore.
Definition at line 30 of file gtk-config-store.h.
| ns3::GtkConfigStore::GtkConfigStore | ( | ) |
Definition at line 31 of file gtk-config-store.cc.
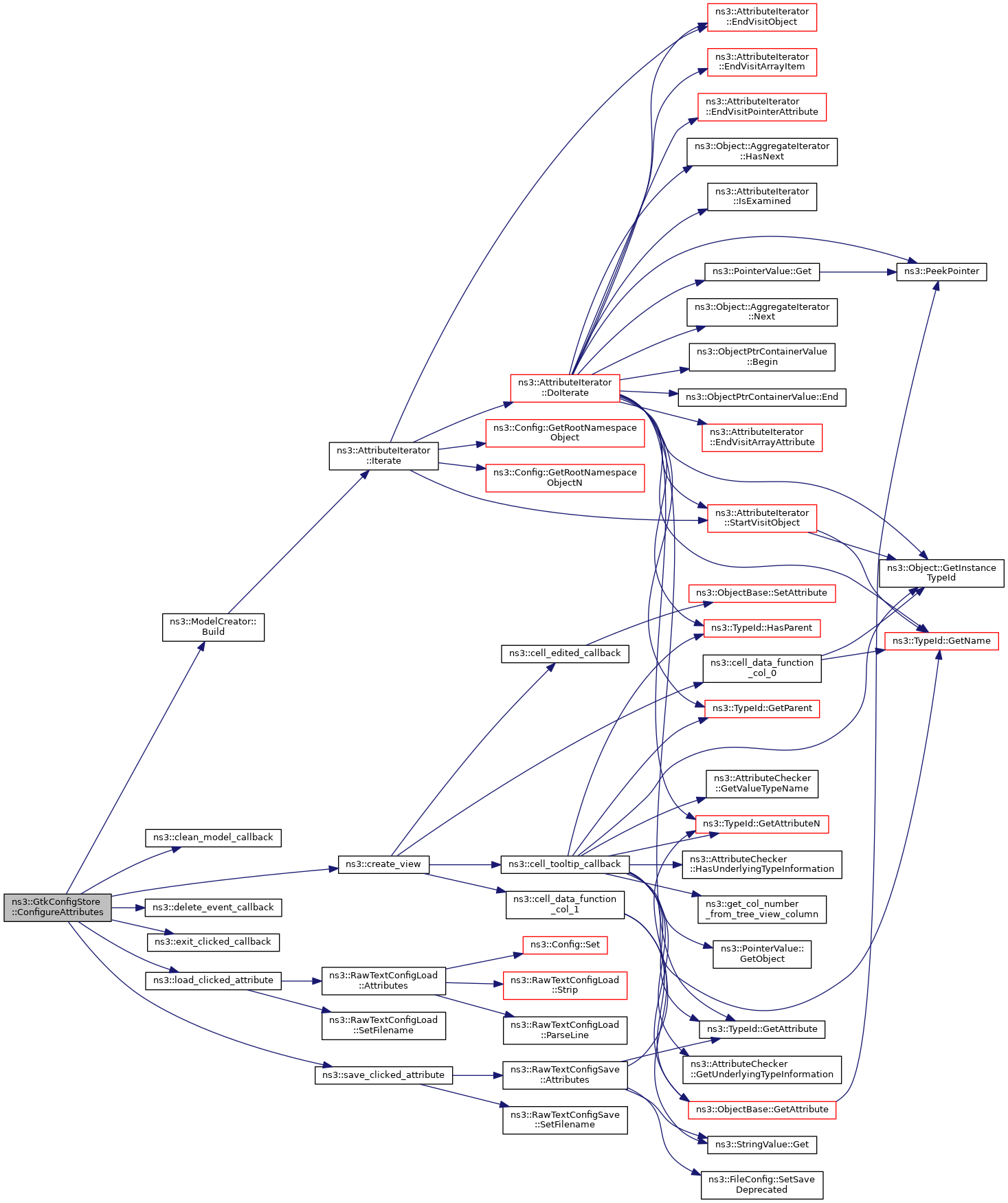
| void ns3::GtkConfigStore::ConfigureAttributes | ( | void | ) |
Process attribute values.
Definition at line 87 of file gtk-config-store.cc.
References ns3::ModelCreator::Build(), ns3::clean_model_callback(), ns3::COL_LAST, ns3::create_view(), ns3::delete_event_callback(), ns3::exit_clicked_callback(), ns3::load_clicked_attribute(), ns3::save_clicked_attribute(), and visualizer.ipython_view::window.
Here is the call graph for this function:| void ns3::GtkConfigStore::ConfigureDefaults | ( | void | ) |
Process default values.
Definition at line 36 of file gtk-config-store.cc.
References ns3::ModelTypeidCreator::Build(), ns3::clean_model_callback_config_default(), ns3::COL_LAST, ns3::create_view_config_default(), ns3::delete_event_callback(), ns3::exit_clicked_callback(), ns3::load_clicked_default(), ns3::save_clicked_default(), and visualizer.ipython_view::window.
Here is the call graph for this function: