A Discrete-Event Network Simulator
API
ns3::HtPhy Class Reference

PHY entity for HT (11n) More...

#include "ht-phy.h"

+ Inheritance diagram for ns3::HtPhy:
+ Collaboration diagram for ns3::HtPhy:

Public Member Functions

 HtPhy (uint8_t maxNss=1, bool buildModeList=true)
 Constructor for HT PHY. More...
 
virtual ~HtPhy ()
 Destructor for HT PHY. More...
 
Ptr< WifiPpduBuildPpdu (const WifiConstPsduMap &psdus, const WifiTxVector &txVector, Time ppduDuration) override
 Build amendment-specific PPDU. More...
 
uint8_t GetBssMembershipSelector (void) const
 
Time GetDuration (WifiPpduField field, const WifiTxVector &txVector) const override
 Get the duration of the PPDU field (or group of fields) used by this entity for the given transmission parameters. More...
 
virtual Time GetHtSigDuration (void) const
 
virtual WifiMode GetHtSigMode (void) const
 
virtual Time GetLSigDuration (WifiPreamble preamble) const
 
uint8_t GetMaxSupportedMcsIndexPerSs (void) const
 Set the maximum supported MCS index per spatial stream. More...
 
WifiMode GetMcs (uint8_t index) const override
 Get the WifiMode corresponding to the given MCS index. More...
 
Time GetPayloadDuration (uint32_t size, const WifiTxVector &txVector, WifiPhyBand band, MpduType mpdutype, bool incFlag, uint32_t &totalAmpduSize, double &totalAmpduNumSymbols, uint16_t staId) const override
 
const PpduFormatsGetPpduFormats (void) const override
 Return the PPDU formats of the PHY. More...
 
WifiMode GetSigMode (WifiPpduField field, const WifiTxVector &txVector) const override
 Get the WifiMode for the SIG field specified by the PPDU field. More...
 
virtual Time GetTrainingDuration (const WifiTxVector &txVector, uint8_t nDataLtf, uint8_t nExtensionLtf=0) const
 
bool HandlesMcsModes (void) const override
 Check if the WifiModes handled by this PHY are MCSs. More...
 
bool IsMcsSupported (uint8_t index) const override
 Check if the WifiMode corresponding to the given MCS index is supported. More...
 
void SetMaxSupportedMcsIndexPerSs (uint8_t maxIndex)
 Set the maximum supported MCS index per spatial stream. More...
 
void SetMaxSupportedNss (uint8_t maxNss)
 Configure the maximum number of spatial streams supported by this HT PHY. More...
 
- Public Member Functions inherited from ns3::OfdmPhy
 OfdmPhy (OfdmPhyVariant variant=OFDM_PHY_DEFAULT, bool buildModeList=true)
 Constructor for OFDM PHY. More...
 
virtual ~OfdmPhy ()
 Destructor for OFDM PHY. More...
 
Ptr< WifiPpduBuildPpdu (const WifiConstPsduMap &psdus, const WifiTxVector &txVector, Time ppduDuration) override
 Build amendment-specific PPDU. More...
 
Time GetDuration (WifiPpduField field, const WifiTxVector &txVector) const override
 Get the duration of the PPDU field (or group of fields) used by this entity for the given transmission parameters. More...
 
Time GetPayloadDuration (uint32_t size, const WifiTxVector &txVector, WifiPhyBand band, MpduType mpdutype, bool incFlag, uint32_t &totalAmpduSize, double &totalAmpduNumSymbols, uint16_t staId) const override
 
const PpduFormatsGetPpduFormats (void) const override
 Return the PPDU formats of the PHY. More...
 
WifiMode GetSigMode (WifiPpduField field, const WifiTxVector &txVector) const override
 Get the WifiMode for the SIG field specified by the PPDU field. More...
 
- Public Member Functions inherited from ns3::PhyEntity
virtual ~PhyEntity ()
 Destructor for PHY entity. More...
 
std::list< WifiMode >::const_iterator begin (void) const
 Return a const iterator to the first WifiMode. More...
 
Time CalculatePhyPreambleAndHeaderDuration (const WifiTxVector &txVector) const
 
virtual Time CalculateTxDuration (WifiConstPsduMap psduMap, const WifiTxVector &txVector, WifiPhyBand band) const
 
virtual void CancelAllEvents (void)
 Cancel and clear all running events. More...
 
void CancelRunningEndPreambleDetectionEvents (bool clear=false)
 Cancel and eventually clear all end preamble detection events. More...
 
std::list< WifiMode >::const_iterator end (void) const
 Return a const iterator to past-the-last WifiMode. More...
 
void EndReceiveField (WifiPpduField field, Ptr< Event > event)
 End receiving a given field. More...
 
void EndReceivePayload (Ptr< Event > event)
 The last symbol of the PPDU has arrived. More...
 
virtual Ptr< const WifiPsduGetAddressedPsduInPpdu (Ptr< const WifiPpdu > ppdu) const
 Get the PSDU addressed to that PHY in a PPDU (useful for MU PPDU). More...
 
Time GetDurationUpToField (WifiPpduField field, const WifiTxVector &txVector) const
 Get the duration of the PPDU up to (but excluding) the given field. More...
 
virtual uint16_t GetMeasurementChannelWidth (const Ptr< const WifiPpdu > ppdu) const
 Return the channel width used to measure the RSSI. More...
 
WifiPpduField GetNextField (WifiPpduField currentField, WifiPreamble preamble) const
 Return the field following the provided one. More...
 
virtual uint8_t GetNumModes (void) const
 
PhyHeaderSections GetPhyHeaderSections (const WifiTxVector &txVector, Time ppduStart) const
 Return a map of PHY header chunk information per PPDU field. More...
 
Time GetRemainingDurationAfterField (Ptr< const WifiPpdu > ppdu, WifiPpduField field) const
 Get the remaining duration of the PPDU after the end of the given field. More...
 
virtual uint16_t GetRxChannelWidth (const WifiTxVector &txVector) const
 Return the channel width used in the reception spectrum model. More...
 
virtual uint16_t GetStaId (const Ptr< const WifiPpdu > ppdu) const
 Return the STA ID that has been assigned to the station this PHY belongs to. More...
 
virtual WifiConstPsduMap GetWifiConstPsduMap (Ptr< const WifiPsdu > psdu, const WifiTxVector &txVector) const
 Get a WifiConstPsduMap from a PSDU and the TXVECTOR to use to send the PSDU. More...
 
virtual bool IsModeSupported (WifiMode mode) const
 Check if the WifiMode is supported. More...
 
bool NoEndPreambleDetectionEvents (void) const
 
void ResetReceive (Ptr< Event > event)
 Reset PHY at the end of the PPDU under reception after it has failed the PHY header. More...
 
void SetOwner (Ptr< WifiPhy > wifiPhy)
 Set the WifiPhy owning this PHY entity. More...
 
void StartReceiveField (WifiPpduField field, Ptr< Event > event)
 Start receiving a given field. More...
 
virtual void StartReceivePreamble (Ptr< WifiPpdu > ppdu, RxPowerWattPerChannelBand &rxPowersW, Time rxDuration)
 Start receiving the PHY preamble of a PPDU (i.e. More...
 
virtual void StartTx (Ptr< WifiPpdu > ppdu)
 This function is called by SpectrumWifiPhy to send the PPDU while performing amendment-specific actions. More...
 
void Transmit (Time txDuration, Ptr< WifiPpdu > ppdu, std::string type)
 This function prepares most of the WifiSpectrumSignalParameters parameters and invokes SpectrumWifiPhy's Transmit method. More...
 
- Public Member Functions inherited from ns3::SimpleRefCount< PhyEntity >
 SimpleRefCount ()
 Default constructor. More...
 
 SimpleRefCount (const SimpleRefCount &o)
 Copy constructor. More...
 
uint32_t GetReferenceCount (void) const
 Get the reference count of the object. More...
 
SimpleRefCountoperator= (const SimpleRefCount &o)
 Assignment operator. More...
 
void Ref (void) const
 Increment the reference count. More...
 
void Unref (void) const
 Decrement the reference count. More...
 

Static Public Member Functions

static WifiCodeRate GetCodeRate (uint8_t mcsValue)
 Return the coding rate corresponding to the supplied HT MCS index between 0 and 7, since HT MCS index > 8 is used for higher NSS. More...
 
static uint16_t GetConstellationSize (uint8_t mcsValue)
 Return the constellation size corresponding to the supplied HT MCS index between 0 and 7, since HT MCS index > 8 is used for higher NSS. More...
 
static uint64_t GetDataRate (uint8_t mcsValue, uint16_t channelWidth, uint16_t guardInterval, uint8_t nss)
 Return the data rate corresponding to the supplied HT MCS index, channel width, guard interval, and number of spatial streams. More...
 
static uint64_t GetDataRateFromTxVector (const WifiTxVector &txVector, uint16_t staId)
 Return the data rate corresponding to the supplied TXVECTOR. More...
 
static WifiCodeRate GetHtCodeRate (uint8_t mcsValue)
 Return the coding rate corresponding to the supplied HT MCS index. More...
 
static uint16_t GetHtConstellationSize (uint8_t mcsValue)
 Return the constellation size corresponding to the supplied HT MCS index. More...
 
static WifiMode GetHtMcs (uint8_t index)
 Return the HT MCS corresponding to the provided index. More...
 
static WifiMode GetHtMcs0 (void)
 Return MCS 0 from HT MCS values. More...
 
static WifiMode GetHtMcs1 (void)
 Return MCS 1 from HT MCS values. More...
 
static WifiMode GetHtMcs10 (void)
 Return MCS 10 from HT MCS values. More...
 
static WifiMode GetHtMcs11 (void)
 Return MCS 11 from HT MCS values. More...
 
static WifiMode GetHtMcs12 (void)
 Return MCS 12 from HT MCS values. More...
 
static WifiMode GetHtMcs13 (void)
 Return MCS 13 from HT MCS values. More...
 
static WifiMode GetHtMcs14 (void)
 Return MCS 14 from HT MCS values. More...
 
static WifiMode GetHtMcs15 (void)
 Return MCS 15 from HT MCS values. More...
 
static WifiMode GetHtMcs16 (void)
 Return MCS 16 from HT MCS values. More...
 
static WifiMode GetHtMcs17 (void)
 Return MCS 17 from HT MCS values. More...
 
static WifiMode GetHtMcs18 (void)
 Return MCS 18 from HT MCS values. More...
 
static WifiMode GetHtMcs19 (void)
 Return MCS 19 from HT MCS values. More...
 
static WifiMode GetHtMcs2 (void)
 Return MCS 2 from HT MCS values. More...
 
static WifiMode GetHtMcs20 (void)
 Return MCS 20 from HT MCS values. More...
 
static WifiMode GetHtMcs21 (void)
 Return MCS 21 from HT MCS values. More...
 
static WifiMode GetHtMcs22 (void)
 Return MCS 22 from HT MCS values. More...
 
static WifiMode GetHtMcs23 (void)
 Return MCS 23 from HT MCS values. More...
 
static WifiMode GetHtMcs24 (void)
 Return MCS 24 from HT MCS values. More...
 
static WifiMode GetHtMcs25 (void)
 Return MCS 25 from HT MCS values. More...
 
static WifiMode GetHtMcs26 (void)
 Return MCS 26 from HT MCS values. More...
 
static WifiMode GetHtMcs27 (void)
 Return MCS 27 from HT MCS values. More...
 
static WifiMode GetHtMcs28 (void)
 Return MCS 28 from HT MCS values. More...
 
static WifiMode GetHtMcs29 (void)
 Return MCS 29 from HT MCS values. More...
 
static WifiMode GetHtMcs3 (void)
 Return MCS 3 from HT MCS values. More...
 
static WifiMode GetHtMcs30 (void)
 Return MCS 30 from HT MCS values. More...
 
static WifiMode GetHtMcs31 (void)
 Return MCS 31 from HT MCS values. More...
 
static WifiMode GetHtMcs4 (void)
 Return MCS 4 from HT MCS values. More...
 
static WifiMode GetHtMcs5 (void)
 Return MCS 5 from HT MCS values. More...
 
static WifiMode GetHtMcs6 (void)
 Return MCS 6 from HT MCS values. More...
 
static WifiMode GetHtMcs7 (void)
 Return MCS 7 from HT MCS values. More...
 
static WifiMode GetHtMcs8 (void)
 Return MCS 8 from HT MCS values. More...
 
static WifiMode GetHtMcs9 (void)
 Return MCS 9 from HT MCS values. More...
 
static WifiMode GetLSigMode (void)
 
static uint64_t GetNonHtReferenceRate (uint8_t mcsValue)
 Calculate the rate in bps of the non-HT Reference Rate corresponding to the supplied HT MCS index. More...
 
static uint64_t GetPhyRate (uint8_t mcsValue, uint16_t channelWidth, uint16_t guardInterval, uint8_t nss)
 Return the PHY rate corresponding to the supplied HT MCS index, channel width, guard interval, and number of spatial stream. More...
 
static uint64_t GetPhyRateFromTxVector (const WifiTxVector &txVector, uint16_t staId)
 Return the PHY rate corresponding to the supplied TXVECTOR. More...
 
static void InitializeModes (void)
 Initialize all HT modes. More...
 
static bool IsModeAllowed (uint16_t channelWidth, uint8_t nss)
 Check whether the combination of <MCS, channel width, NSS> is allowed. More...
 
- Static Public Member Functions inherited from ns3::OfdmPhy
static WifiCodeRate GetCodeRate (const std::string &name)
 Return the WifiCodeRate from the OFDM mode's unique name using ModulationLookupTable. More...
 
static uint16_t GetConstellationSize (const std::string &name)
 Return the constellation size from the OFDM mode's unique name using ModulationLookupTable. More...
 
static uint64_t GetDataRate (const std::string &name, uint16_t channelWidth, uint16_t guardInterval, uint8_t nss)
 Return the data rate from the OFDM mode's unique name and the supplied parameters. More...
 
static uint64_t GetDataRateFromTxVector (const WifiTxVector &txVector, uint16_t staId)
 Return the data rate corresponding to the supplied TXVECTOR. More...
 
static WifiMode GetOfdmRate (uint64_t rate, uint16_t bw=20)
 Return a WifiMode for OFDM corresponding to the provided rate and the channel bandwidth (20, 10, or 5 MHz). More...
 
static WifiMode GetOfdmRate12Mbps (void)
 Return a WifiMode for OFDM at 12Mbps. More...
 
static WifiMode GetOfdmRate12MbpsBW10MHz (void)
 Return a WifiMode for OFDM at 12 Mbps with 10 MHz channel spacing. More...
 
static WifiMode GetOfdmRate12MbpsBW5MHz (void)
 Return a WifiMode for OFDM at 12 Mbps with 5 MHz channel spacing. More...
 
static WifiMode GetOfdmRate13_5MbpsBW5MHz (void)
 Return a WifiMode for OFDM at 13.5 Mbps with 5 MHz channel spacing. More...
 
static WifiMode GetOfdmRate18Mbps (void)
 Return a WifiMode for OFDM at 18 Mbps. More...
 
static WifiMode GetOfdmRate18MbpsBW10MHz (void)
 Return a WifiMode for OFDM at 18 Mbps with 10 MHz channel spacing. More...
 
static WifiMode GetOfdmRate1_5MbpsBW5MHz (void)
 Return a WifiMode for OFDM at 1.5 Mbps with 5 MHz channel spacing. More...
 
static WifiMode GetOfdmRate24Mbps (void)
 Return a WifiMode for OFDM at 24 Mbps. More...
 
static WifiMode GetOfdmRate24MbpsBW10MHz (void)
 Return a WifiMode for OFDM at 24 Mbps with 10 MHz channel spacing. More...
 
static WifiMode GetOfdmRate27MbpsBW10MHz (void)
 Return a WifiMode for OFDM at 27 Mbps with 10 MHz channel spacing. More...
 
static WifiMode GetOfdmRate2_25MbpsBW5MHz (void)
 Return a WifiMode for OFDM at 2.25 Mbps with 5 MHz channel spacing. More...
 
static WifiMode GetOfdmRate36Mbps (void)
 Return a WifiMode for OFDM at 36 Mbps. More...
 
static WifiMode GetOfdmRate3MbpsBW10MHz (void)
 Return a WifiMode for OFDM at 3 Mbps with 10 MHz channel spacing. More...
 
static WifiMode GetOfdmRate3MbpsBW5MHz (void)
 Return a WifiMode for OFDM at 3 Mbps with 5 MHz channel spacing. More...
 
static WifiMode GetOfdmRate48Mbps (void)
 Return a WifiMode for OFDM at 48 Mbps. More...
 
static WifiMode GetOfdmRate4_5MbpsBW10MHz (void)
 Return a WifiMode for OFDM at 4.5 Mbps with 10 MHz channel spacing. More...
 
static WifiMode GetOfdmRate4_5MbpsBW5MHz (void)
 Return a WifiMode for OFDM at 4.5 Mbps with 5 MHz channel spacing. More...
 
static WifiMode GetOfdmRate54Mbps (void)
 Return a WifiMode for OFDM at 54 Mbps. More...
 
static WifiMode GetOfdmRate6Mbps (void)
 Return a WifiMode for OFDM at 6 Mbps. More...
 
static WifiMode GetOfdmRate6MbpsBW10MHz (void)
 Return a WifiMode for OFDM at 6 Mbps with 10 MHz channel spacing. More...
 
static WifiMode GetOfdmRate6MbpsBW5MHz (void)
 Return a WifiMode for OFDM at 6 Mbps with 5 MHz channel spacing. More...
 
static WifiMode GetOfdmRate9Mbps (void)
 Return a WifiMode for OFDM at 9 Mbps. More...
 
static WifiMode GetOfdmRate9MbpsBW10MHz (void)
 Return a WifiMode for OFDM at 9 Mbps with 10 MHz channel spacing. More...
 
static WifiMode GetOfdmRate9MbpsBW5MHz (void)
 Return a WifiMode for OFDM at 9 Mbps with 5 MHz channel spacing. More...
 
static uint64_t GetPhyRate (const std::string &name, uint16_t channelWidth, uint16_t guardInterval, uint8_t nss)
 Return the PHY rate from the OFDM mode's unique name and the supplied parameters. More...
 
static uint64_t GetPhyRateFromTxVector (const WifiTxVector &txVector, uint16_t staId)
 Return the PHY rate corresponding to the supplied TXVECTOR. More...
 
static void InitializeModes (void)
 Initialize all OFDM modes (for all variants). More...
 
static bool IsModeAllowed (uint16_t channelWidth, uint8_t nss)
 Check whether the combination of <WifiMode, channel width, NSS> is allowed. More...
 

Protected Member Functions

virtual void BuildModeList (void)
 Build mode list. More...
 
PhyFieldRxStatus DoEndReceiveField (WifiPpduField field, Ptr< Event > event) override
 End receiving a given field, perform amendment-specific actions, and provide the status of the reception. More...
 
uint32_t GetMaxPsduSize (void) const override
 Get the maximum PSDU size in bytes. More...
 
virtual uint8_t GetNumberBccEncoders (const WifiTxVector &txVector) const
 
virtual Time GetSymbolDuration (const WifiTxVector &txVector) const
 
Ptr< SpectrumValueGetTxPowerSpectralDensity (double txPowerW, Ptr< const WifiPpdu > ppdu) const override
 
bool IsAllConfigSupported (WifiPpduField field, Ptr< const WifiPpdu > ppdu) const override
 Checks if the signaled configuration (including bandwidth) is supported by the PHY. More...
 
bool IsConfigSupported (Ptr< const WifiPpdu > ppdu) const override
 Checks if the signaled configuration (excluding bandwidth) is supported by the PHY. More...
 
- Protected Member Functions inherited from ns3::OfdmPhy
PhyFieldRxStatus DoEndReceiveField (WifiPpduField field, Ptr< Event > event) override
 End receiving a given field, perform amendment-specific actions, and provide the status of the reception. More...
 
PhyFieldRxStatus EndReceiveHeader (Ptr< Event > event)
 End receiving the header, perform OFDM-specific actions, and provide the status of the reception. More...
 
virtual Time GetHeaderDuration (const WifiTxVector &txVector) const
 
virtual WifiMode GetHeaderMode (const WifiTxVector &txVector) const
 
uint32_t GetMaxPsduSize (void) const override
 Get the maximum PSDU size in bytes. More...
 
uint8_t GetNumberServiceBits (void) const
 
virtual Time GetPreambleDuration (const WifiTxVector &txVector) const
 
Time GetSignalExtension (WifiPhyBand band) const
 
Ptr< SpectrumValueGetTxPowerSpectralDensity (double txPowerW, Ptr< const WifiPpdu > ppdu) const override
 
virtual bool IsChannelWidthSupported (Ptr< const WifiPpdu > ppdu) const
 Checks if the PPDU's bandwidth is supported by the PHY. More...
 
- Protected Member Functions inherited from ns3::PhyEntity
void AbortCurrentReception (WifiPhyRxfailureReason reason)
 Abort the current reception. More...
 
void AddPreambleEvent (Ptr< Event > event)
 Add an entry to the map of current preamble events (stored in WifiPhy). More...
 
Ptr< EventCreateInterferenceEvent (Ptr< const WifiPpdu > ppdu, const WifiTxVector &txVector, Time duration, RxPowerWattPerChannelBand &rxPower, bool isStartOfdmaRxing=false)
 Create an event using WifiPhy's InterferenceHelper class. More...
 
virtual void DoAbortCurrentReception (WifiPhyRxfailureReason reason)
 Perform amendment-specific actions before aborting the current reception. More...
 
virtual void DoEndReceivePayload (Ptr< const WifiPpdu > ppdu)
 Perform amendment-specific actions at the end of the reception of the payload. More...
 
virtual PhyFieldRxStatus DoEndReceivePreamble (Ptr< Event > event)
 End receiving the preamble, perform amendment-specific actions, and provide the status of the reception. More...
 
virtual Ptr< EventDoGetEvent (Ptr< const WifiPpdu > ppdu, RxPowerWattPerChannelBand &rxPowersW)
 Get the event corresponding to the incoming PPDU. More...
 
virtual void DoResetReceive (Ptr< Event > event)
 Perform amendment-specific actions before resetting PHY at the end of the PPDU under reception after it has failed the PHY header. More...
 
virtual bool DoStartReceiveField (WifiPpduField field, Ptr< Event > event)
 Start receiving a given field, perform amendment-specific actions, and signify if it is supported. More...
 
virtual void DoStartReceivePayload (Ptr< Event > event)
 Start receiving the PSDU (i.e. More...
 
void DropPreambleEvent (Ptr< const WifiPpdu > ppdu, WifiPhyRxfailureReason reason, Time endRx, uint16_t measurementChannelWidth)
 Drop the PPDU and the corresponding preamble detection event, but keep CCA busy state after the completion of the currently processed event. More...
 
void EndOfMpdu (Ptr< Event > event, Ptr< const WifiPsdu > psdu, size_t mpduIndex, Time relativeStart, Time mpduDuration)
 The last symbol of an MPDU in an A-MPDU has arrived. More...
 
void EndPreambleDetectionPeriod (Ptr< Event > event)
 End the preamble detection period. More...
 
void ErasePreambleEvent (Ptr< const WifiPpdu > ppdu, Time rxDuration)
 Erase the event corresponding to the PPDU from the list of preamble events, but consider it as noise after the completion of the current event. More...
 
uint16_t GetCenterFrequencyForChannelWidth (const WifiTxVector &txVector) const
 Get the center frequency of the channel corresponding the current TxVector rather than that of the supported channel width. More...
 
virtual std::pair< uint16_t, WifiSpectrumBandGetChannelWidthAndBand (const WifiTxVector &txVector, uint16_t staId) const
 Get the channel width and band to use (will be overloaded by child classes). More...
 
Ptr< const EventGetCurrentEvent (void) const
 Get the pointer to the current event (stored in WifiPhy). More...
 
const std::map< std::pair< uint64_t, WifiPreamble >, Ptr< Event > > & GetCurrentPreambleEvents (void) const
 Get the map of current preamble events (stored in WifiPhy). More...
 
uint16_t GetGuardBandwidth (uint16_t currentChannelWidth) const
 
SnrPer GetPhyHeaderSnrPer (WifiPpduField field, Ptr< Event > event) const
 Obtain the SNR and PER of the PPDU field from the WifiPhy's InterferenceHelper class. More...
 
double GetRandomValue (void) const
 Obtain a random value from the WifiPhy's generator. More...
 
std::pair< bool, SignalNoiseDbmGetReceptionStatus (Ptr< const WifiPsdu > psdu, Ptr< Event > event, uint16_t staId, Time relativeMpduStart, Time mpduDuration)
 Get the reception status for the provided MPDU and notify. More...
 
double GetRxPowerWForPpdu (Ptr< Event > event) const
 Obtain the received power (W) for a given band. More...
 
std::tuple< double, double, double > GetTxMaskRejectionParams (void) const
 
void NotifyInterferenceRxEndAndClear (bool reset)
 Notify WifiPhy's InterferenceHelper of the end of the reception, clear maps and end of MPDU event, and eventually reset WifiPhy. More...
 
virtual uint64_t ObtainNextUid (const WifiTxVector &txVector)
 Obtain the next UID for the PPDU to transmit. More...
 
void ScheduleEndOfMpdus (Ptr< Event > event)
 Schedule end of MPDUs events. More...
 
void StartPreambleDetectionPeriod (Ptr< Event > event)
 Start the preamble detection period. More...
 
void StartReceivePayload (Ptr< Event > event)
 Start receiving the PSDU (i.e. More...
 
void UpdateInterferenceEvent (Ptr< Event > event, const RxPowerWattPerChannelBand &rxPower)
 Update an event in WifiPhy's InterferenceHelper class. More...
 

Static Protected Member Functions

static uint64_t CalculateDataRate (double symbolDuration, uint16_t guardInterval, uint16_t usableSubCarriers, uint16_t numberOfBitsPerSubcarrier, double codingRate, uint8_t nss)
 Calculates data rate from the supplied parameters. More...
 
static uint64_t CalculateNonHtReferenceRate (WifiCodeRate codeRate, uint16_t constellationSize)
 Return the rate (in bps) of the non-HT Reference Rate which corresponds to the supplied code rate and constellation size. More...
 
static uint64_t CalculatePhyRate (WifiCodeRate codeRate, uint64_t dataRate)
 Return the PHY rate corresponding to the supplied code rate and data rate. More...
 
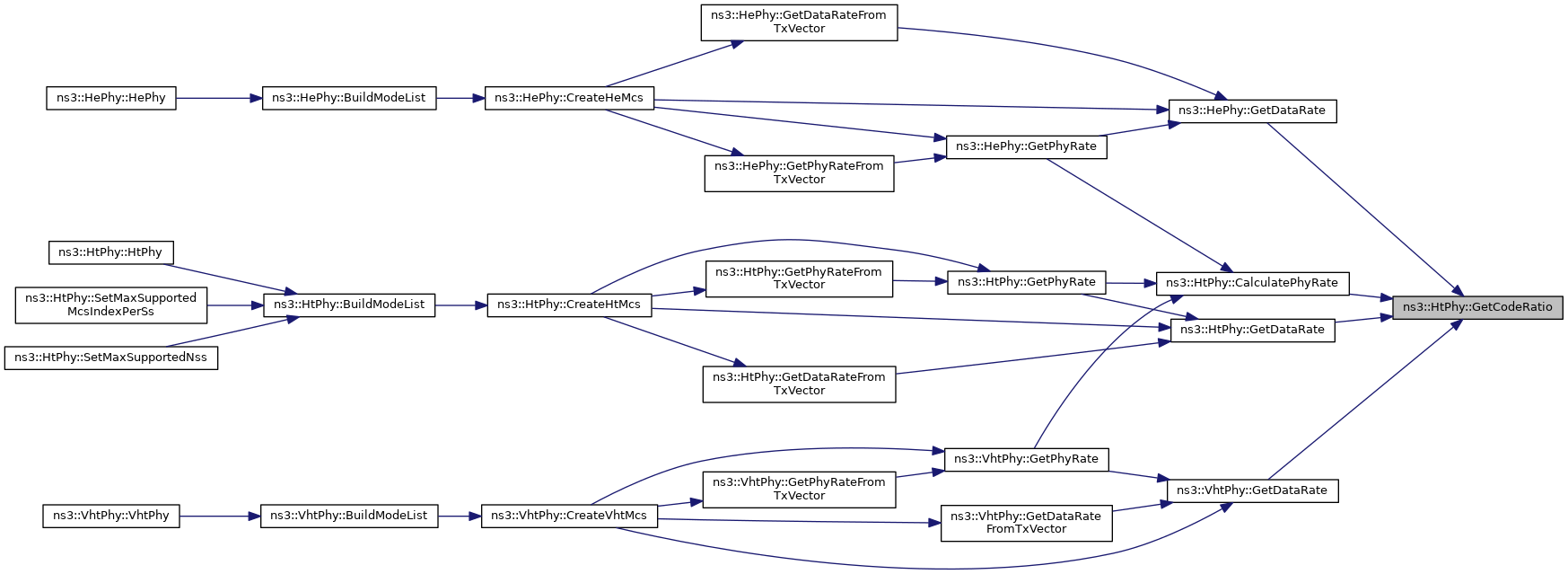
static double GetCodeRatio (WifiCodeRate codeRate)
 Convert WifiCodeRate to a ratio, e.g., code ratio of WIFI_CODE_RATE_1_2 is 0.5. More...
 
static uint16_t GetUsableSubcarriers (uint16_t channelWidth)
 
- Static Protected Member Functions inherited from ns3::OfdmPhy
static uint64_t CalculateDataRate (double symbolDuration, uint16_t guardInterval, uint16_t usableSubCarriers, uint16_t numberOfBitsPerSubcarrier, double codingRate)
 Calculates data rate from the supplied parameters. More...
 
static uint64_t CalculateDataRate (WifiCodeRate codeRate, uint16_t constellationSize, uint16_t channelWidth, uint16_t guardInterval, uint8_t nss)
 Calculates data rate from the supplied parameters. More...
 
static uint64_t CalculatePhyRate (WifiCodeRate codeRate, uint64_t dataRate)
 Calculate the PHY rate in bps from code rate and data rate. More...
 
static double GetCodeRatio (WifiCodeRate codeRate)
 Convert WifiCodeRate to a ratio, e.g., code ratio of WIFI_CODE_RATE_1_2 is 0.5. More...
 

Protected Attributes

uint8_t m_bssMembershipSelector
 the BSS membership selector More...
 
uint8_t m_maxMcsIndexPerSs
 the maximum MCS index per spatial stream as defined by the standard More...
 
uint8_t m_maxSupportedMcsIndexPerSs
 the maximum supported MCS index per spatial stream More...
 
- Protected Attributes inherited from ns3::PhyEntity
std::vector< EventIdm_endOfMpduEvents
 the end of MPDU events (only used for A-MPDUs) More...
 
std::vector< EventIdm_endPreambleDetectionEvents
 the end of preamble detection events More...
 
std::vector< EventIdm_endRxPayloadEvents
 the end of receive events (only one unless UL MU reception) More...
 
std::list< WifiModem_modeList
 the list of supported modes More...
 
std::map< UidStaIdPair, SignalNoiseDbmm_signalNoiseMap
 Map of the latest signal power and noise power in dBm (noise power includes the noise figure) More...
 
Ptr< WifiPhyStateHelperm_state
 Pointer to WifiPhyStateHelper of the WifiPhy (to make it reachable for child classes) More...
 
std::map< UidStaIdPair, std::vector< bool > > m_statusPerMpduMap
 Map of the current reception status per MPDU that is filled in as long as MPDUs are being processed by the PHY in case of an A-MPDU. More...
 
Ptr< WifiPhym_wifiPhy
 Pointer to the owning WifiPhy. More...
 

Private Member Functions

PhyFieldRxStatus EndReceiveHtSig (Ptr< Event > event)
 End receiving the HT-SIG, perform HT-specific actions, and provide the status of the reception. More...
 

Static Private Member Functions

static WifiMode CreateHtMcs (uint8_t index)
 Return the HT MCS corresponding to the provided index. More...
 

Private Attributes

uint8_t m_maxSupportedNss
 Maximum supported number of spatial streams (used to build HT MCS indices) More...
 

Static Private Attributes

static const PpduFormats m_htPpduFormats
 HT PPDU formats. More...
 

Additional Inherited Members

- Public Types inherited from ns3::PhyEntity
typedef std::pair< std::pair< Time, Time >, WifiModePhyHeaderChunkInfo
 A pair containing information on the PHY header chunk, namely the start and stop times of the chunk and the WifiMode used. More...
 
typedef std::map< WifiPpduField, PhyHeaderChunkInfoPhyHeaderSections
 A map of PhyHeaderChunkInfo elements per PPDU field. More...
 
enum  PhyRxFailureAction { DROP = 0, ABORT, IGNORE }
 Action to perform in case of RX failure. More...
 
- Protected Types inherited from ns3::PhyEntity
typedef std::pair< WifiCodeRate, uint16_t > CodeRateConstellationSizePair
 A pair to hold modulation information: code rate and constellation size. More...
 
typedef std::map< std::string, CodeRateConstellationSizePairModulationLookupTable
 A modulation lookup table using unique name of modulation as key. More...
 
typedef std::map< WifiPreamble, std::vector< WifiPpduField > > PpduFormats
 A map of PPDU field elements per preamble type. More...
 
typedef std::pair< uint64_t, uint16_t > UidStaIdPair
 A pair of a UID and STA_ID. More...
 
- Static Protected Attributes inherited from ns3::PhyEntity
static uint64_t m_globalPpduUid = 0
 Global counter of the PPDU UID. More...
 

Detailed Description

PHY entity for HT (11n)

HT PHY is based on OFDM PHY. Only HT-Mixed is supported (support for HT-Greenfield has been removed). Only HT MCSs up to 31 are supported.

Refer to IEEE 802.11-2016, clause 19.

Definition at line 50 of file ht-phy.h.

Constructor & Destructor Documentation

◆ HtPhy()

ns3::HtPhy::HtPhy ( uint8_t  maxNss = 1,
bool  buildModeList = true 
)

Constructor for HT PHY.

Parameters
maxNssthe maximum number of spatial streams
buildModeListflag used to add HT modes to list (disabled by child classes to only add child classes' modes)

Definition at line 48 of file ht-phy.cc.

References BuildModeList(), HT_PHY, m_bssMembershipSelector, m_maxMcsIndexPerSs, m_maxSupportedMcsIndexPerSs, m_maxSupportedNss, NS_ABORT_MSG_IF, and NS_LOG_FUNCTION.

+ Here is the call graph for this function:

◆ ~HtPhy()

ns3::HtPhy::~HtPhy ( )
virtual

Destructor for HT PHY.

Definition at line 63 of file ht-phy.cc.

References NS_LOG_FUNCTION.

Member Function Documentation

◆ BuildModeList()

void ns3::HtPhy::BuildModeList ( void  )
protectedvirtual

Build mode list.

Should be redone whenever the maximum MCS index per spatial stream ,or any other important parameter having an impact on the MCS index (e.g. number of spatial streams for HT), changes.

Reimplemented in ns3::VhtPhy, and ns3::HePhy.

Definition at line 69 of file ht-phy.cc.

References CreateHtMcs(), HT_PHY, m_bssMembershipSelector, m_maxSupportedMcsIndexPerSs, m_maxSupportedNss, ns3::PhyEntity::m_modeList, NS_ASSERT, NS_LOG_FUNCTION, and NS_LOG_LOGIC.

Referenced by HtPhy(), SetMaxSupportedMcsIndexPerSs(), and SetMaxSupportedNss().

+ Here is the call graph for this function:
+ Here is the caller graph for this function:

◆ BuildPpdu()

Ptr< WifiPpdu > ns3::HtPhy::BuildPpdu ( const WifiConstPsduMap psdus,
const WifiTxVector txVector,
Time  ppduDuration 
)
overridevirtual

Build amendment-specific PPDU.

Parameters
psdusthe PHY payloads (PSDUs)
txVectorthe TXVECTOR that was used for the PPDU
ppduDurationthe transmission duration of the PPDU
Returns
the amendment-specific WifiPpdu

Reimplemented from ns3::PhyEntity.

Reimplemented in ns3::VhtPhy.

Definition at line 357 of file ht-phy.cc.

References ns3::WifiPhy::GetPhyBand(), ns3::PhyEntity::m_wifiPhy, NS_LOG_FUNCTION, and ns3::PhyEntity::ObtainNextUid().

+ Here is the call graph for this function:

◆ CalculateDataRate()

uint64_t ns3::HtPhy::CalculateDataRate ( double  symbolDuration,
uint16_t  guardInterval,
uint16_t  usableSubCarriers,
uint16_t  numberOfBitsPerSubcarrier,
double  codingRate,
uint8_t  nss 
)
staticprotected

Calculates data rate from the supplied parameters.

Parameters
symbolDurationthe symbol duration (in us) excluding guard interval
guardIntervalthe considered guard interval duration in nanoseconds
usableSubCarriersthe number of usable subcarriers for data
numberOfBitsPerSubcarrierthe number of data bits per subcarrier
codingRatethe coding rate
nssthe considered number of streams
Returns
the data bit rate of this signal in bps.

Definition at line 674 of file ht-phy.cc.

References ns3::OfdmPhy::CalculateDataRate().

Referenced by ns3::HePhy::GetDataRate(), GetDataRate(), and ns3::VhtPhy::GetDataRate().

+ Here is the call graph for this function:
+ Here is the caller graph for this function:

◆ CalculateNonHtReferenceRate()

uint64_t ns3::HtPhy::CalculateNonHtReferenceRate ( WifiCodeRate  codeRate,
uint16_t  constellationSize 
)
staticprotected

Return the rate (in bps) of the non-HT Reference Rate which corresponds to the supplied code rate and constellation size.

Parameters
codeRatethe convolutional coding rate
constellationSizethe size of modulation constellation
Returns
the rate in bps.

To convert an HT MCS to its corresponding non-HT Reference Rate use the modulation and coding rate of the HT MCS and lookup in Table 10-7 of IEEE 802.11-2016s.

Definition at line 698 of file ht-phy.cc.

References NS_FATAL_ERROR, ns3::WIFI_CODE_RATE_1_2, ns3::WIFI_CODE_RATE_2_3, ns3::WIFI_CODE_RATE_3_4, and ns3::WIFI_CODE_RATE_5_6.

Referenced by ns3::VhtPhy::CalculateNonHtReferenceRate(), and GetNonHtReferenceRate().

+ Here is the caller graph for this function:

◆ CalculatePhyRate()

uint64_t ns3::HtPhy::CalculatePhyRate ( WifiCodeRate  codeRate,
uint64_t  dataRate 
)
staticprotected

Return the PHY rate corresponding to the supplied code rate and data rate.

Parameters
codeRatethe code rate
dataRatethe data rate in bps
Returns
the data bit rate in bps.

Definition at line 627 of file ht-phy.cc.

References GetCodeRatio().

Referenced by ns3::HePhy::GetPhyRate(), GetPhyRate(), and ns3::VhtPhy::GetPhyRate().

+ Here is the call graph for this function:
+ Here is the caller graph for this function:

◆ CreateHtMcs()

WifiMode ns3::HtPhy::CreateHtMcs ( uint8_t  index)
staticprivate

Return the HT MCS corresponding to the provided index.

This method binds all the callbacks used by WifiMode.

Parameters
indexthe index of the MCS
Returns
an HT MCS

Definition at line 546 of file ht-phy.cc.

References ns3::WifiModeFactory::CreateWifiMcs(), GetDataRate(), GetDataRateFromTxVector(), GetHtCodeRate(), GetHtConstellationSize(), GetNonHtReferenceRate(), GetPhyRate(), GetPhyRateFromTxVector(), IsModeAllowed(), ns3::MakeBoundCallback(), ns3::MakeCallback(), NS_ASSERT_MSG, and ns3::WIFI_MOD_CLASS_HT.

Referenced by BuildModeList().

+ Here is the call graph for this function:
+ Here is the caller graph for this function:

◆ DoEndReceiveField()

PhyEntity::PhyFieldRxStatus ns3::HtPhy::DoEndReceiveField ( WifiPpduField  field,
Ptr< Event event 
)
overrideprotectedvirtual

End receiving a given field, perform amendment-specific actions, and provide the status of the reception.

Parameters
fieldthe ending PPDU field
eventthe event holding incoming PPDU's information
Returns
status of the reception of the PPDU field

Reimplemented from ns3::PhyEntity.

Reimplemented in ns3::VhtPhy.

Definition at line 365 of file ht-phy.cc.

References ns3::OfdmPhy::DoEndReceiveField(), EndReceiveHtSig(), NS_LOG_FUNCTION, ns3::WIFI_PPDU_FIELD_HT_SIG, ns3::WIFI_PPDU_FIELD_NON_HT_HEADER, and ns3::WIFI_PPDU_FIELD_TRAINING.

Referenced by ns3::VhtPhy::DoEndReceiveField().

+ Here is the call graph for this function:
+ Here is the caller graph for this function:

◆ EndReceiveHtSig()

PhyEntity::PhyFieldRxStatus ns3::HtPhy::EndReceiveHtSig ( Ptr< Event event)
private

End receiving the HT-SIG, perform HT-specific actions, and provide the status of the reception.

Parameters
eventthe event holding incoming PPDU's information
Returns
status of the reception of the HT-SIG

Definition at line 382 of file ht-phy.cc.

References ns3::PhyEntity::PhyFieldRxStatus::actionIfFailure, ns3::PhyEntity::DROP, ns3::PhyEntity::GetPhyHeaderSnrPer(), ns3::PhyEntity::GetRandomValue(), ns3::HT_SIG_FAILURE, IsAllConfigSupported(), ns3::PhyEntity::PhyFieldRxStatus::isSuccess, NS_ASSERT, NS_LOG_DEBUG, NS_LOG_FUNCTION, ns3::PhyEntity::SnrPer::per, ns3::RatioToDb(), ns3::PhyEntity::PhyFieldRxStatus::reason, ns3::PhyEntity::SnrPer::snr, ns3::UNSUPPORTED_SETTINGS, ns3::WIFI_PPDU_FIELD_HT_SIG, and ns3::WIFI_PREAMBLE_HT_MF.

Referenced by DoEndReceiveField().

+ Here is the call graph for this function:
+ Here is the caller graph for this function:

◆ GetBssMembershipSelector()

uint8_t ns3::HtPhy::GetBssMembershipSelector ( void  ) const
Returns
the BSS membership selector for this PHY entity

Definition at line 158 of file ht-phy.cc.

References m_bssMembershipSelector.

◆ GetCodeRate()

WifiCodeRate ns3::HtPhy::GetCodeRate ( uint8_t  mcsValue)
static

Return the coding rate corresponding to the supplied HT MCS index between 0 and 7, since HT MCS index > 8 is used for higher NSS.

This function is reused by child classes.

Parameters
mcsValuethe MCS index
Returns
the coding rate.

Definition at line 569 of file ht-phy.cc.

References ns3::WIFI_CODE_RATE_1_2, ns3::WIFI_CODE_RATE_2_3, ns3::WIFI_CODE_RATE_3_4, ns3::WIFI_CODE_RATE_5_6, and ns3::WIFI_CODE_RATE_UNDEFINED.

Referenced by ns3::VhtPhy::GetCodeRate(), and GetHtCodeRate().

+ Here is the caller graph for this function:

◆ GetCodeRatio()

double ns3::HtPhy::GetCodeRatio ( WifiCodeRate  codeRate)
staticprotected

Convert WifiCodeRate to a ratio, e.g., code ratio of WIFI_CODE_RATE_1_2 is 0.5.

Parameters
codeRatethe code rate
Returns
the code rate in ratio.

Definition at line 642 of file ht-phy.cc.

References ns3::OfdmPhy::GetCodeRatio(), and ns3::WIFI_CODE_RATE_5_6.

Referenced by CalculatePhyRate(), ns3::HePhy::GetDataRate(), GetDataRate(), and ns3::VhtPhy::GetDataRate().

+ Here is the call graph for this function:
+ Here is the caller graph for this function:

◆ GetConstellationSize()

uint16_t ns3::HtPhy::GetConstellationSize ( uint8_t  mcsValue)
static

Return the constellation size corresponding to the supplied HT MCS index between 0 and 7, since HT MCS index > 8 is used for higher NSS.

This function is reused by child classes.

Parameters
mcsValuethe MCS index
Returns
the size of modulation constellation.

Definition at line 597 of file ht-phy.cc.

Referenced by ns3::VhtPhy::GetConstellationSize(), and GetHtConstellationSize().

+ Here is the caller graph for this function:

◆ GetDataRate()

uint64_t ns3::HtPhy::GetDataRate ( uint8_t  mcsValue,
uint16_t  channelWidth,
uint16_t  guardInterval,
uint8_t  nss 
)
static

Return the data rate corresponding to the supplied HT MCS index, channel width, guard interval, and number of spatial streams.

This function is mainly used as a callback for WifiMode operation.

Parameters
mcsValuethe HT MCS index
channelWidththe channel width in MHz
guardIntervalthe guard interval duration in nanoseconds
nssthe number of spatial streams
Returns
the data bit rate in bps.

Definition at line 663 of file ht-phy.cc.

References CalculateDataRate(), GetCodeRatio(), GetHtCodeRate(), GetHtConstellationSize(), GetUsableSubcarriers(), and NS_ASSERT.

Referenced by CreateHtMcs(), GetDataRateFromTxVector(), and GetPhyRate().

+ Here is the call graph for this function:
+ Here is the caller graph for this function:

◆ GetDataRateFromTxVector()

uint64_t ns3::HtPhy::GetDataRateFromTxVector ( const WifiTxVector txVector,
uint16_t  staId 
)
static

Return the data rate corresponding to the supplied TXVECTOR.

This function is mainly used as a callback for WifiMode operation.

Parameters
txVectorthe TXVECTOR used for the transmission
staIdthe station ID (only here to have a common signature for all callbacks)
Returns
the data bit rate in bps.

Definition at line 654 of file ht-phy.cc.

References ns3::WifiTxVector::GetChannelWidth(), GetDataRate(), ns3::WifiTxVector::GetGuardInterval(), ns3::WifiMode::GetMcsValue(), ns3::WifiTxVector::GetMode(), and ns3::WifiTxVector::GetNss().

Referenced by CreateHtMcs().

+ Here is the call graph for this function:
+ Here is the caller graph for this function:

◆ GetDuration()

Time ns3::HtPhy::GetDuration ( WifiPpduField  field,
const WifiTxVector txVector 
) const
overridevirtual

Get the duration of the PPDU field (or group of fields) used by this entity for the given transmission parameters.

Parameters
fieldthe PPDU field (or group of fields)
txVectorthe transmission parameters
Returns
the duration of the PPDU field

Reimplemented from ns3::PhyEntity.

Reimplemented in ns3::VhtPhy.

Definition at line 199 of file ht-phy.cc.

References ns3::PhyEntity::GetDuration(), GetHtSigDuration(), GetLSigDuration(), ns3::WifiTxVector::GetNess(), ns3::WifiTxVector::GetNssMax(), ns3::WifiTxVector::GetPreambleType(), GetTrainingDuration(), ns3::MicroSeconds(), ns3::WIFI_PPDU_FIELD_HT_SIG, ns3::WIFI_PPDU_FIELD_NON_HT_HEADER, ns3::WIFI_PPDU_FIELD_PREAMBLE, and ns3::WIFI_PPDU_FIELD_TRAINING.

Referenced by ns3::VhtPhy::GetDuration().

+ Here is the call graph for this function:
+ Here is the caller graph for this function:

◆ GetHtCodeRate()

WifiCodeRate ns3::HtPhy::GetHtCodeRate ( uint8_t  mcsValue)
static

Return the coding rate corresponding to the supplied HT MCS index.

This function calls GetCodeRate and is used as a callback for WifiMode operation.

Parameters
mcsValuethe MCS index
Returns
the coding rate.

Definition at line 563 of file ht-phy.cc.

References GetCodeRate().

Referenced by CreateHtMcs(), GetDataRate(), GetNonHtReferenceRate(), and GetPhyRate().

+ Here is the call graph for this function:
+ Here is the caller graph for this function:

◆ GetHtConstellationSize()

uint16_t ns3::HtPhy::GetHtConstellationSize ( uint8_t  mcsValue)
static

Return the constellation size corresponding to the supplied HT MCS index.

Parameters
mcsValuethe MCS index
Returns
the size of modulation constellation.

Definition at line 591 of file ht-phy.cc.

References GetConstellationSize().

Referenced by CreateHtMcs(), GetDataRate(), and GetNonHtReferenceRate().

+ Here is the call graph for this function:
+ Here is the caller graph for this function:

◆ GetHtMcs()

WifiMode ns3::HtPhy::GetHtMcs ( uint8_t  index)
static

Return the HT MCS corresponding to the provided index.

Parameters
indexthe index of the MCS
Returns
an HT MCS

Definition at line 456 of file ht-phy.cc.

References CASE, and NS_ABORT_MSG.

Referenced by ns3::HtPpdu::DoGetTxVector(), InitializeModes(), and ns3::WifiRemoteStationManager::SetupPhy().

+ Here is the caller graph for this function:

◆ GetHtMcs0()

static WifiMode ns3::HtPhy::GetHtMcs0 ( void  )
static

Return MCS 0 from HT MCS values.

Returns
MCS 0 from HT MCS values

◆ GetHtMcs1()

static WifiMode ns3::HtPhy::GetHtMcs1 ( void  )
static

Return MCS 1 from HT MCS values.

Returns
MCS 1 from HT MCS values

◆ GetHtMcs10()

static WifiMode ns3::HtPhy::GetHtMcs10 ( void  )
static

Return MCS 10 from HT MCS values.

Returns
MCS 10 from HT MCS values

◆ GetHtMcs11()

static WifiMode ns3::HtPhy::GetHtMcs11 ( void  )
static

Return MCS 11 from HT MCS values.

Returns
MCS 11 from HT MCS values

◆ GetHtMcs12()

static WifiMode ns3::HtPhy::GetHtMcs12 ( void  )
static

Return MCS 12 from HT MCS values.

Returns
MCS 12 from HT MCS values

◆ GetHtMcs13()

static WifiMode ns3::HtPhy::GetHtMcs13 ( void  )
static

Return MCS 13 from HT MCS values.

Returns
MCS 13 from HT MCS values

◆ GetHtMcs14()

static WifiMode ns3::HtPhy::GetHtMcs14 ( void  )
static

Return MCS 14 from HT MCS values.

Returns
MCS 14 from HT MCS values

◆ GetHtMcs15()

static WifiMode ns3::HtPhy::GetHtMcs15 ( void  )
static

Return MCS 15 from HT MCS values.

Returns
MCS 15 from HT MCS values

◆ GetHtMcs16()

static WifiMode ns3::HtPhy::GetHtMcs16 ( void  )
static

Return MCS 16 from HT MCS values.

Returns
MCS 16 from HT MCS values

◆ GetHtMcs17()

static WifiMode ns3::HtPhy::GetHtMcs17 ( void  )
static

Return MCS 17 from HT MCS values.

Returns
MCS 17 from HT MCS values

◆ GetHtMcs18()

static WifiMode ns3::HtPhy::GetHtMcs18 ( void  )
static

Return MCS 18 from HT MCS values.

Returns
MCS 18 from HT MCS values

◆ GetHtMcs19()

static WifiMode ns3::HtPhy::GetHtMcs19 ( void  )
static

Return MCS 19 from HT MCS values.

Returns
MCS 19 from HT MCS values

◆ GetHtMcs2()

static WifiMode ns3::HtPhy::GetHtMcs2 ( void  )
static

Return MCS 2 from HT MCS values.

Returns
MCS 2 from HT MCS values

◆ GetHtMcs20()

static WifiMode ns3::HtPhy::GetHtMcs20 ( void  )
static

Return MCS 20 from HT MCS values.

Returns
MCS 20 from HT MCS values

◆ GetHtMcs21()

static WifiMode ns3::HtPhy::GetHtMcs21 ( void  )
static

Return MCS 21 from HT MCS values.

Returns
MCS 21 from HT MCS values

◆ GetHtMcs22()

static WifiMode ns3::HtPhy::GetHtMcs22 ( void  )
static

Return MCS 22 from HT MCS values.

Returns
MCS 22 from HT MCS values

◆ GetHtMcs23()

static WifiMode ns3::HtPhy::GetHtMcs23 ( void  )
static

Return MCS 23 from HT MCS values.

Returns
MCS 23 from HT MCS values

◆ GetHtMcs24()

static WifiMode ns3::HtPhy::GetHtMcs24 ( void  )
static

Return MCS 24 from HT MCS values.

Returns
MCS 24 from HT MCS values

◆ GetHtMcs25()

static WifiMode ns3::HtPhy::GetHtMcs25 ( void  )
static

Return MCS 25 from HT MCS values.

Returns
MCS 25 from HT MCS values

◆ GetHtMcs26()

static WifiMode ns3::HtPhy::GetHtMcs26 ( void  )
static

Return MCS 26 from HT MCS values.

Returns
MCS 26 from HT MCS values

◆ GetHtMcs27()

static WifiMode ns3::HtPhy::GetHtMcs27 ( void  )
static

Return MCS 27 from HT MCS values.

Returns
MCS 27 from HT MCS values

◆ GetHtMcs28()

static WifiMode ns3::HtPhy::GetHtMcs28 ( void  )
static

Return MCS 28 from HT MCS values.

Returns
MCS 28 from HT MCS values

◆ GetHtMcs29()

static WifiMode ns3::HtPhy::GetHtMcs29 ( void  )
static

Return MCS 29 from HT MCS values.

Returns
MCS 29 from HT MCS values

◆ GetHtMcs3()

static WifiMode ns3::HtPhy::GetHtMcs3 ( void  )
static

Return MCS 3 from HT MCS values.

Returns
MCS 3 from HT MCS values

◆ GetHtMcs30()

static WifiMode ns3::HtPhy::GetHtMcs30 ( void  )
static

Return MCS 30 from HT MCS values.

Returns
MCS 30 from HT MCS values

◆ GetHtMcs31()

static WifiMode ns3::HtPhy::GetHtMcs31 ( void  )
static

Return MCS 31 from HT MCS values.

Returns
MCS 31 from HT MCS values

◆ GetHtMcs4()

static WifiMode ns3::HtPhy::GetHtMcs4 ( void  )
static

Return MCS 4 from HT MCS values.

Returns
MCS 4 from HT MCS values

◆ GetHtMcs5()

static WifiMode ns3::HtPhy::GetHtMcs5 ( void  )
static

Return MCS 5 from HT MCS values.

Returns
MCS 5 from HT MCS values

◆ GetHtMcs6()

static WifiMode ns3::HtPhy::GetHtMcs6 ( void  )
static

Return MCS 6 from HT MCS values.

Returns
MCS 6 from HT MCS values

◆ GetHtMcs7()

static WifiMode ns3::HtPhy::GetHtMcs7 ( void  )
static

Return MCS 7 from HT MCS values.

Returns
MCS 7 from HT MCS values

◆ GetHtMcs8()

static WifiMode ns3::HtPhy::GetHtMcs8 ( void  )
static

Return MCS 8 from HT MCS values.

Returns
MCS 8 from HT MCS values

◆ GetHtMcs9()

static WifiMode ns3::HtPhy::GetHtMcs9 ( void  )
static

Return MCS 9 from HT MCS values.

Returns
MCS 9 from HT MCS values

◆ GetHtSigDuration()

Time ns3::HtPhy::GetHtSigDuration ( void  ) const
virtual
Returns
the duration of the HT-SIG field

Reimplemented in ns3::VhtPhy.

Definition at line 255 of file ht-phy.cc.

References ns3::MicroSeconds().

Referenced by GetDuration().

+ Here is the call graph for this function:
+ Here is the caller graph for this function:

◆ GetHtSigMode()

WifiMode ns3::HtPhy::GetHtSigMode ( void  ) const
virtual
Returns
the WifiMode used for the HT-SIG field

Reimplemented in ns3::VhtPhy.

Definition at line 152 of file ht-phy.cc.

References GetLSigMode().

Referenced by GetSigMode().

+ Here is the call graph for this function:
+ Here is the caller graph for this function:

◆ GetLSigDuration()

Time ns3::HtPhy::GetLSigDuration ( WifiPreamble  preamble) const
virtual
Parameters
preamblethe type of preamble
Returns
the duration of the L-SIG (non-HT header) field
See also
WIFI_PPDU_FIELD_NON_HT_HEADER

Reimplemented in ns3::VhtPhy, and ns3::HePhy.

Definition at line 239 of file ht-phy.cc.

References ns3::MicroSeconds().

Referenced by GetDuration().

+ Here is the call graph for this function:
+ Here is the caller graph for this function:

◆ GetLSigMode()

WifiMode ns3::HtPhy::GetLSigMode ( void  )
static
Returns
the WifiMode used for the L-SIG (non-HT header) field

Definition at line 146 of file ht-phy.cc.

References ns3::OfdmPhy::GetOfdmRate6Mbps().

Referenced by GetHtSigMode(), ns3::VhtPhy::GetSigAMode(), and GetSigMode().

+ Here is the call graph for this function:
+ Here is the caller graph for this function:

◆ GetMaxPsduSize()

uint32_t ns3::HtPhy::GetMaxPsduSize ( void  ) const
overrideprotectedvirtual

Get the maximum PSDU size in bytes.

Returns
the maximum PSDU size in bytes

Implements ns3::PhyEntity.

Reimplemented in ns3::VhtPhy.

Definition at line 772 of file ht-phy.cc.

◆ GetMaxSupportedMcsIndexPerSs()

uint8_t ns3::HtPhy::GetMaxSupportedMcsIndexPerSs ( void  ) const

Set the maximum supported MCS index per spatial stream.

For HT, this results in non-continuous indices for supported MCSs.

Returns
the maximum MCS index per spatial stream supported by this entity

Definition at line 178 of file ht-phy.cc.

References m_maxSupportedMcsIndexPerSs.

◆ GetMcs()

WifiMode ns3::HtPhy::GetMcs ( uint8_t  index) const
overridevirtual

Get the WifiMode corresponding to the given MCS index.

Parameters
indexthe index of the MCS
Returns
the WifiMode corresponding to the MCS index

This method should be used only for HtPhy and child classes.

Reimplemented from ns3::PhyEntity.

Definition at line 89 of file ht-phy.cc.

References ns3::PhyEntity::m_modeList, and NS_ABORT_MSG.

◆ GetNonHtReferenceRate()

uint64_t ns3::HtPhy::GetNonHtReferenceRate ( uint8_t  mcsValue)
static

Calculate the rate in bps of the non-HT Reference Rate corresponding to the supplied HT MCS index.

This function calls CalculateNonHtReferenceRate and is used as a callback for WifiMode operation.

Parameters
mcsValuethe HT MCS index
Returns
the rate in bps of the non-HT Reference Rate.

Definition at line 690 of file ht-phy.cc.

References CalculateNonHtReferenceRate(), GetHtCodeRate(), and GetHtConstellationSize().

Referenced by CreateHtMcs().

+ Here is the call graph for this function:
+ Here is the caller graph for this function:

◆ GetNumberBccEncoders()

uint8_t ns3::HtPhy::GetNumberBccEncoders ( const WifiTxVector txVector) const
protectedvirtual
Parameters
txVectorthe transmission parameters
Returns
the number of BCC encoders used for data encoding

Add an encoder when crossing maxRatePerCoder frontier.

The value of 320 Mbps and 350 Mbps for normal GI and short GI (resp.) were obtained by observing the rates for which Nes was incremented in tables 19-27 to 19-41 of IEEE 802.11-2016.

Reimplemented in ns3::VhtPhy, and ns3::HePhy.

Definition at line 335 of file ht-phy.cc.

References ns3::WifiMode::GetDataRate(), ns3::WifiTxVector::GetGuardInterval(), and ns3::WifiTxVector::GetMode().

Referenced by GetPayloadDuration().

+ Here is the call graph for this function:
+ Here is the caller graph for this function:

◆ GetPayloadDuration()

Time ns3::HtPhy::GetPayloadDuration ( uint32_t  size,
const WifiTxVector txVector,
WifiPhyBand  band,
MpduType  mpdutype,
bool  incFlag,
uint32_t &  totalAmpduSize,
double &  totalAmpduNumSymbols,
uint16_t  staId 
) const
overridevirtual
Parameters
sizethe number of bytes in the packet to send
txVectorthe TXVECTOR used for the transmission of this packet
bandthe frequency band
mpdutypethe type of the MPDU as defined in WifiPhy::MpduType.
incFlagthis flag is used to indicate that the variables need to be update or not This function is called a couple of times for the same packet so variables should not be increased each time.
totalAmpduSizethe total size of the previously transmitted MPDUs for the concerned A-MPDU. If incFlag is set, this parameter will be updated.
totalAmpduNumSymbolsthe number of symbols previously transmitted for the MPDUs in the concerned A-MPDU, used for the computation of the number of symbols needed for the last MPDU. If incFlag is set, this parameter will be updated.
staIdthe STA-ID of the PSDU (only used for MU PPDUs)
Returns
the duration of the PSDU

Implements ns3::PhyEntity.

Definition at line 261 of file ht-phy.cc.

References ns3::FemtoSeconds(), ns3::FIRST_MPDU_IN_AGGREGATE, ns3::WifiMode::GetDataRate(), ns3::Time::GetFemtoSeconds(), ns3::WifiTxVector::GetMode(), ns3::Time::GetNanoSeconds(), GetNumberBccEncoders(), ns3::OfdmPhy::GetNumberServiceBits(), ns3::OfdmPhy::GetSignalExtension(), GetSymbolDuration(), ns3::WifiTxVector::IsStbc(), ns3::LAST_MPDU_IN_AGGREGATE, ns3::MIDDLE_MPDU_IN_AGGREGATE, ns3::NORMAL_MPDU, NS_ASSERT, NS_FATAL_ERROR, and ns3::SINGLE_MPDU.

+ Here is the call graph for this function:

◆ GetPhyRate()

uint64_t ns3::HtPhy::GetPhyRate ( uint8_t  mcsValue,
uint16_t  channelWidth,
uint16_t  guardInterval,
uint8_t  nss 
)
static

Return the PHY rate corresponding to the supplied HT MCS index, channel width, guard interval, and number of spatial stream.

This function calls CalculatePhyRate and is mainly used as a callback for WifiMode operation.

Parameters
mcsValuethe HT MCS index
channelWidththe considered channel width in MHz
guardIntervalthe considered guard interval duration in nanoseconds
nssthe considered number of stream
Returns
the physical bit rate of this signal in bps.

Definition at line 619 of file ht-phy.cc.

References CalculatePhyRate(), GetDataRate(), and GetHtCodeRate().

Referenced by CreateHtMcs(), and GetPhyRateFromTxVector().

+ Here is the call graph for this function:
+ Here is the caller graph for this function:

◆ GetPhyRateFromTxVector()

uint64_t ns3::HtPhy::GetPhyRateFromTxVector ( const WifiTxVector txVector,
uint16_t  staId 
)
static

Return the PHY rate corresponding to the supplied TXVECTOR.

This function is mainly used as a callback for WifiMode operation.

Parameters
txVectorthe TXVECTOR used for the transmission
staIdthe station ID (only here to have a common signature for all callbacks)
Returns
the physical bit rate of this signal in bps.

Definition at line 633 of file ht-phy.cc.

References ns3::WifiTxVector::GetChannelWidth(), ns3::WifiTxVector::GetGuardInterval(), ns3::WifiMode::GetMcsValue(), ns3::WifiTxVector::GetMode(), ns3::WifiTxVector::GetNss(), and GetPhyRate().

Referenced by CreateHtMcs().

+ Here is the call graph for this function:
+ Here is the caller graph for this function:

◆ GetPpduFormats()

const PhyEntity::PpduFormats & ns3::HtPhy::GetPpduFormats ( void  ) const
overridevirtual

Return the PPDU formats of the PHY.

Returns
the PPDU formats of the PHY

Implements ns3::PhyEntity.

Reimplemented in ns3::VhtPhy.

Definition at line 124 of file ht-phy.cc.

References m_htPpduFormats.

◆ GetSigMode()

WifiMode ns3::HtPhy::GetSigMode ( WifiPpduField  field,
const WifiTxVector txVector 
) const
overridevirtual

Get the WifiMode for the SIG field specified by the PPDU field.

Parameters
fieldthe PPDU field
txVectorthe transmission parameters
Returns
the WifiMode used for the SIG field

Reimplemented from ns3::PhyEntity.

Reimplemented in ns3::VhtPhy.

Definition at line 130 of file ht-phy.cc.

References GetHtSigMode(), GetLSigMode(), ns3::PhyEntity::GetSigMode(), ns3::WIFI_PPDU_FIELD_HT_SIG, ns3::WIFI_PPDU_FIELD_NON_HT_HEADER, ns3::WIFI_PPDU_FIELD_PREAMBLE, and ns3::WIFI_PPDU_FIELD_TRAINING.

Referenced by ns3::VhtPhy::GetSigMode().

+ Here is the call graph for this function:
+ Here is the caller graph for this function:

◆ GetSymbolDuration()

Time ns3::HtPhy::GetSymbolDuration ( const WifiTxVector txVector) const
protectedvirtual
Parameters
txVectorthe transmission parameters
Returns
the symbol duration (including GI)

Reimplemented in ns3::HePhy.

Definition at line 349 of file ht-phy.cc.

References ns3::WifiTxVector::GetGuardInterval(), ns3::NanoSeconds(), and NS_ASSERT.

Referenced by GetPayloadDuration().

+ Here is the call graph for this function:
+ Here is the caller graph for this function:

◆ GetTrainingDuration()

Time ns3::HtPhy::GetTrainingDuration ( const WifiTxVector txVector,
uint8_t  nDataLtf,
uint8_t  nExtensionLtf = 0 
) const
virtual
Parameters
txVectorthe transmission parameters
nDataLtfthe number of data LTF fields (excluding those in preamble)
nExtensionLtfthe number of extension LTF fields
Returns
the duration of the training field
See also
WIFI_PPDU_FIELD_TRAINING

Reimplemented in ns3::VhtPhy, and ns3::HePhy.

Definition at line 245 of file ht-phy.cc.

References ns3::MicroSeconds(), and NS_ABORT_MSG_IF.

Referenced by GetDuration().

+ Here is the call graph for this function:
+ Here is the caller graph for this function:

◆ GetTxPowerSpectralDensity()

Ptr< SpectrumValue > ns3::HtPhy::GetTxPowerSpectralDensity ( double  txPowerW,
Ptr< const WifiPpdu ppdu 
) const
overrideprotectedvirtual
Parameters
txPowerWpower in W to spread across the bands
ppduthe PPDU that will be transmitted
Returns
Pointer to SpectrumValue

This is a helper function to create the right TX PSD corresponding to the amendment of this PHY.

Implements ns3::PhyEntity.

Definition at line 434 of file ht-phy.cc.

References ns3::WifiSpectrumValueHelper::CreateHtOfdmTxPowerSpectralDensity(), ns3::PhyEntity::GetCenterFrequencyForChannelWidth(), ns3::WifiTxVector::GetChannelWidth(), ns3::PhyEntity::GetGuardBandwidth(), ns3::PhyEntity::GetTxMaskRejectionParams(), and NS_LOG_FUNCTION.

+ Here is the call graph for this function:

◆ GetUsableSubcarriers()

uint16_t ns3::HtPhy::GetUsableSubcarriers ( uint16_t  channelWidth)
staticprotected
Parameters
channelWidththe channel width in MHz
Returns
he number of usable subcarriers for data

Definition at line 684 of file ht-phy.cc.

Referenced by GetDataRate(), and ns3::VhtPhy::GetUsableSubcarriers().

+ Here is the caller graph for this function:

◆ HandlesMcsModes()

bool ns3::HtPhy::HandlesMcsModes ( void  ) const
overridevirtual

Check if the WifiModes handled by this PHY are MCSs.

Returns
true if the handled WifiModes are MCSs, false if they are non-MCS modes

Reimplemented from ns3::PhyEntity.

Definition at line 118 of file ht-phy.cc.

◆ InitializeModes()

void ns3::HtPhy::InitializeModes ( void  )
static

Initialize all HT modes.

Definition at line 447 of file ht-phy.cc.

References GetHtMcs().

Referenced by anonymous_namespace{ht-phy.cc}::ConstructorHt::ConstructorHt().

+ Here is the call graph for this function:
+ Here is the caller graph for this function:

◆ IsAllConfigSupported()

bool ns3::HtPhy::IsAllConfigSupported ( WifiPpduField  field,
Ptr< const WifiPpdu ppdu 
) const
overrideprotectedvirtual

Checks if the signaled configuration (including bandwidth) is supported by the PHY.

Parameters
fieldthe current PPDU field (SIG used for checking config)
ppduthe received PPDU
Returns
true if supported, false otherwise

Reimplemented from ns3::OfdmPhy.

Reimplemented in ns3::VhtPhy.

Definition at line 407 of file ht-phy.cc.

References ns3::OfdmPhy::IsAllConfigSupported(), and ns3::WIFI_PPDU_FIELD_NON_HT_HEADER.

Referenced by EndReceiveHtSig(), and ns3::VhtPhy::IsAllConfigSupported().

+ Here is the call graph for this function:
+ Here is the caller graph for this function:

◆ IsConfigSupported()

bool ns3::HtPhy::IsConfigSupported ( Ptr< const WifiPpdu ppdu) const
overrideprotectedvirtual

Checks if the signaled configuration (excluding bandwidth) is supported by the PHY.

Parameters
ppduthe received PPDU
Returns
true if supported, false otherwise

Reimplemented from ns3::PhyEntity.

Definition at line 417 of file ht-phy.cc.

References ns3::WifiPhy::GetMaxSupportedRxSpatialStreams(), ns3::WifiTxVector::GetMode(), ns3::WifiTxVector::GetNss(), ns3::PhyEntity::IsModeSupported(), ns3::PhyEntity::m_wifiPhy, and NS_LOG_DEBUG.

+ Here is the call graph for this function:

◆ IsMcsSupported()

bool ns3::HtPhy::IsMcsSupported ( uint8_t  index) const
overridevirtual

Check if the WifiMode corresponding to the given MCS index is supported.

Parameters
indexthe index of the MCS
Returns
true if the WifiMode corresponding to the MCS index is supported, false otherwise

Will return false for non-MCS modes.

Reimplemented from ns3::PhyEntity.

Definition at line 105 of file ht-phy.cc.

References ns3::PhyEntity::m_modeList.

◆ IsModeAllowed()

bool ns3::HtPhy::IsModeAllowed ( uint16_t  channelWidth,
uint8_t  nss 
)
static

Check whether the combination of <MCS, channel width, NSS> is allowed.

This function is used as a callback for WifiMode operation, and always returns true since there is no limitation for any MCS in HtPhy.

Parameters
channelWidththe considered channel width in MHz
nssthe considered number of streams
Returns
true.

Definition at line 766 of file ht-phy.cc.

Referenced by CreateHtMcs().

+ Here is the caller graph for this function:

◆ SetMaxSupportedMcsIndexPerSs()

void ns3::HtPhy::SetMaxSupportedMcsIndexPerSs ( uint8_t  maxIndex)

Set the maximum supported MCS index per spatial stream.

For HT, this results in non-continuous indices for supported MCSs.

Parameters
maxIndexthe maximum MCS index per spatial stream supported by this entity

The provided value should not be greater than maximum standard-defined value.

Definition at line 164 of file ht-phy.cc.

References BuildModeList(), m_maxMcsIndexPerSs, m_maxSupportedMcsIndexPerSs, ns3::PhyEntity::m_modeList, NS_ABORT_MSG_IF, NS_LOG_FUNCTION, and NS_LOG_LOGIC.

+ Here is the call graph for this function:

◆ SetMaxSupportedNss()

void ns3::HtPhy::SetMaxSupportedNss ( uint8_t  maxNss)

Configure the maximum number of spatial streams supported by this HT PHY.

Parameters
maxNssthe maximum number of spatial streams

Definition at line 184 of file ht-phy.cc.

References BuildModeList(), HT_PHY, m_bssMembershipSelector, m_maxSupportedNss, ns3::PhyEntity::m_modeList, NS_ABORT_MSG_IF, NS_ASSERT, NS_LOG_FUNCTION, and NS_LOG_LOGIC.

+ Here is the call graph for this function:

Member Data Documentation

◆ m_bssMembershipSelector

uint8_t ns3::HtPhy::m_bssMembershipSelector
protected

◆ m_htPpduFormats

const PhyEntity::PpduFormats ns3::HtPhy::m_htPpduFormats
staticprivate

◆ m_maxMcsIndexPerSs

uint8_t ns3::HtPhy::m_maxMcsIndexPerSs
protected

the maximum MCS index per spatial stream as defined by the standard

Definition at line 527 of file ht-phy.h.

Referenced by ns3::HePhy::HePhy(), HtPhy(), ns3::VhtPhy::VhtPhy(), and SetMaxSupportedMcsIndexPerSs().

◆ m_maxSupportedMcsIndexPerSs

uint8_t ns3::HtPhy::m_maxSupportedMcsIndexPerSs
protected

◆ m_maxSupportedNss

uint8_t ns3::HtPhy::m_maxSupportedNss
private

Maximum supported number of spatial streams (used to build HT MCS indices)

Definition at line 551 of file ht-phy.h.

Referenced by HtPhy(), BuildModeList(), and SetMaxSupportedNss().


The documentation for this class was generated from the following files:
ns3::WIFI_PPDU_FIELD_HT_SIG
@ WIFI_PPDU_FIELD_HT_SIG
HT-SIG field.
Definition: wifi-phy-common.h:186
ns3::WIFI_PPDU_FIELD_PREAMBLE
@ WIFI_PPDU_FIELD_PREAMBLE
SYNC + SFD fields for DSSS or ERP, shortSYNC + shortSFD fields for HR/DSSS or ERP,...
Definition: wifi-phy-common.h:178
ns3::WIFI_PPDU_FIELD_DATA
@ WIFI_PPDU_FIELD_DATA
data field
Definition: wifi-phy-common.h:190
ns3::WIFI_PPDU_FIELD_TRAINING
@ WIFI_PPDU_FIELD_TRAINING
STF + LTF fields (excluding those in preamble for HT-GF)
Definition: wifi-phy-common.h:187
ns3::WIFI_PREAMBLE_HT_MF
@ WIFI_PREAMBLE_HT_MF
Definition: wifi-phy-common.h:71
ns3::WIFI_PPDU_FIELD_NON_HT_HEADER
@ WIFI_PPDU_FIELD_NON_HT_HEADER
PHY header field for DSSS or ERP, short PHY header field for HR/DSSS or ERP, field not present for HT...
Definition: wifi-phy-common.h:185