Network layer to device interface. More...
#include "net-device.h"
Inheritance diagram for ns3::NetDevice:
Collaboration diagram for ns3::NetDevice:Public Types | |
| typedef void(* | LinkChangeTracedCallback) (void) |
| TracedCallback signature for link changed event. More... | |
| enum | PacketType { PACKET_HOST = 1, NS3_PACKET_HOST = PACKET_HOST, PACKET_BROADCAST, NS3_PACKET_BROADCAST = PACKET_BROADCAST, PACKET_MULTICAST, NS3_PACKET_MULTICAST = PACKET_MULTICAST, PACKET_OTHERHOST, NS3_PACKET_OTHERHOST = PACKET_OTHERHOST } |
| Packet types are used as they are in Linux. More... | |
| typedef Callback< bool, Ptr< NetDevice >, Ptr< const Packet >, uint16_t, const Address &, const Address &, enum PacketType > | PromiscReceiveCallback |
| typedef Callback< bool, Ptr< NetDevice >, Ptr< const Packet >, uint16_t, const Address & > | ReceiveCallback |
Public Member Functions | |
| virtual | ~NetDevice () |
| virtual void | AddLinkChangeCallback (Callback< void > callback)=0 |
| virtual Address | GetAddress (void) const =0 |
| virtual Address | GetBroadcast (void) const =0 |
| virtual Ptr< Channel > | GetChannel (void) const =0 |
| virtual uint32_t | GetIfIndex (void) const =0 |
| virtual uint16_t | GetMtu (void) const =0 |
| virtual Address | GetMulticast (Ipv4Address multicastGroup) const =0 |
| Make and return a MAC multicast address using the provided multicast group. More... | |
| virtual Address | GetMulticast (Ipv6Address addr) const =0 |
| Get the MAC multicast address corresponding to the IPv6 address provided. More... | |
| virtual Ptr< Node > | GetNode (void) const =0 |
| virtual bool | IsBridge (void) const =0 |
| Return true if the net device is acting as a bridge. More... | |
| virtual bool | IsBroadcast (void) const =0 |
| virtual bool | IsLinkUp (void) const =0 |
| virtual bool | IsMulticast (void) const =0 |
| virtual bool | IsPointToPoint (void) const =0 |
| Return true if the net device is on a point-to-point link. More... | |
| virtual bool | NeedsArp (void) const =0 |
| virtual bool | Send (Ptr< Packet > packet, const Address &dest, uint16_t protocolNumber)=0 |
| virtual bool | SendFrom (Ptr< Packet > packet, const Address &source, const Address &dest, uint16_t protocolNumber)=0 |
| virtual void | SetAddress (Address address)=0 |
| Set the address of this interface. More... | |
| virtual void | SetIfIndex (const uint32_t index)=0 |
| virtual bool | SetMtu (const uint16_t mtu)=0 |
| virtual void | SetNode (Ptr< Node > node)=0 |
| virtual void | SetPromiscReceiveCallback (PromiscReceiveCallback cb)=0 |
| virtual void | SetReceiveCallback (ReceiveCallback cb)=0 |
| virtual bool | SupportsSendFrom (void) const =0 |
Public Member Functions inherited from ns3::Object | |
| Object () | |
| Constructor. More... | |
| virtual | ~Object () |
| Destructor. More... | |
| void | AggregateObject (Ptr< Object > other) |
| Aggregate two Objects together. More... | |
| void | Dispose (void) |
| Dispose of this Object. More... | |
| AggregateIterator | GetAggregateIterator (void) const |
| Get an iterator to the Objects aggregated to this one. More... | |
| virtual TypeId | GetInstanceTypeId (void) const |
| Get the most derived TypeId for this Object. More... | |
| template<> | |
| Ptr< Object > | GetObject () const |
| Specialization of () for objects of type ns3::Object. More... | |
| template<typename T > | |
| Ptr< T > | GetObject (TypeId tid) const |
| Get a pointer to the requested aggregated Object by TypeId. More... | |
| template<> | |
| Ptr< Object > | GetObject (TypeId tid) const |
| Specialization of (TypeId tid) for objects of type ns3::Object. More... | |
| template<typename T > | |
| Ptr< T > | GetObject (void) const |
| Get a pointer to the requested aggregated Object. More... | |
| void | Initialize (void) |
| Invoke DoInitialize on all Objects aggregated to this one. More... | |
| bool | IsInitialized (void) const |
| Check if the object has been initialized. More... | |
Public Member Functions inherited from ns3::SimpleRefCount< Object, ObjectBase, ObjectDeleter > | |
| SimpleRefCount () | |
| Default constructor. More... | |
| SimpleRefCount (const SimpleRefCount &o) | |
| Copy constructor. More... | |
| uint32_t | GetReferenceCount (void) const |
| Get the reference count of the object. More... | |
| SimpleRefCount & | operator= (const SimpleRefCount &o) |
| Assignment operator. More... | |
| void | Ref (void) const |
| Increment the reference count. More... | |
| void | Unref (void) const |
| Decrement the reference count. More... | |
Public Member Functions inherited from ns3::ObjectBase | |
| virtual | ~ObjectBase () |
| Virtual destructor. More... | |
| void | GetAttribute (std::string name, AttributeValue &value) const |
| Get the value of an attribute, raising fatal errors if unsuccessful. More... | |
| bool | GetAttributeFailSafe (std::string name, AttributeValue &value) const |
| Get the value of an attribute without raising erros. More... | |
| void | SetAttribute (std::string name, const AttributeValue &value) |
| Set a single attribute, raising fatal errors if unsuccessful. More... | |
| bool | SetAttributeFailSafe (std::string name, const AttributeValue &value) |
| Set a single attribute without raising errors. More... | |
| bool | TraceConnect (std::string name, std::string context, const CallbackBase &cb) |
| Connect a TraceSource to a Callback with a context. More... | |
| bool | TraceConnectWithoutContext (std::string name, const CallbackBase &cb) |
| Connect a TraceSource to a Callback without a context. More... | |
| bool | TraceDisconnect (std::string name, std::string context, const CallbackBase &cb) |
| Disconnect from a TraceSource a Callback previously connected with a context. More... | |
| bool | TraceDisconnectWithoutContext (std::string name, const CallbackBase &cb) |
| Disconnect from a TraceSource a Callback previously connected without a context. More... | |
Static Public Member Functions | |
| static TypeId | GetTypeId (void) |
| Get the type ID. More... | |
Static Public Member Functions inherited from ns3::Object | |
| static TypeId | GetTypeId (void) |
| Register this type. More... | |
Static Public Member Functions inherited from ns3::ObjectBase | |
| static TypeId | GetTypeId (void) |
| Get the type ID. More... | |
Additional Inherited Members | |
Protected Member Functions inherited from ns3::Object | |
| Object (const Object &o) | |
| Copy an Object. More... | |
| virtual void | DoDispose (void) |
| Destructor implementation. More... | |
| virtual void | DoInitialize (void) |
| Initialize() implementation. More... | |
| virtual void | NotifyNewAggregate (void) |
| Notify all Objects aggregated to this one of a new Object being aggregated. More... | |
Protected Member Functions inherited from ns3::ObjectBase | |
| void | ConstructSelf (const AttributeConstructionList &attributes) |
| Complete construction of ObjectBase; invoked by derived classes. More... | |
| virtual void | NotifyConstructionCompleted (void) |
| Notifier called once the ObjectBase is fully constructed. More... | |
Related Functions inherited from ns3::ObjectBase | |
| static TypeId | GetObjectIid (void) |
| Ensure the TypeId for ObjectBase gets fully configured to anchor the inheritance tree properly. More... | |
Network layer to device interface.
This interface defines the API which the IP and ARP layers need to access to manage an instance of a network device layer. It currently does not support MAC-level multicast but this should not be too hard to add by adding extra methods to register MAC multicast addresses to filter out unwanted packets before handing them to the higher layers.
In Linux, this interface is analogous to the interface just above dev_queue_xmit() (i.e., IP packet is fully constructed with destination MAC address already selected).
If you want to write a new MAC layer, you need to subclass this base class and implement your own version of the pure virtual methods in this class.
This class was designed to hide as many MAC-level details as possible from the perspective of layer 3 to allow a single layer 3 to work with any kind of MAC layer. Specifically, this class encapsulates the specific format of MAC addresses used by a device such that the layer 3 does not need any modification to handle new address formats. This means obviously that the NetDevice class must know about the address format of all potential layer 3 protocols through its GetMulticast methods: the current API has been optimized to make it easy to add new MAC protocols, not to add new layer 3 protocols.
Devices aiming to support flow control and dynamic queue limits must perform the following operations:
ns3::NetDevice is accessible through the following paths with Config::Set and Config::Connect:
No Attributes are defined for this type.
No TraceSources are defined for this type.
Size of this type is 32 bytes (on a 64-bit architecture).
Definition at line 95 of file net-device.h.
| typedef void(* ns3::NetDevice::LinkChangeTracedCallback) (void) |
TracedCallback signature for link changed event.
Definition at line 156 of file net-device.h.
| typedef Callback< bool, Ptr<NetDevice>, Ptr<const Packet>, uint16_t, const Address &, const Address &, enum PacketType > ns3::NetDevice::PromiscReceiveCallback |
| device | a pointer to the net device which is calling this callback |
| packet | the packet received |
| protocol | the 16 bit protocol number associated with this packet. This protocol number is expected to be the same protocol number given to the Send method by the user on the sender side. |
| sender | the address of the sender |
| receiver | the address of the receiver |
| packetType | type of packet received (broadcast/multicast/unicast/otherhost) |
Definition at line 343 of file net-device.h.
| typedef Callback< bool, Ptr<NetDevice>, Ptr<const Packet>, uint16_t, const Address & > ns3::NetDevice::ReceiveCallback |
| device | a pointer to the net device which is calling this callback |
| packet | the packet received |
| protocol | the 16 bit protocol number associated with this packet. This protocol number is expected to be the same protocol number given to the Send method by the user on the sender side. |
| sender | the address of the sender |
Definition at line 318 of file net-device.h.
Packet types are used as they are in Linux.
GCC name resolution on typedef enum {} PacketType is broken for the foreseeable future, so if you need to use ns-3 PacketType in a driver that also uses the Linux packet types you're hosed unless we define a shadow type, which we do here.
| Enumerator | |
|---|---|
| PACKET_HOST | Packet addressed oo us. |
| NS3_PACKET_HOST | |
| PACKET_BROADCAST | Packet addressed to all. |
| NS3_PACKET_BROADCAST | |
| PACKET_MULTICAST | Packet addressed to multicast group. |
| NS3_PACKET_MULTICAST | |
| PACKET_OTHERHOST | Packet addressed to someone else. |
| NS3_PACKET_OTHERHOST | |
Definition at line 296 of file net-device.h.
|
virtual |
Definition at line 39 of file net-device.cc.
References NS_LOG_FUNCTION.
|
pure virtual |
| callback | the callback to invoke |
Add a callback invoked whenever the link status changes to UP. This callback is typically used by the IP/ARP layer to flush the ARP cache and by IPv6 stack to flush NDISC cache whenever the link goes up.
Implemented in ns3::WifiNetDevice, ns3::WimaxNetDevice, ns3::WaveNetDevice, ns3::VirtualNetDevice, ns3::UanNetDevice, ns3::TapBridge, ns3::NonCommunicatingNetDevice, ns3::AlohaNoackNetDevice, ns3::MockNetDevice, ns3::SixLowPanNetDevice, ns3::PointToPointNetDevice, ns3::OpenFlowSwitchNetDevice, ns3::SimpleNetDevice, ns3::MeshPointDevice, ns3::LteNetDevice, ns3::LrWpanNetDevice, ns3::LoopbackNetDevice, ns3::FdNetDevice, ns3::CsmaNetDevice, and ns3::BridgeNetDevice.
Referenced by ns3::SixLowPanNetDevice::AddLinkChangeCallback(), ns3::ArpL3Protocol::CreateCache(), ns3::Icmpv6L4Protocol::CreateCache(), and ns3::DhcpClient::StartApplication().
Here is the caller graph for this function:
|
pure virtual |
Implemented in ns3::WifiNetDevice, ns3::WimaxNetDevice, ns3::WaveNetDevice, ns3::VirtualNetDevice, ns3::UanNetDevice, ns3::TapBridge, ns3::NonCommunicatingNetDevice, ns3::AlohaNoackNetDevice, ns3::MockNetDevice, ns3::SixLowPanNetDevice, ns3::PointToPointNetDevice, ns3::OpenFlowSwitchNetDevice, ns3::SimpleNetDevice, ns3::LteNetDevice, ns3::LrWpanNetDevice, ns3::LoopbackNetDevice, ns3::FdNetDevice, ns3::CsmaNetDevice, ns3::BridgeNetDevice, and ns3::MeshPointDevice.
Referenced by ns3::Ipv6L3Protocol::AddAutoconfiguredAddress(), ns3::BridgeNetDevice::AddBridgePort(), ns3::MeshPointDevice::AddInterface(), ns3::Ipv6AddressHelper::Assign(), OfdmaAckSequenceTest::CheckResults(), ns3::TapBridge::CreateTap(), DhcpTestCase::DoRun(), CsmaPacketSocketTestCase::DoRun(), OfdmaAckSequenceTest::DoRun(), TestUnsupportedModulationReception::DoRun(), Bug2843TestCase::DoRun(), Issue169TestCase::DoRun(), IdealRateManagerChannelWidthTest::DoRun(), IdealRateManagerMimoTest::DoRun(), WifiTxopTest::DoRun(), ns3::SixLowPanNetDevice::DoSend(), ns3::Ipv6Interface::DoSetup(), ns3::LrWpanPhy::EndRx(), ns3::Icmpv6L4Protocol::FunctionDadTimeout(), ns3::SixLowPanNetDevice::GetAddress(), ns3::AnimationInterface::GetMacAddress(), ns3::PointToPointNetDevice::GetRemote(), ns3::PacketSocket::GetSockName(), ns3::Icmpv6L4Protocol::HandleNS(), ns3::Icmpv6L4Protocol::Lookup(), ns3::Node::NonPromiscReceiveFromDevice(), ns3::ArpL3Protocol::Receive(), ns3::Icmpv6L4Protocol::Receive(), ns3::SixLowPanNetDevice::ReceiveFromDevice(), ns3::Ipv6L3Protocol::RemoveAutoconfiguredAddress(), ns3::aodv::RoutingProtocol::RouteInput(), ns3::dsdv::RoutingProtocol::RouteInput(), NetAnimExperiment::Run(), Experiment::Run(), Issue40TestCase::RunOne(), Bug2470TestCase::RunSubtest(), ns3::TapBridge::SetBridgedNetDevice(), ns3::DhcpClient::StartApplication(), and OfdmaAckSequenceTest::Transmit().
Here is the caller graph for this function:
|
pure virtual |
Calling this method is invalid if IsBroadcast returns not true.
Implemented in ns3::WifiNetDevice, ns3::WimaxNetDevice, ns3::WaveNetDevice, ns3::VirtualNetDevice, ns3::UanNetDevice, ns3::TapBridge, ns3::NonCommunicatingNetDevice, ns3::AlohaNoackNetDevice, ns3::MockNetDevice, ns3::SixLowPanNetDevice, ns3::PointToPointNetDevice, ns3::OpenFlowSwitchNetDevice, ns3::SimpleNetDevice, ns3::LteNetDevice, ns3::LrWpanNetDevice, ns3::LoopbackNetDevice, ns3::FdNetDevice, ns3::CsmaNetDevice, ns3::BridgeNetDevice, and ns3::MeshPointDevice.
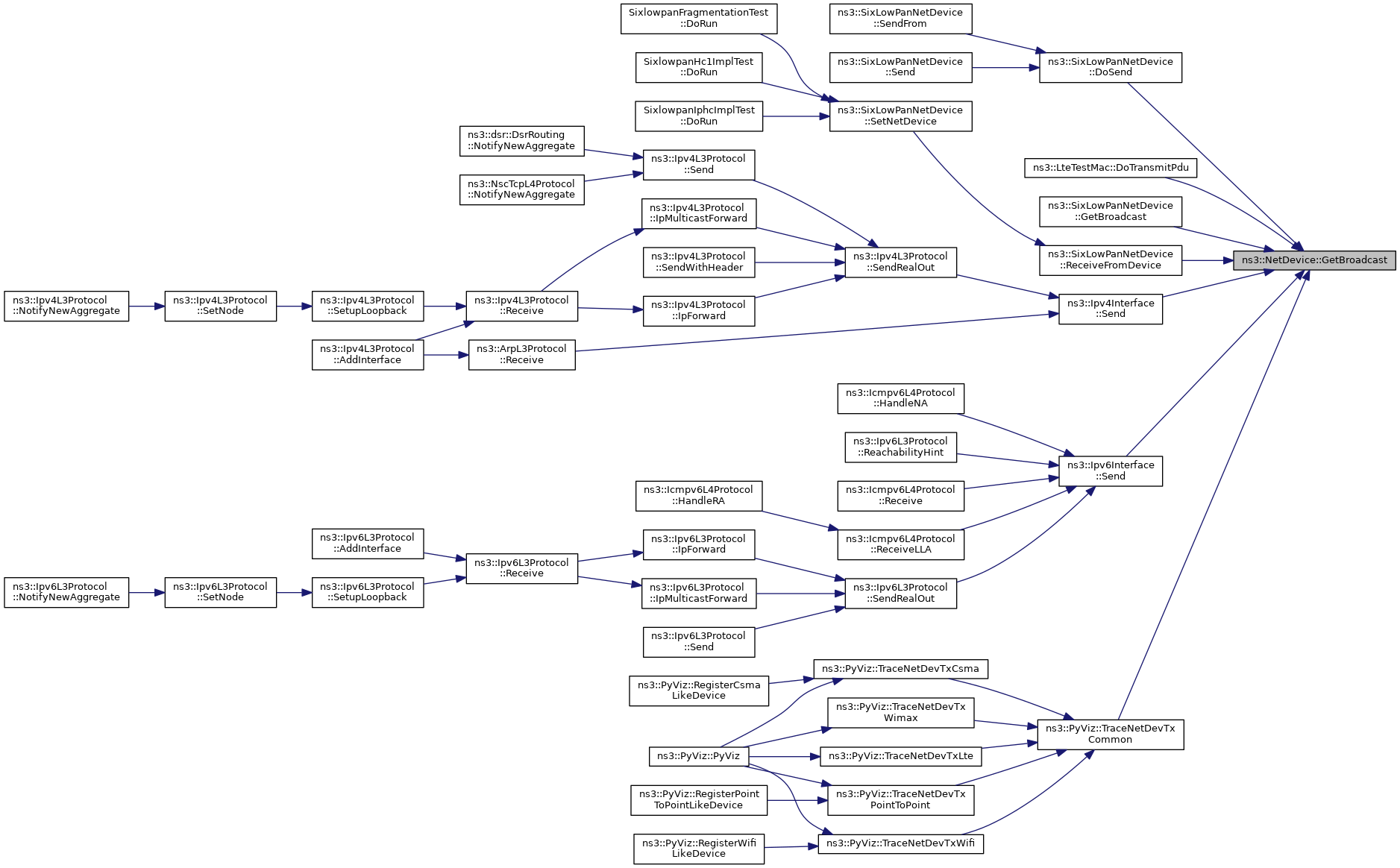
Referenced by ns3::SixLowPanNetDevice::DoSend(), ns3::LteTestMac::DoTransmitPdu(), ns3::SixLowPanNetDevice::GetBroadcast(), ns3::SixLowPanNetDevice::ReceiveFromDevice(), ns3::Ipv4Interface::Send(), ns3::Ipv6Interface::Send(), and ns3::PyViz::TraceNetDevTxCommon().
Here is the caller graph for this function:Implemented in ns3::WifiNetDevice, ns3::WimaxNetDevice, ns3::WaveNetDevice, ns3::VirtualNetDevice, ns3::UanNetDevice, ns3::TapBridge, ns3::NonCommunicatingNetDevice, ns3::AlohaNoackNetDevice, ns3::MockNetDevice, ns3::SixLowPanNetDevice, ns3::PointToPointNetDevice, ns3::OpenFlowSwitchNetDevice, ns3::SimpleNetDevice, ns3::LteNetDevice, ns3::LrWpanNetDevice, ns3::LoopbackNetDevice, ns3::FdNetDevice, ns3::CsmaNetDevice, ns3::BridgeNetDevice, and ns3::MeshPointDevice.
Referenced by ns3::BridgeNetDevice::AddBridgePort(), ns3::MeshPointDevice::AddInterface(), ns3::GlobalRouter::AnotherRouterOnLink(), ns3::NixVectorRouting< T >::BFS(), ns3::GlobalRouter::BuildNetworkLSAs(), ns3::NixVectorRouting< T >::BuildNixVector(), ns3::DistributedSimulatorImpl::CalculateLookAhead(), ns3::NullMessageSimulatorImpl::CalculateLookAhead(), ns3::olsr::Bug780Test::CreateNodes(), ns3::olsr::TcRegressionTest::CreateNodes(), CsmaStarTestCase::DoRun(), TcFlowControlTestCase::DoRun(), ns3::GlobalRouter::FindAllNonBridgedDevicesOnLink(), ns3::GlobalRouter::FindDesignatedRouterForLink(), ns3::NixVectorRouting< T >::FindNetDeviceForNixIndex(), ns3::NixVectorRouting< T >::FindTotalNeighbors(), ns3::NixVectorRouting< T >::GetAdjacentNetDevices(), ns3::SixLowPanNetDevice::GetChannel(), ns3::GlobalRouter::ProcessPointToPointLink(), ns3::PyViz::TraceNetDevRxCommon(), ns3::PyViz::TraceNetDevTxCommon(), and ns3::AnimationInterface::WriteLinkProperties().
Here is the caller graph for this function:
|
pure virtual |
Implemented in ns3::WifiNetDevice, ns3::WimaxNetDevice, ns3::WaveNetDevice, ns3::VirtualNetDevice, ns3::UanNetDevice, ns3::TapBridge, ns3::NonCommunicatingNetDevice, ns3::AlohaNoackNetDevice, ns3::MockNetDevice, ns3::SixLowPanNetDevice, ns3::PointToPointNetDevice, ns3::OpenFlowSwitchNetDevice, ns3::SimpleNetDevice, ns3::LteNetDevice, ns3::LrWpanNetDevice, ns3::LoopbackNetDevice, ns3::FdNetDevice, ns3::CsmaNetDevice, ns3::BridgeNetDevice, and ns3::MeshPointDevice.
Referenced by ns3::NoBackhaulEpcHelper::AddEnb(), CsmaPacketSocketTestCase::DoRun(), OfdmaAckSequenceTest::DoRun(), TestUnsupportedModulationReception::DoRun(), SetChannelFrequencyTest::DoRun(), WifiTxopTest::DoRun(), ns3::UdpSocketImpl::DoSendTo(), ns3::UanHelper::EnableAscii(), ns3::CsmaHelper::EnableAsciiInternal(), ns3::FdNetDeviceHelper::EnableAsciiInternal(), ns3::LrWpanHelper::EnableAsciiInternal(), ns3::PointToPointHelper::EnableAsciiInternal(), ns3::YansWavePhyHelper::EnableAsciiInternal(), ns3::WimaxHelper::EnableAsciiInternal(), ns3::WifiPhyHelper::EnableAsciiInternal(), ns3::AthstatsHelper::EnableAthstats(), ns3::MeshPointDevice::Forward(), ns3::Ipv4RawSocketImpl::ForwardUp(), ns3::Ipv6RawSocketImpl::ForwardUp(), ns3::PacketSocket::ForwardUp(), ns3::UdpSocketImpl::ForwardUp(), ns3::UdpSocketImpl::ForwardUp6(), ns3::PcapHelper::GetFilenameFromDevice(), ns3::AsciiTraceHelper::GetFilenameFromDevice(), ns3::ArpCache::PrintArpCache(), ns3::NdiscCache::PrintNdiscCache(), ns3::MeshPointDevice::ReceiveFromDevice(), ns3::Node::ReceiveFromDevice(), ns3::GrantedTimeWindowMpiInterface::ReceiveMessages(), ns3::NullMessageMpiInterface::ReceiveMessages(), ns3::aodv::RoutingProtocol::RouteOutput(), ns3::dsdv::RoutingProtocol::RouteOutput(), NetAnimExperiment::Run(), Experiment::Run(), ns3::Ipv4L3Protocol::SendRealOut(), ns3::Ipv6L3Protocol::SendRealOut(), and UanExperiment::SendSinglePacket().
Here is the caller graph for this function:
|
pure virtual |
This value is typically used by the IP layer to perform IP fragmentation when needed.
Implemented in ns3::WifiNetDevice, ns3::WimaxNetDevice, ns3::WaveNetDevice, ns3::VirtualNetDevice, ns3::UanNetDevice, ns3::TapBridge, ns3::NonCommunicatingNetDevice, ns3::AlohaNoackNetDevice, ns3::MockNetDevice, ns3::SixLowPanNetDevice, ns3::PointToPointNetDevice, ns3::OpenFlowSwitchNetDevice, ns3::SimpleNetDevice, ns3::LteNetDevice, ns3::LrWpanNetDevice, ns3::LoopbackNetDevice, ns3::FdNetDevice, ns3::CsmaNetDevice, ns3::BridgeNetDevice, and ns3::MeshPointDevice.
Referenced by ns3::FqCobaltQueueDisc::CheckConfig(), ns3::FqCoDelQueueDisc::CheckConfig(), ns3::FqPieQueueDisc::CheckConfig(), ns3::TbfQueueDisc::CheckConfig(), ns3::SixLowPanNetDevice::DoFragmentation(), ns3::SixLowPanNetDevice::DoSend(), ns3::PacketSocket::GetMinMtu(), ns3::Ipv4L3Protocol::GetMtu(), ns3::Ipv6L3Protocol::GetMtu(), ns3::SixLowPanNetDevice::GetMtu(), ns3::NetDeviceQueue::PacketDequeued(), ns3::NetDeviceQueue::PacketEnqueued(), ns3::Ipv4L3Protocol::SendRealOut(), and ns3::Ipv6L3Protocol::SendRealOut().
Here is the caller graph for this function:
|
pure virtual |
Make and return a MAC multicast address using the provided multicast group.
RFC 1112 says that an Ipv4 host group address is mapped to an Ethernet multicast address by placing the low-order 23-bits of the IP address into the low-order 23 bits of the Ethernet multicast address 01-00-5E-00-00-00 (hex). Similar RFCs exist for Ipv6 and Eui64 mappings. This method performs the multicast address creation function appropriate to the underlying MAC address of the device. This MAC address is encapsulated in an abstract Address to avoid dependencies on the exact MAC address format.
In the case of net devices that do not support multicast, clients are expected to test NetDevice::IsMulticast and avoid attempting to map multicast packets. Subclasses of NetDevice that do support multicasting are expected to override this method and provide an implementation appropriate to the particular device.
| multicastGroup | The IP address for the multicast group destination of the packet. |
Implemented in ns3::WifiNetDevice, ns3::WimaxNetDevice, ns3::WaveNetDevice, ns3::VirtualNetDevice, ns3::UanNetDevice, ns3::TapBridge, ns3::MockNetDevice, ns3::SixLowPanNetDevice, ns3::PointToPointNetDevice, ns3::OpenFlowSwitchNetDevice, ns3::SimpleNetDevice, ns3::MeshPointDevice, ns3::LrWpanNetDevice, ns3::LoopbackNetDevice, ns3::FdNetDevice, ns3::CsmaNetDevice, ns3::BridgeNetDevice, ns3::NonCommunicatingNetDevice, ns3::AlohaNoackNetDevice, and ns3::LteNetDevice.
Referenced by ns3::SixLowPanNetDevice::GetMulticast(), ns3::Icmpv6L4Protocol::HandleNS(), ns3::Ipv4Interface::Send(), and ns3::Ipv6Interface::Send().
Here is the caller graph for this function:
|
pure virtual |
Get the MAC multicast address corresponding to the IPv6 address provided.
| addr | IPv6 address |
Implemented in ns3::WifiNetDevice, ns3::WimaxNetDevice, ns3::WaveNetDevice, ns3::VirtualNetDevice, ns3::UanNetDevice, ns3::TapBridge, ns3::NonCommunicatingNetDevice, ns3::AlohaNoackNetDevice, ns3::MockNetDevice, ns3::SixLowPanNetDevice, ns3::PointToPointNetDevice, ns3::OpenFlowSwitchNetDevice, ns3::SimpleNetDevice, ns3::MeshPointDevice, ns3::LteNetDevice, ns3::LrWpanNetDevice, ns3::LoopbackNetDevice, ns3::FdNetDevice, ns3::CsmaNetDevice, and ns3::BridgeNetDevice.
When a subclass needs to get access to the underlying node base class to print the nodeid for example, it can invoke this method.
Implemented in ns3::WifiNetDevice, ns3::WimaxNetDevice, ns3::VirtualNetDevice, ns3::UanNetDevice, ns3::TapBridge, ns3::NonCommunicatingNetDevice, ns3::AlohaNoackNetDevice, ns3::MockNetDevice, ns3::SixLowPanNetDevice, ns3::PointToPointNetDevice, ns3::OpenFlowSwitchNetDevice, ns3::SimpleNetDevice, ns3::LteNetDevice, ns3::LrWpanNetDevice, ns3::LoopbackNetDevice, ns3::FdNetDevice, ns3::CsmaNetDevice, ns3::BridgeNetDevice, and ns3::MeshPointDevice.
Referenced by ns3::NoBackhaulEpcHelper::ActivateEpsBearer(), ns3::NoBackhaulEpcHelper::AddEnb(), ns3::GlobalRouter::AnotherRouterOnLink(), ns3::Ipv4AddressHelper::Assign(), ns3::Ipv6AddressHelper::Assign(), ns3::LteHelper::AttachToClosestEnb(), ns3::GlobalRouter::BuildNetworkLSAs(), RadvdTestCase::CheckAddresses(), TcFlowControlTestCase::CheckPacketsInQueueDisc(), RadvdTestCase::CheckRouting(), ns3::TapBridge::CreateTap(), ns3::AnimationInterface::DevTxTrace(), DoBeamforming(), ThreeGppSpectrumPropagationLossModelTest::DoBeamforming(), ns3::AcousticModemEnergyModelHelper::DoInstall(), ns3::WifiRadioEnergyModelHelper::DoInstall(), Ipv4DeduplicationTest::DropPkt(), ns3::UanHelper::EnableAscii(), ns3::CsmaHelper::EnableAsciiInternal(), ns3::FdNetDeviceHelper::EnableAsciiInternal(), ns3::LrWpanHelper::EnableAsciiInternal(), ns3::PointToPointHelper::EnableAsciiInternal(), ns3::YansWavePhyHelper::EnableAsciiInternal(), ns3::WimaxHelper::EnableAsciiInternal(), ns3::WifiPhyHelper::EnableAsciiInternal(), ns3::AthstatsHelper::EnableAthstats(), ns3::GlobalRouter::FindDesignatedRouterForLink(), ns3::PcapHelper::GetFilenameFromDevice(), ns3::AsciiTraceHelper::GetFilenameFromDevice(), ns3::AnimationInterface::GetIpv4Address(), ns3::AnimationInterface::GetIpv4Addresses(), ns3::AnimationInterface::GetIpv6Address(), ns3::AnimationInterface::GetIpv6Addresses(), ns3::WifiPhy::GetMobility(), ns3::ArpCache::HandleWaitReplyTimeout(), ns3::SixLowPanHelper::Install(), ns3::TrafficControlHelper::Install(), ns3::DeviceEnergyModelHelper::Install(), ns3::DhcpHelper::InstallDhcpClientPriv(), ns3::DhcpHelper::InstallDhcpServer(), ns3::DhcpHelper::InstallFixedAddress(), ns3::AnimationInterface::LrWpanPhyRxBeginTrace(), ns3::AnimationInterface::LrWpanPhyTxBeginTrace(), ns3::GlobalRouter::NetDeviceIsBridged(), ns3::NixVectorRouting< T >::NetDeviceIsBridged(), ns3::AnimationInterface::OutputCsmaPacket(), ns3::AnimationInterface::OutputWirelessPacketRxInfo(), ns3::AnimationInterface::OutputWirelessPacketTxInfo(), ns3::GlobalRouter::ProcessBridgedBroadcastLink(), ns3::GlobalRouter::ProcessPointToPointLink(), ns3::AnimationInterface::AnimPacketInfo::ProcessRxBegin(), ns3::GlobalRouter::ProcessSingleBroadcastLink(), ChannelAccessTestCase::Receive(), ns3::YansWifiChannel::Send(), ns3::LteTestMac::SendTxOpportunity(), ns3::LteTestRrc::Start(), ns3::MultiModelSpectrumChannel::StartTx(), ns3::SingleModelSpectrumChannel::StartTx(), ns3::TrafficControlHelper::Uninstall(), ns3::AnimationInterface::UpdatePosition(), and ns3::AnimationInterface::WriteLinkProperties().
|
static |
Get the type ID.
Definition at line 30 of file net-device.cc.
References ns3::TypeId::SetParent().
Referenced by ns3::PacketSocket::ForwardUp().
Here is the call graph for this function:
Here is the caller graph for this function:
|
pure virtual |
Return true if the net device is acting as a bridge.
Implemented in ns3::WifiNetDevice, ns3::WimaxNetDevice, ns3::WaveNetDevice, ns3::VirtualNetDevice, ns3::UanNetDevice, ns3::TapBridge, ns3::NonCommunicatingNetDevice, ns3::AlohaNoackNetDevice, ns3::MockNetDevice, ns3::SixLowPanNetDevice, ns3::PointToPointNetDevice, ns3::OpenFlowSwitchNetDevice, ns3::SimpleNetDevice, ns3::LteNetDevice, ns3::LrWpanNetDevice, ns3::LoopbackNetDevice, ns3::FdNetDevice, ns3::CsmaNetDevice, ns3::BridgeNetDevice, and ns3::MeshPointDevice.
Referenced by ns3::NixVectorRouting< T >::BuildNixVector(), ns3::SixLowPanNetDevice::IsBridge(), ns3::GlobalRouter::NetDeviceIsBridged(), ns3::NixVectorRouting< T >::NetDeviceIsBridged(), ns3::GlobalRouter::ProcessBridgedBroadcastLink(), and ns3::GlobalRouter::ProcessBroadcastLink().
Here is the caller graph for this function:
|
pure virtual |
Implemented in ns3::WifiNetDevice, ns3::WimaxNetDevice, ns3::WaveNetDevice, ns3::VirtualNetDevice, ns3::UanNetDevice, ns3::TapBridge, ns3::NonCommunicatingNetDevice, ns3::AlohaNoackNetDevice, ns3::MockNetDevice, ns3::SixLowPanNetDevice, ns3::PointToPointNetDevice, ns3::OpenFlowSwitchNetDevice, ns3::SimpleNetDevice, ns3::LteNetDevice, ns3::LrWpanNetDevice, ns3::LoopbackNetDevice, ns3::FdNetDevice, ns3::CsmaNetDevice, ns3::BridgeNetDevice, and ns3::MeshPointDevice.
Referenced by ns3::ArpL3Protocol::CreateCache(), ns3::GlobalRouter::DiscoverLSAs(), and ns3::SixLowPanNetDevice::IsBroadcast().
Here is the caller graph for this function:
|
pure virtual |
Implemented in ns3::WifiNetDevice, ns3::WimaxNetDevice, ns3::WaveNetDevice, ns3::VirtualNetDevice, ns3::UanNetDevice, ns3::TapBridge, ns3::NonCommunicatingNetDevice, ns3::AlohaNoackNetDevice, ns3::MockNetDevice, ns3::SixLowPanNetDevice, ns3::PointToPointNetDevice, ns3::OpenFlowSwitchNetDevice, ns3::SimpleNetDevice, ns3::LteNetDevice, ns3::LrWpanNetDevice, ns3::LoopbackNetDevice, ns3::FdNetDevice, ns3::DpdkNetDevice, ns3::CsmaNetDevice, ns3::BridgeNetDevice, and ns3::MeshPointDevice.
Referenced by ns3::NixVectorRouting< T >::BFS(), ns3::SixLowPanNetDevice::IsLinkUp(), and ns3::DhcpClient::LinkStateHandler().
Here is the caller graph for this function:
|
pure virtual |
Implemented in ns3::WifiNetDevice, ns3::WimaxNetDevice, ns3::WaveNetDevice, ns3::VirtualNetDevice, ns3::UanNetDevice, ns3::TapBridge, ns3::NonCommunicatingNetDevice, ns3::AlohaNoackNetDevice, ns3::MockNetDevice, ns3::SixLowPanNetDevice, ns3::PointToPointNetDevice, ns3::OpenFlowSwitchNetDevice, ns3::SimpleNetDevice, ns3::LteNetDevice, ns3::LrWpanNetDevice, ns3::LoopbackNetDevice, ns3::FdNetDevice, ns3::CsmaNetDevice, ns3::BridgeNetDevice, and ns3::MeshPointDevice.
Referenced by ns3::SixLowPanNetDevice::IsMulticast(), ns3::Ipv4Interface::Send(), and ns3::Ipv6Interface::Send().
Here is the caller graph for this function:
|
pure virtual |
Return true if the net device is on a point-to-point link.
Implemented in ns3::WifiNetDevice, ns3::WimaxNetDevice, ns3::WaveNetDevice, ns3::VirtualNetDevice, ns3::UanNetDevice, ns3::TapBridge, ns3::NonCommunicatingNetDevice, ns3::AlohaNoackNetDevice, ns3::MockNetDevice, ns3::SixLowPanNetDevice, ns3::PointToPointNetDevice, ns3::OpenFlowSwitchNetDevice, ns3::SimpleNetDevice, ns3::LteNetDevice, ns3::LrWpanNetDevice, ns3::LoopbackNetDevice, ns3::FdNetDevice, ns3::CsmaNetDevice, ns3::BridgeNetDevice, and ns3::MeshPointDevice.
Referenced by ns3::DistributedSimulatorImpl::CalculateLookAhead(), ns3::NullMessageSimulatorImpl::CalculateLookAhead(), ns3::GlobalRouter::DiscoverLSAs(), and ns3::SixLowPanNetDevice::IsPointToPoint().
Here is the caller graph for this function:
|
pure virtual |
Called by higher-layers to check if this NetDevice requires ARP to be used.
Implemented in ns3::WifiNetDevice, ns3::WimaxNetDevice, ns3::WaveNetDevice, ns3::VirtualNetDevice, ns3::UanNetDevice, ns3::TapBridge, ns3::NonCommunicatingNetDevice, ns3::AlohaNoackNetDevice, ns3::MockNetDevice, ns3::SixLowPanNetDevice, ns3::PointToPointNetDevice, ns3::OpenFlowSwitchNetDevice, ns3::SimpleNetDevice, ns3::LteNetDevice, ns3::LrWpanNetDevice, ns3::LoopbackNetDevice, ns3::FdNetDevice, ns3::CsmaNetDevice, ns3::BridgeNetDevice, and ns3::MeshPointDevice.
Referenced by ns3::Ipv4Interface::DoSetup(), ns3::SixLowPanNetDevice::NeedsArp(), ns3::Ipv4Interface::Send(), and ns3::Ipv6Interface::Send().
Here is the caller graph for this function:
|
pure virtual |
| packet | packet sent from above down to Network Device |
| dest | mac address of the destination (already resolved) |
| protocolNumber | identifies the type of payload contained in this packet. Used to call the right L3Protocol when the packet is received. |
Called from higher layer to send packet into Network Device to the specified destination Address
Implemented in ns3::WifiNetDevice, ns3::WimaxNetDevice, ns3::WaveNetDevice, ns3::VirtualNetDevice, ns3::UanNetDevice, ns3::TapBridge, ns3::NonCommunicatingNetDevice, ns3::AlohaNoackNetDevice, ns3::MockNetDevice, ns3::SixLowPanNetDevice, ns3::PointToPointNetDevice, ns3::OpenFlowSwitchNetDevice, ns3::SimpleNetDevice, ns3::MeshPointDevice, ns3::LteSimpleNetDevice, ns3::LteUeNetDevice, ns3::LteEnbNetDevice, ns3::LrWpanNetDevice, ns3::LoopbackNetDevice, ns3::FdNetDevice, ns3::CsmaNetDevice, and ns3::BridgeNetDevice.
Referenced by ns3::SixLowPanNetDevice::DoSend(), ns3::LteTestMac::DoTransmitPdu(), ns3::TapBridge::ForwardToBridgedDevice(), ns3::Icmpv6L4Protocol::HandleNS(), ns3::SixLowPanNetDevice::ReceiveFromDevice(), ns3::TrafficControlLayer::ScanDevices(), ns3::TrafficControlLayer::Send(), ns3::Ipv4Interface::Send(), ns3::Ipv6Interface::Send(), SixlowpanIphcStatefulImplTest::SendOnePacket(), SendPacket(), IdealRateManagerChannelWidthTest::SendPacket(), IdealRateManagerMimoTest::SendPacket(), Bug2470TestCase::SendPacketBurst(), Bug2843TestCase::SendPacketBurst(), Issue40TestCase::SendPackets(), Issue169TestCase::SendPackets(), and ns3::PacketSocket::SendTo().
Here is the caller graph for this function:
|
pure virtual |
| packet | packet sent from above down to Network Device |
| source | source mac address (so called "MAC spoofing") |
| dest | mac address of the destination (already resolved) |
| protocolNumber | identifies the type of payload contained in this packet. Used to call the right L3Protocol when the packet is received. |
Called from higher layer to send packet into Network Device with the specified source and destination Addresses.
Implemented in ns3::WifiNetDevice, ns3::WimaxNetDevice, ns3::WaveNetDevice, ns3::VirtualNetDevice, ns3::UanNetDevice, ns3::TapBridge, ns3::NonCommunicatingNetDevice, ns3::AlohaNoackNetDevice, ns3::MockNetDevice, ns3::SixLowPanNetDevice, ns3::PointToPointNetDevice, ns3::OpenFlowSwitchNetDevice, ns3::SimpleNetDevice, ns3::MeshPointDevice, ns3::LteNetDevice, ns3::LrWpanNetDevice, ns3::LoopbackNetDevice, ns3::FdNetDevice, ns3::CsmaNetDevice, and ns3::BridgeNetDevice.
Referenced by ns3::MeshPointDevice::DoSend(), ns3::SixLowPanNetDevice::DoSend(), ns3::TapBridge::ForwardToBridgedDevice(), ns3::BridgeNetDevice::ForwardUnicast(), and ns3::BridgeNetDevice::SendFrom().
Here is the caller graph for this function:
|
pure virtual |
Set the address of this interface.
| address | address to set |
Implemented in ns3::WifiNetDevice, ns3::WimaxNetDevice, ns3::WaveNetDevice, ns3::VirtualNetDevice, ns3::UanNetDevice, ns3::TapBridge, ns3::NonCommunicatingNetDevice, ns3::AlohaNoackNetDevice, ns3::MockNetDevice, ns3::SixLowPanNetDevice, ns3::PointToPointNetDevice, ns3::OpenFlowSwitchNetDevice, ns3::SimpleNetDevice, ns3::LteNetDevice, ns3::LrWpanNetDevice, ns3::LoopbackNetDevice, ns3::FdNetDevice, ns3::CsmaNetDevice, ns3::BridgeNetDevice, and ns3::MeshPointDevice.
Referenced by ns3::TapBridge::CreateTap(), ns3::TapBridge::ForwardToBridgedDevice(), and ns3::SixLowPanNetDevice::SetAddress().
Here is the caller graph for this function:
|
pure virtual |
| index | ifIndex of the device |
Implemented in ns3::WifiNetDevice, ns3::WimaxNetDevice, ns3::WaveNetDevice, ns3::VirtualNetDevice, ns3::UanNetDevice, ns3::TapBridge, ns3::NonCommunicatingNetDevice, ns3::AlohaNoackNetDevice, ns3::MockNetDevice, ns3::SixLowPanNetDevice, ns3::PointToPointNetDevice, ns3::OpenFlowSwitchNetDevice, ns3::SimpleNetDevice, ns3::MeshPointDevice, ns3::LteNetDevice, ns3::LrWpanNetDevice, ns3::LoopbackNetDevice, ns3::FdNetDevice, ns3::CsmaNetDevice, and ns3::BridgeNetDevice.
Referenced by ns3::Node::AddDevice().
Here is the caller graph for this function:
|
pure virtual |
| mtu | MTU value, in bytes, to set for the device |
Override for default MTU defined on a per-type basis.
Implemented in ns3::WifiNetDevice, ns3::WimaxNetDevice, ns3::WaveNetDevice, ns3::VirtualNetDevice, ns3::UanNetDevice, ns3::TapBridge, ns3::NonCommunicatingNetDevice, ns3::AlohaNoackNetDevice, ns3::MockNetDevice, ns3::SixLowPanNetDevice, ns3::PointToPointNetDevice, ns3::OpenFlowSwitchNetDevice, ns3::SimpleNetDevice, ns3::MeshPointDevice, ns3::LteNetDevice, ns3::LrWpanNetDevice, ns3::LoopbackNetDevice, ns3::FdNetDevice, ns3::CsmaNetDevice, and ns3::BridgeNetDevice.
Referenced by TcFlowControlTestCase::DoRun(), and ns3::SixLowPanNetDevice::SetMtu().
Here is the caller graph for this function:| node | the node associated to this netdevice. |
This method is called from ns3::Node::AddDevice.
Implemented in ns3::WimaxNetDevice, ns3::VirtualNetDevice, ns3::UanNetDevice, ns3::TapBridge, ns3::NonCommunicatingNetDevice, ns3::AlohaNoackNetDevice, ns3::MockNetDevice, ns3::SixLowPanNetDevice, ns3::PointToPointNetDevice, ns3::OpenFlowSwitchNetDevice, ns3::SimpleNetDevice, ns3::MeshPointDevice, ns3::LteNetDevice, ns3::LrWpanNetDevice, ns3::LoopbackNetDevice, ns3::FdNetDevice, ns3::CsmaNetDevice, ns3::BridgeNetDevice, and ns3::WifiNetDevice.
Referenced by ns3::Node::AddDevice().
Here is the caller graph for this function:
|
pure virtual |
| cb | callback to invoke whenever a packet has been received in promiscuous mode and must be forwarded to the higher layers. |
Enables netdevice promiscuous mode and sets the callback that will handle promiscuous mode packets. Note, promiscuous mode packets means all packets, including those packets that can be sensed by the netdevice but which are intended to be received by other hosts.
Implemented in ns3::WifiNetDevice, ns3::WimaxNetDevice, ns3::WaveNetDevice, ns3::UanNetDevice, ns3::NonCommunicatingNetDevice, ns3::AlohaNoackNetDevice, ns3::MockNetDevice, ns3::PointToPointNetDevice, ns3::SimpleNetDevice, ns3::LteNetDevice, ns3::LrWpanNetDevice, ns3::LoopbackNetDevice, ns3::CsmaNetDevice, ns3::VirtualNetDevice, ns3::TapBridge, ns3::SixLowPanNetDevice, ns3::OpenFlowSwitchNetDevice, ns3::MeshPointDevice, ns3::FdNetDevice, and ns3::BridgeNetDevice.
Referenced by SixlowpanIphcStatefulImplTest::DoRun(), ns3::Node::RegisterProtocolHandler(), and ns3::TapBridge::SetBridgedNetDevice().
Here is the caller graph for this function:
|
pure virtual |
| cb | callback to invoke whenever a packet has been received and must be forwarded to the higher layers. |
Set the callback to be used to notify higher layers when a packet has been received.
Implemented in ns3::WifiNetDevice, ns3::WimaxNetDevice, ns3::WaveNetDevice, ns3::VirtualNetDevice, ns3::UanNetDevice, ns3::TapBridge, ns3::NonCommunicatingNetDevice, ns3::AlohaNoackNetDevice, ns3::MockNetDevice, ns3::SixLowPanNetDevice, ns3::PointToPointNetDevice, ns3::OpenFlowSwitchNetDevice, ns3::SimpleNetDevice, ns3::MeshPointDevice, ns3::LteNetDevice, ns3::LrWpanNetDevice, ns3::LoopbackNetDevice, ns3::FdNetDevice, ns3::CsmaNetDevice, and ns3::BridgeNetDevice.
Referenced by ns3::Node::AddDevice(), AcousticModemEnergyTestCase::DoRun(), and ns3::TapBridge::SetBridgedNetDevice().
Here is the caller graph for this function:
|
pure virtual |
Implemented in ns3::WifiNetDevice, ns3::WimaxNetDevice, ns3::WaveNetDevice, ns3::UanNetDevice, ns3::NonCommunicatingNetDevice, ns3::AlohaNoackNetDevice, ns3::MockNetDevice, ns3::PointToPointNetDevice, ns3::SimpleNetDevice, ns3::LteNetDevice, ns3::LrWpanNetDevice, ns3::LoopbackNetDevice, ns3::CsmaNetDevice, ns3::VirtualNetDevice, ns3::TapBridge, ns3::SixLowPanNetDevice, ns3::OpenFlowSwitchNetDevice, ns3::MeshPointDevice, ns3::FdNetDevice, and ns3::BridgeNetDevice.
Referenced by ns3::BridgeNetDevice::AddBridgePort(), ns3::MeshPointDevice::AddInterface(), and ns3::TapBridge::SetBridgedNetDevice().
Here is the caller graph for this function: