A Discrete-Event Network Simulator
API
ns3::LteSpectrumSignalParameters Struct Reference

Signal parameters for Lte. More...

#include "lte-spectrum-signal-parameters.h"

+ Inheritance diagram for ns3::LteSpectrumSignalParameters:
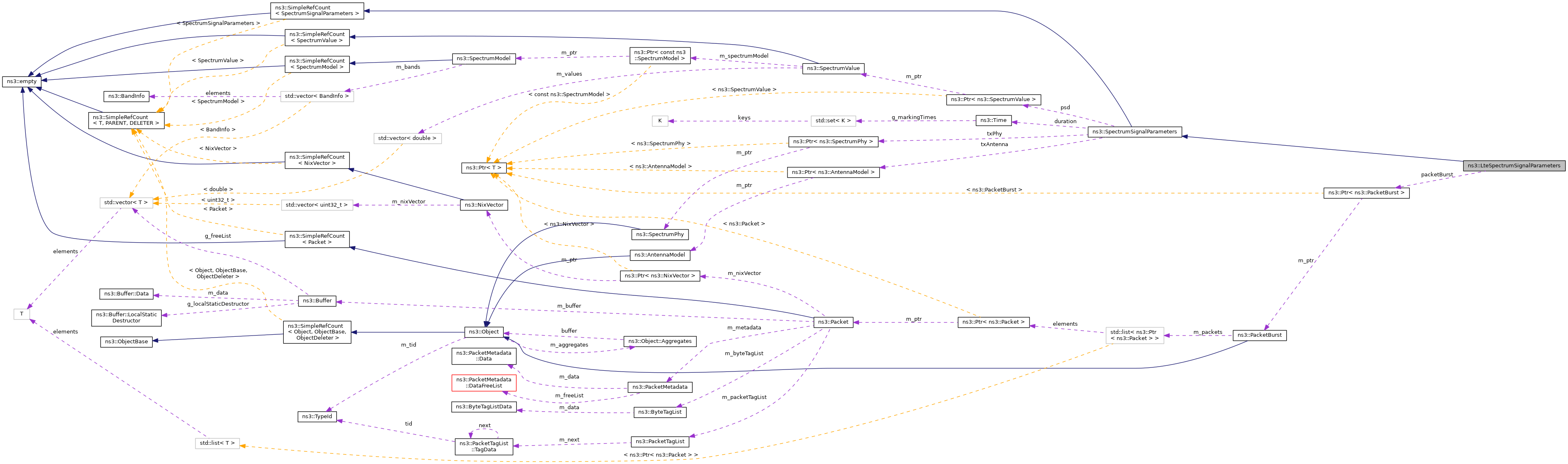
+ Collaboration diagram for ns3::LteSpectrumSignalParameters:

Public Member Functions

 LteSpectrumSignalParameters ()
 default constructor More...
 
 LteSpectrumSignalParameters (const LteSpectrumSignalParameters &p)
 copy constructor More...
 
virtual Ptr< SpectrumSignalParametersCopy ()
 make a "virtual" copy of this class, where "virtual" refers to the fact that if the actual object is a derived class of SpectrumSignalParameters, then the copy is also a derived class of the same type. More...
 
- Public Member Functions inherited from ns3::SpectrumSignalParameters
 SpectrumSignalParameters ()
 default constructor More...
 
 SpectrumSignalParameters (const SpectrumSignalParameters &p)
 copy constructor More...
 
virtual ~SpectrumSignalParameters ()
 destructor More...
 
- Public Member Functions inherited from ns3::SimpleRefCount< SpectrumSignalParameters >
 SimpleRefCount ()
 Default constructor. More...
 
 SimpleRefCount (const SimpleRefCount &o)
 Copy constructor. More...
 
uint32_t GetReferenceCount (void) const
 Get the reference count of the object. More...
 
SimpleRefCountoperator= (const SimpleRefCount &o)
 Assignment operator. More...
 
void Ref (void) const
 Increment the reference count. More...
 
void Unref (void) const
 Decrement the reference count. More...
 

Public Attributes

Ptr< PacketBurstpacketBurst
 The packet burst being transmitted with this signal. More...
 
- Public Attributes inherited from ns3::SpectrumSignalParameters
Time duration
 The duration of the packet transmission. More...
 
Ptr< SpectrumValuepsd
 The Power Spectral Density of the waveform, in linear units. More...
 
Ptr< AntennaModeltxAntenna
 The AntennaModel instance that was used to transmit this signal. More...
 
Ptr< SpectrumPhytxPhy
 The SpectrumPhy instance that is making the transmission. More...
 

Detailed Description

Signal parameters for Lte.

Definition at line 39 of file lte-spectrum-signal-parameters.h.

Constructor & Destructor Documentation

◆ LteSpectrumSignalParameters() [1/2]

ns3::LteSpectrumSignalParameters::LteSpectrumSignalParameters ( )

default constructor

Definition at line 33 of file lte-spectrum-signal-parameters.cc.

References NS_LOG_FUNCTION.

◆ LteSpectrumSignalParameters() [2/2]

ns3::LteSpectrumSignalParameters::LteSpectrumSignalParameters ( const LteSpectrumSignalParameters p)

copy constructor

Parameters
pthe LteSpectrumSignalParameters to copy

Definition at line 38 of file lte-spectrum-signal-parameters.cc.

References NS_LOG_FUNCTION, and packetBurst.

Member Function Documentation

◆ Copy()

Ptr< SpectrumSignalParameters > ns3::LteSpectrumSignalParameters::Copy ( void  )
virtual

make a "virtual" copy of this class, where "virtual" refers to the fact that if the actual object is a derived class of SpectrumSignalParameters, then the copy is also a derived class of the same type.

Each class inheriting from SpectrumSignalParameters should override this method and use it to call the copy constructor of the derived class.

Returns
a copy of the (possibly derived) class

Reimplemented from ns3::SpectrumSignalParameters.

Definition at line 46 of file lte-spectrum-signal-parameters.cc.

References NS_LOG_FUNCTION.

Member Data Documentation

◆ packetBurst

Ptr<PacketBurst> ns3::LteSpectrumSignalParameters::packetBurst

The packet burst being transmitted with this signal.

Definition at line 59 of file lte-spectrum-signal-parameters.h.

Referenced by LteSpectrumSignalParameters().


The documentation for this struct was generated from the following files: