A Discrete-Event Network Simulator
API
ns3::QosTxop Class Reference

Handle packet fragmentation and retransmissions for QoS data frames as well as MSDU aggregation (A-MSDU) and block ack sessions, for a given access class. More...

#include "qos-txop.h"

+ Inheritance diagram for ns3::QosTxop:
+ Collaboration diagram for ns3::QosTxop:

Public Member Functions

 QosTxop (AcIndex ac=AC_UNDEF)
 Constructor. More...
 
virtual ~QosTxop ()
 
void AddBaResponseTimeout (Mac48Address recipient, uint8_t tid)
 Callback when ADDBA response is not received after timeout. More...
 
void AssignSequenceNumber (Ptr< WifiMacQueueItem > mpdu) const
 Assign a sequence number to the given MPDU, if it is not a fragment and it is not a retransmitted frame. More...
 
void CompleteMpduTx (Ptr< WifiMacQueueItem > mpdu)
 Stores an MPDU (part of an A-MPDU) in block ack agreement (i.e. More...
 
bool EdcaDisabled (void) const
 Return true if the EDCA is disabled (the MU EDCA Timer is running and the MU AIFSN is zero), false otherwise. More...
 
AcIndex GetAccessCategory (void) const
 Get the access category of this object. More...
 
Time GetAddBaResponseTimeout (void) const
 Get the timeout for ADDBA response. More...
 
uint8_t GetAifsn (void) const override
 Return the number of slots that make up an AIFS according to the EDCA Parameter Set or the MU EDCA Parameter Set, depending on whether the MU EDCA Timer is running or not. More...
 
bool GetBaAgreementEstablished (Mac48Address address, uint8_t tid) const
 
uint16_t GetBaBufferSize (Mac48Address address, uint8_t tid) const
 
Ptr< BlockAckManagerGetBaManager (void)
 Get the Block Ack Manager associated with this QosTxop. More...
 
uint16_t GetBaStartingSequence (Mac48Address address, uint8_t tid) const
 
uint16_t GetBlockAckInactivityTimeout (void) const
 Get the BlockAck inactivity timeout. More...
 
BlockAckReqType GetBlockAckReqType (Mac48Address recipient, uint8_t tid) const
 
uint8_t GetBlockAckThreshold (void) const
 Return the current threshold for block ack mechanism. More...
 
BlockAckType GetBlockAckType (Mac48Address recipient, uint8_t tid) const
 
Time GetFailedAddBaTimeout (void) const
 Get the timeout for failed BA agreement. More...
 
uint32_t GetMaxCw (void) const override
 Return the maximum contention window size from the EDCA Parameter Set or the MU EDCA Parameter Set, depending on whether the MU EDCA Timer is running or not. More...
 
uint32_t GetMinCw (void) const override
 Return the minimum contention window size from the EDCA Parameter Set or the MU EDCA Parameter Set, depending on whether the MU EDCA Timer is running or not. More...
 
Ptr< WifiMacQueueItemGetNextMpdu (Ptr< const WifiMacQueueItem > peekedItem, WifiTxParameters &txParams, Time availableTime, bool initialFrame)
 Prepare the frame to transmit starting from the MPDU that has been previously peeked by calling PeekNextMpdu. More...
 
uint16_t GetNextSequenceNumberFor (const WifiMacHeader *hdr)
 Return the next sequence number for the given header. More...
 
uint8_t GetQosQueueSize (uint8_t tid, Mac48Address receiver) const
 Get the value for the Queue Size subfield of the QoS Control field of a QoS data frame of the given TID and addressed to the given receiver. More...
 
virtual Time GetRemainingTxop (void) const
 Return the remaining duration in the current TXOP. More...
 
void GotAddBaResponse (const MgtAddBaResponseHeader *respHdr, Mac48Address recipient)
 Event handler when an ADDBA response is received. More...
 
void GotDelBaFrame (const MgtDelBaHeader *delBaHdr, Mac48Address recipient)
 Event handler when a DELBA frame is received. More...
 
bool HasFramesToTransmit (void) override
 Check if the Txop has frames to transmit. More...
 
bool IsQosTxop (void) const override
 Check for QoS TXOP. More...
 
virtual bool IsTxopStarted (void) const
 Return true if a TXOP has started. More...
 
bool MuEdcaTimerRunning (void) const
 Return true if the MU EDCA Timer is running, false otherwise. More...
 
void NotifyChannelAccessed (Time txopDuration) override
 Called by the FrameExchangeManager to notify that channel access has been granted for the given amount of time. More...
 
void NotifyChannelReleased (void) override
 Called by the FrameExchangeManager to notify the completion of the transmissions. More...
 
Ptr< const WifiMacQueueItemPeekNextMpdu (uint8_t tid=8, Mac48Address recipient=Mac48Address::GetBroadcast(), Ptr< const WifiMacQueueItem > item=nullptr)
 Peek the next frame to transmit to the given receiver and of the given TID from the EDCA queue. More...
 
uint16_t PeekNextSequenceNumberFor (const WifiMacHeader *hdr)
 Return the next sequence number for the Traffic ID and destination, but do not pick it (i.e. More...
 
Ptr< const WifiMacQueueItemPrepareBlockAckRequest (Mac48Address recipient, uint8_t tid) const
 
void PushFront (Ptr< const Packet > packet, const WifiMacHeader &hdr)
 
void ResetBa (Mac48Address recipient, uint8_t tid)
 Reset BA agreement after BA negotiation failed. More...
 
void ScheduleBar (Ptr< const WifiMacQueueItem > bar, bool skipIfNoDataQueued=false)
 
void SetAddBaResponseTimeout (Time addBaResponseTimeout)
 Set the timeout to wait for ADDBA response. More...
 
void SetBlockAckInactivityTimeout (uint16_t timeout)
 Set the BlockAck inactivity timeout. More...
 
void SetBlockAckThreshold (uint8_t threshold)
 Set threshold for block ack mechanism. More...
 
void SetDroppedMpduCallback (DroppedMpdu callback) override
 
void SetFailedAddBaTimeout (Time failedAddBaTimeout)
 Set the timeout for failed BA agreement. More...
 
void SetMuAifsn (uint8_t aifsn)
 Set the number of slots that make up an AIFS while the MU EDCA Timer is running. More...
 
void SetMuCwMax (uint16_t cwMax)
 Set the maximum contention window size to use while the MU EDCA Timer is running. More...
 
void SetMuCwMin (uint16_t cwMin)
 Set the minimum contention window size to use while the MU EDCA Timer is running. More...
 
void SetMuEdcaTimer (Time timer)
 Set the MU EDCA Timer. More...
 
void SetQosFrameExchangeManager (const Ptr< QosFrameExchangeManager > qosFem)
 Set the Frame Exchange Manager associated with this QoS STA. More...
 
void StartMuEdcaTimerNow (void)
 Start the MU EDCA Timer. More...
 
bool UseExplicitBarAfterMissedBlockAck (void) const
 Return true if an explicit BlockAckRequest is sent after a missed BlockAck. More...
 
- Public Member Functions inherited from ns3::Txop
 Txop ()
 
 Txop (Ptr< WifiMacQueue > queue)
 Constructor. More...
 
virtual ~Txop ()
 
int64_t AssignStreams (int64_t stream)
 Assign a fixed random variable stream number to the random variables used by this model. More...
 
virtual ChannelAccessStatus GetAccessStatus (void) const
 
virtual uint8_t GetAifsn (void) const
 Return the number of slots that make up an AIFS. More...
 
virtual uint32_t GetMaxCw (void) const
 Return the maximum contention window size. More...
 
virtual uint32_t GetMinCw (void) const
 Return the minimum contention window size. More...
 
Time GetTxopLimit (void) const
 Return the TXOP limit. More...
 
Ptr< WifiMacQueueGetWifiMacQueue () const
 Return the packet queue associated with this Txop. More...
 
virtual bool IsQosTxop () const
 Check for QoS TXOP. More...
 
virtual void NotifyChannelAccessed (Time txopDuration=Seconds(0))
 Called by the FrameExchangeManager to notify that channel access has been granted for the given amount of time. More...
 
virtual void NotifyChannelReleased (void)
 Called by the FrameExchangeManager to notify the completion of the transmissions. More...
 
virtual void NotifyOff (void)
 When off operation occurs, the queue gets cleaned up. More...
 
virtual void NotifyOn (void)
 When on operation occurs, channel access will be started. More...
 
virtual void NotifySleep (void)
 When sleep operation occurs, if there is a pending packet transmission, it will be reinserted to the front of the queue. More...
 
virtual void NotifyWakeUp (void)
 When wake up operation occurs, channel access will be restarted. More...
 
virtual void Queue (Ptr< Packet > packet, const WifiMacHeader &hdr)
 
void ResetCw (void)
 Update the value of the CW variable to take into account a transmission success or a transmission abort (stop transmission of a packet after the maximum number of retransmissions has been reached). More...
 
void SetAifsn (uint8_t aifsn)
 Set the number of slots that make up an AIFS. More...
 
void SetChannelAccessManager (const Ptr< ChannelAccessManager > manager)
 Set ChannelAccessManager this Txop is associated to. More...
 
virtual void SetDroppedMpduCallback (DroppedMpdu callback)
 
void SetMaxCw (uint32_t maxCw)
 Set the maximum contention window size. More...
 
void SetMinCw (uint32_t minCw)
 Set the minimum contention window size. More...
 
void SetTxMiddle (const Ptr< MacTxMiddle > txMiddle)
 Set MacTxMiddle this Txop is associated to. More...
 
void SetTxopLimit (Time txopLimit)
 Set the TXOP limit. More...
 
virtual void SetWifiMac (const Ptr< WifiMac > mac)
 Set the wifi MAC this Txop is associated to. More...
 
void StartBackoffNow (uint32_t nSlots)
 
void UpdateFailedCw (void)
 Update the value of the CW variable to take into account a transmission failure. More...
 
- Public Member Functions inherited from ns3::Object
 Object ()
 Constructor. More...
 
virtual ~Object ()
 Destructor. More...
 
void AggregateObject (Ptr< Object > other)
 Aggregate two Objects together. More...
 
void Dispose (void)
 Dispose of this Object. More...
 
AggregateIterator GetAggregateIterator (void) const
 Get an iterator to the Objects aggregated to this one. More...
 
virtual TypeId GetInstanceTypeId (void) const
 Get the most derived TypeId for this Object. More...
 
template<>
Ptr< ObjectGetObject () const
 Specialization of () for objects of type ns3::Object. More...
 
template<typename T >
Ptr< T > GetObject (TypeId tid) const
 Get a pointer to the requested aggregated Object by TypeId. More...
 
template<>
Ptr< ObjectGetObject (TypeId tid) const
 Specialization of (TypeId tid) for objects of type ns3::Object. More...
 
template<typename T >
Ptr< T > GetObject (void) const
 Get a pointer to the requested aggregated Object. More...
 
void Initialize (void)
 Invoke DoInitialize on all Objects aggregated to this one. More...
 
bool IsInitialized (void) const
 Check if the object has been initialized. More...
 
- Public Member Functions inherited from ns3::SimpleRefCount< Object, ObjectBase, ObjectDeleter >
 SimpleRefCount ()
 Default constructor. More...
 
 SimpleRefCount (const SimpleRefCount &o)
 Copy constructor. More...
 
uint32_t GetReferenceCount (void) const
 Get the reference count of the object. More...
 
SimpleRefCountoperator= (const SimpleRefCount &o)
 Assignment operator. More...
 
void Ref (void) const
 Increment the reference count. More...
 
void Unref (void) const
 Decrement the reference count. More...
 
- Public Member Functions inherited from ns3::ObjectBase
virtual ~ObjectBase ()
 Virtual destructor. More...
 
void GetAttribute (std::string name, AttributeValue &value) const
 Get the value of an attribute, raising fatal errors if unsuccessful. More...
 
bool GetAttributeFailSafe (std::string name, AttributeValue &value) const
 Get the value of an attribute without raising erros. More...
 
virtual TypeId GetInstanceTypeId (void) const =0
 Get the most derived TypeId for this Object. More...
 
void SetAttribute (std::string name, const AttributeValue &value)
 Set a single attribute, raising fatal errors if unsuccessful. More...
 
bool SetAttributeFailSafe (std::string name, const AttributeValue &value)
 Set a single attribute without raising errors. More...
 
bool TraceConnect (std::string name, std::string context, const CallbackBase &cb)
 Connect a TraceSource to a Callback with a context. More...
 
bool TraceConnectWithoutContext (std::string name, const CallbackBase &cb)
 Connect a TraceSource to a Callback without a context. More...
 
bool TraceDisconnect (std::string name, std::string context, const CallbackBase &cb)
 Disconnect from a TraceSource a Callback previously connected with a context. More...
 
bool TraceDisconnectWithoutContext (std::string name, const CallbackBase &cb)
 Disconnect from a TraceSource a Callback previously connected without a context. More...
 

Static Public Member Functions

static TypeId GetTypeId (void)
 Get the type ID. More...
 
- Static Public Member Functions inherited from ns3::Txop
static TypeId GetTypeId (void)
 Get the type ID. More...
 
- Static Public Member Functions inherited from ns3::Object
static TypeId GetTypeId (void)
 Register this type. More...
 
- Static Public Member Functions inherited from ns3::ObjectBase
static TypeId GetTypeId (void)
 Get the type ID. More...
 

Protected Member Functions

void DoDispose (void) override
 Destructor implementation. More...
 
- Protected Member Functions inherited from ns3::Txop
void DoDispose (void) override
 Destructor implementation. More...
 
void DoInitialize (void) override
 Initialize() implementation. More...
 
virtual void GenerateBackoff (void)
 Generate a new backoff now. More...
 
uint32_t GetBackoffSlots (void) const
 Return the current number of backoff slots. More...
 
Time GetBackoffStart (void) const
 Return the time when the backoff procedure started. More...
 
uint32_t GetCw (void) const
 
virtual bool HasFramesToTransmit (void)
 Check if the Txop has frames to transmit. More...
 
virtual void NotifyAccessRequested (void)
 Notify that access request has been received. More...
 
void RequestAccess (void)
 Request access to the ChannelAccessManager. More...
 
virtual void StartAccessIfNeeded (void)
 Request access from Txop if needed. More...
 
void UpdateBackoffSlotsNow (uint32_t nSlots, Time backoffUpdateBound)
 Update backoff slots that nSlots has passed. More...
 
- Protected Member Functions inherited from ns3::Object
 Object (const Object &o)
 Copy an Object. More...
 
virtual void DoDispose (void)
 Destructor implementation. More...
 
virtual void DoInitialize (void)
 Initialize() implementation. More...
 
virtual void NotifyNewAggregate (void)
 Notify all Objects aggregated to this one of a new Object being aggregated. More...
 
- Protected Member Functions inherited from ns3::ObjectBase
void ConstructSelf (const AttributeConstructionList &attributes)
 Complete construction of ObjectBase; invoked by derived classes. More...
 
virtual void NotifyConstructionCompleted (void)
 Notifier called once the ObjectBase is fully constructed. More...
 

Private Member Functions

void DoInitialize (void) override
 Initialize() implementation. More...
 
bool IsQosOldPacket (Ptr< const WifiMacQueueItem > mpdu)
 Check if the given MPDU is to be considered old according to the current starting sequence number of the transmit window, provided that a block ack agreement has been established with the recipient for the given TID. More...
 

Private Attributes

AcIndex m_ac
 the access category More...
 
Time m_addBaResponseTimeout
 timeout for ADDBA response More...
 
Ptr< BlockAckManagerm_baManager
 the block ack manager More...
 
uint16_t m_blockAckInactivityTimeout
 the BlockAck inactivity timeout value (in TUs, i.e. More...
 
uint8_t m_blockAckThreshold
 the block ack threshold (use BA mechanism if number of packets in queue reaches this value. More...
 
Time m_failedAddBaTimeout
 timeout after failed BA agreement More...
 
uint8_t m_muAifsn
 the MU AIFSN More...
 
uint32_t m_muCwMax
 the MU CW maximum More...
 
uint32_t m_muCwMin
 the MU CW minimum More...
 
Time m_muEdcaTimer
 the MU EDCA Timer More...
 
Time m_muEdcaTimerStartTime
 last start time of the MU EDCA Timer More...
 
Ptr< QosBlockedDestinationsm_qosBlockedDestinations
 the QoS blocked destinations More...
 
Ptr< QosFrameExchangeManagerm_qosFem
 the QoS Frame Exchange Manager More...
 
Time m_startTxop
 the start TXOP time More...
 
Time m_txopDuration
 the duration of a TXOP More...
 
TracedCallback< Time, Timem_txopTrace
 TXOP trace callback. More...
 
bool m_useExplicitBarAfterMissedBlockAck
 flag whether explicit BlockAckRequest should be sent upon missed BlockAck Response More...
 

Friends

class AggregationCapableTransmissionListener
 allow AggregationCapableTransmissionListener class access More...
 

Additional Inherited Members

- Public Types inherited from ns3::Txop
enum  ChannelAccessStatus { NOT_REQUESTED = 0 , REQUESTED , GRANTED }
 Enumeration for channel access status. More...
 
typedef Callback< void, WifiMacDropReason, Ptr< const WifiMacQueueItem > > DroppedMpdu
 typedef for a callback to invoke when an MPDU is dropped. More...
 
- Protected Attributes inherited from ns3::Txop
ChannelAccessStatus m_access
 channel access status More...
 
uint8_t m_aifsn
 the AIFSN More...
 
uint32_t m_backoff
 the current backoff More...
 
uint32_t m_backoffSlots
 the number of backoff slots More...
 
Time m_backoffStart
 the backoffStart variable is used to keep track of the time at which a backoff was started or the time at which the backoff counter was last updated. More...
 
TracedCallback< uint32_tm_backoffTrace
 backoff trace value More...
 
Ptr< ChannelAccessManagerm_channelAccessManager
 the channel access manager More...
 
uint32_t m_cw
 the current contention window More...
 
uint32_t m_cwMax
 the maximum contention window More...
 
uint32_t m_cwMin
 the minimum contention window More...
 
TracedValue< uint32_tm_cwTrace
 CW trace value. More...
 
DroppedMpdu m_droppedMpduCallback
 the dropped MPDU callback More...
 
Ptr< WifiMacm_mac
 the wifi MAC More...
 
Ptr< WifiMacQueuem_queue
 the wifi MAC queue More...
 
Ptr< UniformRandomVariablem_rng
 the random stream More...
 
Ptr< MacTxMiddlem_txMiddle
 the MacTxMiddle More...
 
Time m_txopLimit
 the TXOP limit time More...
 

Detailed Description

Handle packet fragmentation and retransmissions for QoS data frames as well as MSDU aggregation (A-MSDU) and block ack sessions, for a given access class.

This class implements the packet fragmentation and retransmission policy for QoS data frames. It uses the ns3::ChannelAccessManager helper class to decide when to send a packet. Packets are stored in a ns3::WifiMacQueue until they can be sent.

This queue contains packets for a particular access class. Possibles access classes are:

  • AC_VO : voice, TID = 6,7
  • AC_VI : video, TID = 4,5
  • AC_BE : best-effort, TID = 0,3
  • AC_BK : background, TID = 1,2

This class also implements block ack sessions and MSDU aggregation (A-MSDU).

The fragmentation policy currently implemented uses a simple threshold: any packet bigger than this threshold is fragmented in fragments whose size is smaller than the threshold.

The retransmission policy is also very simple: every packet is retransmitted until it is either successfully transmitted or it has been retransmitted up until the SSRC or SLRC thresholds.

The RTS/CTS policy is similar to the fragmentation policy: when a packet is bigger than a threshold, the RTS/CTS protocol is used.

Config Paths

ns3::QosTxop is accessible through the following paths with Config::Set and Config::Connect:

  • "/NodeList/[i]/DeviceList/[i]/$ns3::WifiNetDevice/Mac/Txop/$ns3::QosTxop"
  • "/NodeList/[i]/DeviceList/[i]/$ns3::WifiNetDevice/Mac/VO_Txop"
  • "/NodeList/[i]/DeviceList/[i]/$ns3::WifiNetDevice/Mac/VI_Txop"
  • "/NodeList/[i]/DeviceList/[i]/$ns3::WifiNetDevice/Mac/BE_Txop"
  • "/NodeList/[i]/DeviceList/[i]/$ns3::WifiNetDevice/Mac/BK_Txop"

Attributes

  • UseExplicitBarAfterMissedBlockAck: Specify whether explicit BlockAckRequest should be sent upon missed BlockAck Response.
    • Set with class: BooleanValue
    • Underlying type: bool
    • Initial value: true
    • Flags: construct write read
  • AddBaResponseTimeout: The timeout to wait for ADDBA response after the Ack to ADDBA request is received.
    • Set with class: ns3::TimeValue
    • Underlying type: Time +9.22337e+18ns:+9.22337e+18ns
    • Initial value: +1e+06ns
    • Flags: construct write read
  • FailedAddBaTimeout: The timeout after a failed BA agreement. During this timeout, the originator resumes sending packets using normal MPDU. After that, BA agreement is reset and the originator will retry BA negotiation.
    • Set with class: ns3::TimeValue
    • Underlying type: Time +9.22337e+18ns:+9.22337e+18ns
    • Initial value: +2e+08ns
    • Flags: construct write read
  • BlockAckManager: The BlockAckManager object.

Attributes defined in parent class ns3::Txop

  • MinCw: The minimum value of the contention window.
    • Set with class: ns3::UintegerValue
    • Underlying type: uint32_t 0:4294967295
    • Initial value: 15
    • Flags: construct write read
  • MaxCw: The maximum value of the contention window.
    • Set with class: ns3::UintegerValue
    • Underlying type: uint32_t 0:4294967295
    • Initial value: 1023
    • Flags: construct write read
  • Aifsn: The AIFSN: the default value conforms to non-QOS.
    • Set with class: ns3::UintegerValue
    • Underlying type: uint8_t 0:255
    • Initial value: 2
    • Flags: construct write read
  • TxopLimit: The TXOP limit: the default value conforms to non-QoS.
    • Set with class: ns3::TimeValue
    • Underlying type: Time +9.22337e+18ns:+9.22337e+18ns
    • Initial value: +0ns
    • Flags: construct write read
  • Queue: The WifiMacQueue object

TraceSources

TraceSources defined in parent class ns3::Txop

Size of this type is 312 bytes (on a 64-bit architecture).

Definition at line 71 of file qos-txop.h.

Constructor & Destructor Documentation

◆ QosTxop()

ns3::QosTxop::QosTxop ( AcIndex  ac = AC_UNDEF)

Constructor.

Parameters
acthe Access Category

Definition at line 93 of file qos-txop.cc.

References ns3::QosBlockedDestinations::Block(), m_baManager, m_qosBlockedDestinations, ns3::Txop::m_queue, ns3::MakeCallback(), ns3::BlockAckManager::NotifyDiscardedMpdu(), NS_LOG_FUNCTION, and ns3::QosBlockedDestinations::Unblock().

+ Here is the call graph for this function:

◆ ~QosTxop()

ns3::QosTxop::~QosTxop ( )
virtual

Definition at line 113 of file qos-txop.cc.

References NS_LOG_FUNCTION.

Member Function Documentation

◆ AddBaResponseTimeout()

void ns3::QosTxop::AddBaResponseTimeout ( Mac48Address  recipient,
uint8_t  tid 
)

Callback when ADDBA response is not received after timeout.

Parameters
recipientMAC address of recipient
tidtraffic ID

Definition at line 681 of file qos-txop.cc.

References ns3::Txop::GenerateBackoff(), HasFramesToTransmit(), ns3::Txop::m_access, m_baManager, ns3::Txop::m_channelAccessManager, m_failedAddBaTimeout, ns3::Txop::NOT_REQUESTED, NS_LOG_FUNCTION, ns3::OriginatorBlockAckAgreement::PENDING, ResetBa(), and ns3::Simulator::Schedule().

Referenced by ns3::HtFrameExchangeManager::NotifyReceivedNormalAck().

+ Here is the call graph for this function:
+ Here is the caller graph for this function:

◆ AssignSequenceNumber()

void ns3::QosTxop::AssignSequenceNumber ( Ptr< WifiMacQueueItem mpdu) const

Assign a sequence number to the given MPDU, if it is not a fragment and it is not a retransmitted frame.

Parameters
mpduthe MPDU

Definition at line 509 of file qos-txop.cc.

References ns3::Txop::m_txMiddle, and NS_LOG_FUNCTION.

Referenced by GetNextMpdu().

+ Here is the caller graph for this function:

◆ CompleteMpduTx()

void ns3::QosTxop::CompleteMpduTx ( Ptr< WifiMacQueueItem mpdu)

Stores an MPDU (part of an A-MPDU) in block ack agreement (i.e.

the sender is waiting for a BlockAck containing the sequence number of this MPDU).

Parameters
mpdureceived MPDU.

Definition at line 634 of file qos-txop.cc.

References GetBaAgreementEstablished(), m_baManager, and NS_ASSERT.

Referenced by ns3::HtFrameExchangeManager::NotifyTxToEdca().

+ Here is the call graph for this function:
+ Here is the caller graph for this function:

◆ DoDispose()

void ns3::QosTxop::DoDispose ( void  )
overrideprotectedvirtual

Destructor implementation.

This method is called by Dispose() or by the Object's destructor, whichever comes first.

Subclasses are expected to implement their real destruction code in an overridden version of this method and chain up to their parent's implementation once they are done. i.e, for simplicity, the destructor of every subclass should be empty and its content should be moved to the associated DoDispose() method.

It is safe to call GetObject() from within this method.

Reimplemented from ns3::Object.

Definition at line 119 of file qos-txop.cc.

References ns3::Txop::DoDispose(), m_baManager, m_qosBlockedDestinations, m_qosFem, and NS_LOG_FUNCTION.

+ Here is the call graph for this function:

◆ DoInitialize()

void ns3::QosTxop::DoInitialize ( void  )
overrideprivatevirtual

Initialize() implementation.

This method is called only once by Initialize(). If the user calls Initialize() multiple times, DoInitialize() is called only the first time.

Subclasses are expected to override this method and chain up to their parent's implementation once they are done. It is safe to call GetObject() and AggregateObject() from within this method.

Reimplemented from ns3::Object.

Definition at line 673 of file qos-txop.cc.

References ns3::Txop::GenerateBackoff(), NS_LOG_FUNCTION, and ns3::Txop::ResetCw().

+ Here is the call graph for this function:

◆ EdcaDisabled()

bool ns3::QosTxop::EdcaDisabled ( void  ) const

Return true if the EDCA is disabled (the MU EDCA Timer is running and the MU AIFSN is zero), false otherwise.

Returns
whether the EDCA is disabled

Definition at line 205 of file qos-txop.cc.

References m_muAifsn, and MuEdcaTimerRunning().

Referenced by GetMaxCw(), GetMinCw(), and StartMuEdcaTimerNow().

+ Here is the call graph for this function:
+ Here is the caller graph for this function:

◆ GetAccessCategory()

AcIndex ns3::QosTxop::GetAccessCategory ( void  ) const

Get the access category of this object.

Returns
the access category.

Definition at line 745 of file qos-txop.cc.

References m_ac.

Referenced by ns3::RrMultiUserScheduler::TrySendingBasicTf(), and ns3::RrMultiUserScheduler::TrySendingDlMuPpdu().

+ Here is the caller graph for this function:

◆ GetAddBaResponseTimeout()

Time ns3::QosTxop::GetAddBaResponseTimeout ( void  ) const

Get the timeout for ADDBA response.

Returns
the timeout to wait for ADDBA response

Definition at line 720 of file qos-txop.cc.

References m_addBaResponseTimeout.

Referenced by GetTypeId(), and ns3::HtFrameExchangeManager::NotifyReceivedNormalAck().

+ Here is the caller graph for this function:

◆ GetAifsn()

uint8_t ns3::QosTxop::GetAifsn ( void  ) const
overridevirtual

Return the number of slots that make up an AIFS according to the EDCA Parameter Set or the MU EDCA Parameter Set, depending on whether the MU EDCA Timer is running or not.

Returns
the number of slots that currently make up an AIFS.

Reimplemented from ns3::Txop.

Definition at line 233 of file qos-txop.cc.

References ns3::Txop::m_aifsn, m_muAifsn, and MuEdcaTimerRunning().

Referenced by OfdmaAckSequenceTest::DoRun(), and ns3::ApWifiMac::GetEdcaParameterSet().

+ Here is the call graph for this function:
+ Here is the caller graph for this function:

◆ GetBaAgreementEstablished()

bool ns3::QosTxop::GetBaAgreementEstablished ( Mac48Address  address,
uint8_t  tid 
) const
Parameters
addressrecipient address of the peer station
tidtraffic ID.
Returns
true if a block ack agreement is established, false otherwise.

Checks if a block ack agreement is established with station addressed by recipient for TID tid.

Definition at line 249 of file qos-txop.cc.

References first::address, ns3::OriginatorBlockAckAgreement::ESTABLISHED, and m_baManager.

Referenced by CompleteMpduTx(), ns3::WifiDefaultAckManager::GetMaxDistFromStartingSeq(), ns3::MpduAggregator::GetNextAmpdu(), GetNextMpdu(), IsQosOldPacket(), ns3::HtFrameExchangeManager::NotifyReceivedNormalAck(), PeekNextMpdu(), ns3::HeFrameExchangeManager::ReceiveBasicTrigger(), ns3::HtFrameExchangeManager::ReleaseSequenceNumber(), ns3::HtFrameExchangeManager::RetransmitMpduAfterMissedAck(), and ns3::HeFrameExchangeManager::StartFrameExchange().

+ Here is the caller graph for this function:

◆ GetBaBufferSize()

uint16_t ns3::QosTxop::GetBaBufferSize ( Mac48Address  address,
uint8_t  tid 
) const
Parameters
addressrecipient address of the peer station
tidtraffic ID.
Returns
the negotiated buffer size during ADDBA handshake.

Returns the negotiated buffer size during ADDBA handshake with station addressed by recipient for TID tid.

Definition at line 255 of file qos-txop.cc.

References first::address, and m_baManager.

Referenced by ns3::MpduAggregator::GetNextAmpdu(), GetNextMpdu(), ns3::WifiDefaultAckManager::IsResponseNeeded(), and PeekNextMpdu().

+ Here is the caller graph for this function:

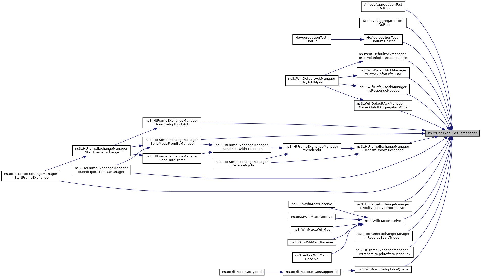
◆ GetBaManager()

◆ GetBaStartingSequence()

uint16_t ns3::QosTxop::GetBaStartingSequence ( Mac48Address  address,
uint8_t  tid 
) const
Parameters
addressrecipient address of the peer station
tidtraffic ID.
Returns
the starting sequence number of the originator transmit window.

Returns the current starting sequence number of the transmit window on the originator (WinStartO) of the block ack agreement established with the given recipient for the given TID.

Definition at line 261 of file qos-txop.cc.

References first::address, and m_baManager.

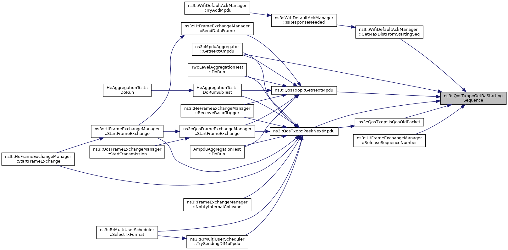
Referenced by ns3::WifiDefaultAckManager::GetMaxDistFromStartingSeq(), ns3::MpduAggregator::GetNextAmpdu(), GetNextMpdu(), IsQosOldPacket(), PeekNextMpdu(), and ns3::HtFrameExchangeManager::ReleaseSequenceNumber().

+ Here is the caller graph for this function:

◆ GetBlockAckInactivityTimeout()

uint16_t ns3::QosTxop::GetBlockAckInactivityTimeout ( void  ) const

Get the BlockAck inactivity timeout.

Returns
the BlockAck inactivity timeout.

Definition at line 667 of file qos-txop.cc.

References m_blockAckInactivityTimeout.

Referenced by ns3::HtFrameExchangeManager::StartFrameExchange().

+ Here is the caller graph for this function:

◆ GetBlockAckReqType()

BlockAckReqType ns3::QosTxop::GetBlockAckReqType ( Mac48Address  recipient,
uint8_t  tid 
) const
Parameters
recipientMAC address of recipient
tidtraffic ID
Returns
the type of Block Ack Requests sent to the recipient

This function returns the type of Block Ack Requests sent to the recipient.

Definition at line 521 of file qos-txop.cc.

References m_baManager.

Referenced by ns3::WifiDefaultAckManager::GetAckInfoIfAggregatedMuBar(), ns3::WifiDefaultAckManager::GetAckInfoIfBarBaSequence(), and ns3::WifiDefaultAckManager::GetAckInfoIfTfMuBar().

+ Here is the caller graph for this function:

◆ GetBlockAckThreshold()

uint8_t ns3::QosTxop::GetBlockAckThreshold ( void  ) const

Return the current threshold for block ack mechanism.

Returns
the current threshold for block ack mechanism.

Definition at line 660 of file qos-txop.cc.

References m_blockAckThreshold, and NS_LOG_FUNCTION.

Referenced by ns3::HtFrameExchangeManager::NeedSetupBlockAck().

+ Here is the caller graph for this function:

◆ GetBlockAckType()

BlockAckType ns3::QosTxop::GetBlockAckType ( Mac48Address  recipient,
uint8_t  tid 
) const
Parameters
recipientMAC address
tidtraffic ID
Returns
the type of Block Acks sent by the recipient

This function returns the type of Block Acks sent by the recipient.

Definition at line 527 of file qos-txop.cc.

References m_baManager.

Referenced by ns3::WifiDefaultAckManager::GetAckInfoIfAggregatedMuBar(), ns3::WifiDefaultAckManager::GetAckInfoIfBarBaSequence(), and ns3::WifiDefaultAckManager::GetAckInfoIfTfMuBar().

+ Here is the caller graph for this function:

◆ GetFailedAddBaTimeout()

Time ns3::QosTxop::GetFailedAddBaTimeout ( void  ) const

Get the timeout for failed BA agreement.

Returns
the timeout for failed BA agreement

Definition at line 733 of file qos-txop.cc.

References m_failedAddBaTimeout.

Referenced by GetTypeId(), and ns3::HtFrameExchangeManager::NotifyPacketDiscarded().

+ Here is the caller graph for this function:

◆ GetMaxCw()

uint32_t ns3::QosTxop::GetMaxCw ( void  ) const
overridevirtual

Return the maximum contention window size from the EDCA Parameter Set or the MU EDCA Parameter Set, depending on whether the MU EDCA Timer is running or not.

Returns
the currently used maximum contention window size.

Reimplemented from ns3::Txop.

Definition at line 222 of file qos-txop.cc.

References EdcaDisabled(), ns3::Txop::m_cwMax, m_muCwMax, MuEdcaTimerRunning(), and NS_ASSERT.

Referenced by ns3::ApWifiMac::GetEdcaParameterSet().

+ Here is the call graph for this function:
+ Here is the caller graph for this function:

◆ GetMinCw()

uint32_t ns3::QosTxop::GetMinCw ( void  ) const
overridevirtual

Return the minimum contention window size from the EDCA Parameter Set or the MU EDCA Parameter Set, depending on whether the MU EDCA Timer is running or not.

Returns
the currently used minimum contention window size.

Reimplemented from ns3::Txop.

Definition at line 211 of file qos-txop.cc.

References EdcaDisabled(), ns3::Txop::m_cwMin, m_muCwMin, MuEdcaTimerRunning(), and NS_ASSERT.

Referenced by ns3::ApWifiMac::GetEdcaParameterSet().

+ Here is the call graph for this function:
+ Here is the caller graph for this function:

◆ GetNextMpdu()

Ptr< WifiMacQueueItem > ns3::QosTxop::GetNextMpdu ( Ptr< const WifiMacQueueItem peekedItem,
WifiTxParameters txParams,
Time  availableTime,
bool  initialFrame 
)

Prepare the frame to transmit starting from the MPDU that has been previously peeked by calling PeekNextMpdu.

A frame is only returned if it meets the constraint on the maximum A-MPDU size (by assuming that the frame has to be aggregated to an existing A-MPDU as specified by the TX parameters) and its transmission time does not exceed the given PPDU duration limit (if distinct from Time::Min ()). If the peeked MPDU is a unicast QoS Data frame stored in the EDCA queue, attempt to perform A-MSDU aggregation (while meeting the constraints mentioned above) and assign a sequence number to the dequeued frame.

Parameters
peekedItemthe peeked frame.
txParamsthe TX parameters for the frame
availableTimethe time available for the transmission of the frame (including protection and acknowledgment); a value of Time::Min() indicates no time constraint
initialFrametrue if the frame is the initial PPDU of a TXOP
Returns
the frame to transmit or a null pointer if no frame meets the time constraints

Definition at line 443 of file qos-txop.cc.

References AssignSequenceNumber(), GetBaAgreementEstablished(), GetBaBufferSize(), GetBaStartingSequence(), ns3::WifiTxParameters::GetSize(), ns3::Mac48Address::IsBroadcast(), ns3::IsInWindow(), ns3::Txop::m_mac, m_qosFem, ns3::Time::Min(), NS_ASSERT, NS_LOG_DEBUG, and NS_LOG_FUNCTION.

Referenced by AmpduAggregationTest::DoRun(), TwoLevelAggregationTest::DoRun(), HeAggregationTest::DoRunSubTest(), ns3::MpduAggregator::GetNextAmpdu(), ns3::HeFrameExchangeManager::ReceiveBasicTrigger(), ns3::HtFrameExchangeManager::SendDataFrame(), and ns3::QosFrameExchangeManager::StartFrameExchange().

+ Here is the call graph for this function:
+ Here is the caller graph for this function:

◆ GetNextSequenceNumberFor()

uint16_t ns3::QosTxop::GetNextSequenceNumberFor ( const WifiMacHeader hdr)

Return the next sequence number for the given header.

Parameters
hdrWi-Fi header.
Returns
the next sequence number.

Definition at line 319 of file qos-txop.cc.

References ns3::Txop::m_txMiddle.

◆ GetQosQueueSize()

uint8_t ns3::QosTxop::GetQosQueueSize ( uint8_t  tid,
Mac48Address  receiver 
) const

Get the value for the Queue Size subfield of the QoS Control field of a QoS data frame of the given TID and addressed to the given receiver.

Parameters
tidthe Traffic ID
receiverthe address of the given receiver
Returns
the value for the Queue Size subfield

Definition at line 133 of file qos-txop.cc.

References ns3::Txop::m_queue, min, and NS_LOG_DEBUG.

Referenced by ns3::HtFrameExchangeManager::NotifyTxToEdca().

+ Here is the caller graph for this function:

◆ GetRemainingTxop()

◆ GetTypeId()

◆ GotAddBaResponse()

void ns3::QosTxop::GotAddBaResponse ( const MgtAddBaResponseHeader respHdr,
Mac48Address  recipient 
)

Event handler when an ADDBA response is received.

Parameters
respHdrADDBA response header.
recipientaddress of the recipient.

Definition at line 591 of file qos-txop.cc.

References ns3::MgtAddBaResponseHeader::GetStatusCode(), ns3::MgtAddBaResponseHeader::GetTid(), HasFramesToTransmit(), ns3::StatusCode::IsSuccess(), ns3::Txop::m_access, m_baManager, ns3::Txop::m_channelAccessManager, ns3::Txop::m_queue, ns3::Txop::m_txMiddle, ns3::Txop::NOT_REQUESTED, NS_LOG_DEBUG, and NS_LOG_FUNCTION.

Referenced by ns3::WifiMac::Receive().

+ Here is the call graph for this function:
+ Here is the caller graph for this function:

◆ GotDelBaFrame()

void ns3::QosTxop::GotDelBaFrame ( const MgtDelBaHeader delBaHdr,
Mac48Address  recipient 
)

Event handler when a DELBA frame is received.

Parameters
delBaHdrDELBA header.
recipientaddress of the recipient.

Definition at line 626 of file qos-txop.cc.

References ns3::MgtDelBaHeader::GetTid(), m_baManager, NS_LOG_DEBUG, and NS_LOG_FUNCTION.

Referenced by ns3::WifiMac::Receive().

+ Here is the call graph for this function:
+ Here is the caller graph for this function:

◆ HasFramesToTransmit()

bool ns3::QosTxop::HasFramesToTransmit ( void  )
overridevirtual

Check if the Txop has frames to transmit.

Returns
true if the Txop has frames to transmit.

Reimplemented from ns3::Txop.

Definition at line 301 of file qos-txop.cc.

References m_baManager, m_qosBlockedDestinations, ns3::Txop::m_queue, and NS_LOG_FUNCTION.

Referenced by AddBaResponseTimeout(), GotAddBaResponse(), and PushFront().

+ Here is the caller graph for this function:

◆ IsQosOldPacket()

bool ns3::QosTxop::IsQosOldPacket ( Ptr< const WifiMacQueueItem mpdu)
private

Check if the given MPDU is to be considered old according to the current starting sequence number of the transmit window, provided that a block ack agreement has been established with the recipient for the given TID.

Parameters
mpduthe given MPDU
Returns
true if the MPDU is to be considered old, false otherwise

Definition at line 331 of file qos-txop.cc.

References GetBaAgreementEstablished(), GetBaStartingSequence(), NS_LOG_FUNCTION, and ns3::QosUtilsIsOldPacket().

Referenced by PeekNextMpdu().

+ Here is the call graph for this function:
+ Here is the caller graph for this function:

◆ IsQosTxop()

bool ns3::QosTxop::IsQosTxop ( void  ) const
overridevirtual

Check for QoS TXOP.

Returns
true if QoS TXOP.

Reimplemented from ns3::Txop.

Definition at line 739 of file qos-txop.cc.

◆ IsTxopStarted()

bool ns3::QosTxop::IsTxopStarted ( void  ) const
virtual

Return true if a TXOP has started.

Returns
true if a TXOP has started, false otherwise.

Definition at line 544 of file qos-txop.cc.

References ns3::Time::IsZero(), m_startTxop, and NS_LOG_FUNCTION.

Referenced by ns3::QosFrameExchangeManager::PifsRecovery(), and ns3::QosFrameExchangeManager::StartTransmission().

+ Here is the call graph for this function:
+ Here is the caller graph for this function:

◆ MuEdcaTimerRunning()

bool ns3::QosTxop::MuEdcaTimerRunning ( void  ) const

Return true if the MU EDCA Timer is running, false otherwise.

Returns
whether the MU EDCA Timer is running

Definition at line 198 of file qos-txop.cc.

References ns3::Time::IsStrictlyPositive(), m_muEdcaTimer, m_muEdcaTimerStartTime, and ns3::Simulator::Now().

Referenced by EdcaDisabled(), GetAifsn(), GetMaxCw(), and GetMinCw().

+ Here is the call graph for this function:
+ Here is the caller graph for this function:

◆ NotifyChannelAccessed()

void ns3::QosTxop::NotifyChannelAccessed ( Time  txopDuration)
overridevirtual

Called by the FrameExchangeManager to notify that channel access has been granted for the given amount of time.

Parameters
txopDurationthe duration of the TXOP gained (zero for DCF)

Reimplemented from ns3::Txop.

Definition at line 533 of file qos-txop.cc.

References m_startTxop, m_txopDuration, ns3::Time::Min(), ns3::Txop::NotifyChannelAccessed(), ns3::Simulator::Now(), NS_ASSERT, and NS_LOG_FUNCTION.

Referenced by ns3::QosFrameExchangeManager::StartTransmission().

+ Here is the call graph for this function:
+ Here is the caller graph for this function:

◆ NotifyChannelReleased()

void ns3::QosTxop::NotifyChannelReleased ( void  )
overridevirtual

Called by the FrameExchangeManager to notify the completion of the transmissions.

This method generates a new backoff and restarts access if needed.

Reimplemented from ns3::Txop.

Definition at line 551 of file qos-txop.cc.

References ns3::Time::IsStrictlyPositive(), m_startTxop, m_txopTrace, ns3::Txop::NotifyChannelReleased(), ns3::Simulator::Now(), NS_LOG_DEBUG, NS_LOG_FUNCTION, and ns3::Seconds().

Referenced by ns3::QosFrameExchangeManager::CancelPifsRecovery(), ns3::QosFrameExchangeManager::PifsRecovery(), ns3::QosFrameExchangeManager::SendCfEndIfNeeded(), ns3::QosFrameExchangeManager::StartTransmission(), ns3::QosFrameExchangeManager::TransmissionFailed(), and ns3::QosFrameExchangeManager::TransmissionSucceeded().

+ Here is the call graph for this function:
+ Here is the caller graph for this function:

◆ PeekNextMpdu()

Ptr< const WifiMacQueueItem > ns3::QosTxop::PeekNextMpdu ( uint8_t  tid = 8,
Mac48Address  recipient = Mac48Address::GetBroadcast (),
Ptr< const WifiMacQueueItem item = nullptr 
)

Peek the next frame to transmit to the given receiver and of the given TID from the EDCA queue.

If tid is equal to 8 (invalid value) and recipient is the broadcast address, the first available frame is returned. If item is not a null pointer, the search starts from the packet following item in the queue; otherwise, the search starts from the head of the queue. Note that A-MSDU aggregation is never attempted. If the frame has never been transmitted, it is assigned a sequence number peeked from MacTxMiddle.

Parameters
tidtraffic ID.
recipientthe receiver station address.
itemthe item after which the search starts from
Returns
the peeked frame.

Definition at line 357 of file qos-txop.cc.

References ns3::WifiMacHeader::GetAddr1(), GetBaAgreementEstablished(), GetBaBufferSize(), GetBaStartingSequence(), ns3::WifiMacHeader::GetQosTid(), ns3::WifiMacHeader::GetSequenceNumber(), ns3::Mac48Address::IsBroadcast(), ns3::IsInWindow(), ns3::Callback< R, T1, T2, T3, T4, T5, T6, T7, T8, T9 >::IsNull(), ns3::WifiMacHeader::IsQosData(), IsQosOldPacket(), ns3::WifiMacHeader::IsRetry(), ns3::Txop::m_droppedMpduCallback, ns3::Txop::m_mac, m_qosBlockedDestinations, ns3::Txop::m_queue, ns3::Txop::m_txMiddle, NS_ASSERT, NS_LOG_DEBUG, NS_LOG_FUNCTION, ns3::WifiMacHeader::SetSequenceNumber(), and ns3::WIFI_MAC_DROP_QOS_OLD_PACKET.

Referenced by AmpduAggregationTest::DoRun(), TwoLevelAggregationTest::DoRun(), HeAggregationTest::DoRunSubTest(), ns3::MpduAggregator::GetNextAmpdu(), ns3::FrameExchangeManager::NotifyInternalCollision(), ns3::HeFrameExchangeManager::ReceiveBasicTrigger(), ns3::RrMultiUserScheduler::SelectTxFormat(), ns3::QosFrameExchangeManager::StartFrameExchange(), ns3::HeFrameExchangeManager::StartFrameExchange(), ns3::HtFrameExchangeManager::StartFrameExchange(), and ns3::RrMultiUserScheduler::TrySendingDlMuPpdu().

+ Here is the call graph for this function:
+ Here is the caller graph for this function:

◆ PeekNextSequenceNumberFor()

uint16_t ns3::QosTxop::PeekNextSequenceNumberFor ( const WifiMacHeader hdr)

Return the next sequence number for the Traffic ID and destination, but do not pick it (i.e.

the current sequence number remains unchanged).

Parameters
hdrWi-Fi header.
Returns
the next sequence number.

Definition at line 325 of file qos-txop.cc.

References ns3::Txop::m_txMiddle.

◆ PrepareBlockAckRequest()

Ptr< const WifiMacQueueItem > ns3::QosTxop::PrepareBlockAckRequest ( Mac48Address  recipient,
uint8_t  tid 
) const
Parameters
recipientAddress of recipient.
tidtraffic ID.
Returns
the BlockAckRequest to send

Prepare a BlockAckRequest to be sent to recipient for Traffic ID tid. The header for the BlockAckRequest is requested to the QosTxop corresponding to the given TID. A block ack agreement with the given recipient for the given TID must have been established by such QosTxop.

Definition at line 267 of file qos-txop.cc.

References ns3::Packet::AddHeader(), m_ac, m_baManager, ns3::Txop::m_mac, NS_ASSERT, NS_LOG_FUNCTION, ns3::QosUtilsMapTidToAc(), ns3::WifiMacHeader::SetAddr1(), ns3::WifiMacHeader::SetAddr2(), ns3::WifiMacHeader::SetDsNotFrom(), ns3::WifiMacHeader::SetDsNotTo(), ns3::WifiMacHeader::SetNoMoreFragments(), ns3::WifiMacHeader::SetNoRetry(), ns3::WifiMacHeader::SetType(), and ns3::WIFI_MAC_CTL_BACKREQ.

Referenced by ns3::HtFrameExchangeManager::MissedBlockAck(), and ns3::HtFrameExchangeManager::SendPsdu().

+ Here is the call graph for this function:
+ Here is the caller graph for this function:

◆ PushFront()

void ns3::QosTxop::PushFront ( Ptr< const Packet packet,
const WifiMacHeader hdr 
)
Parameters
packetpacket to send.
hdrheader of packet to send.

Store the packet in the front of the internal queue until it can be sent safely.

Definition at line 579 of file qos-txop.cc.

References HasFramesToTransmit(), ns3::Txop::m_access, ns3::Txop::m_channelAccessManager, ns3::Txop::m_queue, ns3::Txop::NOT_REQUESTED, and NS_LOG_FUNCTION.

+ Here is the call graph for this function:

◆ ResetBa()

void ns3::QosTxop::ResetBa ( Mac48Address  recipient,
uint8_t  tid 
)

Reset BA agreement after BA negotiation failed.

Parameters
recipientMAC address of recipient
tidtraffic ID

Definition at line 698 of file qos-txop.cc.

References ns3::OriginatorBlockAckAgreement::ESTABLISHED, m_baManager, and NS_LOG_FUNCTION.

Referenced by AddBaResponseTimeout(), and ns3::HtFrameExchangeManager::NotifyPacketDiscarded().

+ Here is the caller graph for this function:

◆ ScheduleBar()

void ns3::QosTxop::ScheduleBar ( Ptr< const WifiMacQueueItem bar,
bool  skipIfNoDataQueued = false 
)
Parameters
barthe BlockAckRequest to schedule
skipIfNoDataQueueddo not send if there is no data queued

Request the block ack manager to schedule the transmission of the given BlockAckRequest.

Definition at line 289 of file qos-txop.cc.

References m_baManager.

Referenced by ns3::HtFrameExchangeManager::MissedBlockAck(), ns3::HtFrameExchangeManager::SendPsdu(), and ns3::HeFrameExchangeManager::SendPsduMap().

+ Here is the caller graph for this function:

◆ SetAddBaResponseTimeout()

void ns3::QosTxop::SetAddBaResponseTimeout ( Time  addBaResponseTimeout)

Set the timeout to wait for ADDBA response.

Parameters
addBaResponseTimeoutthe timeout to wait for ADDBA response

Definition at line 713 of file qos-txop.cc.

References m_addBaResponseTimeout, and NS_LOG_FUNCTION.

Referenced by GetTypeId().

+ Here is the caller graph for this function:

◆ SetBlockAckInactivityTimeout()

void ns3::QosTxop::SetBlockAckInactivityTimeout ( uint16_t  timeout)

Set the BlockAck inactivity timeout.

Parameters
timeoutthe BlockAck inactivity timeout.

Definition at line 653 of file qos-txop.cc.

References m_blockAckInactivityTimeout, NS_LOG_FUNCTION, and timeout.

Referenced by ns3::WifiMac::SetBeBlockAckInactivityTimeout(), ns3::WifiMac::SetBkBlockAckInactivityTimeout(), ns3::WifiMac::SetViBlockAckInactivityTimeout(), and ns3::WifiMac::SetVoBlockAckInactivityTimeout().

+ Here is the caller graph for this function:

◆ SetBlockAckThreshold()

void ns3::QosTxop::SetBlockAckThreshold ( uint8_t  threshold)

Set threshold for block ack mechanism.

If number of packets in the queue reaches the threshold, block ack mechanism is used.

Parameters
thresholdblock ack threshold value.

Definition at line 645 of file qos-txop.cc.

References m_baManager, m_blockAckThreshold, and NS_LOG_FUNCTION.

Referenced by ns3::WifiMac::SetBeBlockAckThreshold(), ns3::WifiMac::SetBkBlockAckThreshold(), ns3::WifiMac::SetViBlockAckThreshold(), and ns3::WifiMac::SetVoBlockAckThreshold().

+ Here is the caller graph for this function:

◆ SetDroppedMpduCallback()

void ns3::QosTxop::SetDroppedMpduCallback ( DroppedMpdu  callback)
overridevirtual
Parameters
callbackthe callback to invoke when an MPDU is dropped

Reimplemented from ns3::Txop.

Definition at line 150 of file qos-txop.cc.

References ns3::Callback< R, T1, T2, T3, T4, T5, T6, T7, T8, T9 >::Bind(), m_baManager, NS_LOG_FUNCTION, ns3::Txop::SetDroppedMpduCallback(), and ns3::WIFI_MAC_DROP_QOS_OLD_PACKET.

Referenced by ns3::WifiMac::SetupEdcaQueue().

+ Here is the call graph for this function:
+ Here is the caller graph for this function:

◆ SetFailedAddBaTimeout()

void ns3::QosTxop::SetFailedAddBaTimeout ( Time  failedAddBaTimeout)

Set the timeout for failed BA agreement.

During the timeout period, all packets will be transmitted using normal MPDU.

Parameters
failedAddBaTimeoutthe timeout for failed BA agreement

Definition at line 726 of file qos-txop.cc.

References m_failedAddBaTimeout, and NS_LOG_FUNCTION.

Referenced by GetTypeId().

+ Here is the caller graph for this function:

◆ SetMuAifsn()

void ns3::QosTxop::SetMuAifsn ( uint8_t  aifsn)

Set the number of slots that make up an AIFS while the MU EDCA Timer is running.

Parameters
aifsnthe number of slots that make up an AIFS.

Definition at line 172 of file qos-txop.cc.

References m_muAifsn, and NS_LOG_FUNCTION.

Referenced by ns3::StaWifiMac::SetMuEdcaParameters().

+ Here is the caller graph for this function:

◆ SetMuCwMax()

void ns3::QosTxop::SetMuCwMax ( uint16_t  cwMax)

Set the maximum contention window size to use while the MU EDCA Timer is running.

Parameters
cwMaxthe maximum contention window size.

Definition at line 165 of file qos-txop.cc.

References m_muCwMax, and NS_LOG_FUNCTION.

Referenced by ns3::StaWifiMac::SetMuEdcaParameters().

+ Here is the caller graph for this function:

◆ SetMuCwMin()

void ns3::QosTxop::SetMuCwMin ( uint16_t  cwMin)

Set the minimum contention window size to use while the MU EDCA Timer is running.

Parameters
cwMinthe minimum contention window size.

Definition at line 158 of file qos-txop.cc.

References m_muCwMin, and NS_LOG_FUNCTION.

Referenced by ns3::StaWifiMac::SetMuEdcaParameters().

+ Here is the caller graph for this function:

◆ SetMuEdcaTimer()

void ns3::QosTxop::SetMuEdcaTimer ( Time  timer)

Set the MU EDCA Timer.

Parameters
timerthe timer duration.

Definition at line 179 of file qos-txop.cc.

References m_muEdcaTimer, and NS_LOG_FUNCTION.

Referenced by ns3::StaWifiMac::SetMuEdcaParameters().

+ Here is the caller graph for this function:

◆ SetQosFrameExchangeManager()

void ns3::QosTxop::SetQosFrameExchangeManager ( const Ptr< QosFrameExchangeManager qosFem)

Set the Frame Exchange Manager associated with this QoS STA.

Parameters
qosFemthe associated QoS Frame Exchange Manager.

Definition at line 143 of file qos-txop.cc.

References m_qosFem, and NS_LOG_FUNCTION.

Referenced by ns3::OcbWifiMac::ConfigureStandard().

+ Here is the caller graph for this function:

◆ StartMuEdcaTimerNow()

void ns3::QosTxop::StartMuEdcaTimerNow ( void  )

Start the MU EDCA Timer.

Definition at line 186 of file qos-txop.cc.

References ns3::Time::As(), EdcaDisabled(), ns3::Txop::m_channelAccessManager, m_muEdcaTimer, m_muEdcaTimerStartTime, ns3::Time::MS, ns3::Simulator::Now(), NS_LOG_DEBUG, and NS_LOG_FUNCTION.

+ Here is the call graph for this function:

◆ UseExplicitBarAfterMissedBlockAck()

bool ns3::QosTxop::UseExplicitBarAfterMissedBlockAck ( void  ) const

Return true if an explicit BlockAckRequest is sent after a missed BlockAck.

Returns
true if an explicit BlockAckRequest is sent after a missed BlockAck

Definition at line 295 of file qos-txop.cc.

References m_useExplicitBarAfterMissedBlockAck.

Referenced by ns3::HtFrameExchangeManager::MissedBlockAck().

+ Here is the caller graph for this function:

Friends And Related Function Documentation

◆ AggregationCapableTransmissionListener

friend class AggregationCapableTransmissionListener
friend

allow AggregationCapableTransmissionListener class access

Definition at line 448 of file qos-txop.h.

Member Data Documentation

◆ m_ac

AcIndex ns3::QosTxop::m_ac
private

the access category

Definition at line 462 of file qos-txop.h.

Referenced by GetAccessCategory(), and PrepareBlockAckRequest().

◆ m_addBaResponseTimeout

Time ns3::QosTxop::m_addBaResponseTimeout
private

timeout for ADDBA response

Definition at line 472 of file qos-txop.h.

Referenced by GetAddBaResponseTimeout(), and SetAddBaResponseTimeout().

◆ m_baManager

◆ m_blockAckInactivityTimeout

uint16_t ns3::QosTxop::m_blockAckInactivityTimeout
private

the BlockAck inactivity timeout value (in TUs, i.e.

blocks of 1024 microseconds)

Definition at line 469 of file qos-txop.h.

Referenced by GetBlockAckInactivityTimeout(), and SetBlockAckInactivityTimeout().

◆ m_blockAckThreshold

uint8_t ns3::QosTxop::m_blockAckThreshold
private

the block ack threshold (use BA mechanism if number of packets in queue reaches this value.

If this value is 0, block ack is never used. When A-MPDU is enabled, block ack mechanism is used regardless of this value)

Definition at line 466 of file qos-txop.h.

Referenced by GetBlockAckThreshold(), and SetBlockAckThreshold().

◆ m_failedAddBaTimeout

Time ns3::QosTxop::m_failedAddBaTimeout
private

timeout after failed BA agreement

Definition at line 473 of file qos-txop.h.

Referenced by AddBaResponseTimeout(), GetFailedAddBaTimeout(), and SetFailedAddBaTimeout().

◆ m_muAifsn

uint8_t ns3::QosTxop::m_muAifsn
private

the MU AIFSN

Definition at line 478 of file qos-txop.h.

Referenced by EdcaDisabled(), GetAifsn(), and SetMuAifsn().

◆ m_muCwMax

uint32_t ns3::QosTxop::m_muCwMax
private

the MU CW maximum

Definition at line 477 of file qos-txop.h.

Referenced by GetMaxCw(), and SetMuCwMax().

◆ m_muCwMin

uint32_t ns3::QosTxop::m_muCwMin
private

the MU CW minimum

Definition at line 476 of file qos-txop.h.

Referenced by GetMinCw(), and SetMuCwMin().

◆ m_muEdcaTimer

Time ns3::QosTxop::m_muEdcaTimer
private

the MU EDCA Timer

Definition at line 479 of file qos-txop.h.

Referenced by MuEdcaTimerRunning(), SetMuEdcaTimer(), and StartMuEdcaTimerNow().

◆ m_muEdcaTimerStartTime

Time ns3::QosTxop::m_muEdcaTimerStartTime
private

last start time of the MU EDCA Timer

Definition at line 480 of file qos-txop.h.

Referenced by MuEdcaTimerRunning(), and StartMuEdcaTimerNow().

◆ m_qosBlockedDestinations

Ptr<QosBlockedDestinations> ns3::QosTxop::m_qosBlockedDestinations
private

the QoS blocked destinations

Definition at line 464 of file qos-txop.h.

Referenced by QosTxop(), DoDispose(), HasFramesToTransmit(), and PeekNextMpdu().

◆ m_qosFem

Ptr<QosFrameExchangeManager> ns3::QosTxop::m_qosFem
private

the QoS Frame Exchange Manager

Definition at line 463 of file qos-txop.h.

Referenced by DoDispose(), GetNextMpdu(), and SetQosFrameExchangeManager().

◆ m_startTxop

Time ns3::QosTxop::m_startTxop
private

the start TXOP time

Definition at line 470 of file qos-txop.h.

Referenced by GetRemainingTxop(), IsTxopStarted(), NotifyChannelAccessed(), and NotifyChannelReleased().

◆ m_txopDuration

Time ns3::QosTxop::m_txopDuration
private

the duration of a TXOP

Definition at line 471 of file qos-txop.h.

Referenced by GetRemainingTxop(), and NotifyChannelAccessed().

◆ m_txopTrace

TracedCallback<Time, Time> ns3::QosTxop::m_txopTrace
private

TXOP trace callback.

Definition at line 482 of file qos-txop.h.

Referenced by GetTypeId(), and NotifyChannelReleased().

◆ m_useExplicitBarAfterMissedBlockAck

bool ns3::QosTxop::m_useExplicitBarAfterMissedBlockAck
private

flag whether explicit BlockAckRequest should be sent upon missed BlockAck Response

Definition at line 474 of file qos-txop.h.

Referenced by GetTypeId(), and UseExplicitBarAfterMissedBlockAck().


The documentation for this class was generated from the following files: