A general (TCP-aware) error model. More...
#include "tcp-error-model.h"
Inheritance diagram for ns3::TcpGeneralErrorModel:
Collaboration diagram for ns3::TcpGeneralErrorModel:Public Member Functions | |
| TcpGeneralErrorModel () | |
| void | SetDropCallback (Callback< void, const Ipv4Header &, const TcpHeader &, Ptr< const Packet > > cb) |
| Set the drop callback. More... | |
Public Member Functions inherited from ns3::ErrorModel | |
| ErrorModel () | |
| virtual | ~ErrorModel () |
| void | Disable (void) |
| Disable the error model. More... | |
| void | Enable (void) |
| Enable the error model. More... | |
| bool | IsCorrupt (Ptr< Packet > pkt) |
| Note: Depending on the error model, this function may or may not alter the contents of the packet upon returning true. More... | |
| bool | IsEnabled (void) const |
| void | Reset (void) |
| Reset any state associated with the error model. More... | |
Public Member Functions inherited from ns3::Object | |
| Object () | |
| Constructor. More... | |
| virtual | ~Object () |
| Destructor. More... | |
| void | AggregateObject (Ptr< Object > other) |
| Aggregate two Objects together. More... | |
| void | Dispose (void) |
| Dispose of this Object. More... | |
| AggregateIterator | GetAggregateIterator (void) const |
| Get an iterator to the Objects aggregated to this one. More... | |
| virtual TypeId | GetInstanceTypeId (void) const |
| Get the most derived TypeId for this Object. More... | |
| template<> | |
| Ptr< Object > | GetObject () const |
| Specialization of () for objects of type ns3::Object. More... | |
| template<typename T > | |
| Ptr< T > | GetObject (TypeId tid) const |
| Get a pointer to the requested aggregated Object by TypeId. More... | |
| template<> | |
| Ptr< Object > | GetObject (TypeId tid) const |
| Specialization of (TypeId tid) for objects of type ns3::Object. More... | |
| template<typename T > | |
| Ptr< T > | GetObject (void) const |
| Get a pointer to the requested aggregated Object. More... | |
| void | Initialize (void) |
| Invoke DoInitialize on all Objects aggregated to this one. More... | |
| bool | IsInitialized (void) const |
| Check if the object has been initialized. More... | |
Public Member Functions inherited from ns3::SimpleRefCount< Object, ObjectBase, ObjectDeleter > | |
| SimpleRefCount () | |
| Default constructor. More... | |
| SimpleRefCount (const SimpleRefCount &o) | |
| Copy constructor. More... | |
| uint32_t | GetReferenceCount (void) const |
| Get the reference count of the object. More... | |
| SimpleRefCount & | operator= (const SimpleRefCount &o) |
| Assignment operator. More... | |
| void | Ref (void) const |
| Increment the reference count. More... | |
| void | Unref (void) const |
| Decrement the reference count. More... | |
Public Member Functions inherited from ns3::ObjectBase | |
| virtual | ~ObjectBase () |
| Virtual destructor. More... | |
| void | GetAttribute (std::string name, AttributeValue &value) const |
| Get the value of an attribute, raising fatal errors if unsuccessful. More... | |
| bool | GetAttributeFailSafe (std::string name, AttributeValue &value) const |
| Get the value of an attribute without raising erros. More... | |
| virtual TypeId | GetInstanceTypeId (void) const =0 |
| Get the most derived TypeId for this Object. More... | |
| void | SetAttribute (std::string name, const AttributeValue &value) |
| Set a single attribute, raising fatal errors if unsuccessful. More... | |
| bool | SetAttributeFailSafe (std::string name, const AttributeValue &value) |
| Set a single attribute without raising errors. More... | |
| bool | TraceConnect (std::string name, std::string context, const CallbackBase &cb) |
| Connect a TraceSource to a Callback with a context. More... | |
| bool | TraceConnectWithoutContext (std::string name, const CallbackBase &cb) |
| Connect a TraceSource to a Callback without a context. More... | |
| bool | TraceDisconnect (std::string name, std::string context, const CallbackBase &cb) |
| Disconnect from a TraceSource a Callback previously connected with a context. More... | |
| bool | TraceDisconnectWithoutContext (std::string name, const CallbackBase &cb) |
| Disconnect from a TraceSource a Callback previously connected without a context. More... | |
Static Public Member Functions | |
| static TypeId | GetTypeId (void) |
| Get the type ID. More... | |
Static Public Member Functions inherited from ns3::ErrorModel | |
| static TypeId | GetTypeId (void) |
| Get the type ID. More... | |
Static Public Member Functions inherited from ns3::Object | |
| static TypeId | GetTypeId (void) |
| Register this type. More... | |
Static Public Member Functions inherited from ns3::ObjectBase | |
| static TypeId | GetTypeId (void) |
| Get the type ID. More... | |
Protected Member Functions | |
| virtual bool | ShouldDrop (const Ipv4Header &ipHeader, const TcpHeader &tcpHeader, uint32_t packetSize)=0 |
| Check if the packet should be dropped. More... | |
Protected Member Functions inherited from ns3::Object | |
| Object (const Object &o) | |
| Copy an Object. More... | |
| virtual void | DoDispose (void) |
| Destructor implementation. More... | |
| virtual void | DoInitialize (void) |
| Initialize() implementation. More... | |
| virtual void | NotifyNewAggregate (void) |
| Notify all Objects aggregated to this one of a new Object being aggregated. More... | |
Protected Member Functions inherited from ns3::ObjectBase | |
| void | ConstructSelf (const AttributeConstructionList &attributes) |
| Complete construction of ObjectBase; invoked by derived classes. More... | |
| virtual void | NotifyConstructionCompleted (void) |
| Notifier called once the ObjectBase is fully constructed. More... | |
Private Member Functions | |
| virtual bool | DoCorrupt (Ptr< Packet > p) |
| Corrupt a packet according to the specified model. More... | |
Private Attributes | |
| Callback< void, const Ipv4Header &, const TcpHeader &, Ptr< const Packet > > | m_dropCallback |
| Drop callback. More... | |
Additional Inherited Members | |
Related Functions inherited from ns3::ObjectBase | |
| static TypeId | GetObjectIid (void) |
| Ensure the TypeId for ObjectBase gets fully configured to anchor the inheritance tree properly. More... | |
A general (TCP-aware) error model.
The class is responsible to take away the IP and TCP header from the packet, and then to interrogate the method ShouldDrop, dropping the packet accordingly to the returned value.
Definition at line 38 of file tcp-error-model.h.
| ns3::TcpGeneralErrorModel::TcpGeneralErrorModel | ( | ) |
Definition at line 38 of file tcp-error-model.cc.
References NS_LOG_FUNCTION.
Corrupt a packet according to the specified model.
| p | the packet to corrupt |
Implements ns3::ErrorModel.
Definition at line 44 of file tcp-error-model.cc.
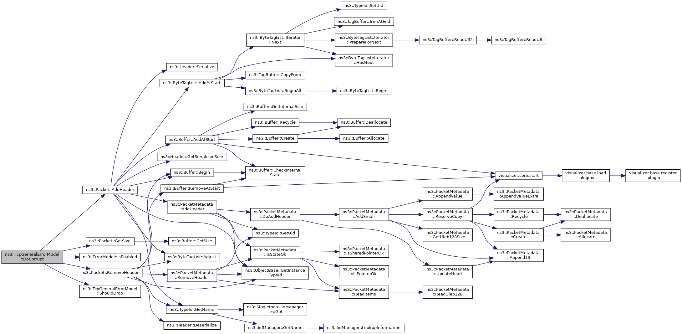
References ns3::Packet::AddHeader(), ns3::Packet::GetSize(), ns3::ErrorModel::IsEnabled(), m_dropCallback, NS_LOG_FUNCTION, ns3::Packet::RemoveHeader(), and ShouldDrop().
Here is the call graph for this function:
|
static |
Get the type ID.
Definition at line 30 of file tcp-error-model.cc.
References ns3::TypeId::SetParent().
Here is the call graph for this function:
|
inline |
Set the drop callback.
| cb | The callback to be set. |
Definition at line 52 of file tcp-error-model.h.
References m_dropCallback.
Referenced by TcpBytesInFlightTest::CreateReceiverErrorModel(), ns3::TcpCloseWithLossTestCase::CreateReceiverErrorModel(), TcpFastRetrTest::CreateReceiverErrorModel(), TcpRateLinuxWithSocketsTest::CreateReceiverErrorModel(), TcpSsThreshRtoTest::CreateReceiverErrorModel(), and TcpTimeRtoTest::CreateReceiverErrorModel().
Here is the caller graph for this function:
|
protectedpure virtual |
Check if the packet should be dropped.
| ipHeader | The packet IPv4 header. |
| tcpHeader | The packet TCP header. |
| packetSize | The packet size. |
Implemented in TcpDropRatioErrorModel, ns3::TcpSeqErrorModel, and ns3::TcpFlagErrorModel.
Referenced by DoCorrupt().
Here is the caller graph for this function:
|
private |
Drop callback.
Definition at line 71 of file tcp-error-model.h.
Referenced by DoCorrupt(), and SetDropCallback().