Generate documentation from the TypeId database. More...
#include <iostream>#include <iomanip>#include <algorithm>#include <map>#include <climits>#include "ns3/command-line.h"#include "ns3/config.h"#include "ns3/global-value.h"#include "ns3/log.h"#include "ns3/object-vector.h"#include "ns3/object.h"#include "ns3/pointer.h"#include "ns3/string.h"#include "ns3/node-container.h"#include "ns3/simple-channel.h"#include "ns3/system-path.h"
Include dependency graph for print-introspected-doxygen.cc:Go to the source code of this file.
Classes | |
| struct | AttributeDescriptor |
| Descriptor for an AttributeValue. More... | |
| class | StaticInformation |
| Gather aggregation and configuration path information from registered types. More... | |
Namespaces | |
| namespace | anonymous_namespace{print-introspected-doxygen.cc} |
Typedefs | |
| typedef std::map< std::string, int32_t > | NameMap |
| Map from TypeId name to tid. More... | |
| typedef NameMap::const_iterator | NameMapIterator |
| NameMap iterator. More... | |
Functions | |
| NameMap | GetNameMap (void) |
| Create a map from the class names to their index in the vector of TypeId's so that the names will end up in alphabetical order. More... | |
| StaticInformation | GetTypicalAggregations () |
| Register aggregation relationships that are not automatically detected by this introspection program. More... | |
| void | PrintAllAttributes (std::ostream &os) |
| Print the list of all Attributes. More... | |
| void | PrintAllGlobals (std::ostream &os) |
| Print the list of all global variables. More... | |
| void | PrintAllLogComponents (std::ostream &os) |
| Print the list of all LogComponents. More... | |
| void | PrintAllTraceSources (std::ostream &os) |
| Print the list of all Trace sources. More... | |
| void | PrintAllTypeIds (std::ostream &os) |
| Print the list of all TypeIds. More... | |
| void | PrintAttributeHelper (std::ostream &os, const AttributeDescriptor &attr) |
| Print documentation corresponding to use of the ATTRIBUTE_HELPER_HEADER macro or ATTRIBUTE_VALUE_DEFINE_WITH_NAME macro. More... | |
| void | PrintAttributeImplementations (std::ostream &os) |
| Print documentation for Attribute implementations. More... | |
| void | PrintAttributes (std::ostream &os, const TypeId tid) |
| Print the Attributes block for tid, including Attributes declared in base classes. More... | |
| void | PrintAttributesTid (std::ostream &os, const TypeId tid) |
| Print direct Attributes for this TypeId. More... | |
| void | PrintAttributeValueSection (std::ostream &os, const std::string &name, const bool seeBase=true) |
| Print the section definition for an AttributeValue. More... | |
| void | PrintAttributeValueWithName (std::ostream &os, const std::string &name, const std::string &type, const std::string &header) |
| Print the AttributeValue documentation for a class. More... | |
| void | PrintConfigPaths (std::ostream &os, const TypeId tid) |
| Print config paths. More... | |
| void | PrintMakeAccessors (std::ostream &os, const std::string &name) |
| Print the AttributeValue MakeAccessor documentation for a class. More... | |
| void | PrintMakeChecker (std::ostream &os, const std::string &name, const std::string &header) |
| Print the AttributeValue MakeChecker documentation for a class. More... | |
| void | PrintSize (std::ostream &os, const TypeId tid) |
| Print the size of the type represented by this tid. More... | |
| void | PrintTraceSources (std::ostream &os, const TypeId tid) |
| Print the Trace sources block for tid, including Trace sources declared in base classes. More... | |
| void | PrintTraceSourcesTid (std::ostream &os, const TypeId tid) |
| Print direct Trace sources for this TypeId. More... | |
| void | PrintTypeIdBlocks (std::ostream &os) |
| Print the doxy block for each TypeId. More... | |
| void | SetMarkup (bool outputText) |
| Initialize the markup strings, for either doxygen or text. More... | |
| template<typename T > | |
| void | Uniquefy (T t) |
| Helper to keep only the unique items in a container. More... | |
Generate documentation from the TypeId database.
Definition in file print-introspected-doxygen.cc.
Map from TypeId name to tid.
Definition at line 570 of file print-introspected-doxygen.cc.
| typedef NameMap::const_iterator NameMapIterator |
NameMap iterator.
Definition at line 571 of file print-introspected-doxygen.cc.
| NameMap GetNameMap | ( | void | ) |
Create a map from the class names to their index in the vector of TypeId's so that the names will end up in alphabetical order.
Definition at line 581 of file print-introspected-doxygen.cc.
References ns3::TypeId::GetName(), StaticInformation::GetNoTypeIds(), GetTypicalAggregations(), ns3::TypeId::MustHideFromDocumentation(), and NS_LOG_FUNCTION_NOARGS.
Referenced by PrintAllAttributes(), PrintAllTraceSources(), PrintAllTypeIds(), and PrintTypeIdBlocks().
Here is the call graph for this function:
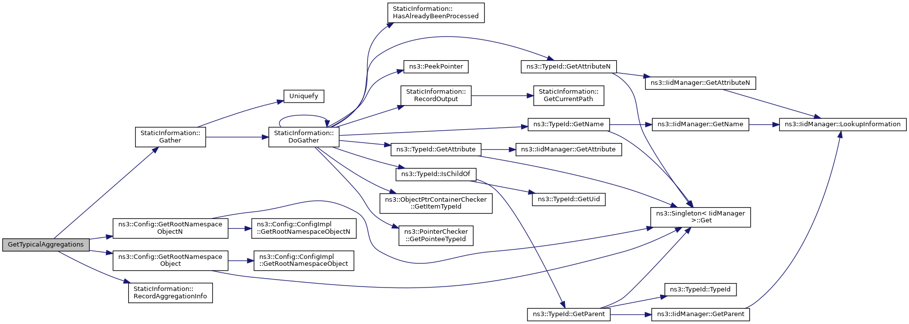
Here is the caller graph for this function:| StaticInformation GetTypicalAggregations | ( | ) |
Register aggregation relationships that are not automatically detected by this introspection program.
Statements added here result in more configuration paths being added to the doxygen.
Definition at line 510 of file print-introspected-doxygen.cc.
References StaticInformation::Gather(), ns3::Config::GetRootNamespaceObject(), ns3::Config::GetRootNamespaceObjectN(), NS_LOG_FUNCTION_NOARGS, and StaticInformation::RecordAggregationInfo().
Referenced by GetNameMap(), and PrintConfigPaths().
Here is the call graph for this function:
Here is the caller graph for this function:| void PrintAllAttributes | ( | std::ostream & | os | ) |
Print the list of all Attributes.
| [in,out] | os | The output stream. |
Definition at line 1050 of file print-introspected-doxygen.cc.
References anonymous_namespace{print-introspected-doxygen.cc}::boldStart, anonymous_namespace{print-introspected-doxygen.cc}::boldStop, anonymous_namespace{print-introspected-doxygen.cc}::breakHtmlOnly, anonymous_namespace{print-introspected-doxygen.cc}::commentStart, anonymous_namespace{print-introspected-doxygen.cc}::commentStop, ns3::TypeId::GetAttribute(), ns3::TypeId::GetAttributeN(), ns3::TypeId::GetName(), GetNameMap(), ns3::TypeId::AttributeInformation::help, anonymous_namespace{print-introspected-doxygen.cc}::listLineStart, anonymous_namespace{print-introspected-doxygen.cc}::listLineStop, anonymous_namespace{print-introspected-doxygen.cc}::listStart, anonymous_namespace{print-introspected-doxygen.cc}::listStop, ns3::TypeId::AttributeInformation::name, NS_LOG_FUNCTION_NOARGS, anonymous_namespace{print-introspected-doxygen.cc}::page, and anonymous_namespace{print-introspected-doxygen.cc}::reference.
Here is the call graph for this function:| void PrintAllGlobals | ( | std::ostream & | os | ) |
Print the list of all global variables.
| [in,out] | os | The output stream. |
Definition at line 1104 of file print-introspected-doxygen.cc.
References anonymous_namespace{print-introspected-doxygen.cc}::boldStart, anonymous_namespace{print-introspected-doxygen.cc}::boldStop, anonymous_namespace{print-introspected-doxygen.cc}::commentStart, anonymous_namespace{print-introspected-doxygen.cc}::commentStop, ns3::StringValue::Get(), anonymous_namespace{print-introspected-doxygen.cc}::hrefMid, anonymous_namespace{print-introspected-doxygen.cc}::hrefStart, anonymous_namespace{print-introspected-doxygen.cc}::hrefStop, anonymous_namespace{print-introspected-doxygen.cc}::indentHtmlOnly, anonymous_namespace{print-introspected-doxygen.cc}::listLineStart, anonymous_namespace{print-introspected-doxygen.cc}::listLineStop, anonymous_namespace{print-introspected-doxygen.cc}::listStart, anonymous_namespace{print-introspected-doxygen.cc}::listStop, NS_LOG_FUNCTION_NOARGS, anonymous_namespace{print-introspected-doxygen.cc}::page, and anonymous_namespace{print-introspected-doxygen.cc}::reference.
Here is the call graph for this function:| void PrintAllLogComponents | ( | std::ostream & | os | ) |
Print the list of all LogComponents.
| [in,out] | os | The output stream. |
Definition at line 1144 of file print-introspected-doxygen.cc.
References anonymous_namespace{print-introspected-doxygen.cc}::commentStart, anonymous_namespace{print-introspected-doxygen.cc}::commentStop, anonymous_namespace{print-introspected-doxygen.cc}::file, max, NS_LOG_FUNCTION_NOARGS, anonymous_namespace{print-introspected-doxygen.cc}::page, and anonymous_namespace{print-introspected-doxygen.cc}::reference.
| void PrintAllTraceSources | ( | std::ostream & | os | ) |
Print the list of all Trace sources.
| [in,out] | os | The output stream. |
Definition at line 1207 of file print-introspected-doxygen.cc.
References anonymous_namespace{print-introspected-doxygen.cc}::boldStart, anonymous_namespace{print-introspected-doxygen.cc}::boldStop, anonymous_namespace{print-introspected-doxygen.cc}::breakHtmlOnly, anonymous_namespace{print-introspected-doxygen.cc}::commentStart, anonymous_namespace{print-introspected-doxygen.cc}::commentStop, ns3::TypeId::GetName(), GetNameMap(), ns3::TypeId::GetTraceSource(), ns3::TypeId::GetTraceSourceN(), ns3::TypeId::TraceSourceInformation::help, anonymous_namespace{print-introspected-doxygen.cc}::listLineStart, anonymous_namespace{print-introspected-doxygen.cc}::listLineStop, anonymous_namespace{print-introspected-doxygen.cc}::listStart, anonymous_namespace{print-introspected-doxygen.cc}::listStop, ns3::TypeId::TraceSourceInformation::name, NS_LOG_FUNCTION_NOARGS, anonymous_namespace{print-introspected-doxygen.cc}::page, and anonymous_namespace{print-introspected-doxygen.cc}::reference.
Here is the call graph for this function:| void PrintAllTypeIds | ( | std::ostream & | os | ) |
Print the list of all TypeIds.
| [in,out] | os | The output stream. |
Definition at line 998 of file print-introspected-doxygen.cc.
References anonymous_namespace{print-introspected-doxygen.cc}::boldStart, anonymous_namespace{print-introspected-doxygen.cc}::boldStop, anonymous_namespace{print-introspected-doxygen.cc}::commentStart, anonymous_namespace{print-introspected-doxygen.cc}::commentStop, ns3::TypeId::GetName(), GetNameMap(), anonymous_namespace{print-introspected-doxygen.cc}::indentHtmlOnly, anonymous_namespace{print-introspected-doxygen.cc}::listLineStart, anonymous_namespace{print-introspected-doxygen.cc}::listLineStop, anonymous_namespace{print-introspected-doxygen.cc}::listStart, anonymous_namespace{print-introspected-doxygen.cc}::listStop, NS_LOG_FUNCTION_NOARGS, anonymous_namespace{print-introspected-doxygen.cc}::page, anonymous_namespace{print-introspected-doxygen.cc}::reference, and anonymous_namespace{print-introspected-doxygen.cc}::referenceNo.
Here is the call graph for this function:| void PrintAttributeHelper | ( | std::ostream & | os, |
| const AttributeDescriptor & | attr | ||
| ) |
Print documentation corresponding to use of the ATTRIBUTE_HELPER_HEADER macro or ATTRIBUTE_VALUE_DEFINE_WITH_NAME macro.
| [in,out] | os | The output stream. |
| [in] | attr | The AttributeDescriptor. |
Definition at line 1485 of file print-introspected-doxygen.cc.
References AttributeDescriptor::m_header, AttributeDescriptor::m_name, AttributeDescriptor::m_seeBase, AttributeDescriptor::m_type, NS_LOG_FUNCTION, PrintAttributeValueSection(), PrintAttributeValueWithName(), PrintMakeAccessors(), and PrintMakeChecker().
Referenced by PrintAttributeImplementations().
Here is the call graph for this function:
Here is the caller graph for this function:| void PrintAttributeImplementations | ( | std::ostream & | os | ) |
Print documentation for Attribute implementations.
| os | The stream to print on. |
Definition at line 1502 of file print-introspected-doxygen.cc.
References NS_LOG_FUNCTION_NOARGS, PrintAttributeHelper(), PrintAttributeValueSection(), PrintAttributeValueWithName(), PrintMakeAccessors(), and PrintMakeChecker().
Here is the call graph for this function:| void PrintAttributes | ( | std::ostream & | os, |
| const TypeId | tid | ||
| ) |
Print the Attributes block for tid, including Attributes declared in base classes.
All Attributes of this TypeId will be printed, including those defined in parent classes.
| [in,out] | os | The output stream. |
| [in] | tid | The TypeId to print. |
Definition at line 816 of file print-introspected-doxygen.cc.
References anonymous_namespace{print-introspected-doxygen.cc}::breakBoth, ns3::TypeId::GetAttributeN(), ns3::TypeId::GetName(), ns3::TypeId::GetParent(), anonymous_namespace{print-introspected-doxygen.cc}::headingStart, anonymous_namespace{print-introspected-doxygen.cc}::headingStop, NS_LOG_FUNCTION, and PrintAttributesTid().
Referenced by PrintTypeIdBlocks().
Here is the call graph for this function:
Here is the caller graph for this function:| void PrintAttributesTid | ( | std::ostream & | os, |
| const TypeId | tid | ||
| ) |
Print direct Attributes for this TypeId.
Only attributes defined directly by this TypeId will be printed.
| [in,out] | os | The output stream. |
| [in] | tid | The TypeId to print. |
Definition at line 684 of file print-introspected-doxygen.cc.
References ns3::TypeId::AttributeInformation::accessor, anonymous_namespace{print-introspected-doxygen.cc}::boldStart, anonymous_namespace{print-introspected-doxygen.cc}::boldStop, ns3::TypeId::AttributeInformation::checker, ns3::TypeId::AttributeInformation::flags, anonymous_namespace{print-introspected-doxygen.cc}::flagSpanStart, anonymous_namespace{print-introspected-doxygen.cc}::flagSpanStop, ns3::TypeId::GetAttribute(), ns3::TypeId::GetAttributeN(), ns3::ObjectPtrContainerChecker::GetItemTypeId(), ns3::TypeId::GetName(), ns3::PointerChecker::GetPointeeTypeId(), ns3::TypeId::AttributeInformation::help, ns3::TypeId::AttributeInformation::initialValue, anonymous_namespace{print-introspected-doxygen.cc}::listLineStart, anonymous_namespace{print-introspected-doxygen.cc}::listLineStop, anonymous_namespace{print-introspected-doxygen.cc}::listStart, anonymous_namespace{print-introspected-doxygen.cc}::listStop, ns3::TypeId::AttributeInformation::name, NS_LOG_FUNCTION, ns3::PeekPointer(), and anonymous_namespace{print-introspected-doxygen.cc}::reference.
Referenced by PrintAttributes().
Here is the call graph for this function:
Here is the caller graph for this function:| void PrintAttributeValueSection | ( | std::ostream & | os, |
| const std::string & | name, | ||
| const bool | seeBase = true |
||
| ) |
Print the section definition for an AttributeValue.
In doxygen form this will print a comment block with
* \ingroup attributes * \defgroup attribute_<name>Value <name>Value *
| [in,out] | os | The output stream. |
| [in] | name | The base name of the resulting AttributeValue type. |
| [in] | seeBase | Print a "see also" pointing to the base class. |
Definition at line 1275 of file print-introspected-doxygen.cc.
References anonymous_namespace{print-introspected-doxygen.cc}::commentStart, anonymous_namespace{print-introspected-doxygen.cc}::commentStop, NS_LOG_FUNCTION, anonymous_namespace{print-introspected-doxygen.cc}::sectionStart, anonymous_namespace{print-introspected-doxygen.cc}::seeAlso, and anonymous_namespace{print-introspected-doxygen.cc}::subSectionStart.
Referenced by PrintAttributeHelper(), and PrintAttributeImplementations().
Here is the caller graph for this function:| void PrintAttributeValueWithName | ( | std::ostream & | os, |
| const std::string & | name, | ||
| const std::string & | type, | ||
| const std::string & | header | ||
| ) |
Print the AttributeValue documentation for a class.
This will print documentation for the AttributeValue class and methods.
| [in,out] | os | The output stream. |
| [in] | name | The token to use in defining the accessor name. |
| [in] | type | The underlying type name. |
| [in] | header | The header file which contains this declaration. |
Definition at line 1316 of file print-introspected-doxygen.cc.
References anonymous_namespace{print-introspected-doxygen.cc}::argument, anonymous_namespace{print-introspected-doxygen.cc}::classStart, anonymous_namespace{print-introspected-doxygen.cc}::codeWord, anonymous_namespace{print-introspected-doxygen.cc}::commentStart, anonymous_namespace{print-introspected-doxygen.cc}::commentStop, anonymous_namespace{print-introspected-doxygen.cc}::functionStart, NS_LOG_FUNCTION, anonymous_namespace{print-introspected-doxygen.cc}::returns, anonymous_namespace{print-introspected-doxygen.cc}::sectionStart, anonymous_namespace{print-introspected-doxygen.cc}::seeAlso, anonymous_namespace{print-introspected-doxygen.cc}::templArgExplicit, anonymous_namespace{print-introspected-doxygen.cc}::templateArgument, and anonymous_namespace{print-introspected-doxygen.cc}::variable.
Referenced by PrintAttributeHelper(), and PrintAttributeImplementations().
Here is the caller graph for this function:| void PrintConfigPaths | ( | std::ostream & | os, |
| const TypeId | tid | ||
| ) |
Print config paths.
| os | the output stream |
| tid | the type ID |
Definition at line 638 of file print-introspected-doxygen.cc.
References anonymous_namespace{print-introspected-doxygen.cc}::breakBoth, anonymous_namespace{print-introspected-doxygen.cc}::breakTextOnly, StaticInformation::Get(), ns3::TypeId::GetName(), GetTypicalAggregations(), anonymous_namespace{print-introspected-doxygen.cc}::headingStart, anonymous_namespace{print-introspected-doxygen.cc}::headingStop, anonymous_namespace{print-introspected-doxygen.cc}::listLineStart, anonymous_namespace{print-introspected-doxygen.cc}::listLineStop, anonymous_namespace{print-introspected-doxygen.cc}::listStart, anonymous_namespace{print-introspected-doxygen.cc}::listStop, and NS_LOG_FUNCTION.
Referenced by PrintTypeIdBlocks().
Here is the call graph for this function:
Here is the caller graph for this function:| void PrintMakeAccessors | ( | std::ostream & | os, |
| const std::string & | name | ||
| ) |
Print the AttributeValue MakeAccessor documentation for a class.
This will print documentation for the Make<name>Accessor functions.
| [in,out] | os | The output stream. |
| [in] | name | The token to use in defining the accessor name. |
Definition at line 1403 of file print-introspected-doxygen.cc.
References anonymous_namespace{print-introspected-doxygen.cc}::commentStart, anonymous_namespace{print-introspected-doxygen.cc}::commentStop, anonymous_namespace{print-introspected-doxygen.cc}::copyDoc, anonymous_namespace{print-introspected-doxygen.cc}::functionStart, NS_LOG_FUNCTION, anonymous_namespace{print-introspected-doxygen.cc}::sectionStart, and anonymous_namespace{print-introspected-doxygen.cc}::seeAlso.
Referenced by PrintAttributeHelper(), and PrintAttributeImplementations().
Here is the caller graph for this function:| void PrintMakeChecker | ( | std::ostream & | os, |
| const std::string & | name, | ||
| const std::string & | header | ||
| ) |
Print the AttributeValue MakeChecker documentation for a class.
This will print documentation for the Make<name>Checker function.
| [in,out] | os | The output stream. |
| [in] | name | The token to use in defining the accessor name. |
| [in] | header | The header file which contains this declaration. |
Definition at line 1439 of file print-introspected-doxygen.cc.
References anonymous_namespace{print-introspected-doxygen.cc}::classStart, anonymous_namespace{print-introspected-doxygen.cc}::commentStart, anonymous_namespace{print-introspected-doxygen.cc}::commentStop, anonymous_namespace{print-introspected-doxygen.cc}::functionStart, NS_LOG_FUNCTION, anonymous_namespace{print-introspected-doxygen.cc}::returns, anonymous_namespace{print-introspected-doxygen.cc}::sectionStart, and anonymous_namespace{print-introspected-doxygen.cc}::seeAlso.
Referenced by PrintAttributeHelper(), and PrintAttributeImplementations().
Here is the caller graph for this function:| void PrintSize | ( | std::ostream & | os, |
| const TypeId | tid | ||
| ) |
Print the size of the type represented by this tid.
| [in,out] | os | The output stream. |
| [in] | tid | The TypeId to print. |
Definition at line 933 of file print-introspected-doxygen.cc.
References anonymous_namespace{print-introspected-doxygen.cc}::boldStart, anonymous_namespace{print-introspected-doxygen.cc}::boldStop, ns3::TypeId::GetSize(), NS_ASSERT_MSG, and NS_LOG_FUNCTION.
Referenced by PrintTypeIdBlocks().
Here is the call graph for this function:
Here is the caller graph for this function:| void PrintTraceSources | ( | std::ostream & | os, |
| const TypeId | tid | ||
| ) |
Print the Trace sources block for tid, including Trace sources declared in base classes.
All Trace sources of this TypeId will be printed, including those defined in parent classes.
| [in,out] | os | The output stream. |
| [in] | tid | The TypeId to print. |
Definition at line 893 of file print-introspected-doxygen.cc.
References anonymous_namespace{print-introspected-doxygen.cc}::breakBoth, ns3::TypeId::GetName(), ns3::TypeId::GetParent(), ns3::TypeId::GetTraceSourceN(), anonymous_namespace{print-introspected-doxygen.cc}::headingStart, anonymous_namespace{print-introspected-doxygen.cc}::headingStop, NS_LOG_FUNCTION, and PrintTraceSourcesTid().
Referenced by PrintTypeIdBlocks().
Here is the call graph for this function:
Here is the caller graph for this function:| void PrintTraceSourcesTid | ( | std::ostream & | os, |
| const TypeId | tid | ||
| ) |
Print direct Trace sources for this TypeId.
Only Trace sources defined directly by this TypeId will be printed.
| [in,out] | os | The output stream. |
| [in] | tid | The TypeId to print. |
Definition at line 862 of file print-introspected-doxygen.cc.
References anonymous_namespace{print-introspected-doxygen.cc}::boldStart, anonymous_namespace{print-introspected-doxygen.cc}::boldStop, anonymous_namespace{print-introspected-doxygen.cc}::breakBoth, ns3::TypeId::TraceSourceInformation::callback, ns3::TypeId::GetTraceSource(), ns3::TypeId::GetTraceSourceN(), ns3::TypeId::TraceSourceInformation::help, anonymous_namespace{print-introspected-doxygen.cc}::listLineStart, anonymous_namespace{print-introspected-doxygen.cc}::listLineStop, anonymous_namespace{print-introspected-doxygen.cc}::listStart, anonymous_namespace{print-introspected-doxygen.cc}::listStop, ns3::TypeId::TraceSourceInformation::name, and NS_LOG_FUNCTION.
Referenced by PrintTraceSources().
Here is the call graph for this function:
Here is the caller graph for this function:| void PrintTypeIdBlocks | ( | std::ostream & | os | ) |
Print the doxy block for each TypeId.
| [in,out] | os | The output stream. |
Definition at line 953 of file print-introspected-doxygen.cc.
References anonymous_namespace{print-introspected-doxygen.cc}::classStart, anonymous_namespace{print-introspected-doxygen.cc}::commentStart, anonymous_namespace{print-introspected-doxygen.cc}::commentStop, ns3::TypeId::GetName(), GetNameMap(), NS_LOG_FUNCTION_NOARGS, PrintAttributes(), PrintConfigPaths(), PrintSize(), and PrintTraceSources().
Here is the call graph for this function:| void SetMarkup | ( | bool | outputText | ) |
Initialize the markup strings, for either doxygen or text.
| [in] | outputText | true for text output, false for doxygen output. |
Definition at line 108 of file print-introspected-doxygen.cc.
References anonymous_namespace{print-introspected-doxygen.cc}::anchor, anonymous_namespace{print-introspected-doxygen.cc}::argument, anonymous_namespace{print-introspected-doxygen.cc}::boldStart, anonymous_namespace{print-introspected-doxygen.cc}::boldStop, anonymous_namespace{print-introspected-doxygen.cc}::breakBoth, anonymous_namespace{print-introspected-doxygen.cc}::breakHtmlOnly, anonymous_namespace{print-introspected-doxygen.cc}::breakTextOnly, anonymous_namespace{print-introspected-doxygen.cc}::brief, anonymous_namespace{print-introspected-doxygen.cc}::classStart, anonymous_namespace{print-introspected-doxygen.cc}::classStop, anonymous_namespace{print-introspected-doxygen.cc}::codeWord, anonymous_namespace{print-introspected-doxygen.cc}::commentStart, anonymous_namespace{print-introspected-doxygen.cc}::commentStop, anonymous_namespace{print-introspected-doxygen.cc}::copyDoc, anonymous_namespace{print-introspected-doxygen.cc}::file, anonymous_namespace{print-introspected-doxygen.cc}::flagSpanStart, anonymous_namespace{print-introspected-doxygen.cc}::flagSpanStop, anonymous_namespace{print-introspected-doxygen.cc}::functionStart, anonymous_namespace{print-introspected-doxygen.cc}::functionStop, anonymous_namespace{print-introspected-doxygen.cc}::headingStart, anonymous_namespace{print-introspected-doxygen.cc}::headingStop, anonymous_namespace{print-introspected-doxygen.cc}::hrefMid, anonymous_namespace{print-introspected-doxygen.cc}::hrefStart, anonymous_namespace{print-introspected-doxygen.cc}::hrefStop, anonymous_namespace{print-introspected-doxygen.cc}::indentHtmlOnly, anonymous_namespace{print-introspected-doxygen.cc}::listLineStart, anonymous_namespace{print-introspected-doxygen.cc}::listLineStop, anonymous_namespace{print-introspected-doxygen.cc}::listStart, anonymous_namespace{print-introspected-doxygen.cc}::listStop, anonymous_namespace{print-introspected-doxygen.cc}::note, NS_LOG_FUNCTION, anonymous_namespace{print-introspected-doxygen.cc}::page, anonymous_namespace{print-introspected-doxygen.cc}::reference, anonymous_namespace{print-introspected-doxygen.cc}::referenceNo, anonymous_namespace{print-introspected-doxygen.cc}::returns, anonymous_namespace{print-introspected-doxygen.cc}::sectionStart, anonymous_namespace{print-introspected-doxygen.cc}::seeAlso, anonymous_namespace{print-introspected-doxygen.cc}::subSectionStart, anonymous_namespace{print-introspected-doxygen.cc}::templArgDeduced, anonymous_namespace{print-introspected-doxygen.cc}::templArgExplicit, anonymous_namespace{print-introspected-doxygen.cc}::templateArgument, and anonymous_namespace{print-introspected-doxygen.cc}::variable.
| void Uniquefy | ( | T | t | ) |
Helper to keep only the unique items in a container.
The container is modified in place; the elements end up sorted.
The container must support begin(), end() and erase(), which, among the STL containers, limits this to std::vector, std::dequeue and std::list.
The container elements must support operator< (for std::sort) and operator== (for std::unique).
| T | [deduced] The container type. |
| t | The container. |
Definition at line 396 of file print-introspected-doxygen.cc.
Referenced by StaticInformation::Gather(), and StaticInformation::GetNoTypeIds().
Here is the caller graph for this function: