UL-OFDMA multiple RX events test. More...
Inheritance diagram for TestMultipleHeTbPreambles:
Collaboration diagram for TestMultipleHeTbPreambles:Public Member Functions | |
| TestMultipleHeTbPreambles () | |
| ~TestMultipleHeTbPreambles () override | |
Public Member Functions inherited from ns3::TestCase | |
| TestCase (const TestCase &)=delete | |
| virtual | ~TestCase () |
| Destructor. More... | |
| std::string | GetName () const |
| TestCase & | operator= (const TestCase &)=delete |
Private Member Functions | |
| void | CheckBytesDropped (size_t expectedBytesDropped) |
| Check the number of bytes dropped. More... | |
| void | CheckHeTbPreambles (size_t nEvents, std::vector< uint64_t > uids) |
| Check the received HE TB preambles. More... | |
| void | DoRun () override |
| Implementation to actually run this TestCase. More... | |
| void | DoRxHeTbPpduOfdmaPart (Ptr< WifiSpectrumSignalParameters > rxParamsOfdma) |
| Receive OFDMA part of HE TB PPDU function. More... | |
| void | DoSetup () override |
| Implementation to do any local setup required for this TestCase. More... | |
| void | DoTeardown () override |
| Implementation to do any local setup required for this TestCase. More... | |
| void | Reset () |
| Reset function. More... | |
| void | RxDropped (Ptr< const Packet > p, WifiPhyRxfailureReason reason) |
| RX dropped function. More... | |
| void | RxHeTbPpdu (uint64_t uid, uint16_t staId, double txPowerWatts, size_t payloadSize) |
| Receive HE TB PPDU function. More... | |
| void | RxHeTbPpduOfdmaPart (Ptr< WifiSpectrumSignalParameters > rxParamsOfdma) |
| Receive OFDMA part of HE TB PPDU function. More... | |
Private Attributes | |
| Ptr< OfdmaSpectrumWifiPhy > | m_phy |
| Phy. More... | |
| uint64_t | m_totalBytesDropped |
| total number of dropped bytes More... | |
| WifiTxVector | m_trigVector |
| TRIGVECTOR. More... | |
Additional Inherited Members | |
Public Types inherited from ns3::TestCase | |
| enum | TestDuration { QUICK = 1 , EXTENSIVE = 2 , TAKES_FOREVER = 3 } |
| How long the test takes to execute. More... | |
Protected Member Functions inherited from ns3::TestCase | |
| TestCase (std::string name) | |
| Constructor. More... | |
| void | AddTestCase (TestCase *testCase, TestDuration duration=QUICK) |
| Add an individual child TestCase to this test suite. More... | |
| TestCase * | GetParent () const |
| Get the parent of this TestCsse. More... | |
| bool | IsStatusFailure () const |
| Check if any tests failed. More... | |
| bool | IsStatusSuccess () const |
| Check if all tests passed. More... | |
| void | SetDataDir (std::string directory) |
| Set the data directory where reference trace files can be found. More... | |
| void | ReportTestFailure (std::string cond, std::string actual, std::string limit, std::string message, std::string file, int32_t line) |
| Log the failure of this TestCase. More... | |
| bool | MustAssertOnFailure () const |
| Check if this run should assert on failure. More... | |
| bool | MustContinueOnFailure () const |
| Check if this run should continue on failure. More... | |
| std::string | CreateDataDirFilename (std::string filename) |
| Construct the full path to a file in the data directory. More... | |
| std::string | CreateTempDirFilename (std::string filename) |
| Construct the full path to a file in a temporary directory. More... | |
UL-OFDMA multiple RX events test.
Definition at line 2263 of file wifi-phy-ofdma-test.cc.
| TestMultipleHeTbPreambles::TestMultipleHeTbPreambles | ( | ) |
Definition at line 2331 of file wifi-phy-ofdma-test.cc.
|
override |
Definition at line 2347 of file wifi-phy-ofdma-test.cc.
|
private |
Check the number of bytes dropped.
| expectedBytesDropped | the expected number of bytes dropped |
Definition at line 2385 of file wifi-phy-ofdma-test.cc.
References m_totalBytesDropped, and NS_TEST_ASSERT_MSG_EQ.
Referenced by DoRun().
Here is the caller graph for this function:
|
private |
Check the received HE TB preambles.
| nEvents | the number of events created by the PHY |
| uids | the vector of expected UIDs |
Definition at line 2369 of file wifi-phy-ofdma-test.cc.
References OfdmaSpectrumWifiPhy::GetCurrentPreambleEvents(), m_phy, NS_TEST_ASSERT_MSG_EQ, and ns3::WIFI_PREAMBLE_HE_TB.
Referenced by DoRun().
Here is the call graph for this function:
Here is the caller graph for this function:
|
overrideprivatevirtual |
Implementation to actually run this TestCase.
Subclasses should override this method to conduct their tests.
Implements ns3::TestCase.
Definition at line 2539 of file wifi-phy-ofdma-test.cc.
References ns3::WifiPhy::AssignStreams(), CheckBytesDropped(), CheckHeTbPreambles(), m_phy, ns3::MicroSeconds(), ns3::NanoSeconds(), Reset(), RxHeTbPpdu(), and ns3::Seconds().
Here is the call graph for this function:
|
private |
Receive OFDMA part of HE TB PPDU function.
Actual reception call.
| rxParamsOfdma | the spectrum signal parameters to send for OFDMA part |
Definition at line 2492 of file wifi-phy-ofdma-test.cc.
References m_phy, and ns3::SpectrumWifiPhy::StartRx().
Referenced by RxHeTbPpduOfdmaPart().
Here is the call graph for this function:
Here is the caller graph for this function:
|
overrideprivatevirtual |
Implementation to do any local setup required for this TestCase.
Subclasses should override this method to perform any costly per-test setup before DoRun is invoked.
Reimplemented from ns3::TestCase.
Definition at line 2501 of file wifi-phy-ofdma-test.cc.
References ns3::WifiPhy::ConfigureStandard(), DEFAULT_CHANNEL_NUMBER, DEFAULT_CHANNEL_WIDTH, check-style-clang-format::int, m_phy, third::mac, ns3::MakeCallback(), ns3::NanoSeconds(), RxDropped(), ns3::WifiPhy::SetDevice(), ns3::WifiPhy::SetErrorRateModel(), ns3::WifiNetDevice::SetHeConfiguration(), ns3::WifiPhy::SetInterferenceHelper(), ns3::WifiNetDevice::SetMac(), ns3::WifiPhy::SetOperatingChannel(), ns3::WifiPhy::SetPreambleDetectionModel(), ns3::WifiNetDevice::SetStandard(), ns3::ObjectBase::TraceConnectWithoutContext(), ns3::WIFI_PHY_BAND_5GHZ, and ns3::WIFI_STANDARD_80211ax.
Here is the call graph for this function:
|
overrideprivatevirtual |
Implementation to do any local setup required for this TestCase.
Subclasses should override this method to perform any costly per-test teardown
Reimplemented from ns3::TestCase.
Definition at line 2532 of file wifi-phy-ofdma-test.cc.
References ns3::Object::Dispose(), and m_phy.
Here is the call graph for this function:
|
private |
Reset function.
Definition at line 2352 of file wifi-phy-ofdma-test.cc.
References ns3::WifiTxVector::GetHeMuUserInfoMap(), m_phy, m_totalBytesDropped, m_trigVector, NS_LOG_FUNCTION, and ns3::WifiPhy::Reset().
Referenced by DoRun().
Here is the call graph for this function:
Here is the caller graph for this function:
|
private |
RX dropped function.
| p | the packet |
| reason | the reason |
Definition at line 2362 of file wifi-phy-ofdma-test.cc.
References ns3::Packet::GetSize(), m_totalBytesDropped, and NS_LOG_FUNCTION.
Referenced by DoSetup().
Here is the call graph for this function:
Here is the caller graph for this function:
|
private |
Receive HE TB PPDU function.
| uid | the UID used to identify a set of HE TB PPDUs belonging to the same UL-MU transmission |
| staId | the STA ID |
| txPowerWatts | the TX power in watts |
| payloadSize | the size of the payload in bytes |
Definition at line 2393 of file wifi-phy-ofdma-test.cc.
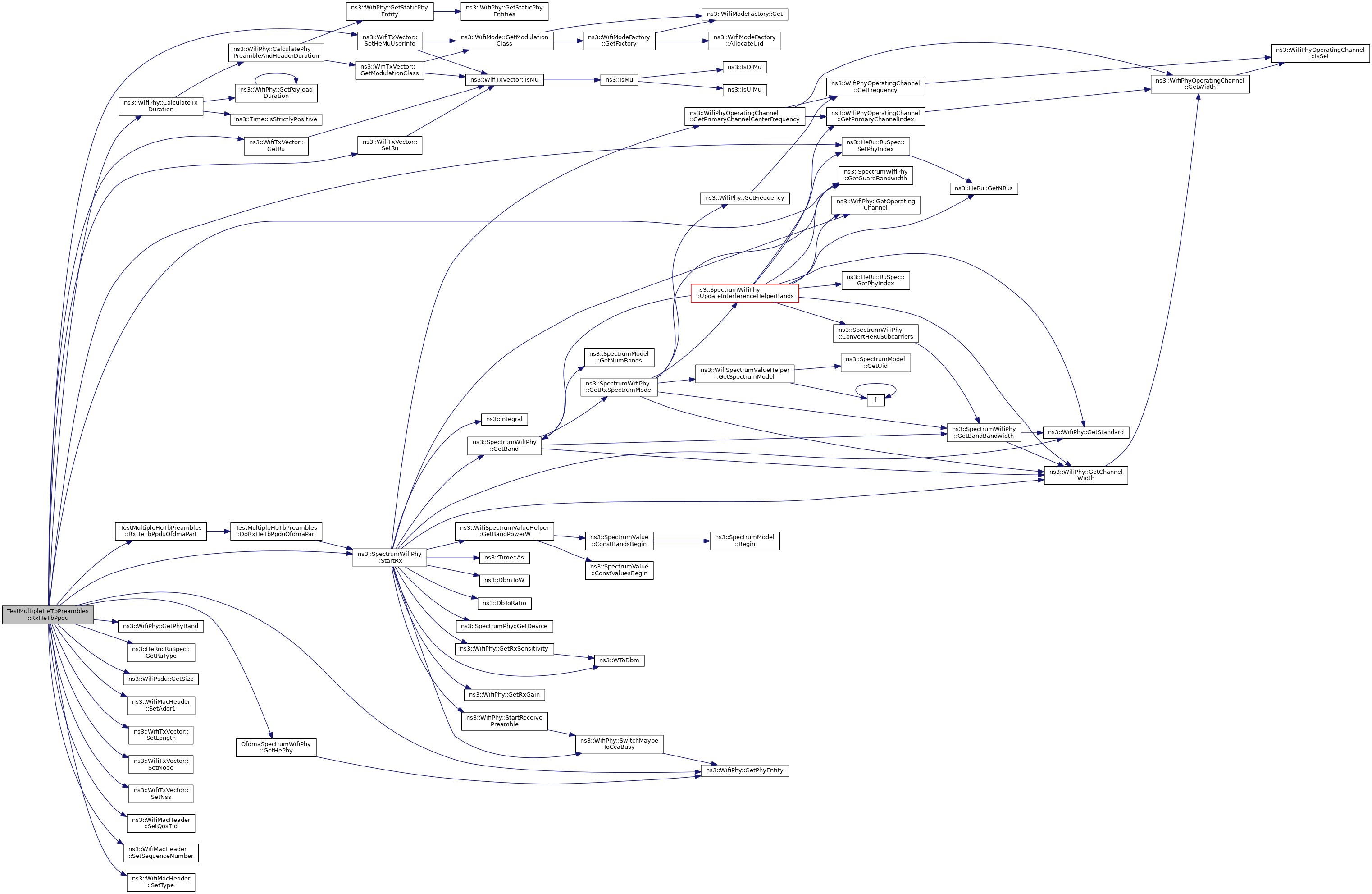
References ns3::WifiPhy::CalculateTxDuration(), DEFAULT_CHANNEL_WIDTH, DEFAULT_FREQUENCY, DEFAULT_GUARD_WIDTH, ns3::SpectrumWifiPhy::GetGuardBandwidth(), OfdmaSpectrumWifiPhy::GetHePhy(), ns3::WifiPhy::GetPhyBand(), ns3::WifiPhy::GetPhyEntity(), ns3::WifiTxVector::GetRu(), ns3::HeRu::RuSpec::GetRuType(), ns3::WifiPsdu::GetSize(), m_phy, m_trigVector, RxHeTbPpduOfdmaPart(), ns3::WifiMacHeader::SetAddr1(), ns3::WifiTxVector::SetHeMuUserInfo(), ns3::WifiTxVector::SetLength(), ns3::WifiTxVector::SetMode(), ns3::WifiTxVector::SetNss(), ns3::HeRu::RuSpec::SetPhyIndex(), ns3::WifiMacHeader::SetQosTid(), ns3::WifiTxVector::SetRu(), ns3::WifiMacHeader::SetSequenceNumber(), ns3::WifiMacHeader::SetType(), ns3::SpectrumWifiPhy::StartRx(), ns3::WIFI_MAC_QOSDATA, ns3::WIFI_MOD_CLASS_HE, ns3::WIFI_PHY_BAND_5GHZ, and ns3::WIFI_PREAMBLE_HE_TB.
Referenced by DoRun().
Here is the call graph for this function:
Here is the caller graph for this function:
|
private |
Receive OFDMA part of HE TB PPDU function.
Immediately schedules DoRxHeTbPpduOfdmaPart.
| rxParamsOfdma | the spectrum signal parameters to send for OFDMA part |
Definition at line 2486 of file wifi-phy-ofdma-test.cc.
References DoRxHeTbPpduOfdmaPart().
Referenced by RxHeTbPpdu().
Here is the call graph for this function:
Here is the caller graph for this function:
|
private |
Phy.
Definition at line 2325 of file wifi-phy-ofdma-test.cc.
Referenced by CheckHeTbPreambles(), DoRun(), DoRxHeTbPpduOfdmaPart(), DoSetup(), DoTeardown(), Reset(), and RxHeTbPpdu().
|
private |
total number of dropped bytes
Definition at line 2327 of file wifi-phy-ofdma-test.cc.
Referenced by CheckBytesDropped(), Reset(), and RxDropped().
|
private |
TRIGVECTOR.
Definition at line 2328 of file wifi-phy-ofdma-test.cc.
Referenced by Reset(), and RxHeTbPpdu().