Describes an IPv6 address. More...
#include "ipv6-address.h"
Collaboration diagram for ns3::Ipv6Address:Public Member Functions | |
| Ipv6Address () | |
| Default constructor. More... | |
| Ipv6Address (const char *address) | |
| Constructs an Ipv6Address by parsing the input C-string. More... | |
| Ipv6Address (const Ipv6Address &addr) | |
| Copy constructor. More... | |
| Ipv6Address (const Ipv6Address *addr) | |
| Copy constructor. More... | |
| Ipv6Address (uint8_t address[16]) | |
| Constructs an Ipv6Address by using the input 16 bytes. More... | |
| ~Ipv6Address () | |
| Destructor. More... | |
| Ipv6Address | CombinePrefix (const Ipv6Prefix &prefix) const |
| Combine this address with a prefix. More... | |
| void | GetBytes (uint8_t buf[16]) const |
| Get the bytes corresponding to the address. More... | |
| Ipv4Address | GetIpv4MappedAddress () const |
| Return the Ipv4 address. More... | |
| bool | HasPrefix (const Ipv6Prefix &prefix) const |
| Compares an address and a prefix. More... | |
| bool | IsAllNodesMulticast () const |
| If the IPv6 address is "all nodes multicast" (ff02::1/8). More... | |
| bool | IsAllRoutersMulticast () const |
| If the IPv6 address is "all routers multicast" (ff02::2/8). More... | |
| bool | IsAny () const |
| If the IPv6 address is the "Any" address. More... | |
| bool | IsDocumentation () const |
| If the IPv6 address is a documentation address (2001:DB8::/32). More... | |
| bool | IsInitialized () const |
| bool | IsIpv4MappedAddress () const |
| If the address is an IPv4-mapped address. More... | |
| bool | IsLinkLocal () const |
| If the IPv6 address is a link-local address (fe80::/64). More... | |
| bool | IsLinkLocalMulticast () const |
| If the IPv6 address is link-local multicast (ff02::/16). More... | |
| bool | IsLocalhost () const |
| If the IPv6 address is localhost (::1). More... | |
| bool | IsMulticast () const |
| If the IPv6 address is multicast (ff00::/8). More... | |
| bool | IsSolicitedMulticast () const |
| If the IPv6 address is a Solicited multicast address. More... | |
| operator Address () const | |
| Convert to Address object. More... | |
| void | Print (std::ostream &os) const |
| Print this address to the given output stream. More... | |
| void | Serialize (uint8_t buf[16]) const |
| Serialize this address to a 16-byte buffer. More... | |
| void | Set (const char *address) |
| Sets an Ipv6Address by parsing the input C-string. More... | |
| void | Set (uint8_t address[16]) |
| Set an Ipv6Address by using the input 16 bytes. More... | |
Static Public Member Functions | |
| static Ipv6Address | ConvertFrom (const Address &address) |
| Convert the Address object into an Ipv6Address ones. More... | |
| static Ipv6Address | Deserialize (const uint8_t buf[16]) |
| Deserialize this address. More... | |
| static Ipv6Address | GetAllHostsMulticast () |
| Get the "all hosts multicast" address. More... | |
| static Ipv6Address | GetAllNodesMulticast () |
| Get the "all nodes multicast" address. More... | |
| static Ipv6Address | GetAllRoutersMulticast () |
| Get the "all routers multicast" address. More... | |
| static Ipv6Address | GetAny () |
| Get the "any" (::) Ipv6Address. More... | |
| static Ipv6Address | GetLoopback () |
| Get the loopback address. More... | |
| static Ipv6Address | GetOnes () |
| Get the "all-1" IPv6 address (ffff:ffff:ffff:ffff:ffff:ffff:ffff:ffff). More... | |
| static Ipv6Address | GetZero () |
| Get the 0 (::) Ipv6Address. More... | |
| static bool | IsMatchingType (const Address &address) |
| If the Address matches the type. More... | |
| static Ipv6Address | MakeAutoconfiguredAddress (Address addr, Ipv6Address prefix) |
| Make the autoconfigured IPv6 address from a Mac address. More... | |
| static Ipv6Address | MakeAutoconfiguredAddress (Address addr, Ipv6Prefix prefix) |
| Make the autoconfigured IPv6 address from a Mac address. More... | |
| static Ipv6Address | MakeAutoconfiguredAddress (Mac16Address addr, Ipv6Address prefix) |
| Make the autoconfigured IPv6 address with Mac16Address. More... | |
| static Ipv6Address | MakeAutoconfiguredAddress (Mac48Address addr, Ipv6Address prefix) |
| Make the autoconfigured IPv6 address with Mac48Address. More... | |
| static Ipv6Address | MakeAutoconfiguredAddress (Mac64Address addr, Ipv6Address prefix) |
| Make the autoconfigured IPv6 address with Mac64Address. More... | |
| static Ipv6Address | MakeAutoconfiguredAddress (Mac8Address addr, Ipv6Address prefix) |
| Make the autoconfigured IPv6 address with Mac8Address. More... | |
| static Ipv6Address | MakeAutoconfiguredLinkLocalAddress (Address mac) |
| Make the autoconfigured link-local IPv6 address from a Mac address. More... | |
| static Ipv6Address | MakeAutoconfiguredLinkLocalAddress (Mac16Address mac) |
| Make the autoconfigured link-local IPv6 address with Mac16Address. More... | |
| static Ipv6Address | MakeAutoconfiguredLinkLocalAddress (Mac48Address mac) |
| Make the autoconfigured link-local IPv6 address with Mac48Address. More... | |
| static Ipv6Address | MakeAutoconfiguredLinkLocalAddress (Mac64Address mac) |
| Make the autoconfigured link-local IPv6 address with Mac64Address. More... | |
| static Ipv6Address | MakeAutoconfiguredLinkLocalAddress (Mac8Address mac) |
| Make the autoconfigured link-local IPv6 address with Mac8Address. More... | |
| static Ipv6Address | MakeIpv4MappedAddress (Ipv4Address addr) |
| Make the Ipv4-mapped IPv6 address. More... | |
| static Ipv6Address | MakeSolicitedAddress (Ipv6Address addr) |
| Make the solicited IPv6 address. More... | |
Private Member Functions | |
| Address | ConvertTo () const |
| convert the IPv6Address object to an Address object. More... | |
Static Private Member Functions | |
| static uint8_t | GetType () |
| Return the Type of address. More... | |
Private Attributes | |
| uint8_t | m_address [16] |
| The address representation on 128 bits (16 bytes). More... | |
| bool | m_initialized |
| IPv6 address has been explicitly initialized to a valid value. More... | |
Friends | |
| bool | operator!= (const Ipv6Address &a, const Ipv6Address &b) |
| Not equal to operator. More... | |
| bool | operator< (const Ipv6Address &a, const Ipv6Address &b) |
| Less than to operator. More... | |
| bool | operator== (const Ipv6Address &a, const Ipv6Address &b) |
| Equal to operator. More... | |
Describes an IPv6 address.
Definition at line 49 of file ipv6-address.h.
| ns3::Ipv6Address::Ipv6Address | ( | ) |
Default constructor.
Definition at line 313 of file ipv6-address.cc.
References m_address, m_initialized, and NS_LOG_FUNCTION.
Referenced by MakeIpv4MappedAddress().
Here is the caller graph for this function:| ns3::Ipv6Address::Ipv6Address | ( | const char * | address | ) |
Constructs an Ipv6Address by parsing the input C-string.
| address | the C-string containing the IPv6 address (e.g. 2001:660:4701::1). |
Definition at line 334 of file ipv6-address.cc.
References first::address, ns3::AsciiToIpv6Host(), m_address, m_initialized, and NS_LOG_FUNCTION.
Here is the call graph for this function:| ns3::Ipv6Address::Ipv6Address | ( | uint8_t | address[16] | ) |
Constructs an Ipv6Address by using the input 16 bytes.
| address | the 128-bit address |
Definition at line 341 of file ipv6-address.cc.
References first::address, m_address, m_initialized, and NS_LOG_FUNCTION.
| ns3::Ipv6Address::Ipv6Address | ( | const Ipv6Address & | addr | ) |
Copy constructor.
| addr | Ipv6Address object |
Definition at line 320 of file ipv6-address.cc.
References m_address, and m_initialized.
| ns3::Ipv6Address::Ipv6Address | ( | const Ipv6Address * | addr | ) |
Copy constructor.
| addr | Ipv6Address pointer |
Definition at line 327 of file ipv6-address.cc.
References m_address, and m_initialized.
| ns3::Ipv6Address::~Ipv6Address | ( | ) |
| Ipv6Address ns3::Ipv6Address::CombinePrefix | ( | const Ipv6Prefix & | prefix | ) | const |
Combine this address with a prefix.
| prefix | a IPv6 prefix |
Definition at line 814 of file ipv6-address.cc.
References m_address, NS_LOG_FUNCTION, and Set().
Referenced by ns3::Ipv6AddressHelper::Ipv6AddressHelper(), ns3::RipNg::HandleRequests(), ns3::RipNg::HandleResponses(), HasPrefix(), IsDocumentation(), ns3::Ipv6InterfaceAddress::IsInSameSubnet(), IsLinkLocal(), ns3::Ipv6AddressGeneratorImpl::IsNetworkAllocated(), IsSolicitedMulticast(), MakeAutoconfiguredAddress(), ns3::Ipv6AddressHelper::NewAddress(), ns3::Ipv6StaticRouting::NotifyInterfaceUp(), and ns3::Ipv6AddressHelper::SetBase().
Here is the call graph for this function:
Here is the caller graph for this function:
|
static |
Convert the Address object into an Ipv6Address ones.
| address | address to convert |
Definition at line 922 of file ipv6-address.cc.
References first::address, Deserialize(), GetType(), NS_ASSERT, and NS_LOG_FUNCTION.
Referenced by ns3::UdpSocketImpl::DoSend(), ns3::UdpSocketImpl::GetPeerName(), ns3::ThreeGppHttpClient::OpenConnection(), ns3::PbbAddressBlockIpv6::PrintAddress(), ns3::PbbMessageIpv6::PrintOriginatorAddress(), ns3::UdpEchoClient::Send(), ns3::TcpL4Protocol::SendPacket(), ns3::UdpTraceClient::SendPacket(), ns3::PbbAddressBlockIpv6::SerializeAddress(), ns3::PbbMessageIpv6::SerializeOriginatorAddress(), ns3::ThreeGppHttpServer::StartApplication(), ns3::UdpClient::StartApplication(), ns3::UdpEchoClient::StartApplication(), and ns3::UdpTraceClient::StartApplication().
Here is the call graph for this function:
Here is the caller graph for this function:
|
private |
convert the IPv6Address object to an Address object.
Definition at line 913 of file ipv6-address.cc.
References GetType(), NS_LOG_FUNCTION, and Serialize().
Here is the call graph for this function:
|
static |
Deserialize this address.
| buf | buffer to read address from |
Definition at line 380 of file ipv6-address.cc.
References m_initialized, and NS_LOG_FUNCTION.
Referenced by ns3::SixLowPanNetDevice::CleanPrefix(), ns3::Inet6SocketAddress::ConvertFrom(), ConvertFrom(), ns3::SixLowPanNetDevice::DecompressLowPanIphc(), ns3::Ipv6PacketInfoTag::Deserialize(), ns3::PbbAddressBlockIpv6::DeserializeAddress(), and ns3::PbbMessageIpv6::DeserializeOriginatorAddress().
Here is the caller graph for this function:
|
static |
Get the "all hosts multicast" address.
Definition at line 956 of file ipv6-address.cc.
References NS_LOG_FUNCTION_NOARGS.
|
static |
Get the "all nodes multicast" address.
Definition at line 940 of file ipv6-address.cc.
References NS_LOG_FUNCTION_NOARGS.
Referenced by ns3::Radvd::HandleRead(), ns3::Radvd::Send(), ns3::Icmpv6L4Protocol::SendNS(), and ns3::Radvd::StartApplication().
Here is the caller graph for this function:
|
static |
Get the "all routers multicast" address.
Definition at line 948 of file ipv6-address.cc.
References NS_LOG_FUNCTION_NOARGS.
Referenced by ns3::Icmpv6L4Protocol::FunctionDadTimeout(), ns3::Ipv6EndPointDemux::Lookup(), and ns3::Radvd::StartApplication().
Here is the caller graph for this function:
|
static |
Get the "any" (::) Ipv6Address.
Definition at line 980 of file ipv6-address.cc.
References NS_LOG_FUNCTION_NOARGS.
Referenced by ns3::Ipv6RawSocketImpl::Ipv6RawSocketImpl(), ns3::Ipv6L3Protocol::AddAutoconfiguredAddress(), ns3::Ipv6EndPointDemux::Allocate(), ns3::Ipv6RawSocketImpl::Bind(), ns3::TcpSocketBase::Bind(), ns3::UdpSocketImpl::Bind(), ns3::SixLowPanNetDevice::CompressLowPanIphc(), ns3::SixLowPanNetDevice::DecompressLowPanIphc(), ns3::RipNg::DoSendRouteUpdate(), ns3::UdpSocketImpl::DoSendTo(), ns3::Icmpv6L4Protocol::ForgeNA(), ns3::Ipv6RawSocketImpl::ForwardUp(), ns3::Ipv6InterfaceContainer::GetLinkLocalAddress(), ns3::Icmpv6L4Protocol::HandleNS(), ns3::RipNg::HandleRequests(), ns3::RipNg::HandleResponses(), ns3::Icmpv6L4Protocol::HandleRS(), ns3::Ipv6L3Protocol::IpMulticastForward(), ns3::Socket::Ipv6LeaveGroup(), ns3::Ipv6EndPointDemux::Lookup(), MakeAutoconfiguredAddress(), MakeAutoconfiguredLinkLocalAddress(), ns3::Ipv6L3Protocol::RemoveAutoconfiguredAddress(), ns3::Icmpv6L4Protocol::SendNA(), ns3::Icmpv6L4Protocol::SendNS(), ns3::Ipv6L3Protocol::SendRealOut(), ns3::RipNg::SendRouteRequest(), ns3::Ipv6InterfaceContainer::SetDefaultRoute(), ns3::Ipv6InterfaceContainer::SetDefaultRouteInAllNodes(), ns3::Ipv6EndPointDemux::SimpleLookup(), ns3::UdpEchoServer::StartApplication(), and ns3::UdpServer::StartApplication().
Here is the caller graph for this function:| void ns3::Ipv6Address::GetBytes | ( | uint8_t | buf[16] | ) | const |
Get the bytes corresponding to the address.
| buf | buffer to store the data |
Definition at line 996 of file ipv6-address.cc.
References m_address, and NS_LOG_FUNCTION.
Referenced by ns3::SixLowPanNetDevice::CompressLowPanHc1(), ns3::SixLowPanNetDevice::CompressLowPanIphc(), ns3::SixLowPanNetDevice::DecompressLowPanIphc(), ns3::Ipv6AddressGeneratorImpl::Init(), ns3::Ipv6AddressGeneratorImpl::InitAddress(), ns3::Ipv6Prefix::IsMatch(), MakeAutoconfiguredAddress(), ns3::Ipv6AddressHelper::NewAddress(), ns3::Ipv6AddressHelper::NewNetwork(), ns3::Ipv6AddressGeneratorImpl::NextNetwork(), ns3::Ipv6AddressHash::operator()(), ns3::Icmpv6OptionPrefixInformation::Serialize(), and ns3::WriteTo().
Here is the caller graph for this function:| Ipv4Address ns3::Ipv6Address::GetIpv4MappedAddress | ( | ) | const |
Return the Ipv4 address.
Definition at line 413 of file ipv6-address.cc.
References ns3::Ipv4Address::Deserialize(), NS_LOG_FUNCTION, and Serialize().
Referenced by ns3::TcpSocketBase::Connect(), ns3::UdpSocketImpl::DoSendTo(), and ns3::TcpL4Protocol::SendPacketV6().
Here is the call graph for this function:
Here is the caller graph for this function:
|
static |
Get the loopback address.
Definition at line 964 of file ipv6-address.cc.
References NS_LOG_FUNCTION_NOARGS.
Referenced by ns3::Ipv6L3Protocol::RemoveAddress(), ns3::Ipv6L3Protocol::SetupLoopback(), and ns3::Ipv6L3Protocol::SourceAddressSelection().
Here is the caller graph for this function:
|
static |
Get the "all-1" IPv6 address (ffff:ffff:ffff:ffff:ffff:ffff:ffff:ffff).
Definition at line 988 of file ipv6-address.cc.
References NS_LOG_FUNCTION_NOARGS.
Referenced by ns3::SixLowPanNetDevice::AddContext(), ns3::SixLowPanNetDevice::FindMulticastCompressionContext(), ns3::SixLowPanNetDevice::FindUnicastCompressionContext(), HasPrefix(), and MakeAutoconfiguredAddress().
Here is the caller graph for this function:
|
staticprivate |
Return the Type of address.
Definition at line 932 of file ipv6-address.cc.
References NS_LOG_FUNCTION_NOARGS, ns3::Address::Register(), and check-style-clang-format::type.
Referenced by ConvertFrom(), ConvertTo(), and IsMatchingType().
Here is the call graph for this function:
Here is the caller graph for this function:
|
static |
Get the 0 (::) Ipv6Address.
Definition at line 972 of file ipv6-address.cc.
References NS_LOG_FUNCTION_NOARGS, and zero.
Referenced by ns3::Ipv6AddressHelper::Ipv6AddressHelper(), ns3::TapFdNetDeviceHelper::TapFdNetDeviceHelper(), ns3::Ipv6L3Protocol::AddAddress(), ns3::Ipv6RoutingTableEntry::CreateDefaultRoute(), ns3::TapFdNetDeviceHelper::CreateFileDescriptor(), ns3::Ipv6FlowClassifier::FindFlow(), ns3::Icmpv6L4Protocol::HandleRA(), ns3::Ipv6RoutingTableEntry::IsDefault(), ns3::Ipv6RoutingTableEntry::IsGateway(), ns3::RipNg::Lookup(), ns3::Ipv6StaticRouting::LookupStatic(), ns3::Ipv6AddressHelper::NewAddress(), ns3::Ipv6StaticRouting::NotifyAddRoute(), ns3::Ipv6StaticRouting::NotifyRemoveRoute(), ns3::NixVectorRouting< T >::RouteOutput(), ns3::Ipv6L3Protocol::Send(), and ns3::Ipv6AddressHelper::SetBase().
Here is the caller graph for this function:| bool ns3::Ipv6Address::HasPrefix | ( | const Ipv6Prefix & | prefix | ) | const |
Compares an address and a prefix.
| prefix | the prefix to compare with |
Definition at line 890 of file ipv6-address.cc.
References CombinePrefix(), GetOnes(), NS_LOG_FUNCTION, and anonymous_namespace{print-introspected-doxygen.cc}::reference.
Here is the call graph for this function:| bool ns3::Ipv6Address::IsAllNodesMulticast | ( | ) | const |
If the IPv6 address is "all nodes multicast" (ff02::1/8).
Definition at line 848 of file ipv6-address.cc.
References NS_LOG_FUNCTION.
Referenced by ns3::Ipv6L3Protocol::Receive().
Here is the caller graph for this function:| bool ns3::Ipv6Address::IsAllRoutersMulticast | ( | ) | const |
If the IPv6 address is "all routers multicast" (ff02::2/8).
Definition at line 858 of file ipv6-address.cc.
References NS_LOG_FUNCTION.
Referenced by ns3::Ipv6L3Protocol::Receive().
Here is the caller graph for this function:| bool ns3::Ipv6Address::IsAny | ( | ) | const |
If the IPv6 address is the "Any" address.
Definition at line 870 of file ipv6-address.cc.
References NS_LOG_FUNCTION.
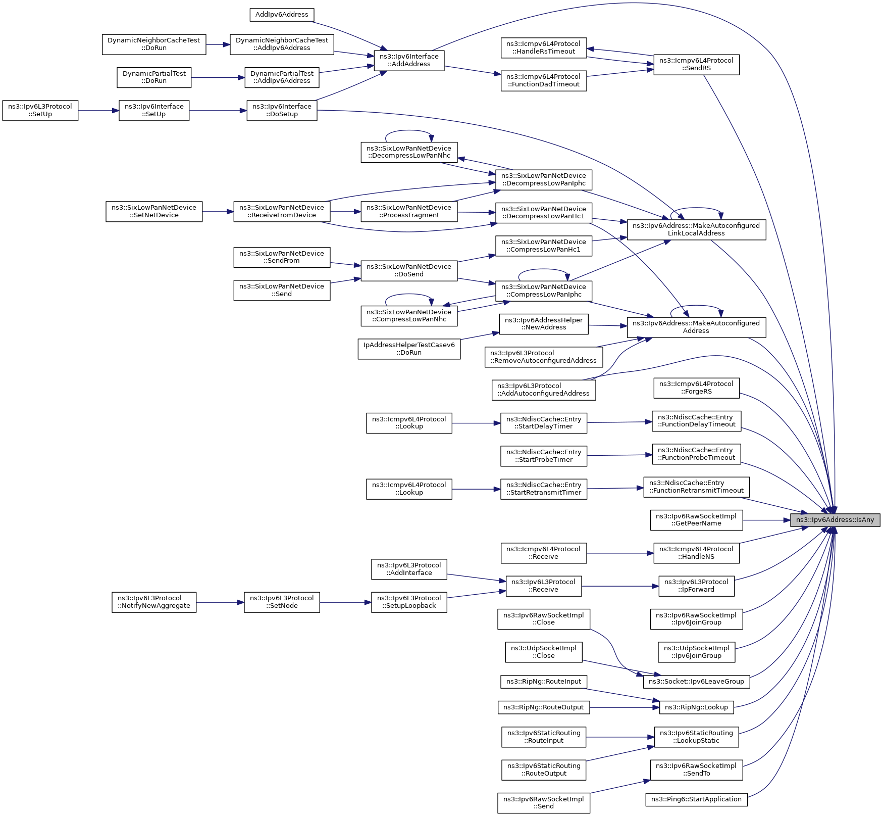
Referenced by ns3::Ipv6Interface::AddAddress(), ns3::Ipv6L3Protocol::AddAutoconfiguredAddress(), ns3::Icmpv6L4Protocol::ForgeRS(), ns3::NdiscCache::Entry::FunctionDelayTimeout(), ns3::NdiscCache::Entry::FunctionProbeTimeout(), ns3::NdiscCache::Entry::FunctionRetransmitTimeout(), ns3::Ipv6RawSocketImpl::GetPeerName(), ns3::Icmpv6L4Protocol::HandleNS(), ns3::Ipv6L3Protocol::IpForward(), ns3::Ipv6RawSocketImpl::Ipv6JoinGroup(), ns3::UdpSocketImpl::Ipv6JoinGroup(), ns3::Socket::Ipv6LeaveGroup(), ns3::RipNg::Lookup(), ns3::Ipv6StaticRouting::LookupStatic(), MakeAutoconfiguredAddress(), MakeAutoconfiguredLinkLocalAddress(), ns3::Icmpv6L4Protocol::SendRS(), ns3::Ipv6RawSocketImpl::SendTo(), and ns3::Ping6::StartApplication().
Here is the caller graph for this function:| bool ns3::Ipv6Address::IsDocumentation | ( | ) | const |
If the IPv6 address is a documentation address (2001:DB8::/32).
Definition at line 878 of file ipv6-address.cc.
References CombinePrefix(), and NS_LOG_FUNCTION.
Referenced by ns3::Ipv6L3Protocol::IpForward().
Here is the call graph for this function:
Here is the caller graph for this function:| bool ns3::Ipv6Address::IsInitialized | ( | ) | const |
Definition at line 1015 of file ipv6-address.cc.
References m_initialized, and NS_LOG_FUNCTION.
| bool ns3::Ipv6Address::IsIpv4MappedAddress | ( | ) | const |
If the address is an IPv4-mapped address.
Definition at line 801 of file ipv6-address.cc.
References m_address, and NS_LOG_FUNCTION.
Referenced by ns3::TcpSocketBase::Connect(), ns3::UdpSocketImpl::DoSendTo(), Print(), ns3::UdpL4Protocol::Receive(), and ns3::TcpL4Protocol::SendPacketV6().
Here is the caller graph for this function:| bool ns3::Ipv6Address::IsLinkLocal | ( | ) | const |
If the IPv6 address is a link-local address (fe80::/64).
Definition at line 1003 of file ipv6-address.cc.
References CombinePrefix(), and NS_LOG_FUNCTION.
Referenced by ns3::Ipv6StaticRouting::AddHostRouteTo(), ns3::RipNg::AddNetworkRouteTo(), ns3::Ipv6StaticRouting::AddNetworkRouteTo(), ns3::SixLowPanNetDevice::CompressLowPanHc1(), ns3::SixLowPanNetDevice::CompressLowPanIphc(), Ipv6L3ProtocolTestCase::DoRun(), ns3::Icmpv6L4Protocol::FunctionDadTimeout(), ns3::AnimationInterface::GetIpv6Address(), ns3::Icmpv6L4Protocol::HandleNS(), ns3::RipNg::HandleRequests(), ns3::RipNg::HandleResponses(), ns3::Ipv6L3Protocol::IpForward(), ns3::Ipv6InterfaceAddress::IsInSameSubnet(), ns3::Icmpv6L4Protocol::Lookup(), ns3::RipNg::RouteInput(), ns3::Ipv6L3Protocol::Send(), and ns3::Ipv6L3Protocol::SourceAddressSelection().
Here is the call graph for this function:
Here is the caller graph for this function:| bool ns3::Ipv6Address::IsLinkLocalMulticast | ( | ) | const |
If the IPv6 address is link-local multicast (ff02::/16).
Definition at line 790 of file ipv6-address.cc.
References m_address, and NS_LOG_FUNCTION.
Referenced by ns3::Ipv6InterfaceAddress::IsInSameSubnet(), ns3::RipNg::Lookup(), ns3::Ipv6StaticRouting::LookupStatic(), ns3::Ipv6L3Protocol::Send(), and ns3::Ipv6L3Protocol::SourceAddressSelection().
Here is the caller graph for this function:| bool ns3::Ipv6Address::IsLocalhost | ( | ) | const |
If the IPv6 address is localhost (::1).
Definition at line 771 of file ipv6-address.cc.
References NS_LOG_FUNCTION.
Referenced by ns3::Ipv6Interface::AddAddress(), and ns3::Ipv6L3Protocol::SourceAddressSelection().
Here is the caller graph for this function:
|
static |
If the Address matches the type.
| address | other address |
Definition at line 901 of file ipv6-address.cc.
References first::address, GetType(), and NS_LOG_FUNCTION.
Referenced by ns3::UdpHeader::CalculateHeaderChecksum(), ns3::UdpSocketImpl::DoSend(), ns3::UdpSocketImpl::GetPeerName(), ns3::ThreeGppHttpClient::OpenConnection(), ns3::UdpEchoClient::Send(), ns3::TcpL4Protocol::SendPacket(), ns3::UdpTraceClient::SendPacket(), ns3::ThreeGppHttpServer::StartApplication(), ns3::UdpClient::StartApplication(), ns3::UdpEchoClient::StartApplication(), and ns3::UdpTraceClient::StartApplication().
Here is the call graph for this function:
Here is the caller graph for this function:| bool ns3::Ipv6Address::IsMulticast | ( | ) | const |
If the IPv6 address is multicast (ff00::/8).
Definition at line 779 of file ipv6-address.cc.
References m_address, and NS_LOG_FUNCTION.
Referenced by ns3::UdpSocketImpl::Bind(), ns3::UdpSocketImpl::BindToNetDevice(), ns3::Ipv6FlowClassifier::Classify(), ns3::SixLowPanNetDevice::CompressLowPanIphc(), ns3::UdpSocketImpl::DoSendTo(), ns3::Icmpv6L4Protocol::HandleEchoRequest(), ns3::Ipv6L3Protocol::IpForward(), ns3::Ipv6L3Protocol::LocalDeliver(), ns3::Ipv6ExtensionLooseRouting::Process(), ns3::Ipv6Extension::ProcessOptions(), ns3::Ipv6L3Protocol::Receive(), ns3::Ipv6StaticRouting::RouteInput(), ns3::RipNg::RouteInput(), ns3::Ipv6L3Protocol::RouteInputError(), ns3::Ipv6StaticRouting::RouteOutput(), ns3::RipNg::RouteOutput(), ns3::Ipv6Interface::Send(), ns3::Icmpv6L4Protocol::SendNS(), and ns3::Icmpv6L4Protocol::SendRS().
Here is the caller graph for this function:| bool ns3::Ipv6Address::IsSolicitedMulticast | ( | ) | const |
If the IPv6 address is a Solicited multicast address.
Definition at line 835 of file ipv6-address.cc.
References CombinePrefix(), and NS_LOG_FUNCTION.
Here is the call graph for this function:
|
static |
Make the autoconfigured IPv6 address from a Mac address.
Actually the MAC supported are: Mac8, Mac16, Mac48, and Mac64.
| addr | the MAC address. |
| prefix | the IPv6 prefix |
Definition at line 425 of file ipv6-address.cc.
References ns3::Mac16Address::ConvertFrom(), ns3::Mac48Address::ConvertFrom(), ns3::Mac64Address::ConvertFrom(), ns3::Mac8Address::ConvertFrom(), GetAny(), IsAny(), ns3::Mac16Address::IsMatchingType(), ns3::Mac48Address::IsMatchingType(), ns3::Mac64Address::IsMatchingType(), ns3::Mac8Address::IsMatchingType(), MakeAutoconfiguredAddress(), and NS_ABORT_MSG.
Referenced by ns3::Ipv6L3Protocol::AddAutoconfiguredAddress(), ns3::SixLowPanNetDevice::CompressLowPanIphc(), ns3::SixLowPanNetDevice::DecompressLowPanHc1(), MakeAutoconfiguredAddress(), ns3::Ipv6AddressHelper::NewAddress(), and ns3::Ipv6L3Protocol::RemoveAutoconfiguredAddress().
Here is the call graph for this function:
Here is the caller graph for this function:
|
static |
Make the autoconfigured IPv6 address from a Mac address.
Actually the MAC supported are: Mac8, Mac16, Mac48, and Mac64.
| addr | the MAC address. |
| prefix | the IPv6 prefix |
Definition at line 454 of file ipv6-address.cc.
References CombinePrefix(), GetOnes(), and MakeAutoconfiguredAddress().
Here is the call graph for this function:
|
static |
Make the autoconfigured IPv6 address with Mac16Address.
The EUI-64 scheme used is based on the RFC 4944.
| addr | the MAC address (16 bits). |
| prefix | the IPv6 prefix |
Definition at line 461 of file ipv6-address.cc.
References ns3::Mac16Address::CopyTo(), GetBytes(), NS_LOG_FUNCTION, and Set().
Here is the call graph for this function:
|
static |
Make the autoconfigured IPv6 address with Mac48Address.
The EUI-64 scheme used is based on RFC 2464.
| addr | the MAC address (48 bits). |
| prefix | the IPv6 prefix |
Definition at line 481 of file ipv6-address.cc.
References ns3::Mac48Address::CopyTo(), GetBytes(), NS_LOG_FUNCTION, and Set().
Here is the call graph for this function:
|
static |
Make the autoconfigured IPv6 address with Mac64Address.
| addr | the MAC address (64 bits). |
| prefix | the IPv6 prefix |
Definition at line 502 of file ipv6-address.cc.
References ns3::Mac64Address::CopyTo(), GetBytes(), NS_LOG_FUNCTION, and Set().
Here is the call graph for this function:
|
static |
Make the autoconfigured IPv6 address with Mac8Address.
The EUI-64 scheme used is loosely based on the RFC 2464.
| addr | the Mac8Address address (8 bits). |
| prefix | the IPv6 prefix |
Definition at line 519 of file ipv6-address.cc.
References ns3::Mac8Address::CopyTo(), GetBytes(), NS_LOG_FUNCTION, and Set().
Here is the call graph for this function:
|
static |
Make the autoconfigured link-local IPv6 address from a Mac address.
Actually the MAC supported are: Mac8, Mac16, Mac48, and Mac64.
| mac | the MAC address. |
Definition at line 540 of file ipv6-address.cc.
References ns3::Mac16Address::ConvertFrom(), ns3::Mac48Address::ConvertFrom(), ns3::Mac64Address::ConvertFrom(), ns3::Mac8Address::ConvertFrom(), GetAny(), IsAny(), ns3::Mac16Address::IsMatchingType(), ns3::Mac48Address::IsMatchingType(), ns3::Mac64Address::IsMatchingType(), ns3::Mac8Address::IsMatchingType(), MakeAutoconfiguredLinkLocalAddress(), and NS_ABORT_MSG.
Referenced by ns3::SixLowPanNetDevice::CompressLowPanHc1(), ns3::SixLowPanNetDevice::CompressLowPanIphc(), ns3::SixLowPanNetDevice::DecompressLowPanHc1(), ns3::SixLowPanNetDevice::DecompressLowPanIphc(), ns3::Ipv6Interface::DoSetup(), and MakeAutoconfiguredLinkLocalAddress().
Here is the call graph for this function:
Here is the caller graph for this function:
|
static |
Make the autoconfigured link-local IPv6 address with Mac16Address.
The EUI-64 scheme used is based on the RFC 4944.
| mac | the MAC address (16 bits). |
Definition at line 569 of file ipv6-address.cc.
References ns3::Mac16Address::CopyTo(), NS_LOG_FUNCTION, and Set().
Here is the call graph for this function:
|
static |
Make the autoconfigured link-local IPv6 address with Mac48Address.
The EUI-64 scheme used is based on RFC 2464.
| mac | the MAC address (48 bits). |
Definition at line 590 of file ipv6-address.cc.
References ns3::Mac48Address::CopyTo(), NS_LOG_FUNCTION, and Set().
Here is the call graph for this function:
|
static |
Make the autoconfigured link-local IPv6 address with Mac64Address.
| mac | the MAC address (64 bits). |
Definition at line 613 of file ipv6-address.cc.
References ns3::Mac64Address::CopyTo(), NS_LOG_FUNCTION, and Set().
Here is the call graph for this function:
|
static |
Make the autoconfigured link-local IPv6 address with Mac8Address.
The EUI-64 scheme used is loosely based on the RFC 2464.
| mac | the MAC address (8 bits). |
Definition at line 632 of file ipv6-address.cc.
References ns3::Mac8Address::CopyTo(), NS_LOG_FUNCTION, and Set().
Here is the call graph for this function:
|
static |
Make the Ipv4-mapped IPv6 address.
| addr | the IPv4 address |
Definition at line 389 of file ipv6-address.cc.
References Ipv6Address(), NS_LOG_FUNCTION, and ns3::Ipv4Address::Serialize().
Referenced by ns3::MockNetDevice::GetMulticast(), ns3::UdpL4Protocol::Receive(), and ns3::TcpL4Protocol::Receive().
Here is the call graph for this function:
Here is the caller graph for this function:
|
static |
Make the solicited IPv6 address.
| addr | the IPv6 address |
Definition at line 654 of file ipv6-address.cc.
References NS_LOG_FUNCTION, Serialize(), and Set().
Referenced by ns3::Ipv6Interface::AddAddress(), ns3::Icmpv6L4Protocol::DoDAD(), ns3::NdiscCache::Entry::FunctionRetransmitTimeout(), and ns3::Icmpv6L4Protocol::Lookup().
Here is the call graph for this function:
Here is the caller graph for this function:| ns3::Ipv6Address::operator Address | ( | ) | const |
Convert to Address object.
Definition at line 907 of file ipv6-address.cc.
| void ns3::Ipv6Address::Print | ( | std::ostream & | os | ) | const |
Print this address to the given output stream.
The print format is in the typical "2001:660:4701::1".
| os | the output stream to which this Ipv6Address is printed |
Definition at line 677 of file ipv6-address.cc.
References first::address, check-style-clang-format::int, IsIpv4MappedAddress(), m_address, and NS_LOG_FUNCTION.
Referenced by ns3::PbbAddressBlockIpv6::PrintAddress(), and ns3::PbbMessageIpv6::PrintOriginatorAddress().
Here is the call graph for this function:
Here is the caller graph for this function:| void ns3::Ipv6Address::Serialize | ( | uint8_t | buf[16] | ) | const |
Serialize this address to a 16-byte buffer.
| buf | the output buffer to which this address gets overwritten with this Ipv6Address |
Definition at line 373 of file ipv6-address.cc.
References m_address, and NS_LOG_FUNCTION.
Referenced by ns3::Icmpv6Header::CalculatePseudoHeaderChecksum(), ns3::SixLowPanNetDevice::CompressLowPanIphc(), ns3::Inet6SocketAddress::ConvertTo(), ConvertTo(), Ipv6AddressTestCase::DoRun(), GetIpv4MappedAddress(), ns3::Mac48Address::GetMulticast(), ns3::Ipv6QueueDiscItem::Hash(), MakeSolicitedAddress(), ns3::Icmpv6NS::Serialize(), ns3::Icmpv6NA::Serialize(), ns3::Icmpv6Redirection::Serialize(), ns3::RipNgRte::Serialize(), ns3::Ipv6PacketInfoTag::Serialize(), ns3::PbbAddressBlockIpv6::SerializeAddress(), and ns3::PbbMessageIpv6::SerializeOriginatorAddress().
Here is the caller graph for this function:| void ns3::Ipv6Address::Set | ( | const char * | address | ) |
Sets an Ipv6Address by parsing the input C-string.
| address | the C-string containing the IPv6 address (e.g. 2001:660:4701::1). |
Definition at line 356 of file ipv6-address.cc.
References first::address, ns3::AsciiToIpv6Host(), m_address, m_initialized, and NS_LOG_FUNCTION.
Referenced by EpcTftClassifierTestSuite::EpcTftClassifierTestSuite(), CombinePrefix(), ns3::Icmpv6NS::Deserialize(), ns3::Icmpv6NA::Deserialize(), ns3::Icmpv6Redirection::Deserialize(), ns3::RipNgRte::Deserialize(), MakeAutoconfiguredAddress(), MakeAutoconfiguredLinkLocalAddress(), MakeSolicitedAddress(), and ns3::ReadFrom().
Here is the call graph for this function:
Here is the caller graph for this function:| void ns3::Ipv6Address::Set | ( | uint8_t | address[16] | ) |
Set an Ipv6Address by using the input 16 bytes.
| address | the 128-bit address |
Definition at line 364 of file ipv6-address.cc.
References first::address, m_address, m_initialized, and NS_LOG_FUNCTION.
|
friend |
Not equal to operator.
| a | the first operand. |
| b | the first operand. |
Definition at line 662 of file ipv6-address.h.
|
friend |
Less than to operator.
| a | the first operand. |
| b | the first operand. |
Definition at line 667 of file ipv6-address.h.
|
friend |
Equal to operator.
| a | the first operand. |
| b | the first operand. |
Definition at line 656 of file ipv6-address.h.
|
private |
The address representation on 128 bits (16 bytes).
Definition at line 417 of file ipv6-address.h.
Referenced by Ipv6Address(), CombinePrefix(), GetBytes(), IsIpv4MappedAddress(), IsLinkLocalMulticast(), IsMulticast(), Print(), Serialize(), and Set().
|
private |
IPv6 address has been explicitly initialized to a valid value.
Definition at line 418 of file ipv6-address.h.
Referenced by Ipv6Address(), Deserialize(), IsInitialized(), and Set().