A Discrete-Event Network Simulator
API
TestSimpleFrameCaptureModel Class Reference

Simple frame capture model test. More...

+ Inheritance diagram for TestSimpleFrameCaptureModel:
+ Collaboration diagram for TestSimpleFrameCaptureModel:

Public Member Functions

 TestSimpleFrameCaptureModel ()
 
 ~TestSimpleFrameCaptureModel () override
 
- Public Member Functions inherited from ns3::TestCase
 TestCase (const TestCase &)=delete
 
virtual ~TestCase ()
 Destructor. More...
 
std::string GetName () const
 
TestCaseoperator= (const TestCase &)=delete
 

Protected Member Functions

void DoSetup () override
 Implementation to do any local setup required for this TestCase. More...
 
void DoTeardown () override
 Implementation to do any local setup required for this TestCase. More...
 
- Protected Member Functions inherited from ns3::TestCase
 TestCase (std::string name)
 Constructor. More...
 
void AddTestCase (TestCase *testCase, TestDuration duration=QUICK)
 Add an individual child TestCase to this test suite. More...
 
TestCaseGetParent () const
 Get the parent of this TestCsse. More...
 
bool IsStatusFailure () const
 Check if any tests failed. More...
 
bool IsStatusSuccess () const
 Check if all tests passed. More...
 
void SetDataDir (std::string directory)
 Set the data directory where reference trace files can be found. More...
 
void ReportTestFailure (std::string cond, std::string actual, std::string limit, std::string message, std::string file, int32_t line)
 Log the failure of this TestCase. More...
 
bool MustAssertOnFailure () const
 Check if this run should assert on failure. More...
 
bool MustContinueOnFailure () const
 Check if this run should continue on failure. More...
 
std::string CreateDataDirFilename (std::string filename)
 Construct the full path to a file in the data directory. More...
 
std::string CreateTempDirFilename (std::string filename)
 Construct the full path to a file in a temporary directory. More...
 

Private Member Functions

void DoRun () override
 Implementation to actually run this TestCase. More...
 
void Expect1000BPacketDropped ()
 Verify whether 1000 bytes packet has been dropped. More...
 
void Expect1000BPacketReceived ()
 Verify whether 1000 bytes packet has been received. More...
 
void Expect1500BPacketDropped ()
 Verify whether 1500 bytes packet has been dropped. More...
 
void Expect1500BPacketReceived ()
 Verify whether 1500 bytes packet has been received. More...
 
void Reset ()
 Reset function. More...
 
void RxDropped (Ptr< const Packet > p, WifiPhyRxfailureReason reason)
 RX dropped function. More...
 
void RxSuccess (Ptr< const WifiPsdu > psdu, RxSignalInfo rxSignalInfo, WifiTxVector txVector, std::vector< bool > statusPerMpdu)
 Spectrum wifi receive success function. More...
 
void SendPacket (double rxPowerDbm, uint32_t packetSize)
 Send packet function. More...
 

Private Attributes

Ptr< SpectrumWifiPhym_phy
 Phy. More...
 
bool m_rxDropped1000B
 count dropped packets with 1000B payload More...
 
bool m_rxDropped1500B
 count dropped packets with 1500B payload More...
 
bool m_rxSuccess1000B
 count received packets with 1000B payload More...
 
bool m_rxSuccess1500B
 count received packets with 1500B payload More...
 
uint64_t m_uid
 the UID to use for the PPDU More...
 

Additional Inherited Members

- Public Types inherited from ns3::TestCase
enum  TestDuration { QUICK = 1 , EXTENSIVE = 2 , TAKES_FOREVER = 3 }
 How long the test takes to execute. More...
 

Detailed Description

Simple frame capture model test.

Definition at line 1777 of file wifi-phy-reception-test.cc.

Constructor & Destructor Documentation

◆ TestSimpleFrameCaptureModel()

TestSimpleFrameCaptureModel::TestSimpleFrameCaptureModel ( )

Definition at line 1845 of file wifi-phy-reception-test.cc.

◆ ~TestSimpleFrameCaptureModel()

TestSimpleFrameCaptureModel::~TestSimpleFrameCaptureModel ( )
override

Definition at line 1953 of file wifi-phy-reception-test.cc.

References m_phy.

Member Function Documentation

◆ DoRun()

void TestSimpleFrameCaptureModel::DoRun ( )
overrideprivatevirtual

Implementation to actually run this TestCase.

Subclasses should override this method to conduct their tests.

Implements ns3::TestCase.

Definition at line 1992 of file wifi-phy-reception-test.cc.

References ns3::WifiPhy::AssignStreams(), Expect1000BPacketDropped(), Expect1000BPacketReceived(), Expect1500BPacketDropped(), Expect1500BPacketReceived(), m_phy, ns3::MicroSeconds(), Reset(), ns3::Seconds(), and SendPacket().

+ Here is the call graph for this function:

◆ DoSetup()

void TestSimpleFrameCaptureModel::DoSetup ( )
overrideprotectedvirtual

◆ DoTeardown()

void TestSimpleFrameCaptureModel::DoTeardown ( )
overrideprotectedvirtual

Implementation to do any local setup required for this TestCase.

Subclasses should override this method to perform any costly per-test teardown

Reimplemented from ns3::TestCase.

Definition at line 1985 of file wifi-phy-reception-test.cc.

References ns3::Object::Dispose(), and m_phy.

+ Here is the call graph for this function:

◆ Expect1000BPacketDropped()

void TestSimpleFrameCaptureModel::Expect1000BPacketDropped ( )
private

Verify whether 1000 bytes packet has been dropped.

Definition at line 1942 of file wifi-phy-reception-test.cc.

References m_rxDropped1000B, and NS_TEST_ASSERT_MSG_EQ.

Referenced by DoRun().

+ Here is the caller graph for this function:

◆ Expect1000BPacketReceived()

void TestSimpleFrameCaptureModel::Expect1000BPacketReceived ( )
private

Verify whether 1000 bytes packet has been received.

Definition at line 1930 of file wifi-phy-reception-test.cc.

References m_rxSuccess1000B, and NS_TEST_ASSERT_MSG_EQ.

Referenced by DoRun().

+ Here is the caller graph for this function:

◆ Expect1500BPacketDropped()

void TestSimpleFrameCaptureModel::Expect1500BPacketDropped ( )
private

Verify whether 1500 bytes packet has been dropped.

Definition at line 1948 of file wifi-phy-reception-test.cc.

References m_rxDropped1500B, and NS_TEST_ASSERT_MSG_EQ.

Referenced by DoRun().

+ Here is the caller graph for this function:

◆ Expect1500BPacketReceived()

void TestSimpleFrameCaptureModel::Expect1500BPacketReceived ( )
private

Verify whether 1500 bytes packet has been received.

Definition at line 1936 of file wifi-phy-reception-test.cc.

References m_rxSuccess1500B, and NS_TEST_ASSERT_MSG_EQ.

Referenced by DoRun().

+ Here is the caller graph for this function:

◆ Reset()

void TestSimpleFrameCaptureModel::Reset ( )
private

Reset function.

Definition at line 1921 of file wifi-phy-reception-test.cc.

References m_rxDropped1000B, m_rxDropped1500B, m_rxSuccess1000B, and m_rxSuccess1500B.

Referenced by DoRun().

+ Here is the caller graph for this function:

◆ RxDropped()

void TestSimpleFrameCaptureModel::RxDropped ( Ptr< const Packet p,
WifiPhyRxfailureReason  reason 
)
private

RX dropped function.

Parameters
pthe packet
reasonthe reason

Definition at line 1907 of file wifi-phy-reception-test.cc.

References ns3::Packet::GetSize(), m_rxDropped1000B, m_rxDropped1500B, and NS_LOG_FUNCTION.

Referenced by DoSetup().

+ Here is the call graph for this function:
+ Here is the caller graph for this function:

◆ RxSuccess()

void TestSimpleFrameCaptureModel::RxSuccess ( Ptr< const WifiPsdu psdu,
RxSignalInfo  rxSignalInfo,
WifiTxVector  txVector,
std::vector< bool >  statusPerMpdu 
)
private

Spectrum wifi receive success function.

Parameters
psduthe PSDU
rxSignalInfothe info on the received signal (
See also
RxSignalInfo)
Parameters
txVectorthe transmit vector
statusPerMpdureception status per MPDU

Definition at line 1889 of file wifi-phy-reception-test.cc.

References ns3::WifiPsdu::GetSize(), ns3::WifiPsdu::IsAggregate(), ns3::WifiPsdu::IsSingle(), m_rxSuccess1000B, m_rxSuccess1500B, NS_ASSERT, and NS_LOG_FUNCTION.

Referenced by DoSetup().

+ Here is the call graph for this function:
+ Here is the caller graph for this function:

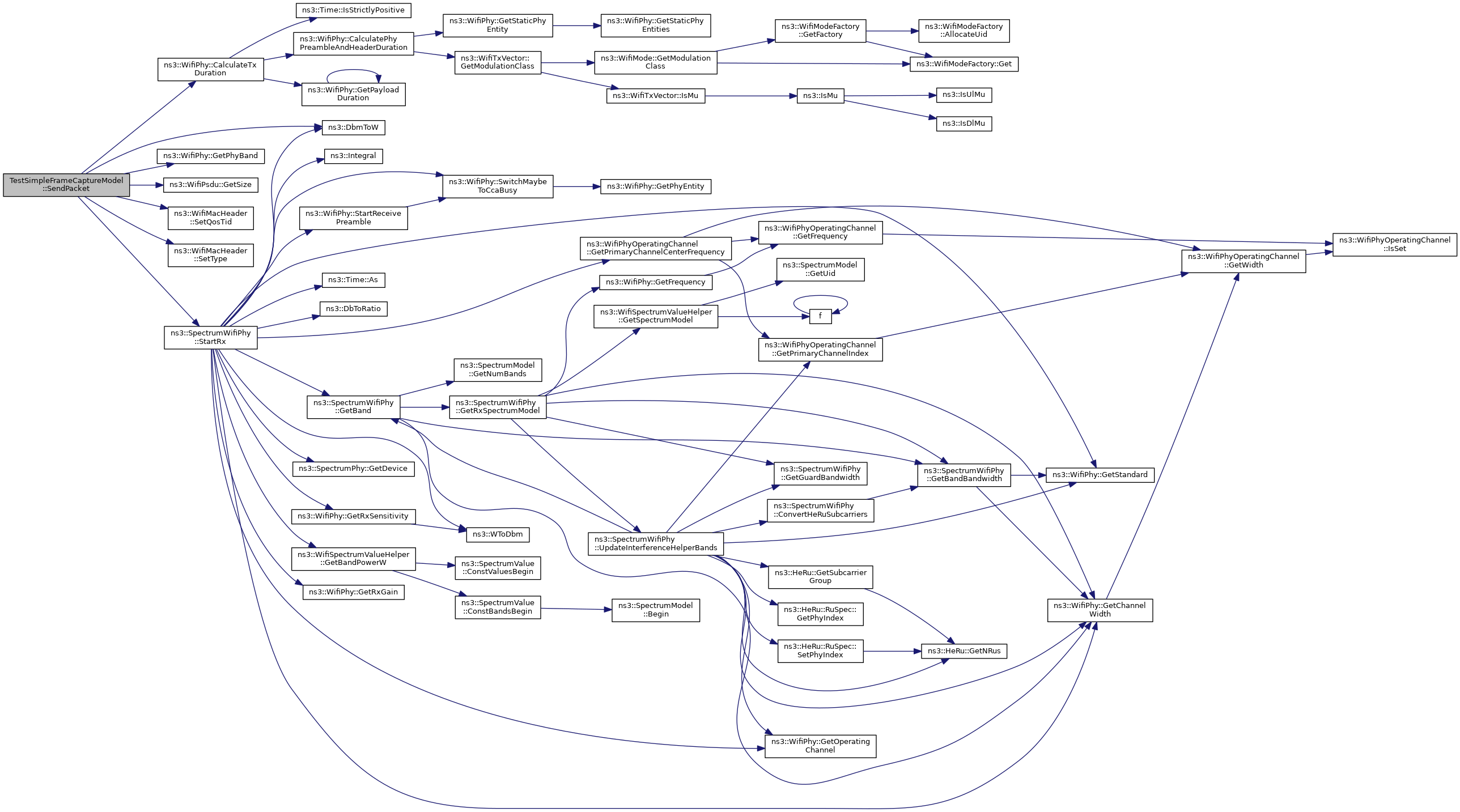
◆ SendPacket()

void TestSimpleFrameCaptureModel::SendPacket ( double  rxPowerDbm,
uint32_t  packetSize 
)
private

Send packet function.

Parameters
rxPowerDbmthe transmit power in dBm
packetSizethe size of the packet in bytes

Definition at line 1856 of file wifi-phy-reception-test.cc.

References ns3::WifiPhy::CalculateTxDuration(), CHANNEL_WIDTH, ns3::DbmToW(), FREQUENCY, ns3::WifiPhy::GetPhyBand(), ns3::WifiPsdu::GetSize(), GUARD_WIDTH, m_phy, m_uid, packetSize, ns3::WifiMacHeader::SetQosTid(), ns3::WifiMacHeader::SetType(), ns3::SpectrumWifiPhy::StartRx(), ns3::WIFI_MAC_QOSDATA, ns3::WIFI_PHY_BAND_5GHZ, and ns3::WIFI_PREAMBLE_HE_SU.

Referenced by DoRun().

+ Here is the call graph for this function:
+ Here is the caller graph for this function:

Member Data Documentation

◆ m_phy

Ptr<SpectrumWifiPhy> TestSimpleFrameCaptureModel::m_phy
private

◆ m_rxDropped1000B

bool TestSimpleFrameCaptureModel::m_rxDropped1000B
private

count dropped packets with 1000B payload

Definition at line 1839 of file wifi-phy-reception-test.cc.

Referenced by Expect1000BPacketDropped(), Reset(), and RxDropped().

◆ m_rxDropped1500B

bool TestSimpleFrameCaptureModel::m_rxDropped1500B
private

count dropped packets with 1500B payload

Definition at line 1840 of file wifi-phy-reception-test.cc.

Referenced by Expect1500BPacketDropped(), Reset(), and RxDropped().

◆ m_rxSuccess1000B

bool TestSimpleFrameCaptureModel::m_rxSuccess1000B
private

count received packets with 1000B payload

Definition at line 1837 of file wifi-phy-reception-test.cc.

Referenced by Expect1000BPacketReceived(), Reset(), and RxSuccess().

◆ m_rxSuccess1500B

bool TestSimpleFrameCaptureModel::m_rxSuccess1500B
private

count received packets with 1500B payload

Definition at line 1838 of file wifi-phy-reception-test.cc.

Referenced by Expect1500BPacketReceived(), Reset(), and RxSuccess().

◆ m_uid

uint64_t TestSimpleFrameCaptureModel::m_uid
private

the UID to use for the PPDU

Definition at line 1842 of file wifi-phy-reception-test.cc.

Referenced by SendPacket().


The documentation for this class was generated from the following file: