Receive and consume traffic generated to an IP address and port. More...
#include "packet-sink.h"
Inheritance diagram for ns3::PacketSink:
Collaboration diagram for ns3::PacketSink:Classes | |
| struct | AddressHash |
| Hashing for the Address class. More... | |
Public Types | |
| typedef void(* | SeqTsSizeCallback) (Ptr< const Packet > p, const Address &from, const Address &to, const SeqTsSizeHeader &header) |
| TracedCallback signature for a reception with addresses and SeqTsSizeHeader. More... | |
Public Types inherited from ns3::Application | |
| typedef void(* | DelayAddressCallback) (const Time &delay, const Address &from) |
| Common callback signature for packet delay and address. More... | |
| typedef void(* | StateTransitionCallback) (const std::string &oldState, const std::string &newState) |
| Common signature used by callbacks to application's state transition trace source. More... | |
Public Member Functions | |
| PacketSink () | |
| ~PacketSink () override | |
| std::list< Ptr< Socket > > | GetAcceptedSockets () const |
| Ptr< Socket > | GetListeningSocket () const |
| uint64_t | GetTotalRx () const |
Public Member Functions inherited from ns3::Application | |
| Application () | |
| ~Application () override | |
| Ptr< Node > | GetNode () const |
| void | SetNode (Ptr< Node > node) |
| void | SetStartTime (Time start) |
| Specify application start time. More... | |
| void | SetStopTime (Time stop) |
| Specify application stop time. More... | |
Public Member Functions inherited from ns3::Object | |
| Object () | |
| Constructor. More... | |
| ~Object () override | |
| Destructor. More... | |
| void | AggregateObject (Ptr< Object > other) |
| Aggregate two Objects together. More... | |
| void | Dispose () |
| Dispose of this Object. More... | |
| AggregateIterator | GetAggregateIterator () const |
| Get an iterator to the Objects aggregated to this one. More... | |
| TypeId | GetInstanceTypeId () const override |
| Get the most derived TypeId for this Object. More... | |
| template<typename T > | |
| Ptr< T > | GetObject () const |
| Get a pointer to the requested aggregated Object. More... | |
| template<> | |
| Ptr< Object > | GetObject () const |
| Specialization of () for objects of type ns3::Object. More... | |
| template<typename T > | |
| Ptr< T > | GetObject (TypeId tid) const |
| Get a pointer to the requested aggregated Object by TypeId. More... | |
| template<> | |
| Ptr< Object > | GetObject (TypeId tid) const |
| Specialization of (TypeId tid) for objects of type ns3::Object. More... | |
| void | Initialize () |
| Invoke DoInitialize on all Objects aggregated to this one. More... | |
| bool | IsInitialized () const |
| Check if the object has been initialized. More... | |
Public Member Functions inherited from ns3::SimpleRefCount< Object, ObjectBase, ObjectDeleter > | |
| SimpleRefCount () | |
| Default constructor. More... | |
| SimpleRefCount (const SimpleRefCount &o) | |
| Copy constructor. More... | |
| uint32_t | GetReferenceCount () const |
| Get the reference count of the object. More... | |
| SimpleRefCount & | operator= (const SimpleRefCount &o) |
| Assignment operator. More... | |
| void | Ref () const |
| Increment the reference count. More... | |
| void | Unref () const |
| Decrement the reference count. More... | |
Public Member Functions inherited from ns3::ObjectBase | |
| virtual | ~ObjectBase () |
| Virtual destructor. More... | |
| void | GetAttribute (std::string name, AttributeValue &value) const |
| Get the value of an attribute, raising fatal errors if unsuccessful. More... | |
| bool | GetAttributeFailSafe (std::string name, AttributeValue &value) const |
| Get the value of an attribute without raising erros. More... | |
| virtual TypeId | GetInstanceTypeId () const =0 |
| Get the most derived TypeId for this Object. More... | |
| void | SetAttribute (std::string name, const AttributeValue &value) |
| Set a single attribute, raising fatal errors if unsuccessful. More... | |
| bool | SetAttributeFailSafe (std::string name, const AttributeValue &value) |
| Set a single attribute without raising errors. More... | |
| bool | TraceConnect (std::string name, std::string context, const CallbackBase &cb) |
| Connect a TraceSource to a Callback with a context. More... | |
| bool | TraceConnectWithoutContext (std::string name, const CallbackBase &cb) |
| Connect a TraceSource to a Callback without a context. More... | |
| bool | TraceDisconnect (std::string name, std::string context, const CallbackBase &cb) |
| Disconnect from a TraceSource a Callback previously connected with a context. More... | |
| bool | TraceDisconnectWithoutContext (std::string name, const CallbackBase &cb) |
| Disconnect from a TraceSource a Callback previously connected without a context. More... | |
Static Public Member Functions | |
| static TypeId | GetTypeId () |
| Get the type ID. More... | |
Static Public Member Functions inherited from ns3::Application | |
| static TypeId | GetTypeId () |
| Get the type ID. More... | |
Static Public Member Functions inherited from ns3::Object | |
| static TypeId | GetTypeId () |
| Register this type. More... | |
Static Public Member Functions inherited from ns3::ObjectBase | |
| static TypeId | GetTypeId () |
| Get the type ID. More... | |
Protected Member Functions | |
| void | DoDispose () override |
| Destructor implementation. More... | |
Protected Member Functions inherited from ns3::Application | |
| void | DoDispose () override |
| Destructor implementation. More... | |
| void | DoInitialize () override |
| Initialize() implementation. More... | |
Protected Member Functions inherited from ns3::Object | |
| Object (const Object &o) | |
| Copy an Object. More... | |
| virtual void | DoDispose () |
| Destructor implementation. More... | |
| virtual void | DoInitialize () |
| Initialize() implementation. More... | |
| virtual void | NotifyNewAggregate () |
| Notify all Objects aggregated to this one of a new Object being aggregated. More... | |
Protected Member Functions inherited from ns3::ObjectBase | |
| void | ConstructSelf (const AttributeConstructionList &attributes) |
| Complete construction of ObjectBase; invoked by derived classes. More... | |
| virtual void | NotifyConstructionCompleted () |
| Notifier called once the ObjectBase is fully constructed. More... | |
Private Member Functions | |
| void | HandleAccept (Ptr< Socket > socket, const Address &from) |
| Handle an incoming connection. More... | |
| void | HandlePeerClose (Ptr< Socket > socket) |
| Handle an connection close. More... | |
| void | HandlePeerError (Ptr< Socket > socket) |
| Handle an connection error. More... | |
| void | HandleRead (Ptr< Socket > socket) |
| Handle a packet received by the application. More... | |
| void | PacketReceived (const Ptr< Packet > &p, const Address &from, const Address &localAddress) |
| Packet received: assemble byte stream to extract SeqTsSizeHeader. More... | |
| void | StartApplication () override |
| Application specific startup code. More... | |
| void | StopApplication () override |
| Application specific shutdown code. More... | |
Private Attributes | |
| std::unordered_map< Address, Ptr< Packet >, AddressHash > | m_buffer |
| Buffer for received packets. More... | |
| bool | m_enableSeqTsSizeHeader {false} |
| Enable or disable the export of SeqTsSize header. More... | |
| Address | m_local |
| Local address to bind to (address and port) More... | |
| uint16_t | m_localPort |
| Local port to bind to. More... | |
| TracedCallback< Ptr< const Packet >, const Address & > | m_rxTrace |
| Traced Callback: received packets, source address. More... | |
| TracedCallback< Ptr< const Packet >, const Address &, const Address & > | m_rxTraceWithAddresses |
| Callback for tracing the packet Rx events, includes source and destination addresses. More... | |
| TracedCallback< Ptr< const Packet >, const Address &, const Address &, const SeqTsSizeHeader & > | m_rxTraceWithSeqTsSize |
| Callbacks for tracing the packet Rx events, includes source, destination addresses, and headers. More... | |
| Ptr< Socket > | m_socket |
| Listening socket. More... | |
| std::list< Ptr< Socket > > | m_socketList |
| the accepted sockets More... | |
| TypeId | m_tid |
| Protocol TypeId. More... | |
| uint64_t | m_totalRx |
| Total bytes received. More... | |
Additional Inherited Members | |
Protected Attributes inherited from ns3::Application | |
| Ptr< Node > | m_node |
| The node that this application is installed on. More... | |
| EventId | m_startEvent |
| The event that will fire at m_startTime to start the application. More... | |
| Time | m_startTime |
| The simulation time that the application will start. More... | |
| EventId | m_stopEvent |
| The event that will fire at m_stopTime to end the application. More... | |
| Time | m_stopTime |
| The simulation time that the application will end. More... | |
Related Functions inherited from ns3::ObjectBase | |
| static TypeId | GetObjectIid () |
| Ensure the TypeId for ObjectBase gets fully configured to anchor the inheritance tree properly. More... | |
Receive and consume traffic generated to an IP address and port.
This application was written to complement OnOffApplication, but it is more general so a PacketSink name was selected. Functionally it is important to use in multicast situations, so that reception of the layer-2 multicast frames of interest are enabled, but it is also useful for unicast as an example of how you can write something simple to receive packets at the application layer. Also, if an IP stack generates ICMP Port Unreachable errors, receiving applications will be needed.
The constructor specifies the Address (IP address and port) and the transport protocol to use. A virtual Receive () method is installed as a callback on the receiving socket. By default, when logging is enabled, it prints out the size of packets and their address. A tracing source to Receive() is also available.
ns3::PacketSink is accessible through the following paths with Config::Set and Config::Connect:
Address TypeId Time +9.22337e+18ns:+9.22337e+18ns Time +9.22337e+18ns:+9.22337e+18ns Size of this type is 272 bytes (on a 64-bit architecture).
Definition at line 73 of file packet-sink.h.
| typedef void(* ns3::PacketSink::SeqTsSizeCallback) (Ptr< const Packet > p, const Address &from, const Address &to, const SeqTsSizeHeader &header) |
TracedCallback signature for a reception with addresses and SeqTsSizeHeader.
| p | The packet received (without the SeqTsSize header) |
| from | From address |
| to | Local address |
| header | The SeqTsSize header |
Definition at line 108 of file packet-sink.h.
| ns3::PacketSink::PacketSink | ( | ) |
Definition at line 83 of file packet-sink.cc.
References m_socket, m_totalRx, and NS_LOG_FUNCTION.
|
override |
Definition at line 90 of file packet-sink.cc.
References NS_LOG_FUNCTION.
|
overrideprotectedvirtual |
Destructor implementation.
This method is called by Dispose() or by the Object's destructor, whichever comes first.
Subclasses are expected to implement their real destruction code in an overridden version of this method and chain up to their parent's implementation once they are done. i.e, for simplicity, the destructor of every subclass should be empty and its content should be moved to the associated DoDispose() method.
It is safe to call GetObject() from within this method.
Reimplemented from ns3::Object.
Definition at line 117 of file packet-sink.cc.
References ns3::Application::DoDispose(), m_socket, m_socketList, and NS_LOG_FUNCTION.
Here is the call graph for this function:Definition at line 110 of file packet-sink.cc.
References m_socketList, and NS_LOG_FUNCTION.
Definition at line 103 of file packet-sink.cc.
References m_socket, and NS_LOG_FUNCTION.
| uint64_t ns3::PacketSink::GetTotalRx | ( | ) | const |
Definition at line 96 of file packet-sink.cc.
References m_totalRx, and NS_LOG_FUNCTION.
Referenced by CalculateThroughput(), and LteAggregationThroughputScaleTestCase::GetThroughput().
Here is the caller graph for this function:
|
static |
Get the type ID.
Definition at line 46 of file packet-sink.cc.
References ns3::UdpSocketFactory::GetTypeId(), m_enableSeqTsSizeHeader, m_local, m_rxTrace, m_rxTraceWithAddresses, m_rxTraceWithSeqTsSize, m_tid, ns3::MakeBooleanAccessor(), ns3::MakeBooleanChecker(), ns3::MakeTraceSourceAccessor(), ns3::MakeTypeIdAccessor(), ns3::MakeTypeIdChecker(), and ns3::TypeId::SetParent().
Here is the call graph for this function:Handle an incoming connection.
| socket | the incoming connection socket |
| from | the address the connection is from |
Definition at line 306 of file packet-sink.cc.
References HandleRead(), m_socketList, ns3::MakeCallback(), NS_LOG_FUNCTION, and ns3::Socket::SetRecvCallback().
Referenced by StartApplication().
Here is the call graph for this function:
Here is the caller graph for this function:Handle an connection close.
| socket | the connected socket |
Definition at line 294 of file packet-sink.cc.
References NS_LOG_FUNCTION.
Referenced by StartApplication().
Here is the caller graph for this function:Handle an connection error.
| socket | the connected socket |
Definition at line 300 of file packet-sink.cc.
References NS_LOG_FUNCTION.
Referenced by StartApplication().
Here is the caller graph for this function:Handle a packet received by the application.
| socket | the receiving socket |
Definition at line 195 of file packet-sink.cc.
References ns3::Inet6SocketAddress::ConvertFrom(), ns3::InetSocketAddress::ConvertFrom(), ns3::Ipv4PacketInfoTag::GetAddress(), ns3::Ipv6PacketInfoTag::GetAddress(), ns3::InetSocketAddress::GetIpv4(), ns3::Inet6SocketAddress::GetIpv6(), ns3::InetSocketAddress::GetPort(), ns3::Inet6SocketAddress::GetPort(), ns3::Packet::GetSize(), ns3::Socket::GetSockName(), ns3::Inet6SocketAddress::IsMatchingType(), ns3::InetSocketAddress::IsMatchingType(), m_enableSeqTsSizeHeader, m_localPort, m_rxTrace, m_rxTraceWithAddresses, m_rxTraceWithSeqTsSize, m_totalRx, ns3::Simulator::Now(), NS_LOG_FUNCTION, NS_LOG_INFO, PacketReceived(), ns3::Socket::RecvFrom(), ns3::Packet::RemovePacketTag(), and ns3::Time::S.
Referenced by HandleAccept(), and StartApplication().
Here is the call graph for this function:
Here is the caller graph for this function:
|
private |
Packet received: assemble byte stream to extract SeqTsSizeHeader.
| p | received packet |
| from | from address |
| localAddress | local address |
The method assembles a received byte stream and extracts SeqTsSizeHeader instances from the stream to export in a trace source.
Definition at line 254 of file packet-sink.cc.
References ns3::Packet::AddAtEnd(), ns3::Packet::CreateFragment(), ns3::SeqTsSizeHeader::GetSerializedSize(), ns3::SeqTsSizeHeader::GetSize(), ns3::Packet::GetSize(), m_buffer, m_rxTraceWithSeqTsSize, NS_ABORT_IF, NS_LOG_DEBUG, ns3::Packet::PeekHeader(), ns3::Packet::RemoveAtStart(), and ns3::Packet::RemoveHeader().
Referenced by HandleRead().
Here is the call graph for this function:
Here is the caller graph for this function:
|
overrideprivatevirtual |
Application specific startup code.
The StartApplication method is called at the start time specified by Start This method should be overridden by all or most application subclasses.
Reimplemented from ns3::Application.
Definition at line 129 of file packet-sink.cc.
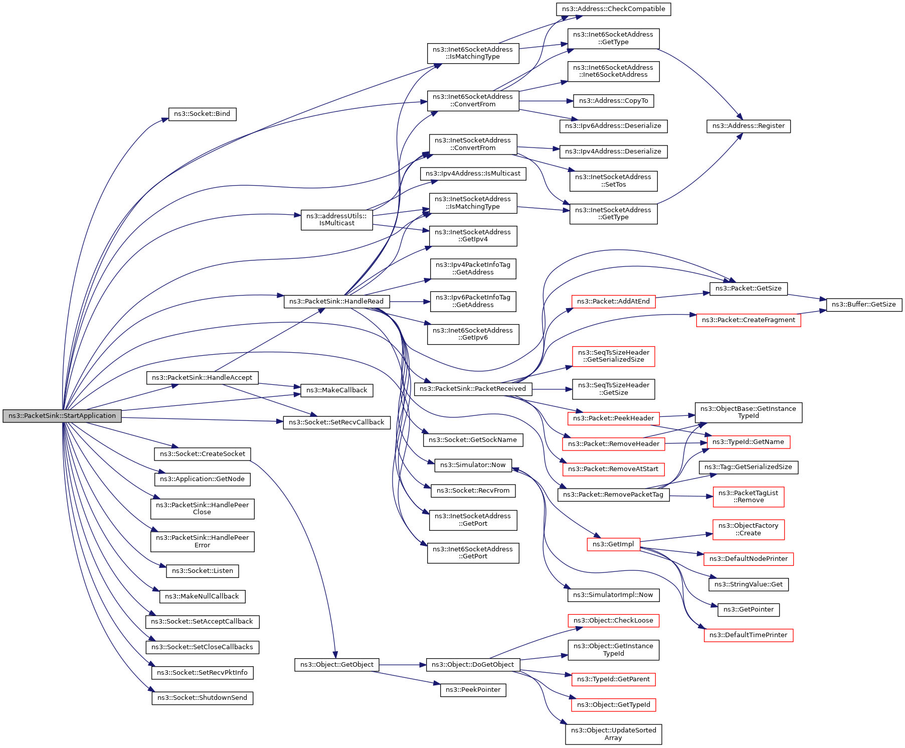
References ns3::Socket::Bind(), ns3::Inet6SocketAddress::ConvertFrom(), ns3::InetSocketAddress::ConvertFrom(), ns3::Socket::CreateSocket(), ns3::Application::GetNode(), ns3::InetSocketAddress::GetPort(), ns3::Inet6SocketAddress::GetPort(), HandleAccept(), HandlePeerClose(), HandlePeerError(), HandleRead(), ns3::Inet6SocketAddress::IsMatchingType(), ns3::InetSocketAddress::IsMatchingType(), ns3::addressUtils::IsMulticast(), ns3::Socket::Listen(), m_local, m_localPort, m_socket, m_tid, ns3::MakeCallback(), ns3::MakeNullCallback(), NS_FATAL_ERROR, NS_LOG_FUNCTION, ns3::Socket::SetAcceptCallback(), ns3::Socket::SetCloseCallbacks(), ns3::Socket::SetRecvCallback(), ns3::Socket::SetRecvPktInfo(), and ns3::Socket::ShutdownSend().
Here is the call graph for this function:
|
overrideprivatevirtual |
Application specific shutdown code.
The StopApplication method is called at the stop time specified by Stop This method should be overridden by all or most application subclasses.
Reimplemented from ns3::Application.
Definition at line 178 of file packet-sink.cc.
References ns3::Socket::Close(), m_socket, m_socketList, ns3::MakeNullCallback(), NS_LOG_FUNCTION, and ns3::Socket::SetRecvCallback().
Here is the call graph for this function:
|
private |
Buffer for received packets.
Definition at line 188 of file packet-sink.h.
Referenced by PacketReceived().
|
private |
Enable or disable the export of SeqTsSize header.
Definition at line 200 of file packet-sink.h.
Referenced by GetTypeId(), and HandleRead().
|
private |
Local address to bind to (address and port)
Definition at line 195 of file packet-sink.h.
Referenced by GetTypeId(), and StartApplication().
|
private |
Local port to bind to.
Definition at line 196 of file packet-sink.h.
Referenced by HandleRead(), and StartApplication().
|
private |
Traced Callback: received packets, source address.
Definition at line 203 of file packet-sink.h.
Referenced by GetTypeId(), and HandleRead().
|
private |
Callback for tracing the packet Rx events, includes source and destination addresses.
Definition at line 205 of file packet-sink.h.
Referenced by GetTypeId(), and HandleRead().
|
private |
Callbacks for tracing the packet Rx events, includes source, destination addresses, and headers.
Definition at line 209 of file packet-sink.h.
Referenced by GetTypeId(), HandleRead(), and PacketReceived().
Listening socket.
Definition at line 192 of file packet-sink.h.
Referenced by PacketSink(), DoDispose(), GetListeningSocket(), StartApplication(), and StopApplication().
the accepted sockets
Definition at line 193 of file packet-sink.h.
Referenced by DoDispose(), GetAcceptedSockets(), HandleAccept(), and StopApplication().
|
private |
Protocol TypeId.
Definition at line 198 of file packet-sink.h.
Referenced by GetTypeId(), and StartApplication().
|
private |
Total bytes received.
Definition at line 197 of file packet-sink.h.
Referenced by PacketSink(), GetTotalRx(), and HandleRead().