A Discrete-Event Network Simulator
API
Loading...
Searching...
No Matches
Mesh Device

MAC-layer mobile mesh networking. More...

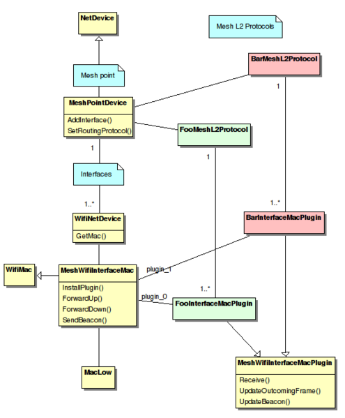
+ Collaboration diagram for Mesh Device:

Topics

 FLAME
 Forwarding LAyer for MEshing protocol.
 
 IEEE 802.11s draft
 IEEE 802.11s (mesh) draft standard implementation.
 
 mesh module tests
 

Classes

class  ns3::MeshL2RoutingProtocol
 Interface for L2 mesh routing protocol and mesh point communication. More...
 
class  ns3::MeshPointDevice
 Virtual net device modeling mesh point. More...
 
class  ns3::MeshStack
 Prototype for class, which helps to install MAC-layer routing stack to ns3::MeshPointDevice. More...
 
class  MeshTest
 MeshTest class. More...
 
class  ns3::MeshWifiInterfaceMac
 Basic MAC of mesh point Wi-Fi interface. More...
 
class  ns3::MeshWifiInterfaceMacPlugin
 Common interface for mesh point interface MAC plugins. More...
 

Detailed Description

MAC-layer mobile mesh networking.

Overview of Layer-2 Mesh networking protocols

The main goal of this module is to provide MAC-layer routing functionality.

The main part of MAC-layer routing model is specific type of a network device – ns3::MeshPointDevice. Being an interface to upper-layer protocols, it provides routing functionality hidden from upper-layer protocols, by means of ns3::MeshL2RoutingProtocol.

Our model supports stations with multiple network devices handled by a single MAC-layer routing protocol. So, ns3::MeshPointDevice serves as an umbrella to multiple network devices ("interfaces") working under the same MAC-layer routing protocol.

Network devices may be of different types, each with a specific medium access method. So ns3::MeshL2RoutingProtocol consists of two parts: the one independent from the network device type, which we refer to as a routing protocol, and the other one depended on the network device type which we refer to as a plug-in to the routing protocol.

One can imagine a MAC-layer routing as a two-tier model. ns3::MeshL2RoutingProtocol and ns3::MeshPointDevice belong to the upper tier. The task of ns3::MeshPointDevice is to send, receive, and forward frames, while the task of ns3::MeshL2RoutingProtocol is to resolve routes and keep frames waiting for route resolution. This functionality is independent from the types of underlying network devices ("interfaces").

The lower tier implements the part of MAC-layer routing, specific for underlying network devices and their medium access control methods. For example, HWMP routing protocol in IEEE802.11s uses its own specific management frames.

At present, two routing protocols are implemented in this module:

While HWMP only works with 802.11-MAC, FLAME works with all types of network devices, which support 48-bit MAC-addressing scheme.

Architecture of MAC-layer routing stack

As already mentioned, MAC-layer routing consists of two tiers. An ns3::MeshPointDevice which forwards frames by using an attached ns3::MeshL2RoutingProtocol forms the upper tier. The interface between ns3::MeshPointDevice and the upper-layer protocols is inherited from ns3::NetDevice class. The ns3::MeshPointDevice interacts with ns3::MeshL2RoutingProtocol as follows: ns3::MeshPointDevice gives to ns3::MeshL2RoutingProtocol a frame with the source and destination addresses, the network device index which the frame is received from, and a callback to be executed when the route is found. The callback is needed because all routing queues are implemented inside ns3::MeshL2RoutingProtocol. When the route is resolved, ns3::MeshL2RoutingProtocol returns the frame back to ns3::MeshPointDevice with the network device index which the packet shall be sent to. All additional routing information is stored inside the frame by means of tags. In the end, when all these routines are done, the frame goes to the lower tier.

The lower tier is responsible for filling MAC-specific headers. At present, we have only implemented the lower tier which is specific for ns3::WifiNetDevice. This tier is implemented as two base classes: ns3::MeshWifiInterfaceMac and ns3::MeshWifiInterfaceMacPlugin. The former is a new kind of WifiMac. If beacon generation is enabled or disabled, it implements IEEE802.11s mesh functionality or a simple ad hoc functionality of the MAC-high part of the WiFi model, respectively. The latter is a plug-in to L2Routing protocol. It handles all outgoing and incoming frames, fills headers and make decisions to drop a frame or not. Also, it adds information elements to beacons specific to given L2Routing protocol, if needed.

Overview of the Mesh MAC-layer routing system

Adding a new protocol

This module requires all the network devices operate with ns3::Mac48Address addressing scheme.

To add a new L2Routing protocol, one needs to define the following:

When you implement a L2Routing protocol, remember that when you are at L2Routing tier, you work with a frame without an LLC header, and when you are at plug-in tier using ns3::MeshWifiInterfaceMacPlugin, an LLC header is already attached (by WifiNetDevice)

Attention
Note, when you use ns3::MeshWifiInterfaceMac, multiple plug-ins may be installed.

Statistics

Each L2Routing protocol has a structure to capture statistics, Report and ResetStats methods. This gives an opportunity to collect statistic to an *.xml file periodically.