A Discrete-Event Network Simulator
API
 All Classes Namespaces Files Functions Variables Typedefs Enumerations Enumerator Properties Friends Macros Groups Pages
ns3::DsaRsp Class Reference

#include <mac-messages.h>

+ Inheritance diagram for ns3::DsaRsp:
+ Collaboration diagram for ns3::DsaRsp:

Public Member Functions

 DsaRsp (void)
 This class implements the DSA-RSP message described by "IEEE Standard for Local and metropolitan area networks Part 16: Air Interface for Fixed Broadband Wireless Access Systems" 6.3.2.3.11 DSA-RSP message, page 63.
 ~DsaRsp (void)
uint32_t Deserialize (Buffer::Iterator start)
Cid GetCid (void) const
uint16_t GetConfirmationCode (void) const
virtual TypeId GetInstanceTypeId (void) const
std::string GetName (void) const
uint32_t GetSerializedSize (void) const
ServiceFlow GetServiceFlow (void) const
uint32_t GetSfid (void) const
uint16_t GetTransactionId (void) const
void Print (std::ostream &os) const
void Serialize (Buffer::Iterator start) const
void SetCid (Cid cid)
 set the connection identifier
void SetConfirmationCode (uint16_t confirmationCode)
void SetServiceFlow (ServiceFlow sf)
 specify a service flow to be requested by this message
void SetSfid (uint32_t sfid)
 set the service flow identifier
void SetTransactionId (uint16_t transactionId)
- Public Member Functions inherited from ns3::Header
virtual ~Header ()

Static Public Member Functions

static TypeId GetTypeId (void)
 This method returns the TypeId associated to ns3::DsaRsp.

Private Attributes

Cid m_cid
uint8_t m_confirmationCode
ServiceFlow m_serviceFlow
uint32_t m_sfid
uint16_t m_transactionId

Additional Inherited Members

- Protected Member Functions inherited from ns3::ObjectBase
void ConstructSelf (const AttributeConstructionList &attributes)
virtual void NotifyConstructionCompleted (void)

Detailed Description

Definition at line 335 of file mac-messages.h.

Constructor & Destructor Documentation

ns3::DsaRsp::DsaRsp ( void  )

This class implements the DSA-RSP message described by "IEEE Standard for Local and metropolitan area networks Part 16: Air Interface for Fixed Broadband Wireless Access Systems" 6.3.2.3.11 DSA-RSP message, page 63.

Definition at line 636 of file mac-messages.cc.

ns3::DsaRsp::~DsaRsp ( void  )

Definition at line 644 of file mac-messages.cc.

Member Function Documentation

uint32_t ns3::DsaRsp::Deserialize ( Buffer::Iterator  start)
virtual
Parameters
startan iterator which points to where the header should written.
Returns
the number of bytes read.

This method is used by Packet::RemoveHeader to re-create a header from the byte buffer of a packet. The data read is expected to match bit-for-bit the representation of this header in real networks.

Implements ns3::Header.

Definition at line 760 of file mac-messages.cc.

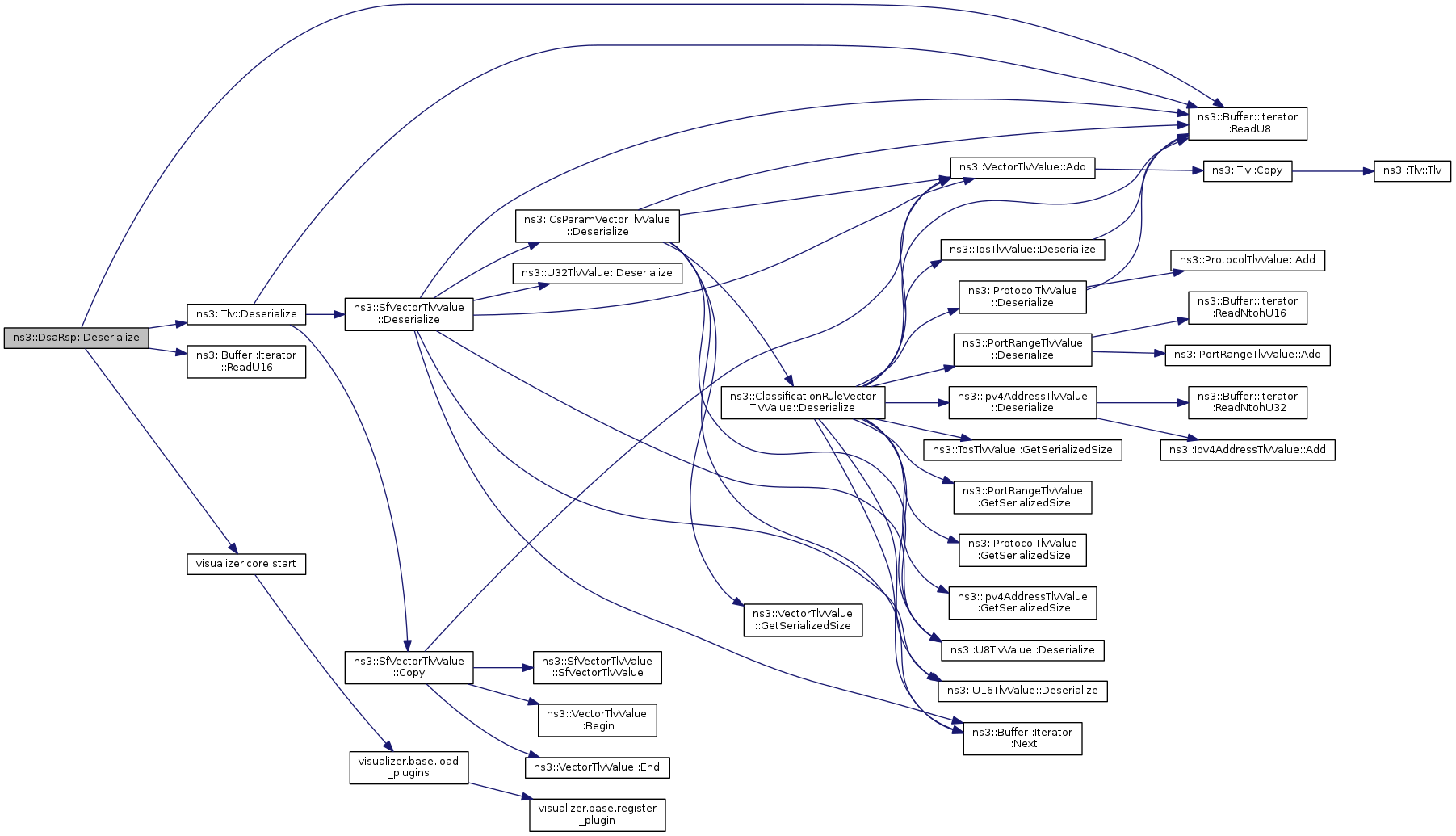
References ns3::Tlv::Deserialize(), m_confirmationCode, m_serviceFlow, m_transactionId, ns3::Buffer::Iterator::ReadU16(), ns3::Buffer::Iterator::ReadU8(), and visualizer.core::start().

+ Here is the call graph for this function:

Cid ns3::DsaRsp::GetCid ( void  ) const
Returns
the connection identifier

Definition at line 703 of file mac-messages.cc.

References m_cid.

uint16_t ns3::DsaRsp::GetConfirmationCode ( void  ) const

Definition at line 679 of file mac-messages.cc.

References m_confirmationCode.

TypeId ns3::DsaRsp::GetInstanceTypeId ( void  ) const
virtual
Returns
the TypeId associated to the most-derived type of this instance.

This method is typically implemented by ns3::Object::GetInstanceTypeId but some classes which derive from ns3::ObjectBase directly have to implement it themselves.

Implements ns3::ObjectBase.

Definition at line 722 of file mac-messages.cc.

References GetTypeId().

+ Here is the call graph for this function:

std::string ns3::DsaRsp::GetName ( void  ) const

Definition at line 709 of file mac-messages.cc.

uint32_t ns3::DsaRsp::GetSerializedSize ( void  ) const
virtual
Returns
the expected size of the header.

This method is used by Packet::AddHeader to store a header into the byte buffer of a packet. This method should return the number of bytes which are needed to store the full header data by Serialize.

Implements ns3::Header.

Definition at line 735 of file mac-messages.cc.

References ns3::Tlv::GetSerializedSize(), m_serviceFlow, and ns3::ServiceFlow::ToTlv().

+ Here is the call graph for this function:

ServiceFlow ns3::DsaRsp::GetServiceFlow ( void  ) const
Returns
the service flow requested by this message

Definition at line 661 of file mac-messages.cc.

References m_serviceFlow.

Referenced by ns3::SsServiceFlowManager::ProcessDsaRsp().

+ Here is the caller graph for this function:

uint32_t ns3::DsaRsp::GetSfid ( void  ) const
Returns
the service flow identifier

Definition at line 691 of file mac-messages.cc.

References m_sfid.

uint16_t ns3::DsaRsp::GetTransactionId ( void  ) const

Definition at line 655 of file mac-messages.cc.

References m_transactionId.

Referenced by ns3::SsServiceFlowManager::ProcessDsaRsp().

+ Here is the caller graph for this function:

TypeId ns3::DsaRsp::GetTypeId ( void  )
static

This method returns the TypeId associated to ns3::DsaRsp.

No Attributes defined for this type.
No TraceSources defined for this type.

Reimplemented from ns3::Header.

Definition at line 715 of file mac-messages.cc.

References ns3::TypeId::SetParent().

Referenced by GetInstanceTypeId().

+ Here is the call graph for this function:

+ Here is the caller graph for this function:

void ns3::DsaRsp::Print ( std::ostream &  os) const
virtual
Parameters
osoutput stream This method is used by Packet::Print to print the content of a trailer as ascii data to a c++ output stream. Although the trailer is free to format its output as it wishes, it is recommended to follow a few rules to integrate with the packet pretty printer: start with flags, small field values located between a pair of parens. Values should be separated by whitespace. Follow the parens with the important fields, separated by whitespace. i.e.: (field1 val1 field2 val2 field3 val3) field4 val4 field5 val5

Implements ns3::Header.

Definition at line 728 of file mac-messages.cc.

References m_cid, m_confirmationCode, m_sfid, and m_transactionId.

void ns3::DsaRsp::Serialize ( Buffer::Iterator  start) const
virtual
Parameters
startan iterator which points to where the header should be written.

This method is used by Packet::AddHeader to store a header into the byte buffer of a packet. The data written is expected to match bit-for-bit the representation of this header in a real network.

Implements ns3::Header.

Definition at line 750 of file mac-messages.cc.

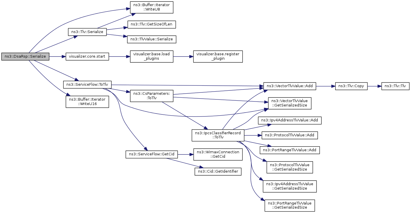
References m_confirmationCode, m_serviceFlow, m_transactionId, ns3::Tlv::Serialize(), visualizer.core::start(), ns3::ServiceFlow::ToTlv(), ns3::Buffer::Iterator::WriteU16(), and ns3::Buffer::Iterator::WriteU8().

+ Here is the call graph for this function:

void ns3::DsaRsp::SetCid ( Cid  cid)

set the connection identifier

Parameters
cidthe connection identifier

Definition at line 697 of file mac-messages.cc.

References m_cid.

void ns3::DsaRsp::SetConfirmationCode ( uint16_t  confirmationCode)

Definition at line 673 of file mac-messages.cc.

References m_confirmationCode.

Referenced by ns3::BsServiceFlowManager::CreateDsaRsp().

+ Here is the caller graph for this function:

void ns3::DsaRsp::SetServiceFlow ( ServiceFlow  sf)

specify a service flow to be requested by this message

Parameters
sfthe service flow

Definition at line 667 of file mac-messages.cc.

References m_serviceFlow.

Referenced by ns3::BsServiceFlowManager::CreateDsaRsp().

+ Here is the caller graph for this function:

void ns3::DsaRsp::SetSfid ( uint32_t  sfid)

set the service flow identifier

Parameters
sfidthe service flow identifier

Definition at line 685 of file mac-messages.cc.

References m_sfid.

void ns3::DsaRsp::SetTransactionId ( uint16_t  transactionId)

Definition at line 649 of file mac-messages.cc.

References m_transactionId.

Referenced by ns3::BsServiceFlowManager::CreateDsaRsp().

+ Here is the caller graph for this function:

Member Data Documentation

Cid ns3::DsaRsp::m_cid
private

Definition at line 393 of file mac-messages.h.

Referenced by GetCid(), Print(), and SetCid().

uint8_t ns3::DsaRsp::m_confirmationCode
private
ServiceFlow ns3::DsaRsp::m_serviceFlow
private
uint32_t ns3::DsaRsp::m_sfid
private

Definition at line 392 of file mac-messages.h.

Referenced by GetSfid(), Print(), and SetSfid().

uint16_t ns3::DsaRsp::m_transactionId
private

Definition at line 388 of file mac-messages.h.

Referenced by Deserialize(), GetTransactionId(), Print(), Serialize(), and SetTransactionId().


The documentation for this class was generated from the following files: