A Discrete-Event Network Simulator
API
 All Classes Namespaces Files Functions Variables Typedefs Enumerations Enumerator Properties Friends Macros Groups Pages
ns3::Icmpv4L4Protocol Class Reference

#include <icmpv4-l4-protocol.h>

+ Inheritance diagram for ns3::Icmpv4L4Protocol:
+ Collaboration diagram for ns3::Icmpv4L4Protocol:

Public Member Functions

 Icmpv4L4Protocol ()
virtual ~Icmpv4L4Protocol ()
virtual
IpL4Protocol::DownTargetCallback 
GetDownTarget (void) const
virtual
IpL4Protocol::DownTargetCallback6 
GetDownTarget6 (void) const
virtual int GetProtocolNumber (void) const
virtual enum IpL4Protocol::RxStatus Receive (Ptr< Packet > p, Ipv4Header const &header, Ptr< Ipv4Interface > incomingInterface)
virtual enum IpL4Protocol::RxStatus Receive (Ptr< Packet > p, Ipv6Address &src, Ipv6Address &dst, Ptr< Ipv6Interface > incomingInterface)
void SendDestUnreachFragNeeded (Ipv4Header header, Ptr< const Packet > orgData, uint16_t nextHopMtu)
void SendDestUnreachPort (Ipv4Header header, Ptr< const Packet > orgData)
void SendTimeExceededTtl (Ipv4Header header, Ptr< const Packet > orgData)
virtual void SetDownTarget (IpL4Protocol::DownTargetCallback cb)
virtual void SetDownTarget6 (IpL4Protocol::DownTargetCallback6 cb)
void SetNode (Ptr< Node > node)
- Public Member Functions inherited from ns3::IpL4Protocol
virtual ~IpL4Protocol ()
virtual void ReceiveIcmp (Ipv4Address icmpSource, uint8_t icmpTtl, uint8_t icmpType, uint8_t icmpCode, uint32_t icmpInfo, Ipv4Address payloadSource, Ipv4Address payloadDestination, const uint8_t payload[8])
virtual void ReceiveIcmp (Ipv6Address icmpSource, uint8_t icmpTtl, uint8_t icmpType, uint8_t icmpCode, uint32_t icmpInfo, Ipv6Address payloadSource, Ipv6Address payloadDestination, const uint8_t payload[8])
- Public Member Functions inherited from ns3::Object
 Object ()
virtual ~Object ()
void AggregateObject (Ptr< Object > other)
void Dispose (void)
AggregateIterator GetAggregateIterator (void) const
virtual TypeId GetInstanceTypeId (void) const
template<typename T >
Ptr< T > GetObject (void) const
template<typename T >
Ptr< T > GetObject (TypeId tid) const
void Start (void)
- Public Member Functions inherited from ns3::SimpleRefCount< Object, ObjectBase, ObjectDeleter >
 SimpleRefCount ()
 SimpleRefCount (const SimpleRefCount &o)
uint32_t GetReferenceCount (void) const
SimpleRefCountoperator= (const SimpleRefCount &o)
void Ref (void) const
void Unref (void) const
- Public Member Functions inherited from ns3::ObjectBase
virtual ~ObjectBase ()
void GetAttribute (std::string name, AttributeValue &value) const
bool GetAttributeFailSafe (std::string name, AttributeValue &attribute) const
void SetAttribute (std::string name, const AttributeValue &value)
bool SetAttributeFailSafe (std::string name, const AttributeValue &value)
bool TraceConnect (std::string name, std::string context, const CallbackBase &cb)
bool TraceConnectWithoutContext (std::string name, const CallbackBase &cb)
bool TraceDisconnect (std::string name, std::string context, const CallbackBase &cb)
bool TraceDisconnectWithoutContext (std::string name, const CallbackBase &cb)

Static Public Member Functions

static uint16_t GetStaticProtocolNumber (void)
static TypeId GetTypeId (void)
 This method returns the TypeId associated to ns3::Icmpv4L4Protocol.

Static Public Attributes

static const uint8_t PROT_NUMBER = 1

Protected Member Functions

virtual void NotifyNewAggregate ()

Private Member Functions

virtual void DoDispose (void)
void Forward (Ipv4Address source, Icmpv4Header icmp, uint32_t info, Ipv4Header ipHeader, const uint8_t payload[8])
void HandleDestUnreach (Ptr< Packet > p, Icmpv4Header header, Ipv4Address source, Ipv4Address destination)
void HandleEcho (Ptr< Packet > p, Icmpv4Header header, Ipv4Address source, Ipv4Address destination)
void HandleTimeExceeded (Ptr< Packet > p, Icmpv4Header icmp, Ipv4Address source, Ipv4Address destination)
void SendDestUnreach (Ipv4Header header, Ptr< const Packet > orgData, uint8_t code, uint16_t nextHopMtu)
void SendMessage (Ptr< Packet > packet, Ipv4Address dest, uint8_t type, uint8_t code)
void SendMessage (Ptr< Packet > packet, Ipv4Address source, Ipv4Address dest, uint8_t type, uint8_t code, Ptr< Ipv4Route > route)

Private Attributes

IpL4Protocol::DownTargetCallback m_downTarget
Ptr< Nodem_node

Additional Inherited Members

- Public Types inherited from ns3::IpL4Protocol
typedef Callback< void, Ptr
< Packet >, Ipv4Address,
Ipv4Address, uint8_t, Ptr
< Ipv4Route > > 
DownTargetCallback
typedef Callback< void, Ptr
< Packet >, Ipv6Address,
Ipv6Address, uint8_t, Ptr
< Ipv6Route > > 
DownTargetCallback6
enum  RxStatus { RX_OK, RX_CSUM_FAILED, RX_ENDPOINT_CLOSED, RX_ENDPOINT_UNREACH }

Detailed Description

Definition at line 14 of file icmpv4-l4-protocol.h.

Constructor & Destructor Documentation

ns3::Icmpv4L4Protocol::Icmpv4L4Protocol ( )

Definition at line 31 of file icmpv4-l4-protocol.cc.

ns3::Icmpv4L4Protocol::~Icmpv4L4Protocol ( )
virtual

Definition at line 35 of file icmpv4-l4-protocol.cc.

References m_node, and NS_ASSERT.

Member Function Documentation

void ns3::Icmpv4L4Protocol::DoDispose ( void  )
privatevirtual

Definition at line 257 of file icmpv4-l4-protocol.cc.

References m_downTarget, m_node, NS_LOG_FUNCTION, and ns3::Callback< R, T1, T2, T3, T4, T5, T6, T7, T8, T9 >::Nullify().

+ Here is the call graph for this function:

void ns3::Icmpv4L4Protocol::Forward ( Ipv4Address  source,
Icmpv4Header  icmp,
uint32_t  info,
Ipv4Header  ipHeader,
const uint8_t  payload[8] 
)
private
IpL4Protocol::DownTargetCallback ns3::Icmpv4L4Protocol::GetDownTarget ( void  ) const
virtual

This method allows a caller to get the current down target callback set for this L4 protocol, for

Returns
current Callback for the L4 protocol

Implements ns3::IpL4Protocol.

Definition at line 277 of file icmpv4-l4-protocol.cc.

References m_downTarget.

IpL4Protocol::DownTargetCallback6 ns3::Icmpv4L4Protocol::GetDownTarget6 ( void  ) const
virtual

Implements ns3::IpL4Protocol.

Definition at line 283 of file icmpv4-l4-protocol.cc.

int ns3::Icmpv4L4Protocol::GetProtocolNumber ( void  ) const
virtual
Returns
the protocol number of this protocol.

Implements ns3::IpL4Protocol.

Definition at line 80 of file icmpv4-l4-protocol.cc.

References PROT_NUMBER.

uint16_t ns3::Icmpv4L4Protocol::GetStaticProtocolNumber ( void  )
static

Definition at line 74 of file icmpv4-l4-protocol.cc.

References PROT_NUMBER.

Referenced by ns3::Ipv4L3Protocol::GetIcmp().

+ Here is the caller graph for this function:

TypeId ns3::Icmpv4L4Protocol::GetTypeId ( void  )
static

This method returns the TypeId associated to ns3::Icmpv4L4Protocol.

No Attributes defined for this type.
Attributes defined in parent class ns3::IpL4Protocol:

  • ProtocolNumber: The Ip protocol number.

No TraceSources defined for this type.

Reimplemented from ns3::IpL4Protocol.

Definition at line 22 of file icmpv4-l4-protocol.cc.

References ns3::TypeId::SetParent().

+ Here is the call graph for this function:

void ns3::Icmpv4L4Protocol::HandleDestUnreach ( Ptr< Packet p,
Icmpv4Header  header,
Ipv4Address  source,
Ipv4Address  destination 
)
private

Definition at line 191 of file icmpv4-l4-protocol.cc.

References Forward(), ns3::Icmpv4DestinationUnreachable::GetData(), ns3::Icmpv4DestinationUnreachable::GetHeader(), ns3::Icmpv4DestinationUnreachable::GetNextHopMtu(), NS_LOG_FUNCTION, and ns3::Packet::PeekHeader().

Referenced by Receive().

+ Here is the call graph for this function:

+ Here is the caller graph for this function:

void ns3::Icmpv4L4Protocol::HandleEcho ( Ptr< Packet p,
Icmpv4Header  header,
Ipv4Address  source,
Ipv4Address  destination 
)
private

Definition at line 164 of file icmpv4-l4-protocol.cc.

References ns3::Packet::AddHeader(), ns3::Icmpv4Header::ECHO_REPLY, NS_LOG_FUNCTION, ns3::Packet::RemoveHeader(), and SendMessage().

Referenced by Receive().

+ Here is the call graph for this function:

+ Here is the caller graph for this function:

void ns3::Icmpv4L4Protocol::HandleTimeExceeded ( Ptr< Packet p,
Icmpv4Header  icmp,
Ipv4Address  source,
Ipv4Address  destination 
)
private

Definition at line 206 of file icmpv4-l4-protocol.cc.

References Forward(), ns3::Icmpv4TimeExceeded::GetData(), ns3::Icmpv4TimeExceeded::GetHeader(), NS_LOG_FUNCTION, and ns3::Packet::PeekHeader().

Referenced by Receive().

+ Here is the call graph for this function:

+ Here is the caller graph for this function:

void ns3::Icmpv4L4Protocol::NotifyNewAggregate ( void  )
protectedvirtual

This method is invoked whenever two sets of objects are aggregated together. It is invoked exactly once for each object in both sets. This method can be overriden by subclasses who wish to be notified of aggregation events. These subclasses must chain up to their base class NotifyNewAggregate method. It is safe to call GetObject and AggregateObject from within this method.

This function must be implemented in the stack that needs to notify other stacks connected to the node of their presence in the node.

Reimplemented from ns3::Object.

Definition at line 52 of file icmpv4-l4-protocol.cc.

References ns3::Object::AggregateObject(), ns3::Ipv4::Insert(), ns3::Callback< R, T1, T2, T3, T4, T5, T6, T7, T8, T9 >::IsNull(), m_downTarget, m_node, ns3::MakeCallback(), ns3::Ipv4::Send(), SetDownTarget(), and SetNode().

+ Here is the call graph for this function:

enum IpL4Protocol::RxStatus ns3::Icmpv4L4Protocol::Receive ( Ptr< Packet p,
Ipv4Header const &  header,
Ptr< Ipv4Interface incomingInterface 
)
virtual
Parameters
ppacket to forward up
headerIPv4 Header information
incomingInterfacethe Ipv4Interface on which the packet arrived

Called from lower-level layers to send the packet up in the stack.

Implements ns3::IpL4Protocol.

Definition at line 223 of file icmpv4-l4-protocol.cc.

References ns3::Icmpv4Header::DEST_UNREACH, ns3::Icmpv4Header::ECHO, ns3::Ipv4Header::GetDestination(), ns3::Ipv4Header::GetSource(), ns3::Icmpv4Header::GetType(), HandleDestUnreach(), HandleEcho(), HandleTimeExceeded(), NS_LOG_DEBUG, NS_LOG_FUNCTION, ns3::Packet::RemoveHeader(), ns3::IpL4Protocol::RX_OK, and ns3::Icmpv4Header::TIME_EXCEEDED.

+ Here is the call graph for this function:

enum IpL4Protocol::RxStatus ns3::Icmpv4L4Protocol::Receive ( Ptr< Packet p,
Ipv6Address src,
Ipv6Address dst,
Ptr< Ipv6Interface incomingInterface 
)
virtual

Implements ns3::IpL4Protocol.

Definition at line 248 of file icmpv4-l4-protocol.cc.

References NS_LOG_FUNCTION, and ns3::IpL4Protocol::RX_ENDPOINT_UNREACH.

void ns3::Icmpv4L4Protocol::SendDestUnreach ( Ipv4Header  header,
Ptr< const Packet orgData,
uint8_t  code,
uint16_t  nextHopMtu 
)
private

Definition at line 138 of file icmpv4-l4-protocol.cc.

References ns3::Packet::AddHeader(), ns3::Icmpv4Header::DEST_UNREACH, ns3::Ipv4Header::GetSource(), NS_LOG_FUNCTION, SendMessage(), and ns3::Icmpv4DestinationUnreachable::SetNextHopMtu().

Referenced by SendDestUnreachFragNeeded(), and SendDestUnreachPort().

+ Here is the call graph for this function:

+ Here is the caller graph for this function:

void ns3::Icmpv4L4Protocol::SendDestUnreachFragNeeded ( Ipv4Header  header,
Ptr< const Packet orgData,
uint16_t  nextHopMtu 
)

Definition at line 123 of file icmpv4-l4-protocol.cc.

References ns3::Icmpv4DestinationUnreachable::FRAG_NEEDED, NS_LOG_FUNCTION, and SendDestUnreach().

+ Here is the call graph for this function:

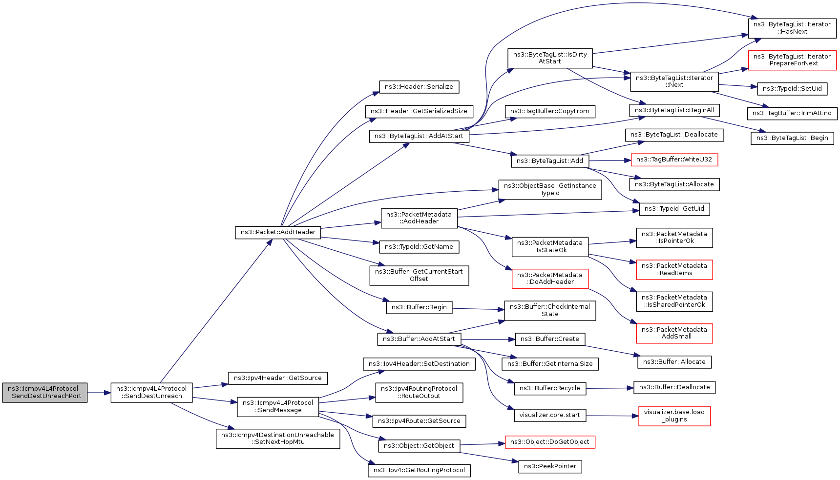
void ns3::Icmpv4L4Protocol::SendDestUnreachPort ( Ipv4Header  header,
Ptr< const Packet orgData 
)

Definition at line 131 of file icmpv4-l4-protocol.cc.

References NS_LOG_FUNCTION, ns3::Icmpv4DestinationUnreachable::PORT_UNREACHABLE, and SendDestUnreach().

+ Here is the call graph for this function:

void ns3::Icmpv4L4Protocol::SendMessage ( Ptr< Packet packet,
Ipv4Address  dest,
uint8_t  type,
uint8_t  code 
)
private
void ns3::Icmpv4L4Protocol::SendMessage ( Ptr< Packet packet,
Ipv4Address  source,
Ipv4Address  dest,
uint8_t  type,
uint8_t  code,
Ptr< Ipv4Route route 
)
private
void ns3::Icmpv4L4Protocol::SendTimeExceededTtl ( Ipv4Header  header,
Ptr< const Packet orgData 
)
void ns3::Icmpv4L4Protocol::SetDownTarget ( IpL4Protocol::DownTargetCallback  cb)
virtual

This method allows a caller to set the current down target callback set for this L4 protocol

Parameters
cbcurrent Callback for the L4 protocol

Implements ns3::IpL4Protocol.

Definition at line 266 of file icmpv4-l4-protocol.cc.

References m_downTarget.

Referenced by NotifyNewAggregate().

+ Here is the caller graph for this function:

void ns3::Icmpv4L4Protocol::SetDownTarget6 ( IpL4Protocol::DownTargetCallback6  cb)
virtual

Implements ns3::IpL4Protocol.

Definition at line 272 of file icmpv4-l4-protocol.cc.

void ns3::Icmpv4L4Protocol::SetNode ( Ptr< Node node)

Definition at line 41 of file icmpv4-l4-protocol.cc.

References m_node.

Referenced by NotifyNewAggregate().

+ Here is the caller graph for this function:

Member Data Documentation

IpL4Protocol::DownTargetCallback ns3::Icmpv4L4Protocol::m_downTarget
private
Ptr<Node> ns3::Icmpv4L4Protocol::m_node
private
const uint8_t ns3::Icmpv4L4Protocol::PROT_NUMBER = 1
static

The documentation for this class was generated from the following files: