Inheritance diagram for ns3::Udp6SocketImplTest:
Collaboration diagram for ns3::Udp6SocketImplTest:Public Member Functions | |
| Udp6SocketImplTest () | |
| virtual void | DoRun (void) |
| Implementation to actually run this test case. | |
| void | ReceivePacket (Ptr< Socket > socket, Ptr< Packet > packet, const Address &from) |
| void | ReceivePacket2 (Ptr< Socket > socket, Ptr< Packet > packet, const Address &from) |
| void | ReceivePkt (Ptr< Socket > socket) |
| void | ReceivePkt2 (Ptr< Socket > socket) |
Public Member Functions inherited from ns3::TestCase | |
| virtual | ~TestCase () |
Private Member Functions | |
| void | DoSendData (Ptr< Socket > socket, std::string to) |
| void | SendData (Ptr< Socket > socket, std::string to) |
Private Attributes | |
| Ptr< Packet > | m_receivedPacket |
| Ptr< Packet > | m_receivedPacket2 |
Additional Inherited Members | |
Protected Member Functions inherited from ns3::TestCase | |
| TestCase (std::string name) | |
| void | AddTestCase (TestCase *testCase) |
| Add an individual test case to this test suite. | |
| std::string | CreateDataDirFilename (std::string filename) |
| std::string | CreateTempDirFilename (std::string filename) |
| bool | GetErrorStatus (void) const NS_DEPRECATED |
| std::string | GetName (void) const |
| bool | IsStatusFailure (void) const |
| bool | IsStatusSuccess (void) const |
| bool | MustAssertOnFailure (void) const |
| bool | MustContinueOnFailure (void) const |
| void | ReportTestFailure (std::string cond, std::string actual, std::string limit, std::string message, std::string file, int32_t line) |
| void | SetDataDir (std::string directory) |
Definition at line 388 of file udp-test.cc.
| ns3::Udp6SocketImplTest::Udp6SocketImplTest | ( | ) |
Definition at line 405 of file udp-test.cc.
|
virtual |
Implementation to actually run this test case.
Subclasses should override this method to conduct their tests.
Implements ns3::TestCase.
Definition at line 461 of file udp-test.cc.
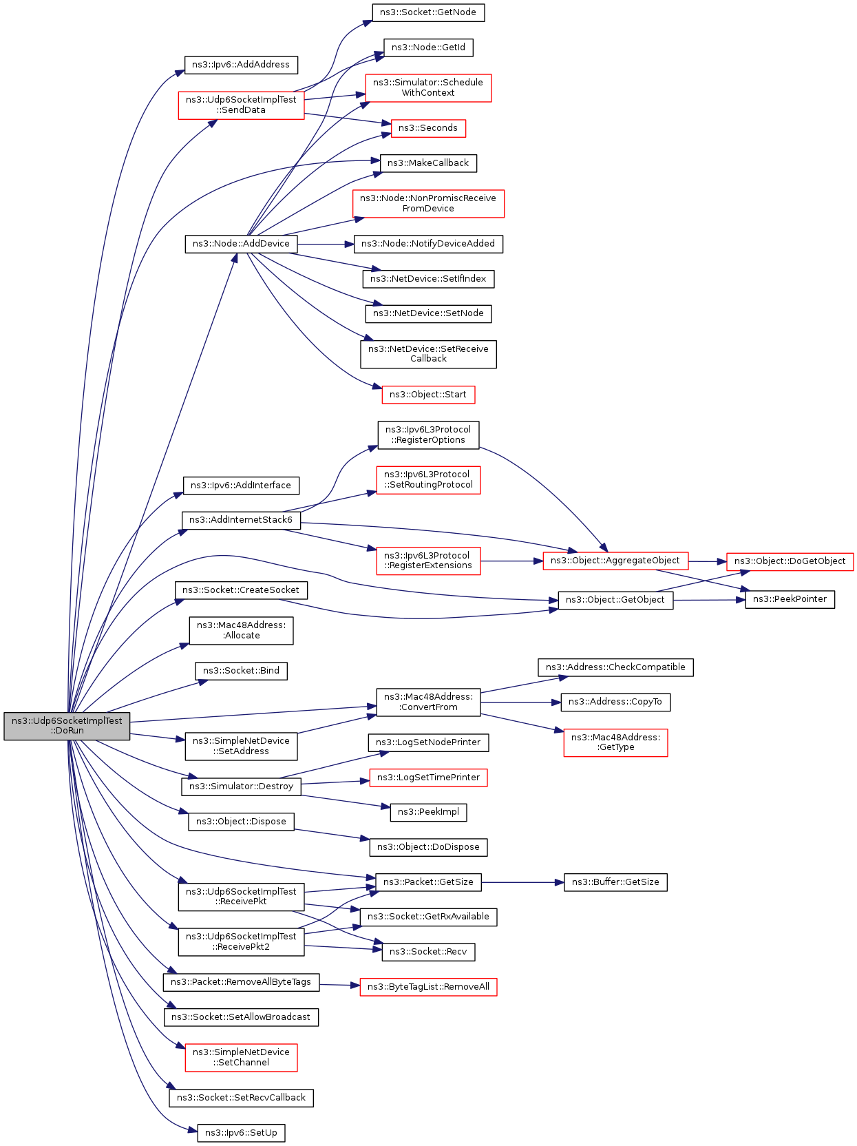
References ns3::Ipv6::AddAddress(), ns3::Node::AddDevice(), ns3::Ipv6::AddInterface(), ns3::AddInternetStack6(), ns3::Mac48Address::Allocate(), ns3::Socket::Bind(), ns3::Mac48Address::ConvertFrom(), ns3::Socket::CreateSocket(), ns3::Simulator::Destroy(), ns3::Object::Dispose(), ns3::Object::GetObject(), ns3::Packet::GetSize(), m_receivedPacket, m_receivedPacket2, ns3::MakeCallback(), NS_TEST_EXPECT_MSG_EQ, ReceivePkt(), ReceivePkt2(), ns3::Packet::RemoveAllByteTags(), SendData(), ns3::SimpleNetDevice::SetAddress(), ns3::Socket::SetAllowBroadcast(), ns3::SimpleNetDevice::SetChannel(), ns3::Socket::SetRecvCallback(), and ns3::Ipv6::SetUp().
Here is the call graph for this function:Definition at line 443 of file udp-test.cc.
References NS_TEST_EXPECT_MSG_EQ, and ns3::Socket::SendTo().
Referenced by SendData().
Here is the call graph for this function:
Here is the caller graph for this function:| void ns3::Udp6SocketImplTest::ReceivePacket | ( | Ptr< Socket > | socket, |
| Ptr< Packet > | packet, | ||
| const Address & | from | ||
| ) |
Definition at line 410 of file udp-test.cc.
References m_receivedPacket.
| void ns3::Udp6SocketImplTest::ReceivePacket2 | ( | Ptr< Socket > | socket, |
| Ptr< Packet > | packet, | ||
| const Address & | from | ||
| ) |
Definition at line 415 of file udp-test.cc.
References m_receivedPacket2.
Definition at line 420 of file udp-test.cc.
References ns3::Socket::GetRxAvailable(), ns3::Packet::GetSize(), m_receivedPacket, NS_ASSERT, and ns3::Socket::Recv().
Referenced by DoRun().
Here is the call graph for this function:
Here is the caller graph for this function:Definition at line 431 of file udp-test.cc.
References ns3::Socket::GetRxAvailable(), ns3::Packet::GetSize(), m_receivedPacket2, NS_ASSERT, and ns3::Socket::Recv().
Referenced by DoRun().
Here is the call graph for this function:
Here is the caller graph for this function:Definition at line 451 of file udp-test.cc.
References DoSendData(), ns3::Node::GetId(), ns3::Socket::GetNode(), m_receivedPacket, m_receivedPacket2, ns3::TestCase::Run(), ns3::Simulator::ScheduleWithContext(), and ns3::Seconds().
Referenced by DoRun().
Here is the call graph for this function:
Here is the caller graph for this function:Definition at line 390 of file udp-test.cc.
Referenced by DoRun(), ReceivePacket(), ReceivePkt(), and SendData().
Definition at line 391 of file udp-test.cc.
Referenced by DoRun(), ReceivePacket2(), ReceivePkt2(), and SendData().