#include <timer.h>
Collaboration diagram for ns3::Timer:Public Types | |
| enum | DestroyPolicy { CANCEL_ON_DESTROY = (1 << 3), REMOVE_ON_DESTROY = (1 << 4), CHECK_ON_DESTROY = (1 << 5) } |
| enum | State { RUNNING, EXPIRED, SUSPENDED } |
Public Member Functions | |
| Timer () | |
| Timer (enum DestroyPolicy destroyPolicy) | |
| ~Timer () | |
| void | Cancel (void) |
| Time | GetDelay (void) const |
| Time | GetDelayLeft (void) const |
| enum Timer::State | GetState (void) const |
| bool | IsExpired (void) const |
| bool | IsRunning (void) const |
| bool | IsSuspended (void) const |
| void | Remove (void) |
| void | Resume (void) |
| void | Schedule (void) |
| void | Schedule (Time delay) |
| template<typename T1 > | |
| void | SetArguments (T1 a1) |
| template<typename T1 , typename T2 > | |
| void | SetArguments (T1 a1, T2 a2) |
| template<typename T1 , typename T2 , typename T3 > | |
| void | SetArguments (T1 a1, T2 a2, T3 a3) |
| template<typename T1 , typename T2 , typename T3 , typename T4 > | |
| void | SetArguments (T1 a1, T2 a2, T3 a3, T4 a4) |
| template<typename T1 , typename T2 , typename T3 , typename T4 , typename T5 > | |
| void | SetArguments (T1 a1, T2 a2, T3 a3, T4 a4, T5 a5) |
| template<typename T1 , typename T2 , typename T3 , typename T4 , typename T5 , typename T6 > | |
| void | SetArguments (T1 a1, T2 a2, T3 a3, T4 a4, T5 a5, T6 a6) |
| void | SetDelay (const Time &delay) |
| template<typename FN > | |
| void | SetFunction (FN fn) |
| template<typename MEM_PTR , typename OBJ_PTR > | |
| void | SetFunction (MEM_PTR memPtr, OBJ_PTR objPtr) |
| void | Suspend (void) |
Private Types | |
| enum | { TIMER_SUSPENDED = (1 << 7) } |
Private Attributes | |
| Time | m_delay |
| Time | m_delayLeft |
| EventId | m_event |
| int | m_flags |
| TimerImpl * | m_impl |
a simple Timer class
A timer is used to hold together a delay, a function to invoke when the delay expires, and a set of arguments to pass to the function when the delay expires.
A timer can also be used to enforce a set of predefined event lifetime management policies. These policies are specified at construction time and cannot be changed after.
The policy to use to manager the internal timer when and instance of the Timer class is destroyed.
| CANCEL_ON_DESTROY |
This policy cancels the event from the destructor of the Timer to verify that the event has already expired. |
| REMOVE_ON_DESTROY |
This policy removes the event from the simulation event list when the destructor of the Timer is invoked. |
| CHECK_ON_DESTROY |
This policy enforces a check from the destructor of the Timer to verify that the timer has already expired. |
| enum ns3::Timer::State |
| ns3::Timer::Timer | ( | ) |
| ns3::Timer::Timer | ( | enum DestroyPolicy | destroyPolicy | ) |
| ns3::Timer::~Timer | ( | ) |
Definition at line 42 of file timer.cc.
References ns3::EventId::Cancel(), CANCEL_ON_DESTROY, CHECK_ON_DESTROY, ns3::EventId::IsRunning(), m_event, m_flags, m_impl, NS_FATAL_ERROR, Remove(), and REMOVE_ON_DESTROY.
Here is the call graph for this function:| void ns3::Timer::Cancel | ( | void | ) |
Cancel the currently-running event if there is one. Do nothing otherwise.
Definition at line 94 of file timer.cc.
References m_event.
Referenced by ns3::TimerStateTestCase::DoRun(), ns3::aodv::RoutingProtocol::HelloTimerExpire(), ns3::aodv::RoutingProtocol::NotifyInterfaceDown(), ns3::aodv::RoutingProtocol::NotifyRemoveAddress(), ns3::aodv::Neighbors::Purge(), ns3::dsr::RouteCache::PurgeMac(), ns3::aodv::RoutingProtocol::RecvReplyAck(), ns3::aodv::RoutingProtocol::RecvRequest(), ns3::aodv::Neighbors::ScheduleTimer(), ns3::dsr::RouteCache::ScheduleTimer(), ns3::dsr::DsrRouting::SendBuffTimerExpire(), ns3::aodv::RoutingProtocol::SendRequest(), ns3::Ipv6AutoconfiguredPrefix::StopPreferredTimer(), and ns3::Ipv6AutoconfiguredPrefix::StopValidTimer().
Here is the caller graph for this function:| Time ns3::Timer::GetDelay | ( | void | ) | const |
| Time ns3::Timer::GetDelayLeft | ( | void | ) | const |
This method returns zero if the timer is in EXPIRED state.
Definition at line 73 of file timer.cc.
References EXPIRED, GetState(), m_delayLeft, m_event, NS_ASSERT, RUNNING, SUSPENDED, and ns3::TimeStep().
Referenced by ns3::dsdv::RoutingProtocol::RecvDsdv(), ns3::aodv::RoutingProtocol::SendRequest(), ns3::aodv::RoutingProtocol::SendRerrMessage(), ns3::aodv::RoutingProtocol::SendRerrWhenNoRouteToForward(), and Suspend().
Here is the call graph for this function:
Here is the caller graph for this function:| enum Timer::State ns3::Timer::GetState | ( | void | ) | const |
Definition at line 119 of file timer.cc.
References EXPIRED, IsExpired(), IsRunning(), IsSuspended(), NS_ASSERT, RUNNING, and SUSPENDED.
Referenced by ns3::TimerStateTestCase::DoRun(), and GetDelayLeft().
Here is the call graph for this function:
Here is the caller graph for this function:| bool ns3::Timer::IsExpired | ( | void | ) | const |
Definition at line 104 of file timer.cc.
References ns3::EventId::IsExpired(), IsSuspended(), and m_event.
Referenced by ns3::TimerStateTestCase::DoRun(), and GetState().
Here is the call graph for this function:
Here is the caller graph for this function:| bool ns3::Timer::IsRunning | ( | void | ) | const |
Definition at line 109 of file timer.cc.
References ns3::EventId::IsRunning(), IsSuspended(), and m_event.
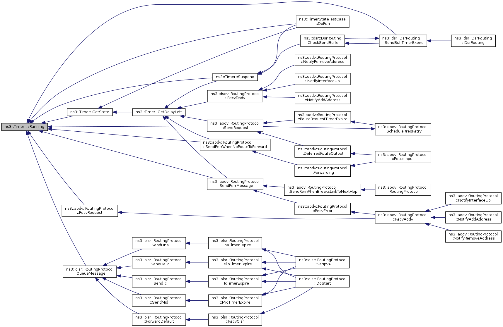
Referenced by ns3::TimerStateTestCase::DoRun(), GetState(), ns3::olsr::RoutingProtocol::QueueMessage(), ns3::aodv::RoutingProtocol::RecvRequest(), ns3::dsr::DsrRouting::SendBuffTimerExpire(), ns3::aodv::RoutingProtocol::SendRequest(), ns3::aodv::RoutingProtocol::SendRerrMessage(), ns3::aodv::RoutingProtocol::SendRerrWhenNoRouteToForward(), and Suspend().
Here is the call graph for this function:
Here is the caller graph for this function:| bool ns3::Timer::IsSuspended | ( | void | ) | const |
Definition at line 114 of file timer.cc.
References m_flags, and TIMER_SUSPENDED.
Referenced by ns3::dsr::DsrRouting::CheckSendBuffer(), ns3::TimerStateTestCase::DoRun(), GetState(), IsExpired(), and IsRunning().
Here is the caller graph for this function:| void ns3::Timer::Remove | ( | void | ) |
| void ns3::Timer::Resume | ( | void | ) |
Restart the timer to expire within the amount of time left saved during Suspend. Calling Resume without a prior call to Suspend is an error.
Definition at line 163 of file timer.cc.
References m_delayLeft, m_event, m_flags, m_impl, NS_ASSERT, ns3::TimerImpl::Schedule(), and TIMER_SUSPENDED.
Referenced by ns3::dsr::DsrRouting::CheckSendBuffer(), and ns3::TimerStateTestCase::DoRun().
Here is the call graph for this function:
Here is the caller graph for this function:| void ns3::Timer::Schedule | ( | void | ) |
Schedule a new event using the currently-configured delay, function, and arguments.
Definition at line 137 of file timer.cc.
References m_delay.
Referenced by ns3::TimerStateTestCase::DoRun(), ns3::TimerTemplateTestCase::DoRun(), ns3::dsr::DsrRouting::DsrRouting(), ns3::olsr::RoutingProtocol::HelloTimerExpire(), ns3::aodv::RoutingProtocol::HelloTimerExpire(), ns3::olsr::RoutingProtocol::HnaTimerExpire(), ns3::olsr::RoutingProtocol::MidTimerExpire(), ns3::aodv::Neighbors::Purge(), ns3::dsr::RouteCache::PurgeMac(), ns3::olsr::RoutingProtocol::QueueMessage(), ns3::aodv::RoutingProtocol::RecvRequest(), ns3::aodv::RoutingProtocol::RerrRateLimitTimerExpire(), ns3::aodv::RoutingProtocol::RreqRateLimitTimerExpire(), ns3::aodv::Neighbors::ScheduleTimer(), ns3::dsr::RouteCache::ScheduleTimer(), ns3::dsr::DsrRouting::SendBuffTimerExpire(), ns3::dsdv::RoutingProtocol::SendPeriodicUpdate(), ns3::aodv::RoutingProtocol::SendRequest(), ns3::aodv::RoutingProtocol::SetIpv4(), ns3::NscTcpL4Protocol::SetNode(), ns3::NscTcpL4Protocol::SoftInterrupt(), ns3::dsdv::RoutingProtocol::Start(), ns3::aodv::RoutingProtocol::Start(), ns3::Ipv6AutoconfiguredPrefix::StartPreferredTimer(), ns3::Ipv6AutoconfiguredPrefix::StartValidTimer(), and ns3::olsr::RoutingProtocol::TcTimerExpire().
Here is the caller graph for this function:| void ns3::Timer::Schedule | ( | Time | delay | ) |
| delay | the delay to use |
Schedule a new event using the specified delay (ignore the delay set by Timer::SetDelay), function, and arguments.
Definition at line 143 of file timer.cc.
References ns3::EventId::IsRunning(), m_event, m_impl, NS_ASSERT, NS_FATAL_ERROR, and ns3::TimerImpl::Schedule().
Here is the call graph for this function:| void ns3::Timer::SetArguments | ( | T1 | a1 | ) |
| a1 | the first argument |
Store this argument in this Timer for later use by Timer::Schedule.
Definition at line 269 of file timer.h.
References m_impl, NS_FATAL_ERROR, and ns3::TimerImpl::SetArgs().
Referenced by ns3::TimerStateTestCase::DoRun(), ns3::TimerTemplateTestCase::DoRun(), and ns3::aodv::RoutingProtocol::SendReplyByIntermediateNode().
Here is the call graph for this function:
Here is the caller graph for this function:| void ns3::Timer::SetArguments | ( | T1 | a1, |
| T2 | a2 | ||
| ) |
| a1 | the first argument |
| a2 | the second argument |
Store these arguments in this Timer for later use by Timer::Schedule.
Definition at line 280 of file timer.h.
References m_impl, NS_FATAL_ERROR, and ns3::TimerImpl::SetArgs().
Here is the call graph for this function:| void ns3::Timer::SetArguments | ( | T1 | a1, |
| T2 | a2, | ||
| T3 | a3 | ||
| ) |
| a1 | the first argument |
| a2 | the second argument |
| a3 | the third argument |
Store these arguments in this Timer for later use by Timer::Schedule.
Definition at line 292 of file timer.h.
References m_impl, NS_FATAL_ERROR, and ns3::TimerImpl::SetArgs().
Here is the call graph for this function:| void ns3::Timer::SetArguments | ( | T1 | a1, |
| T2 | a2, | ||
| T3 | a3, | ||
| T4 | a4 | ||
| ) |
| a1 | the first argument |
| a2 | the second argument |
| a3 | the third argument |
| a4 | the fourth argument |
Store these arguments in this Timer for later use by Timer::Schedule.
Definition at line 304 of file timer.h.
References m_impl, NS_FATAL_ERROR, and ns3::TimerImpl::SetArgs().
Here is the call graph for this function:| void ns3::Timer::SetArguments | ( | T1 | a1, |
| T2 | a2, | ||
| T3 | a3, | ||
| T4 | a4, | ||
| T5 | a5 | ||
| ) |
| a1 | the first argument |
| a2 | the second argument |
| a3 | the third argument |
| a4 | the fourth argument |
| a5 | the fifth argument |
Store these arguments in this Timer for later use by Timer::Schedule.
Definition at line 316 of file timer.h.
References m_impl, NS_FATAL_ERROR, and ns3::TimerImpl::SetArgs().
Here is the call graph for this function:| void ns3::Timer::SetArguments | ( | T1 | a1, |
| T2 | a2, | ||
| T3 | a3, | ||
| T4 | a4, | ||
| T5 | a5, | ||
| T6 | a6 | ||
| ) |
| a1 | the first argument |
| a2 | the second argument |
| a3 | the third argument |
| a4 | the fourth argument |
| a5 | the fifth argument |
| a6 | the sixth argument |
Store these arguments in this Timer for later use by Timer::Schedule.
Definition at line 328 of file timer.h.
References m_impl, NS_FATAL_ERROR, and ns3::TimerImpl::SetArgs().
Here is the call graph for this function:| void ns3::Timer::SetDelay | ( | const Time & | delay | ) |
| delay | the delay |
The next call to Schedule will schedule the timer with this delay.
Definition at line 63 of file timer.cc.
References m_delay.
Referenced by ns3::TimerStateTestCase::DoRun(), ns3::TimerTemplateTestCase::DoRun(), ns3::aodv::Neighbors::Neighbors(), ns3::olsr::RoutingProtocol::QueueMessage(), ns3::dsr::RouteCache::RouteCache(), ns3::aodv::RoutingProtocol::SendReplyByIntermediateNode(), ns3::NscTcpL4Protocol::SetNode(), ns3::Ipv6AutoconfiguredPrefix::StartPreferredTimer(), and ns3::Ipv6AutoconfiguredPrefix::StartValidTimer().
Here is the caller graph for this function:| void ns3::Timer::SetFunction | ( | FN | fn | ) |
| fn | the function |
Store this function in this Timer for later use by Timer::Schedule.
Definition at line 254 of file timer.h.
References m_impl, and ns3::MakeTimerImpl().
Referenced by ns3::TimerStateTestCase::DoRun(), ns3::TimerTemplateTestCase::DoRun(), ns3::dsr::DsrRouting::DsrRouting(), ns3::aodv::Neighbors::Neighbors(), ns3::dsr::RouteCache::RouteCache(), ns3::aodv::RoutingProtocol::SendReplyByIntermediateNode(), ns3::aodv::RoutingProtocol::SetIpv4(), ns3::olsr::RoutingProtocol::SetIpv4(), ns3::NscTcpL4Protocol::SetNode(), ns3::dsdv::RoutingProtocol::Start(), ns3::aodv::RoutingProtocol::Start(), ns3::Ipv6AutoconfiguredPrefix::StartPreferredTimer(), and ns3::Ipv6AutoconfiguredPrefix::StartValidTimer().
Here is the call graph for this function:
Here is the caller graph for this function:| void ns3::Timer::SetFunction | ( | MEM_PTR | memPtr, |
| OBJ_PTR | objPtr | ||
| ) |
| memPtr | the member function pointer |
| objPtr | the pointer to object |
Store this function and object in this Timer for later use by Timer::Schedule.
Definition at line 261 of file timer.h.
References m_impl, and ns3::MakeTimerImpl().
Here is the call graph for this function:| void ns3::Timer::Suspend | ( | void | ) |
Cancel the timer and save the amount of time left until it was set to expire. Calling Suspend on a non-running timer is an error.
Definition at line 154 of file timer.cc.
References GetDelayLeft(), IsRunning(), m_delayLeft, m_event, m_flags, NS_ASSERT, Remove(), and TIMER_SUSPENDED.
Referenced by ns3::dsr::DsrRouting::CheckSendBuffer(), and ns3::TimerStateTestCase::DoRun().
Here is the call graph for this function:
Here is the caller graph for this function:
|
private |
Definition at line 239 of file timer.h.
Referenced by GetDelay(), Schedule(), and SetDelay().
|
private |
Definition at line 242 of file timer.h.
Referenced by GetDelayLeft(), Resume(), and Suspend().
|
private |
Definition at line 240 of file timer.h.
Referenced by Cancel(), GetDelayLeft(), IsExpired(), IsRunning(), Remove(), Resume(), Schedule(), Suspend(), and ~Timer().
|
private |
|
private |
Definition at line 241 of file timer.h.
Referenced by Resume(), Schedule(), SetArguments(), SetFunction(), and ~Timer().