A Discrete-Event Network Simulator
API
 All Classes Namespaces Files Functions Variables Typedefs Enumerations Enumerator Properties Friends Macros Groups Pages
ns3::VisualSimulatorImpl Class Reference

A replacement simulator that starts the visualizer. More...

#include <visual-simulator-impl.h>

+ Inheritance diagram for ns3::VisualSimulatorImpl:
+ Collaboration diagram for ns3::VisualSimulatorImpl:

Public Member Functions

 VisualSimulatorImpl ()
 ~VisualSimulatorImpl ()
virtual void Cancel (const EventId &ev)
virtual void Destroy ()
virtual uint32_t GetContext (void) const
virtual Time GetDelayLeft (const EventId &id) const
virtual Time GetMaximumSimulationTime (void) const
virtual uint32_t GetSystemId (void) const
virtual bool IsExpired (const EventId &ev) const
virtual bool IsFinished (void) const
virtual Time Now (void) const
virtual void Remove (const EventId &ev)
virtual void Run (void)
void RunRealSimulator (void)
 calls Run() in the wrapped simulator
virtual EventId Schedule (Time const &time, EventImpl *event)
virtual EventId ScheduleDestroy (EventImpl *event)
virtual EventId ScheduleNow (EventImpl *event)
virtual void ScheduleWithContext (uint32_t context, Time const &time, EventImpl *event)
virtual void SetScheduler (ObjectFactory schedulerFactory)
virtual void Stop (void)
virtual void Stop (Time const &time)

Static Public Member Functions

static TypeId GetTypeId (void)
 This method returns the TypeId associated to ns3::SimulatorImpl.

Protected Member Functions

void DoDispose ()
void NotifyConstructionCompleted (void)

Private Member Functions

Ptr< SimulatorImplGetSim ()

Private Attributes

Ptr< SimulatorImplm_simulator
ObjectFactory m_simulatorImplFactory

Detailed Description

A replacement simulator that starts the visualizer.

To use this class, run any ns-3 simulation with the command-line argument –SimulatorImplementationType=ns3::VisualSimulatorImpl. This causes the visualizer (PyViz) to start automatically.

Definition at line 44 of file visual-simulator-impl.h.

Constructor & Destructor Documentation

ns3::VisualSimulatorImpl::VisualSimulatorImpl ( )

Definition at line 61 of file visual-simulator-impl.cc.

ns3::VisualSimulatorImpl::~VisualSimulatorImpl ( )

Definition at line 65 of file visual-simulator-impl.cc.

Member Function Documentation

void ns3::VisualSimulatorImpl::Cancel ( const EventId ev)
virtual

Set the cancel bit on this event: the event's associated function will not be invoked when it expires. This method has the same visible effect as the ns3::Simulator::remove method but its algorithmic complexity is much lower: it has O(1) complexity. This method has the exact same semantics as ns3::EventId::cancel. Note that it is not possible to cancel events which were scheduled for the "destroy" time. Doing so will result in a program error (crash).

Parameters
evthe event to cancel

Implements ns3::SimulatorImpl.

Definition at line 196 of file visual-simulator-impl.cc.

References ns3::SimulatorImpl::Cancel(), and m_simulator.

+ Here is the call graph for this function:

void ns3::VisualSimulatorImpl::Destroy ( )
virtual

Every event scheduled by the Simulator::insertAtDestroy method is invoked. Then, we ensure that any memory allocated by the Simulator is freed. This method is typically invoked at the end of a simulation to avoid false-positive reports by a leak checker. After this method has been invoked, it is actually possible to restart a new simulation with a set of calls to Simulator::run and Simulator::insert_*.

Implements ns3::SimulatorImpl.

Definition at line 88 of file visual-simulator-impl.cc.

References ns3::SimulatorImpl::Destroy(), and m_simulator.

+ Here is the call graph for this function:

void ns3::VisualSimulatorImpl::DoDispose ( void  )
protectedvirtual

This method is called by Object::Dispose or by the object's destructor, whichever comes first.

Subclasses are expected to implement their real destruction code in an overriden version of this method and chain up to their parent's implementation once they are done. i.e., for simplicity, the destructor of every subclass should be empty and its content should be moved to the associated DoDispose method.

It is safe to call GetObject from within this method.

Reimplemented from ns3::Object.

Definition at line 70 of file visual-simulator-impl.cc.

References ns3::Object::Dispose(), and m_simulator.

+ Here is the call graph for this function:

uint32_t ns3::VisualSimulatorImpl::GetContext ( void  ) const
virtual
Returns
the current simulation context

Implements ns3::SimulatorImpl.

Definition at line 214 of file visual-simulator-impl.cc.

References ns3::SimulatorImpl::GetContext(), and m_simulator.

+ Here is the call graph for this function:

Time ns3::VisualSimulatorImpl::GetDelayLeft ( const EventId id) const
virtual
Parameters
idthe event id to analyse
Returns
the delay left until the input event id expires. if the event is not running, this method returns zero.

Implements ns3::SimulatorImpl.

Definition at line 184 of file visual-simulator-impl.cc.

References ns3::SimulatorImpl::GetDelayLeft(), and m_simulator.

+ Here is the call graph for this function:

Time ns3::VisualSimulatorImpl::GetMaximumSimulationTime ( void  ) const
virtual
Returns
the maximum simulation time at which an event can be scheduled.

The returned value will always be bigger than or equal to Simulator::Now.

Implements ns3::SimulatorImpl.

Definition at line 208 of file visual-simulator-impl.cc.

References ns3::SimulatorImpl::GetMaximumSimulationTime(), and m_simulator.

+ Here is the call graph for this function:

Ptr<SimulatorImpl> ns3::VisualSimulatorImpl::GetSim ( )
private
uint32_t ns3::VisualSimulatorImpl::GetSystemId ( void  ) const
virtual
Returns
the system id for this simulator; used for MPI or other distributed simulations

Implements ns3::SimulatorImpl.

Definition at line 101 of file visual-simulator-impl.cc.

References ns3::SimulatorImpl::GetSystemId(), and m_simulator.

+ Here is the call graph for this function:

TypeId ns3::VisualSimulatorImpl::GetTypeId ( void  )
static

This method returns the TypeId associated to ns3::SimulatorImpl.

No Attributes defined for this type.
No TraceSources defined for this type.

Reimplemented from ns3::SimulatorImpl.

Definition at line 46 of file visual-simulator-impl.cc.

References ns3::anonymous_namespace{visual-simulator-impl.cc}::GetDefaultSimulatorImplFactory(), m_simulatorImplFactory, and ns3::TypeId::SetParent().

+ Here is the call graph for this function:

bool ns3::VisualSimulatorImpl::IsExpired ( const EventId ev) const
virtual

This method has O(1) complexity. Note that it is not possible to test for the expiration of events which were scheduled for the "destroy" time. Doing so will result in a program error (crash). An event is said to "expire" when it starts being scheduled which means that if the code executed by the event calls this function, it will get true.

Parameters
evthe event to test for expiration
Returns
true if the event has expired, false otherwise.

Implements ns3::SimulatorImpl.

Definition at line 202 of file visual-simulator-impl.cc.

References ns3::SimulatorImpl::IsExpired(), and m_simulator.

+ Here is the call graph for this function:

bool ns3::VisualSimulatorImpl::IsFinished ( void  ) const
virtual

If there are no more events lefts to be scheduled, or if simulation time has already reached the "stop time" (see Simulator::Stop()), return true. Return false otherwise.

Implements ns3::SimulatorImpl.

Definition at line 107 of file visual-simulator-impl.cc.

References ns3::SimulatorImpl::IsFinished(), and m_simulator.

+ Here is the call graph for this function:

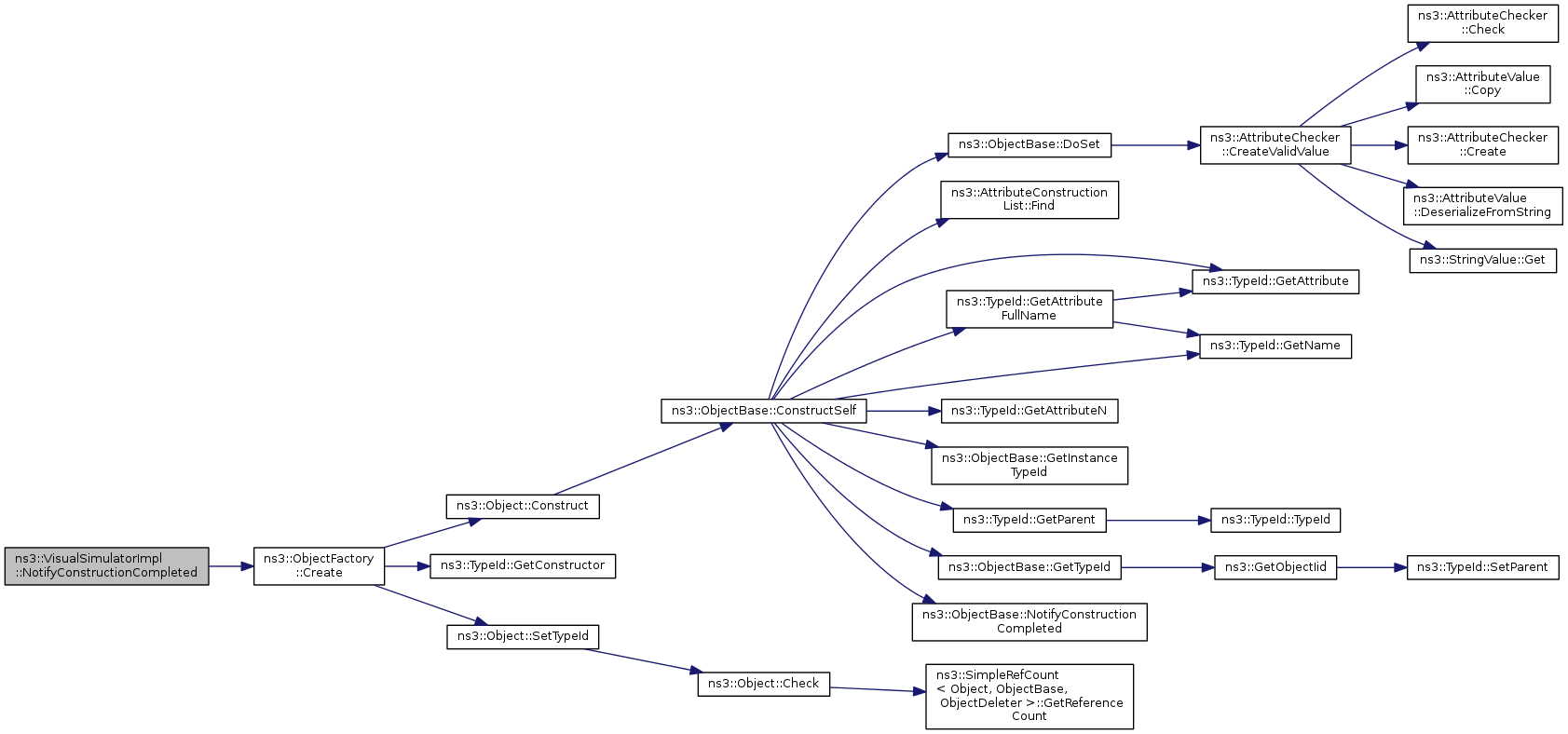
void ns3::VisualSimulatorImpl::NotifyConstructionCompleted ( void  )
protectedvirtual

This method is invoked once all member attributes have been initialized. Subclasses can override this method to be notified of this event but if they do this, they must chain up to their parent's NotifyConstructionCompleted method.

Reimplemented from ns3::ObjectBase.

Definition at line 81 of file visual-simulator-impl.cc.

References ns3::ObjectFactory::Create(), m_simulator, and m_simulatorImplFactory.

+ Here is the call graph for this function:

Time ns3::VisualSimulatorImpl::Now ( void  ) const
virtual

Return the "current simulation time".

Implements ns3::SimulatorImpl.

Definition at line 178 of file visual-simulator-impl.cc.

References m_simulator, and ns3::SimulatorImpl::Now().

+ Here is the call graph for this function:

void ns3::VisualSimulatorImpl::Remove ( const EventId ev)
virtual

Remove an event from the event list. This method has the same visible effect as the ns3::EventId::Cancel method but its algorithmic complexity is much higher: it has often O(log(n)) complexity, sometimes O(n), sometimes worse. Note that it is not possible to remove events which were scheduled for the "destroy" time. Doing so will result in a program error (crash).

Parameters
evthe event to remove from the list of scheduled events.

Implements ns3::SimulatorImpl.

Definition at line 190 of file visual-simulator-impl.cc.

References m_simulator, and ns3::SimulatorImpl::Remove().

+ Here is the call graph for this function:

void ns3::VisualSimulatorImpl::Run ( void  )
virtual

Run the simulation until one of:

  • no events are present anymore
  • the user called Simulator::stop
  • the user called Simulator::stopAtUs and the expiration time of the next event to be processed is greater than or equal to the stop time.

Implements ns3::SimulatorImpl.

Definition at line 113 of file visual-simulator-impl.cc.

void ns3::VisualSimulatorImpl::RunRealSimulator ( void  )

calls Run() in the wrapped simulator

Definition at line 220 of file visual-simulator-impl.cc.

References m_simulator, and ns3::SimulatorImpl::Run().

+ Here is the call graph for this function:

EventId ns3::VisualSimulatorImpl::Schedule ( Time const &  time,
EventImpl event 
)
virtual
Parameters
timedelay until the event expires
eventthe event to schedule
Returns
a unique identifier for the newly-scheduled event.

This method will be typically used by language bindings to delegate events to their own subclass of the EventImpl base class.

Implements ns3::SimulatorImpl.

Definition at line 154 of file visual-simulator-impl.cc.

References m_simulator, and ns3::SimulatorImpl::Schedule().

+ Here is the call graph for this function:

EventId ns3::VisualSimulatorImpl::ScheduleDestroy ( EventImpl event)
virtual
Parameters
eventthe event to schedule
Returns
a unique identifier for the newly-scheduled event.

This method will be typically used by language bindings to delegate events to their own subclass of the EventImpl base class.

Implements ns3::SimulatorImpl.

Definition at line 172 of file visual-simulator-impl.cc.

References m_simulator, and ns3::SimulatorImpl::ScheduleDestroy().

+ Here is the call graph for this function:

EventId ns3::VisualSimulatorImpl::ScheduleNow ( EventImpl event)
virtual
Parameters
eventthe event to schedule
Returns
a unique identifier for the newly-scheduled event.

This method will be typically used by language bindings to delegate events to their own subclass of the EventImpl base class.

Implements ns3::SimulatorImpl.

Definition at line 166 of file visual-simulator-impl.cc.

References m_simulator, and ns3::SimulatorImpl::ScheduleNow().

+ Here is the call graph for this function:

void ns3::VisualSimulatorImpl::ScheduleWithContext ( uint32_t  context,
Time const &  time,
EventImpl event 
)
virtual
Parameters
timedelay until the event expires
contextevent context
eventthe event to schedule
Returns
a unique identifier for the newly-scheduled event.

This method will be typically used by language bindings to delegate events to their own subclass of the EventImpl base class.

Implements ns3::SimulatorImpl.

Definition at line 160 of file visual-simulator-impl.cc.

References m_simulator, and ns3::SimulatorImpl::ScheduleWithContext().

+ Here is the call graph for this function:

void ns3::VisualSimulatorImpl::SetScheduler ( ObjectFactory  schedulerFactory)
virtual
Parameters
schedulerFactorya new event scheduler factory

The event scheduler can be set at any time: the events scheduled in the previous scheduler will be transfered to the new scheduler before we start to use it.

Implements ns3::SimulatorImpl.

Definition at line 94 of file visual-simulator-impl.cc.

References m_simulator, and ns3::SimulatorImpl::SetScheduler().

+ Here is the call graph for this function:

void ns3::VisualSimulatorImpl::Stop ( void  )
virtual

If an event invokes this method, it will be the last event scheduled by the Simulator::run method before returning to the caller.

Implements ns3::SimulatorImpl.

Definition at line 139 of file visual-simulator-impl.cc.

References m_simulator, and ns3::SimulatorImpl::Stop().

+ Here is the call graph for this function:

void ns3::VisualSimulatorImpl::Stop ( Time const &  time)
virtual

Force the Simulator::run method to return to the caller when the expiration time of the next event to be processed is greater than or equal to the stop time. The stop time is relative to the current simulation time.

Parameters
timethe stop time, relative to the current time.

Implements ns3::SimulatorImpl.

Definition at line 145 of file visual-simulator-impl.cc.

References m_simulator, and ns3::SimulatorImpl::Stop().

+ Here is the call graph for this function:

Member Data Documentation

ObjectFactory ns3::VisualSimulatorImpl::m_simulatorImplFactory
private

Definition at line 81 of file visual-simulator-impl.h.

Referenced by GetTypeId(), and NotifyConstructionCompleted().


The documentation for this class was generated from the following files: