A Discrete-Event Network Simulator
API
 All Classes Namespaces Files Functions Variables Typedefs Enumerations Enumerator Properties Friends Macros Groups Pages
ns3::Ipv4 Class Reference

Access to the Ipv4 forwarding table, interfaces, and configuration. More...

#include <ipv4.h>

+ Inheritance diagram for ns3::Ipv4:
+ Collaboration diagram for ns3::Ipv4:

Public Member Functions

 Ipv4 ()
virtual ~Ipv4 ()
virtual bool AddAddress (uint32_t interface, Ipv4InterfaceAddress address)=0
virtual uint32_t AddInterface (Ptr< NetDevice > device)=0
virtual Ptr< SocketCreateRawSocket (void)=0
 Creates a raw socket.
virtual void DeleteRawSocket (Ptr< Socket > socket)=0
 Deletes a particular raw socket.
virtual Ipv4InterfaceAddress GetAddress (uint32_t interface, uint32_t addressIndex) const =0
virtual int32_t GetInterfaceForAddress (Ipv4Address address) const =0
 Return the interface number of the interface that has been assigned the specified IP address.
virtual int32_t GetInterfaceForDevice (Ptr< const NetDevice > device) const =0
virtual int32_t GetInterfaceForPrefix (Ipv4Address address, Ipv4Mask mask) const =0
 Return the interface number of first interface found that has an Ipv4 address within the prefix specified by the input address and mask parameters.
virtual uint16_t GetMetric (uint32_t interface) const =0
virtual uint16_t GetMtu (uint32_t interface) const =0
virtual uint32_t GetNAddresses (uint32_t interface) const =0
virtual Ptr< NetDeviceGetNetDevice (uint32_t interface)=0
virtual uint32_t GetNInterfaces (void) const =0
virtual Ptr< IpL4ProtocolGetProtocol (int protocolNumber) const =0
virtual Ptr< Ipv4RoutingProtocolGetRoutingProtocol (void) const =0
 Get the routing protocol to be used by this Ipv4 stack.
virtual void Insert (Ptr< IpL4Protocol > protocol)=0
virtual bool IsDestinationAddress (Ipv4Address address, uint32_t iif) const =0
 Determine whether address and interface corresponding to received packet can be accepted for local delivery.
virtual bool IsForwarding (uint32_t interface) const =0
virtual bool IsUp (uint32_t interface) const =0
virtual bool RemoveAddress (uint32_t interface, uint32_t addressIndex)=0
virtual Ipv4Address SelectSourceAddress (Ptr< const NetDevice > device, Ipv4Address dst, Ipv4InterfaceAddress::InterfaceAddressScope_e scope)=0
 Return the first primary source address with scope less than or equal to the requested scope, to use in sending a packet to destination dst out of the specified device.
virtual void Send (Ptr< Packet > packet, Ipv4Address source, Ipv4Address destination, uint8_t protocol, Ptr< Ipv4Route > route)=0
virtual void SendWithHeader (Ptr< Packet > packet, Ipv4Header ipHeader, Ptr< Ipv4Route > route)=0
virtual void SetDown (uint32_t interface)=0
virtual void SetForwarding (uint32_t interface, bool val)=0
virtual void SetMetric (uint32_t interface, uint16_t metric)=0
virtual void SetRoutingProtocol (Ptr< Ipv4RoutingProtocol > routingProtocol)=0
 Register a new routing protocol to be used by this Ipv4 stack.
virtual void SetUp (uint32_t interface)=0
- Public Member Functions inherited from ns3::Object
 Object ()
virtual ~Object ()
void AggregateObject (Ptr< Object > other)
void Dispose (void)
AggregateIterator GetAggregateIterator (void) const
virtual TypeId GetInstanceTypeId (void) const
template<typename T >
Ptr< T > GetObject (void) const
template<typename T >
Ptr< T > GetObject (TypeId tid) const
void Start (void)
- Public Member Functions inherited from ns3::SimpleRefCount< Object, ObjectBase, ObjectDeleter >
 SimpleRefCount ()
 SimpleRefCount (const SimpleRefCount &o)
uint32_t GetReferenceCount (void) const
SimpleRefCountoperator= (const SimpleRefCount &o)
void Ref (void) const
void Unref (void) const
- Public Member Functions inherited from ns3::ObjectBase
virtual ~ObjectBase ()
void GetAttribute (std::string name, AttributeValue &value) const
bool GetAttributeFailSafe (std::string name, AttributeValue &attribute) const
void SetAttribute (std::string name, const AttributeValue &value)
bool SetAttributeFailSafe (std::string name, const AttributeValue &value)
bool TraceConnect (std::string name, std::string context, const CallbackBase &cb)
bool TraceConnectWithoutContext (std::string name, const CallbackBase &cb)
bool TraceDisconnect (std::string name, std::string context, const CallbackBase &cb)
bool TraceDisconnectWithoutContext (std::string name, const CallbackBase &cb)

Static Public Member Functions

static TypeId GetTypeId (void)

Static Public Attributes

static const uint32_t IF_ANY = 0xffffffff

Private Member Functions

virtual bool GetIpForward (void) const =0
virtual bool GetWeakEsModel (void) const =0
virtual void SetIpForward (bool forward)=0
virtual void SetWeakEsModel (bool model)=0

Additional Inherited Members

- Protected Member Functions inherited from ns3::Object
 Object (const Object &o)
virtual void DoDispose (void)
virtual void DoStart (void)
virtual void NotifyNewAggregate (void)

Detailed Description

Access to the Ipv4 forwarding table, interfaces, and configuration.

This class defines the API to manipulate the following aspects of the Ipv4 implementation:

  1. set/get an Ipv4RoutingProtocol
  2. register a NetDevice for use by the Ipv4 layer (basically, to create Ipv4-related state such as addressing and neighbor cache that is associated with a NetDevice)
  3. manipulate the status of the NetDevice from the Ipv4 perspective, such as marking it as Up or Down,
  4. adding, deleting, and getting addresses associated to the Ipv4 interfaces.
  5. exporting Ipv4 configuration attributes

Each NetDevice has conceptually a single Ipv4 interface associated with it (the corresponding structure in the Linux Ipv4 implementation is struct in_device). Each interface may have one or more Ipv4 addresses associated with it. Each Ipv4 address may have different subnet mask, scope, etc., so all of this per-address information is stored in an Ipv4InterfaceAddress class (the corresponding structure in Linux is struct in_ifaddr)

Ipv4 attributes such as whether IP forwarding is enabled and disabled are also stored in this class

TO DO: Add API to allow access to the Ipv4 neighbor table

See Also
Ipv4RoutingProtocol
Ipv4InterfaceAddress

This type is not accessible from the Config system.

Attributes

  • IpForward: Globally enable or disable IP forwarding for all current and future Ipv4 devices.
    • Set with class: BooleanValue
    • Underlying type: bool
    • Initial value: true
    • Flags: construct write read
  • WeakEsModel: RFC1122 term for whether host accepts datagram with a dest. address on another interface
    • Set with class: BooleanValue
    • Underlying type: bool
    • Initial value: true
    • Flags: construct write read

No TraceSources are defined for this type.

Definition at line 75 of file ipv4.h.

Constructor & Destructor Documentation

ns3::Ipv4::Ipv4 ( )

Definition at line 57 of file ipv4.cc.

ns3::Ipv4::~Ipv4 ( )
virtual

Definition at line 61 of file ipv4.cc.

Member Function Documentation

virtual bool ns3::Ipv4::AddAddress ( uint32_t  interface,
Ipv4InterfaceAddress  address 
)
pure virtual
Parameters
interfaceInterface number of an Ipv4 interface
addressIpv4InterfaceAddress address to associate with the underlying Ipv4 interface
Returns
true if the operation succeeded

Implemented in ns3::Ipv4L3Protocol.

Referenced by TcpTestCase::AddSimpleNetDevice(), AddSimpleNetDevice(), ns3::Ipv4AddressHelper::Assign(), StaticRoutingSlash32TestCase::DoRun(), Ipv4HeaderTest::DoRun(), Ipv4PacketInfoTagTest::DoRun(), Ipv4RawSocketImplTest::DoRun(), Ipv4FragmentationTest::DoRun(), UdpSocketImplTest::DoRun(), GlobalRoutingSlash32TestCase::DoRun(), main(), and Tunnel::Tunnel().

+ Here is the caller graph for this function:

virtual uint32_t ns3::Ipv4::AddInterface ( Ptr< NetDevice device)
pure virtual
Parameters
devicedevice to add to the list of Ipv4 interfaces which can be used as output interfaces during packet forwarding.
Returns
the index of the Ipv4 interface added.

Once a device has been added, it can never be removed: if you want to disable it, you can invoke Ipv4::SetDown which will make sure that it is never used during packet forwarding.

Implemented in ns3::Ipv4L3Protocol.

Referenced by TcpTestCase::AddSimpleNetDevice(), AddSimpleNetDevice(), StaticRoutingSlash32TestCase::DoRun(), Ipv4HeaderTest::DoRun(), Ipv4PacketInfoTagTest::DoRun(), Ipv4RawSocketImplTest::DoRun(), Ipv4FragmentationTest::DoRun(), UdpSocketImplTest::DoRun(), GlobalRoutingSlash32TestCase::DoRun(), and Tunnel::Tunnel().

+ Here is the caller graph for this function:

virtual Ptr<Socket> ns3::Ipv4::CreateRawSocket ( void  )
pure virtual

Creates a raw socket.

Returns
a smart pointer to the instantiated raw socket

Implemented in ns3::Ipv4L3Protocol.

Referenced by ns3::Ipv4RawSocketFactoryImpl::CreateSocket().

+ Here is the caller graph for this function:

virtual void ns3::Ipv4::DeleteRawSocket ( Ptr< Socket socket)
pure virtual

Deletes a particular raw socket.

Parameters
socketSmart pointer to the raw socket to be deleted

Implemented in ns3::Ipv4L3Protocol.

Referenced by ns3::Ipv4RawSocketImpl::Close().

+ Here is the caller graph for this function:

virtual Ipv4InterfaceAddress ns3::Ipv4::GetAddress ( uint32_t  interface,
uint32_t  addressIndex 
) const
pure virtual

Because addresses can be removed, the addressIndex is not guaranteed to be static across calls to this method.

Parameters
interfaceInterface number of an Ipv4 interface
addressIndexindex of Ipv4InterfaceAddress
Returns
the Ipv4InterfaceAddress associated to the interface and addressIndex

Implemented in ns3::Ipv4L3Protocol.

Referenced by ns3::EpcHelper::ActivateEpsBearer(), ns3::olsr::RoutingProtocol::AddEntry(), ns3::NscTcpL4Protocol::AddInterface(), ns3::GlobalRouter::BuildNetworkLSAs(), ns3::Ipv4NixVectorRouting::BuildNixVectorLocal(), ns3::TapBridge::CreateTap(), ns3::UdpSocketImpl::DoSendTo(), ns3::olsr::RoutingProtocol::DoStart(), ns3::Ipv4NixVectorRouting::FindNetDeviceForNixIndex(), ns3::Ipv4InterfaceContainer::GetAddress(), ns3::dsr::DsrRouting::GetIDfromIP(), ns3::dsr::DsrOptions::GetIDfromIP(), ns3::dsr::DsrRouting::GetIPfromID(), ns3::dsr::DsrRouting::GetIPfromMAC(), ns3::AnimationInterface::GetIpv4Address(), ns3::Ipv4GlobalRouting::LookupGlobal(), ns3::Ipv4StaticRouting::LookupStatic(), main(), ns3::aodv::RoutingProtocol::NotifyInterfaceDown(), ns3::dsdv::RoutingProtocol::NotifyInterfaceDown(), ns3::aodv::RoutingProtocol::NotifyInterfaceUp(), ns3::dsdv::RoutingProtocol::NotifyInterfaceUp(), ns3::Ipv4StaticRouting::NotifyInterfaceUp(), ns3::GlobalRouter::ProcessBridgedBroadcastLink(), ns3::aodv::RoutingProtocol::ProcessHello(), ns3::GlobalRouter::ProcessPointToPointLink(), ns3::GlobalRouter::ProcessSingleBroadcastLink(), ns3::dsdv::RoutingProtocol::RecvDsdv(), ns3::aodv::RoutingProtocol::RecvReply(), ns3::aodv::RoutingProtocol::RecvRequest(), ns3::Ipv4StaticRouting::RouteInput(), ns3::Ipv4GlobalRouting::RouteInput(), ns3::Ipv4NixVectorRouting::RouteInput(), ns3::olsr::RoutingProtocol::RouteInput(), ns3::Ipv4NixVectorRouting::RouteOutput(), ns3::olsr::RoutingProtocol::RouteOutput(), ns3::olsr::RoutingProtocol::SendMid(), ns3::dsdv::RoutingProtocol::SendPeriodicUpdate(), ns3::dsdv::RoutingProtocol::SendTriggeredUpdate(), ns3::aodv::RoutingProtocol::SetIpv4(), ns3::dsdv::RoutingProtocol::SetIpv4(), ns3::olsr::RoutingProtocol::SetMainInterface(), ns3::Ipv4StaticRouting::SourceAddressSelection(), and ns3::aodv::RoutingProtocol::UpdateRouteToNeighbor().

+ Here is the caller graph for this function:

virtual int32_t ns3::Ipv4::GetInterfaceForAddress ( Ipv4Address  address) const
pure virtual

Return the interface number of the interface that has been assigned the specified IP address.

Parameters
addressThe IP address being searched for
Returns
The interface number of the Ipv4 interface with the given address or -1 if not found.

Each IP interface has one or more IP addresses associated with it. This method searches the list of interfaces for one that holds a particular address. This call takes an IP address as a parameter and returns the interface number of the first interface that has been assigned that address, or -1 if not found. There must be an exact match; this method will not match broadcast or multicast addresses.

Implemented in ns3::Ipv4L3Protocol.

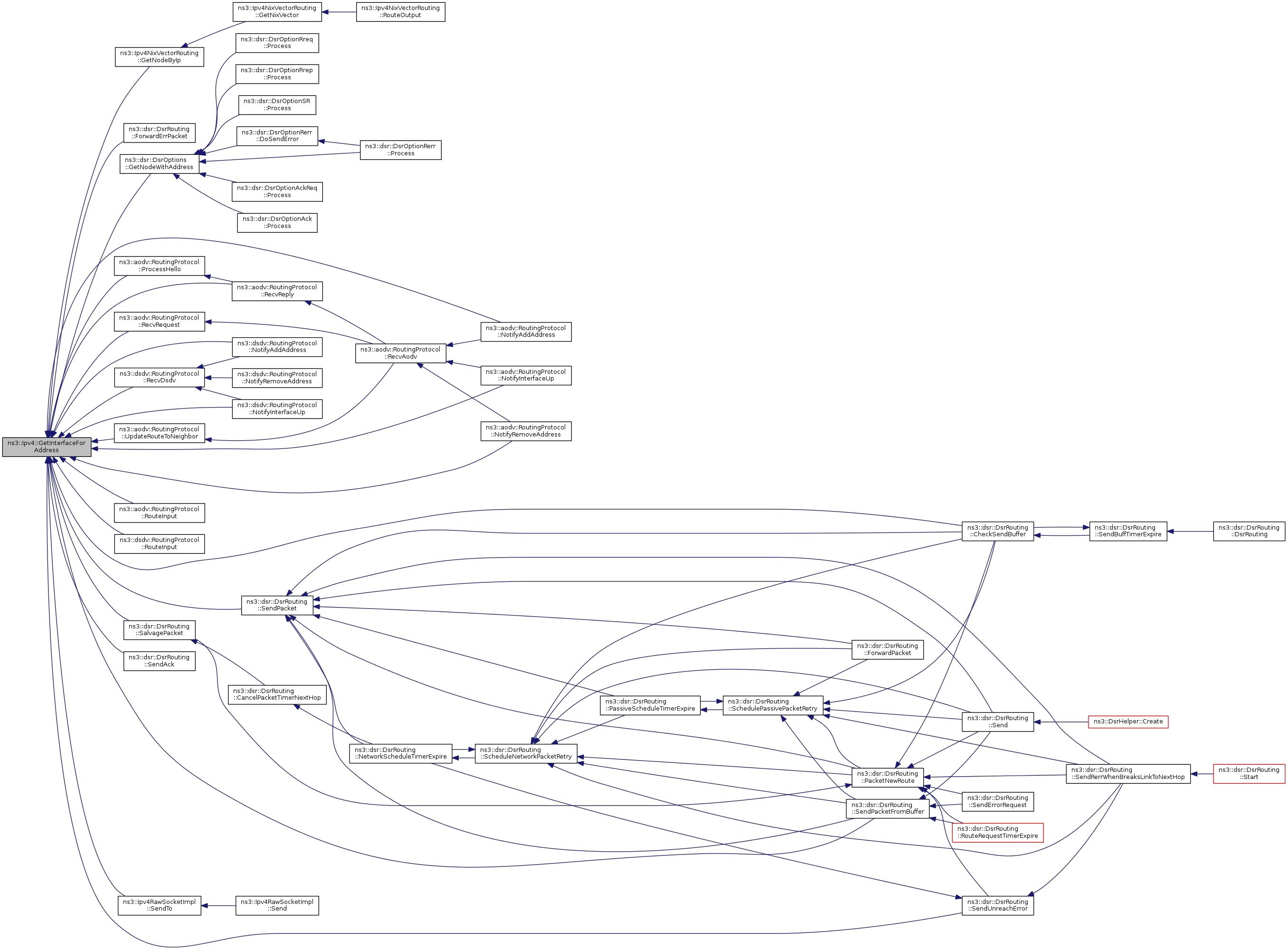
Referenced by ns3::dsr::DsrRouting::CheckSendBuffer(), ns3::dsr::DsrRouting::ForwardErrPacket(), ns3::Ipv4NixVectorRouting::GetNodeByIp(), ns3::dsr::DsrOptions::GetNodeWithAddress(), ns3::aodv::RoutingProtocol::NotifyAddAddress(), ns3::dsdv::RoutingProtocol::NotifyAddAddress(), ns3::aodv::RoutingProtocol::NotifyInterfaceUp(), ns3::dsdv::RoutingProtocol::NotifyInterfaceUp(), ns3::aodv::RoutingProtocol::NotifyRemoveAddress(), ns3::aodv::RoutingProtocol::ProcessHello(), ns3::dsdv::RoutingProtocol::RecvDsdv(), ns3::aodv::RoutingProtocol::RecvReply(), ns3::aodv::RoutingProtocol::RecvRequest(), ns3::aodv::RoutingProtocol::RouteInput(), ns3::dsdv::RoutingProtocol::RouteInput(), ns3::dsr::DsrRouting::SalvagePacket(), ns3::dsr::DsrRouting::SendAck(), ns3::dsr::DsrRouting::SendPacket(), ns3::dsr::DsrRouting::SendPacketFromBuffer(), ns3::Ipv4RawSocketImpl::SendTo(), ns3::dsr::DsrRouting::SendUnreachError(), and ns3::aodv::RoutingProtocol::UpdateRouteToNeighbor().

+ Here is the caller graph for this function:

virtual int32_t ns3::Ipv4::GetInterfaceForPrefix ( Ipv4Address  address,
Ipv4Mask  mask 
) const
pure virtual

Return the interface number of first interface found that has an Ipv4 address within the prefix specified by the input address and mask parameters.

Parameters
addressThe IP address assigned to the interface of interest.
maskThe IP prefix to use in the mask
Returns
The interface number of the Ipv4 interface with the given address or -1 if not found.

Each IP interface has one or more IP addresses associated with it. This method searches the list of interfaces for the first one found that holds an address that is included within the prefix formed by the input address and mask parameters. The value -1 is returned if no match is found.

Implemented in ns3::Ipv4L3Protocol.

virtual bool ns3::Ipv4::GetIpForward ( void  ) const
privatepure virtual

Referenced by GetTypeId().

+ Here is the caller graph for this function:

virtual uint16_t ns3::Ipv4::GetMetric ( uint32_t  interface) const
pure virtual
Parameters
interfaceThe interface number of an Ipv4 interface
Returns
routing metric (cost) associated to the underlying Ipv4 interface

Implemented in ns3::Ipv4L3Protocol.

Referenced by ns3::GlobalRouter::ProcessBridgedBroadcastLink(), ns3::GlobalRouter::ProcessPointToPointLink(), and ns3::GlobalRouter::ProcessSingleBroadcastLink().

+ Here is the caller graph for this function:

virtual uint16_t ns3::Ipv4::GetMtu ( uint32_t  interface) const
pure virtual
Parameters
interfaceInterface number of Ipv4 interface
Returns
the Maximum Transmission Unit (in bytes) associated to the underlying Ipv4 interface

Implemented in ns3::Ipv4L3Protocol.

Referenced by ns3::NscTcpL4Protocol::AddInterface().

+ Here is the caller graph for this function:

virtual Ptr<NetDevice> ns3::Ipv4::GetNetDevice ( uint32_t  interface)
pure virtual
Parameters
interfaceThe interface number of an Ipv4 interface.
Returns
The NetDevice associated with the Ipv4 interface number.

Implemented in ns3::Ipv4L3Protocol.

Referenced by ns3::dsr::DsrRouting::CheckSendBuffer(), ns3::GlobalRouter::DiscoverLSAs(), ns3::UdpSocketImpl::DoSendTo(), ns3::olsr::RoutingProtocol::DoStart(), ns3::dsr::DsrRouting::ForwardErrPacket(), ns3::dsr::DsrRouting::GetIPfromMAC(), ns3::Ipv4GlobalRouting::LookupGlobal(), ns3::Ipv4StaticRouting::LookupStatic(), ns3::dsdv::RoutingProtocol::LoopbackRoute(), ns3::aodv::RoutingProtocol::LoopbackRoute(), ns3::aodv::RoutingProtocol::NotifyAddAddress(), ns3::dsdv::RoutingProtocol::NotifyAddAddress(), ns3::aodv::RoutingProtocol::NotifyInterfaceUp(), ns3::dsdv::RoutingProtocol::NotifyInterfaceUp(), ns3::aodv::RoutingProtocol::NotifyRemoveAddress(), ns3::Ipv4StaticRouting::PrintRoutingTable(), ns3::Ipv4GlobalRouting::PrintRoutingTable(), ns3::olsr::RoutingProtocol::PrintRoutingTable(), ns3::aodv::RoutingProtocol::ProcessHello(), ns3::dsdv::RoutingProtocol::RecvDsdv(), ns3::aodv::RoutingProtocol::RecvReply(), ns3::aodv::RoutingProtocol::RecvRequest(), ns3::Ipv4NixVectorRouting::RouteInput(), ns3::olsr::RoutingProtocol::RouteInput(), ns3::Ipv4NixVectorRouting::RouteOutput(), ns3::olsr::RoutingProtocol::RouteOutput(), ns3::dsr::DsrRouting::SalvagePacket(), ns3::dsr::DsrRouting::SendAck(), ns3::dsr::DsrRouting::SendPacket(), ns3::dsr::DsrRouting::SendPacketFromBuffer(), ns3::Ipv4RawSocketImpl::SendTo(), ns3::dsr::DsrRouting::SendUnreachError(), ns3::aodv::RoutingProtocol::SetIpv4(), ns3::dsdv::RoutingProtocol::SetIpv4(), and ns3::aodv::RoutingProtocol::UpdateRouteToNeighbor().

+ Here is the caller graph for this function:

virtual Ptr<IpL4Protocol> ns3::Ipv4::GetProtocol ( int  protocolNumber) const
pure virtual
Parameters
protocolNumbernumber of protocol to lookup in this L4 Demux
Returns
a matching L4 Protocol

This method is typically called by lower layers to forward packets up the stack to the right protocol.

Implemented in ns3::Ipv4L3Protocol.

Referenced by ns3::Icmpv4L4Protocol::Forward().

+ Here is the caller graph for this function:

TypeId ns3::Ipv4::GetTypeId ( void  )
static

Reimplemented from ns3::Object.

Reimplemented in ns3::Ipv4L3Protocol.

Definition at line 31 of file ipv4.cc.

References GetIpForward(), ns3::UdpSocket::GetMtuDiscover(), GetWeakEsModel(), SetIpForward(), ns3::UdpSocket::SetMtuDiscover(), ns3::TypeId::SetParent(), and SetWeakEsModel().

+ Here is the call graph for this function:

virtual bool ns3::Ipv4::GetWeakEsModel ( void  ) const
privatepure virtual

Referenced by GetTypeId().

+ Here is the caller graph for this function:

virtual void ns3::Ipv4::Insert ( Ptr< IpL4Protocol protocol)
pure virtual
Parameters
protocola pointer to the protocol to add to this L4 Demux.

Adds a protocol to an internal list of L4 protocols.

Implemented in ns3::Ipv4L3Protocol.

Referenced by ns3::Icmpv4L4Protocol::NotifyNewAggregate().

+ Here is the caller graph for this function:

virtual bool ns3::Ipv4::IsDestinationAddress ( Ipv4Address  address,
uint32_t  iif 
) const
pure virtual

Determine whether address and interface corresponding to received packet can be accepted for local delivery.

Parameters
addressThe IP address being considered
iifThe incoming Ipv4 interface index

This method can be used to determine whether a received packet has an acceptable address for local delivery on the host. The address may be a unicast, multicast, or broadcast address. This method will return true if address is an exact match of a unicast address on one of the host's interfaces (see below), if address corresponds to a multicast group that the host has joined (and the incoming device is acceptable), or if address corresponds to a broadcast address.

If the Ipv4 attribute WeakEsModel is true, the unicast address may match any of the Ipv4 addresses on any interface. If the attribute is false, the address must match one assigned to the incoming device.

Implemented in ns3::Ipv4L3Protocol.

Referenced by ns3::aodv::RoutingProtocol::RouteInput(), ns3::dsdv::RoutingProtocol::RouteInput(), ns3::Ipv4ListRouting::RouteInput(), and ns3::olsr::RoutingProtocol::RouteInput().

+ Here is the caller graph for this function:

virtual bool ns3::Ipv4::IsForwarding ( uint32_t  interface) const
pure virtual
Parameters
interfaceInterface number of Ipv4 interface
Returns
true if IP forwarding enabled for input datagrams on this device

Implemented in ns3::Ipv4L3Protocol.

Referenced by ns3::GlobalRouter::DiscoverLSAs(), ns3::Ipv4StaticRouting::RouteInput(), ns3::Ipv4ListRouting::RouteInput(), and ns3::Ipv4GlobalRouting::RouteInput().

+ Here is the caller graph for this function:

virtual bool ns3::Ipv4::IsUp ( uint32_t  interface) const
pure virtual
Parameters
interfaceInterface number of Ipv4 interface
Returns
true if the underlying interface is in the "up" state, false otherwise.

Implemented in ns3::Ipv4L3Protocol.

Referenced by ns3::Ipv4NixVectorRouting::BFS(), ns3::GlobalRouter::BuildNetworkLSAs(), ns3::GlobalRouter::DiscoverLSAs(), ns3::Ipv4StaticRouting::NotifyAddAddress(), ns3::Ipv4StaticRouting::NotifyRemoveAddress(), ns3::GlobalRouter::ProcessPointToPointLink(), and ns3::Ipv4StaticRouting::SetIpv4().

+ Here is the caller graph for this function:

virtual bool ns3::Ipv4::RemoveAddress ( uint32_t  interface,
uint32_t  addressIndex 
)
pure virtual

Remove the address at addressIndex on named interface. The addressIndex for all higher indices will decrement by one after this method is called; so, for example, to remove 5 addresses from an interface i, one could call RemoveAddress (i, 0); 5 times.

Parameters
interfaceInterface number of an Ipv4 interface
addressIndexindex of Ipv4InterfaceAddress to remove
Returns
true if the operation succeeded

Implemented in ns3::Ipv4L3Protocol.

virtual Ipv4Address ns3::Ipv4::SelectSourceAddress ( Ptr< const NetDevice device,
Ipv4Address  dst,
Ipv4InterfaceAddress::InterfaceAddressScope_e  scope 
)
pure virtual

Return the first primary source address with scope less than or equal to the requested scope, to use in sending a packet to destination dst out of the specified device.

This method mirrors the behavior of Linux inet_select_addr() and is provided because interfaces may have multiple IP addresses configured on them with different scopes, and with a primary and secondary status. Secondary addresses are never returned.

See Also
Ipv4InterfaceAddress

If a non-zero device pointer is provided, the method first tries to return a primary address that is configured on that device, and whose subnet matches that of dst and whose scope is less than or equal to the requested scope. If a primary address does not match the subnet of dst but otherwise matches the scope, it is returned. If no such address on the device is found, the other devices are searched in order of their interface index, but not considering dst as a factor in the search. Because a loopback interface is typically the first one configured on a node, it will be the first alternate device to be tried. Addresses scoped at LINK scope are not returned in this phase.

If no device pointer is provided, the same logic as above applies, only that there is no preferred device that is consulted first. This means that if the device pointer is null, input parameter dst will be ignored.

If there are no possible addresses to return, a warning log message is issued and the all-zeroes address is returned.

Parameters
deviceoutput NetDevice (optionally provided, only to constrain the search)
dstDestination address to match, if device is provided
scopeScope of returned address must be less than or equal to this
Returns
the first primary Ipv4Address that meets the search criteria

Implemented in ns3::Ipv4L3Protocol.

virtual void ns3::Ipv4::Send ( Ptr< Packet packet,
Ipv4Address  source,
Ipv4Address  destination,
uint8_t  protocol,
Ptr< Ipv4Route route 
)
pure virtual
Parameters
packetpacket to send
sourcesource address of packet
destinationaddress of packet
protocolnumber of packet
routeroute entry

Higher-level layers call this method to send a packet down the stack to the MAC and PHY layers.

Implemented in ns3::Ipv4L3Protocol.

Referenced by ns3::Icmpv4L4Protocol::NotifyNewAggregate(), ns3::UdpL4Protocol::NotifyNewAggregate(), ns3::TcpL4Protocol::NotifyNewAggregate(), ns3::TcpL4Protocol::Send(), and ns3::Ipv4RawSocketImpl::SendTo().

+ Here is the caller graph for this function:

virtual void ns3::Ipv4::SendWithHeader ( Ptr< Packet packet,
Ipv4Header  ipHeader,
Ptr< Ipv4Route route 
)
pure virtual
Parameters
packetpacket to send
ipHeaderIP Header
routeroute entry

Higher-level layers call this method to send a packet with IPv4 Header (Intend to be used with IpHeaderInclude attribute.)

Implemented in ns3::Ipv4L3Protocol.

Referenced by ns3::Ipv4RawSocketImpl::SendTo().

+ Here is the caller graph for this function:

virtual void ns3::Ipv4::SetDown ( uint32_t  interface)
pure virtual
Parameters
interfaceInterface number of Ipv4 interface

Set the interface into the "down" state. In this state, it is ignored during Ipv4 forwarding.

Implemented in ns3::Ipv4L3Protocol.

virtual void ns3::Ipv4::SetForwarding ( uint32_t  interface,
bool  val 
)
pure virtual
Parameters
interfaceInterface number of Ipv4 interface
valValue to set the forwarding flag

If set to true, IP forwarding is enabled for input datagrams on this device

Implemented in ns3::Ipv4L3Protocol.

virtual void ns3::Ipv4::SetIpForward ( bool  forward)
privatepure virtual

Referenced by GetTypeId().

+ Here is the caller graph for this function:

virtual void ns3::Ipv4::SetMetric ( uint32_t  interface,
uint16_t  metric 
)
pure virtual
Parameters
interfaceThe interface number of an Ipv4 interface
metricrouting metric (cost) associated to the underlying Ipv4 interface

Implemented in ns3::Ipv4L3Protocol.

Referenced by ns3::Ipv4AddressHelper::Assign(), StaticRoutingSlash32TestCase::DoRun(), Ipv4PacketInfoTagTest::DoRun(), GlobalRoutingSlash32TestCase::DoRun(), main(), and ns3::Ipv4InterfaceContainer::SetMetric().

+ Here is the caller graph for this function:

virtual void ns3::Ipv4::SetRoutingProtocol ( Ptr< Ipv4RoutingProtocol routingProtocol)
pure virtual

Register a new routing protocol to be used by this Ipv4 stack.

This call will replace any routing protocol that has been previously registered. If you want to add multiple routing protocols, you must add them to a Ipv4ListRoutingProtocol directly.

Parameters
routingProtocolsmart pointer to Ipv4RoutingProtocol object

Implemented in ns3::Ipv4L3Protocol.

Referenced by ns3::InternetStackHelper::Install().

+ Here is the caller graph for this function:

virtual void ns3::Ipv4::SetUp ( uint32_t  interface)
pure virtual
Parameters
interfaceInterface number of Ipv4 interface

Set the interface into the "up" state. In this state, it is considered valid during Ipv4 forwarding.

Implemented in ns3::Ipv4L3Protocol.

Referenced by TcpTestCase::AddSimpleNetDevice(), AddSimpleNetDevice(), ns3::Ipv4AddressHelper::Assign(), StaticRoutingSlash32TestCase::DoRun(), Ipv4HeaderTest::DoRun(), Ipv4PacketInfoTagTest::DoRun(), Ipv4RawSocketImplTest::DoRun(), Ipv4FragmentationTest::DoRun(), UdpSocketImplTest::DoRun(), GlobalRoutingSlash32TestCase::DoRun(), main(), and Tunnel::Tunnel().

+ Here is the caller graph for this function:

virtual void ns3::Ipv4::SetWeakEsModel ( bool  model)
privatepure virtual

Referenced by GetTypeId().

+ Here is the caller graph for this function:

Member Data Documentation

const uint32_t ns3::Ipv4::IF_ANY = 0xffffffff
static

Definition at line 372 of file ipv4.h.

Referenced by ns3::Ipv4StaticRouting::LookupStatic().


The documentation for this class was generated from the following files: