Ipv4 addresses are stored in host order in this class. More...
#include <ipv4-address.h>
Public Member Functions | |
| Ipv4Address () | |
| Ipv4Address (uint32_t address) | |
| Ipv4Address (char const *address) | |
| Constructs an Ipv4Address by parsing a the input C-string. | |
| Ipv4Address | CombineMask (Ipv4Mask const &mask) const |
| Combine this address with a network mask. | |
| uint32_t | Get (void) const |
| Ipv4Address | GetSubnetDirectedBroadcast (Ipv4Mask const &mask) const |
| Generate subnet-directed broadcast address corresponding to mask. | |
| bool | IsBroadcast (void) const |
| bool | IsEqual (const Ipv4Address &other) const |
| Comparison operation between two Ipv4Addresses. | |
| bool | IsLocalMulticast (void) const |
| bool | IsMulticast (void) const |
| bool | IsSubnetDirectedBroadcast (Ipv4Mask const &mask) const |
| Generate subnet-directed broadcast address corresponding to mask. | |
| operator Address () const | |
| void | Print (std::ostream &os) const |
| Print this address to the given output stream. | |
| void | Serialize (uint8_t buf[4]) const |
| void | Set (uint32_t address) |
| void | Set (char const *address) |
| Sets an Ipv4Address by parsing a the input C-string. | |
Static Public Member Functions | |
| static Ipv4Address | ConvertFrom (const Address &address) |
| static Ipv4Address | Deserialize (const uint8_t buf[4]) |
| static Ipv4Address | GetAny (void) |
| static Ipv4Address | GetBroadcast (void) |
| static Ipv4Address | GetLoopback (void) |
| static Ipv4Address | GetZero (void) |
| static bool | IsMatchingType (const Address &address) |
Private Member Functions | |
| Address | ConvertTo (void) const |
Static Private Member Functions | |
| static uint8_t | GetType (void) |
Private Attributes | |
| uint32_t | m_address |
Friends | |
| bool | operator!= (Ipv4Address const &a, Ipv4Address const &b) |
| bool | operator< (Ipv4Address const &addrA, Ipv4Address const &addrB) |
| bool | operator== (Ipv4Address const &a, Ipv4Address const &b) |
Ipv4 addresses are stored in host order in this class.
Definition at line 38 of file ipv4-address.h.
| ns3::Ipv4Address::Ipv4Address | ( | ) |
Definition at line 187 of file ipv4-address.cc.
References NS_LOG_FUNCTION.
Referenced by CombineMask(), and GetSubnetDirectedBroadcast().
Here is the caller graph for this function:
|
explicit |
input address is in host order.
| address | The host order 32-bit address |
Definition at line 192 of file ipv4-address.cc.
References m_address, and NS_LOG_FUNCTION.
| ns3::Ipv4Address::Ipv4Address | ( | char const * | address | ) |
Constructs an Ipv4Address by parsing a the input C-string.
Input address is in format: hhh.xxx.xxx.lll where h is the high byte and l the low byte
| address | C-string containing the address as described above |
Definition at line 197 of file ipv4-address.cc.
References ns3::AsciiToIpv4Host(), m_address, and NS_LOG_FUNCTION.
Here is the call graph for this function:| Ipv4Address ns3::Ipv4Address::CombineMask | ( | Ipv4Mask const & | mask | ) | const |
Combine this address with a network mask.
This method returns an IPv4 address that is this address combined (bitwise and) with a network mask, yielding an IPv4 network address.
| mask | a network mask |
Definition at line 223 of file ipv4-address.cc.
References Get(), ns3::Ipv4Mask::Get(), Ipv4Address(), and NS_LOG_FUNCTION.
Referenced by ns3::IpcsClassifierRecord::CheckMatchDstAddr(), ns3::IpcsClassifierRecord::CheckMatchSrcAddr(), ns3::Ipv4L3Protocol::GetInterfaceForPrefix(), ns3::Ipv4L3Protocol::LocalDeliver(), ns3::Ipv4EndPointDemux::Lookup(), ns3::Ipv4StaticRouting::NotifyAddAddress(), ns3::Ipv4StaticRouting::NotifyInterfaceUp(), ns3::Ipv4StaticRouting::NotifyRemoveAddress(), ns3::GlobalRouter::ProcessBridgedBroadcastLink(), ns3::GlobalRouter::ProcessSingleBroadcastLink(), ns3::Ipv4L3Protocol::SelectSourceAddress(), ns3::Ipv4L3Protocol::Send(), ns3::Ipv4StaticRouting::SourceAddressSelection(), ns3::GlobalRouteManagerImpl::SPFAddASExternal(), ns3::GlobalRouteManagerImpl::SPFIntraAddStub(), and ns3::GlobalRouteManagerImpl::SPFIntraAddTransit().
Here is the call graph for this function:
Here is the caller graph for this function:
|
static |
| address | a polymorphic address |
This function performs a type check and asserts if the type of the input address is not compatible with an Ipv4Address.
Definition at line 335 of file ipv4-address.cc.
References ns3::Address::CheckCompatible(), ns3::Address::CopyTo(), Deserialize(), GetType(), NS_ASSERT, and NS_LOG_FUNCTION.
Referenced by ns3::UdpSocketImpl::DoSendTo(), ns3::PbbAddressBlockIpv4::PrintAddress(), ns3::PbbMessageIpv4::PrintOriginatorAddress(), ns3::UdpClient::Send(), ns3::UdpEchoClient::Send(), ns3::UdpTraceClient::SendPacket(), ns3::PbbAddressBlockIpv4::SerializeAddress(), ns3::PbbMessageIpv4::SerializeOriginatorAddress(), ns3::UdpClient::StartApplication(), ns3::UdpTraceClient::StartApplication(), and ns3::UdpEchoClient::StartApplication().
Here is the call graph for this function:
Here is the caller graph for this function:
|
private |
Definition at line 326 of file ipv4-address.cc.
References GetType(), NS_LOG_FUNCTION, and Serialize().
Here is the call graph for this function:
|
static |
| buf | buffer to read address from |
The input address is expected to be in network byte order format.
Definition at line 289 of file ipv4-address.cc.
References m_address, and NS_LOG_FUNCTION.
Referenced by ns3::NscTcpSocketImpl::CompleteFork(), ns3::NscTcpSocketImpl::ConnectionSucceeded(), ns3::InetSocketAddress::ConvertFrom(), ConvertFrom(), ns3::dsr::DsrOptionRreqHeader::Deserialize(), ns3::dsr::DsrOptionRrepHeader::Deserialize(), and ns3::dsr::DsrOptionSRHeader::Deserialize().
Here is the caller graph for this function:| uint32_t ns3::Ipv4Address::Get | ( | void | ) | const |
Get the host-order 32-bit IP address
Definition at line 204 of file ipv4-address.cc.
References m_address, and NS_LOG_FUNCTION.
Referenced by ns3::Ipv4AddressGeneratorImpl::AddAllocated(), CombineMask(), SwitchFlowTableTestCase::DoRun(), GetSubnetDirectedBroadcast(), ns3::Ipv4AddressGeneratorImpl::Init(), ns3::Ipv4AddressGeneratorImpl::InitAddress(), ns3::Ipv4InterfaceAddress::Ipv4InterfaceAddress(), ns3::Ipv4Mask::IsMatch(), IsSubnetDirectedBroadcast(), ns3::Ipv4AddressHash::operator()(), ns3::Ipv4L3Protocol::ProcessFragment(), ns3::olsr::MessageHeader::Serialize(), ns3::Ipv4Header::Serialize(), ns3::Ipv4AddressHelper::SetBase(), ns3::GlobalRouteManagerImpl::SPFIntraAddStub(), and ns3::WriteTo().
Here is the caller graph for this function:
|
static |
Definition at line 360 of file ipv4-address.cc.
References NS_LOG_FUNCTION_NOARGS.
Referenced by ns3::Ipv4EndPointDemux::Allocate(), ns3::Ipv4RawSocketImpl::Bind(), ns3::UdpSocketImpl::Bind(), ns3::NscTcpSocketImpl::Bind(), ns3::TcpSocketBase::Bind(), BuildAppsTest(), ns3::aodv::Bug772ChainTest::CreateDevices(), ns3::LenaPssFfMacSchedulerTestCase1::DoRun(), ns3::LenaTdTbfqFfMacSchedulerTestCase1::DoRun(), ns3::LenaFdTbfqFfMacSchedulerTestCase1::DoRun(), ns3::LenaPssFfMacSchedulerTestCase2::DoRun(), ns3::LenaTdTbfqFfMacSchedulerTestCase2::DoRun(), ns3::LenaFdTbfqFfMacSchedulerTestCase2::DoRun(), ns3::EpcS1uDlTestCase::DoRun(), ns3::LteEpcE2eDataTestCase::DoRun(), ns3::BriteTopologyFunctionTestCase::DoRun(), ns3::EpcS1uUlTestCase::DoRun(), ns3::UdpSocketImpl::DoSendTo(), ns3::EpcHelper::EpcHelper(), ns3::Ipv4RawSocketImpl::ForwardUp(), ns3::Ipv4L3Protocol::IpMulticastForward(), ns3::Ipv4RawSocketImpl::Ipv4RawSocketImpl(), ns3::Ipv4EndPointDemux::Lookup(), main(), ns3::aodv::RoutingProtocol::NotifyAddAddress(), ns3::dsdv::RoutingProtocol::NotifyAddAddress(), ns3::aodv::RoutingProtocol::NotifyInterfaceUp(), ns3::dsdv::RoutingProtocol::NotifyInterfaceUp(), ns3::aodv::RoutingProtocol::NotifyRemoveAddress(), ns3::dsdv::RoutingProtocol::NotifyRemoveAddress(), RunSimulation(), ns3::Ipv4RawSocketImpl::SendTo(), ns3::Ipv4EndPointDemux::SimpleLookup(), ns3::V4Ping::StartApplication(), ns3::UdpEchoServer::StartApplication(), ns3::UdpServer::StartApplication(), and Tunnel::Tunnel().
Here is the caller graph for this function:
|
static |
Definition at line 367 of file ipv4-address.cc.
References NS_LOG_FUNCTION_NOARGS.
Referenced by ns3::Ipv4FlowClassifier::Classify().
Here is the caller graph for this function:
|
static |
Definition at line 374 of file ipv4-address.cc.
References NS_LOG_FUNCTION_NOARGS.
Referenced by ns3::aodv::LoopbackTestCase::DoRun(), RunSimulation(), ns3::aodv::RoutingProtocol::SetIpv4(), ns3::dsdv::RoutingProtocol::SetIpv4(), and ns3::Ipv4L3Protocol::SetupLoopback().
Here is the caller graph for this function:| Ipv4Address ns3::Ipv4Address::GetSubnetDirectedBroadcast | ( | Ipv4Mask const & | mask | ) | const |
Generate subnet-directed broadcast address corresponding to mask.
The subnet-directed broadcast address has the host bits set to all ones. If this method is called with a mask of 255.255.255.255, (i.e., the address is a /32 address), the program will assert, since there is no subnet associated with a /32 address.
| mask | a network mask |
Definition at line 230 of file ipv4-address.cc.
References Get(), ns3::Ipv4Mask::GetInverse(), ns3::Ipv4Mask::GetOnes(), Ipv4Address(), NS_ASSERT_MSG, and NS_LOG_FUNCTION.
Referenced by ns3::UdpSocketImpl::DoSendTo(), ns3::Ipv4FlowProbe::DropLogger(), and ns3::olsr::RoutingProtocol::SendPacket().
Here is the call graph for this function:
Here is the caller graph for this function:
|
staticprivate |
Definition at line 345 of file ipv4-address.cc.
References NS_LOG_FUNCTION_NOARGS, and ns3::Address::Register().
Referenced by ConvertFrom(), ConvertTo(), and IsMatchingType().
Here is the call graph for this function:
Here is the caller graph for this function:
|
static |
Definition at line 353 of file ipv4-address.cc.
References NS_LOG_FUNCTION_NOARGS, and zero.
Referenced by ns3::Ipv4RoutingTableEntry::CreateDefaultRoute(), ns3::Ipv4FlowClassifier::FindFlow(), ns3::UdpSocketImpl::GetSockName(), ns3::TcpSocketBase::GetSockName(), ns3::Ipv4RoutingTableEntry::IsDefault(), ns3::Ipv4RoutingTableEntry::IsGateway(), ns3::Ipv4StaticRouting::LookupStatic(), ns3::TcpSocketBase::RecvFrom(), and ns3::GlobalRouteManagerImpl::SPFNexthopCalculation().
Here is the caller graph for this function:| bool ns3::Ipv4Address::IsBroadcast | ( | void | ) | const |
Definition at line 254 of file ipv4-address.cc.
References m_address, and NS_LOG_FUNCTION.
Referenced by ns3::TapBridge::CreateTap(), ns3::UdpSocketImpl::DoSendTo(), ns3::Ipv4L3Protocol::IsDestinationAddress(), ns3::Ipv4L3Protocol::LocalDeliver(), ns3::Ipv4EndPointDemux::Lookup(), ns3::dsr::RouteCache::RebuildBestRouteTable(), ns3::dsr::DsrRouting::Receive(), ns3::aodv::RoutingProtocol::RouteInput(), ns3::dsdv::RoutingProtocol::RouteInput(), ns3::Ipv4StaticRouting::RouteInput(), ns3::Ipv4GlobalRouting::RouteInput(), ns3::Ipv4Interface::Send(), and ns3::Ipv4L3Protocol::Send().
Here is the caller graph for this function:
|
inline |
Comparison operation between two Ipv4Addresses.
| other | address to which to compare this address |
Definition at line 81 of file ipv4-address.h.
References m_address.
Referenced by ns3::Ipv4RoutingTableEntry::IsDefault(), ns3::Ipv4RoutingTableEntry::IsGateway(), ns3::ArpL3Protocol::Receive(), ns3::Ipv4StaticRouting::RouteInput(), ns3::Ipv4GlobalRouting::RouteInput(), and ns3::Ipv4L3Protocol::SendRealOut().
Here is the caller graph for this function:| bool ns3::Ipv4Address::IsLocalMulticast | ( | void | ) | const |
Definition at line 272 of file ipv4-address.cc.
References m_address, and NS_LOG_FUNCTION.
Referenced by ns3::Ipv4StaticRouting::LookupStatic(), and ns3::Ipv4L3Protocol::Send().
Here is the caller graph for this function:
|
static |
| address | an address to compare type with |
Definition at line 315 of file ipv4-address.cc.
References ns3::Address::CheckCompatible(), GetType(), and NS_LOG_FUNCTION.
Referenced by ns3::UdpHeader::CalculateHeaderChecksum(), ns3::TcpHeader::CalculateHeaderChecksum(), ns3::UdpSocketImpl::DoSendTo(), ns3::UdpClient::Send(), ns3::UdpEchoClient::Send(), ns3::UdpTraceClient::SendPacket(), ns3::UdpClient::StartApplication(), ns3::UdpTraceClient::StartApplication(), and ns3::UdpEchoClient::StartApplication().
Here is the call graph for this function:
Here is the caller graph for this function:| bool ns3::Ipv4Address::IsMulticast | ( | void | ) | const |
Definition at line 261 of file ipv4-address.cc.
References m_address, and NS_LOG_FUNCTION.
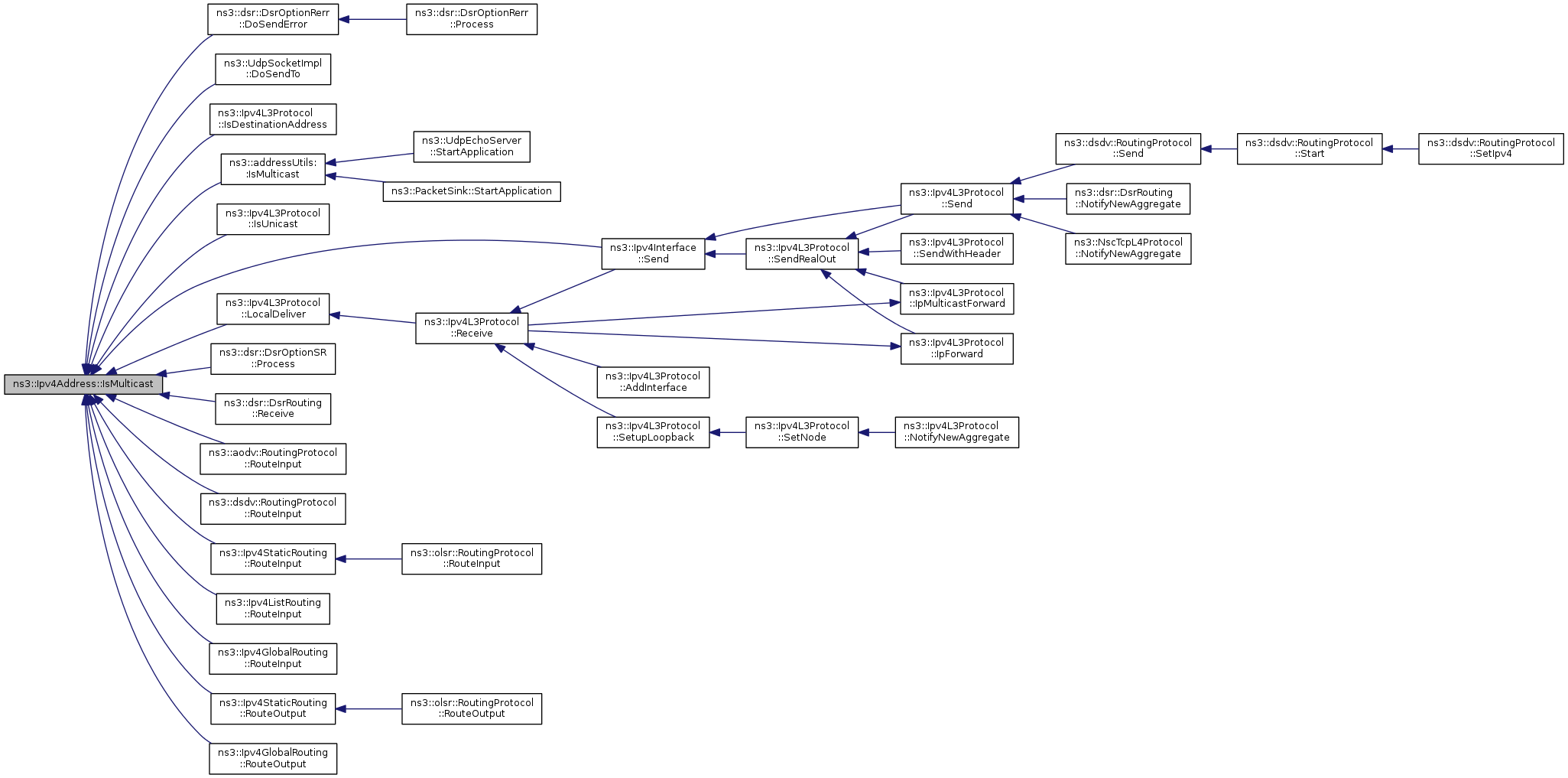
Referenced by ns3::dsr::DsrOptionRerr::DoSendError(), ns3::UdpSocketImpl::DoSendTo(), ns3::Ipv4L3Protocol::IsDestinationAddress(), ns3::addressUtils::IsMulticast(), ns3::Ipv4L3Protocol::IsUnicast(), ns3::Ipv4L3Protocol::LocalDeliver(), ns3::dsr::DsrOptionSR::Process(), ns3::dsr::DsrRouting::Receive(), ns3::aodv::RoutingProtocol::RouteInput(), ns3::dsdv::RoutingProtocol::RouteInput(), ns3::Ipv4StaticRouting::RouteInput(), ns3::Ipv4ListRouting::RouteInput(), ns3::Ipv4GlobalRouting::RouteInput(), ns3::Ipv4StaticRouting::RouteOutput(), ns3::Ipv4GlobalRouting::RouteOutput(), and ns3::Ipv4Interface::Send().
Here is the caller graph for this function:| bool ns3::Ipv4Address::IsSubnetDirectedBroadcast | ( | Ipv4Mask const & | mask | ) | const |
Generate subnet-directed broadcast address corresponding to mask.
The subnet-directed broadcast address has the host bits set to all ones. If this method is called with a mask of 255.255.255.255, (i.e., the address is a /32 address), the program will assert, since there is no subnet associated with a /32 address.
| mask | a network mask |
Definition at line 241 of file ipv4-address.cc.
References Get(), ns3::Ipv4Mask::GetInverse(), ns3::Ipv4Mask::GetOnes(), and NS_LOG_FUNCTION.
Referenced by ns3::Ipv4L3Protocol::IsUnicast(), ns3::Ipv4L3Protocol::LocalDeliver(), ns3::Ipv4EndPointDemux::Lookup(), ns3::Ipv4Interface::Send(), and ns3::Ipv4L3Protocol::Send().
Here is the call graph for this function:
Here is the caller graph for this function:| ns3::Ipv4Address::operator Address | ( | ) | const |
Convert an instance of this class to a polymorphic Address instance.
Definition at line 320 of file ipv4-address.cc.
| void ns3::Ipv4Address::Print | ( | std::ostream & | os | ) | const |
Print this address to the given output stream.
The print format is in the typical "192.168.1.1"
| os | The output stream to which this Ipv4Address is printed |
Definition at line 305 of file ipv4-address.cc.
References m_address, and NS_LOG_FUNCTION.
Referenced by ns3::NscTcpL4Protocol::AddInterface(), ns3::NscTcpSocketImpl::Connect(), ns3::operator<<(), ns3::PbbAddressBlockIpv4::PrintAddress(), ns3::PbbMessageIpv4::PrintOriginatorAddress(), and ns3::TcpL4Protocol::Receive().
Here is the caller graph for this function:| void ns3::Ipv4Address::Serialize | ( | uint8_t | buf[4] | ) | const |
Serialize this address to a 4-byte buffer
| buf | output buffer to which this address gets overwritten with this Ipv4Address |
Definition at line 280 of file ipv4-address.cc.
References m_address, and NS_LOG_FUNCTION.
Referenced by ns3::InetSocketAddress::ConvertTo(), ConvertTo(), ns3::Mac48Address::GetMulticast(), ns3::Ipv6Address::MakeIpv4MappedAddress(), ns3::Ipv4PacketInfoTag::Serialize(), ns3::PbbAddressBlockIpv4::SerializeAddress(), and ns3::PbbMessageIpv4::SerializeOriginatorAddress().
Here is the caller graph for this function:| void ns3::Ipv4Address::Set | ( | uint32_t | address | ) |
input address is in host order.
| address | The host order 32-bit address |
Definition at line 210 of file ipv4-address.cc.
References m_address, and NS_LOG_FUNCTION.
Referenced by ns3::Ipv4Header::Deserialize(), ns3::EpcTftClassifierTestSuite::EpcTftClassifierTestSuite(), ns3::GlobalRouter::GlobalRouter(), ns3::GlobalRouter::ProcessBridgedBroadcastLink(), ns3::GlobalRouter::ProcessSingleBroadcastLink(), and ns3::ReadFrom().
Here is the caller graph for this function:| void ns3::Ipv4Address::Set | ( | char const * | address | ) |
Sets an Ipv4Address by parsing a the input C-string.
Input address is in format: hhh.xxx.xxx.lll where h is the high byte and l the low byte
| address | C-string containing the address as described above |
Definition at line 216 of file ipv4-address.cc.
References ns3::AsciiToIpv4Host(), m_address, and NS_LOG_FUNCTION.
Here is the call graph for this function:
|
friend |
Definition at line 301 of file ipv4-address.h.
|
friend |
Definition at line 305 of file ipv4-address.h.
|
friend |
Definition at line 297 of file ipv4-address.h.
|
private |
Definition at line 194 of file ipv4-address.h.
Referenced by Deserialize(), Get(), Ipv4Address(), IsBroadcast(), IsEqual(), IsLocalMulticast(), IsMulticast(), ns3::operator!=(), ns3::operator<(), ns3::operator==(), Print(), Serialize(), and Set().