Demultiplexes packets to various transport layer endpoints. More...
#include <ipv4-end-point-demux.h>
Collaboration diagram for ns3::Ipv4EndPointDemux:Public Types | |
| typedef std::list< Ipv4EndPoint * > | EndPoints |
| typedef std::list < Ipv4EndPoint * >::iterator | EndPointsI |
Public Member Functions | |
| Ipv4EndPointDemux () | |
| ~Ipv4EndPointDemux () | |
| Ipv4EndPoint * | Allocate (void) |
| Ipv4EndPoint * | Allocate (Ipv4Address address) |
| Ipv4EndPoint * | Allocate (uint16_t port) |
| Ipv4EndPoint * | Allocate (Ipv4Address address, uint16_t port) |
| Ipv4EndPoint * | Allocate (Ipv4Address localAddress, uint16_t localPort, Ipv4Address peerAddress, uint16_t peerPort) |
| void | DeAllocate (Ipv4EndPoint *endPoint) |
| EndPoints | GetAllEndPoints (void) |
| EndPoints | Lookup (Ipv4Address daddr, uint16_t dport, Ipv4Address saddr, uint16_t sport, Ptr< Ipv4Interface > incomingInterface) |
| bool | LookupLocal (Ipv4Address addr, uint16_t port) |
| bool | LookupPortLocal (uint16_t port) |
| Ipv4EndPoint * | SimpleLookup (Ipv4Address daddr, uint16_t dport, Ipv4Address saddr, uint16_t sport) |
Private Member Functions | |
| uint16_t | AllocateEphemeralPort (void) |
Private Attributes | |
| EndPoints | m_endPoints |
| uint16_t | m_ephemeral |
| uint16_t | m_portFirst |
| uint16_t | m_portLast |
Demultiplexes packets to various transport layer endpoints.
This class serves as a lookup table to match partial or full information about a four-tuple to an ns3::Ipv4EndPoint. It internally contains a list of endpoints, and has APIs to add and find endpoints in this demux. This code is shared in common to TCP and UDP protocols in ns3. This demux sits between ns3's layer four and the socket layer
Definition at line 43 of file ipv4-end-point-demux.h.
Definition at line 45 of file ipv4-end-point-demux.h.
| typedef std::list<Ipv4EndPoint *>::iterator ns3::Ipv4EndPointDemux::EndPointsI |
Definition at line 46 of file ipv4-end-point-demux.h.
| ns3::Ipv4EndPointDemux::Ipv4EndPointDemux | ( | ) |
Definition at line 29 of file ipv4-end-point-demux.cc.
References NS_LOG_FUNCTION_NOARGS.
| ns3::Ipv4EndPointDemux::~Ipv4EndPointDemux | ( | ) |
Definition at line 35 of file ipv4-end-point-demux.cc.
References m_endPoints, and NS_LOG_FUNCTION_NOARGS.
| Ipv4EndPoint * ns3::Ipv4EndPointDemux::Allocate | ( | void | ) |
Definition at line 76 of file ipv4-end-point-demux.cc.
References AllocateEphemeralPort(), ns3::Ipv4Address::GetAny(), m_endPoints, NS_LOG_DEBUG, NS_LOG_FUNCTION_NOARGS, NS_LOG_WARN, and port.
Referenced by ns3::UdpL4Protocol::Allocate(), Allocate(), ns3::NscTcpL4Protocol::Allocate(), and ns3::TcpL4Protocol::Allocate().
Here is the call graph for this function:
Here is the caller graph for this function:| Ipv4EndPoint * ns3::Ipv4EndPointDemux::Allocate | ( | Ipv4Address | address | ) |
Definition at line 92 of file ipv4-end-point-demux.cc.
References AllocateEphemeralPort(), m_endPoints, NS_LOG_DEBUG, NS_LOG_FUNCTION, NS_LOG_WARN, and port.
Here is the call graph for this function:| Ipv4EndPoint * ns3::Ipv4EndPointDemux::Allocate | ( | uint16_t | port | ) |
Definition at line 108 of file ipv4-end-point-demux.cc.
References Allocate(), ns3::Ipv4Address::GetAny(), and NS_LOG_FUNCTION.
Here is the call graph for this function:| Ipv4EndPoint * ns3::Ipv4EndPointDemux::Allocate | ( | Ipv4Address | address, |
| uint16_t | port | ||
| ) |
Definition at line 116 of file ipv4-end-point-demux.cc.
References LookupLocal(), m_endPoints, NS_LOG_DEBUG, NS_LOG_FUNCTION, and NS_LOG_WARN.
Here is the call graph for this function:| Ipv4EndPoint * ns3::Ipv4EndPointDemux::Allocate | ( | Ipv4Address | localAddress, |
| uint16_t | localPort, | ||
| Ipv4Address | peerAddress, | ||
| uint16_t | peerPort | ||
| ) |
Definition at line 131 of file ipv4-end-point-demux.cc.
References m_endPoints, NS_LOG_DEBUG, NS_LOG_FUNCTION, NS_LOG_WARN, and ns3::Ipv4EndPoint::SetPeer().
Here is the call graph for this function:
|
private |
Definition at line 351 of file ipv4-end-point-demux.cc.
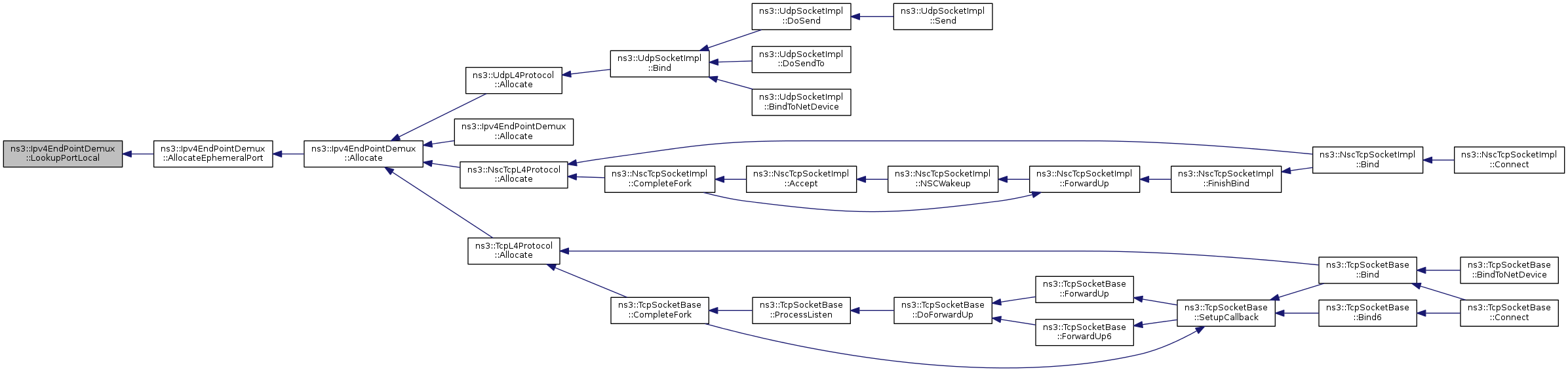
References LookupPortLocal(), m_ephemeral, m_portFirst, m_portLast, NS_LOG_FUNCTION_NOARGS, and port.
Referenced by Allocate().
Here is the call graph for this function:
Here is the caller graph for this function:| void ns3::Ipv4EndPointDemux::DeAllocate | ( | Ipv4EndPoint * | endPoint | ) |
Definition at line 157 of file ipv4-end-point-demux.cc.
References m_endPoints, and NS_LOG_FUNCTION_NOARGS.
Referenced by ns3::UdpL4Protocol::DeAllocate(), and ns3::TcpL4Protocol::DeAllocate().
Here is the caller graph for this function:| Ipv4EndPointDemux::EndPoints ns3::Ipv4EndPointDemux::GetAllEndPoints | ( | void | ) |
Definition at line 175 of file ipv4-end-point-demux.cc.
References m_endPoints, and NS_LOG_FUNCTION_NOARGS.
Referenced by ns3::NscTcpL4Protocol::wakeup().
Here is the caller graph for this function:| Ipv4EndPointDemux::EndPoints ns3::Ipv4EndPointDemux::Lookup | ( | Ipv4Address | daddr, |
| uint16_t | dport, | ||
| Ipv4Address | saddr, | ||
| uint16_t | sport, | ||
| Ptr< Ipv4Interface > | incomingInterface | ||
| ) |
Definition at line 195 of file ipv4-end-point-demux.cc.
References ns3::Ipv4Address::CombineMask(), ns3::Ipv4Interface::GetAddress(), ns3::Ipv4Address::GetAny(), ns3::Ipv4EndPoint::GetBoundNetDevice(), ns3::Ipv4Interface::GetDevice(), ns3::Ipv4InterfaceAddress::GetLocal(), ns3::Ipv4EndPoint::GetLocalAddress(), ns3::Ipv4EndPoint::GetLocalPort(), ns3::Ipv4InterfaceAddress::GetMask(), ns3::Ipv4Interface::GetNAddresses(), ns3::Ipv4EndPoint::GetPeerAddress(), ns3::Ipv4EndPoint::GetPeerPort(), ns3::Ipv4Address::IsBroadcast(), ns3::Ipv4Address::IsSubnetDirectedBroadcast(), m_endPoints, NS_LOG_DEBUG, NS_LOG_FUNCTION, NS_LOG_FUNCTION_NOARGS, and NS_LOG_LOGIC.
Referenced by ns3::UdpL4Protocol::Receive(), and ns3::TcpL4Protocol::Receive().
Here is the call graph for this function:
Here is the caller graph for this function:| bool ns3::Ipv4EndPointDemux::LookupLocal | ( | Ipv4Address | addr, |
| uint16_t | port | ||
| ) |
Definition at line 61 of file ipv4-end-point-demux.cc.
References m_endPoints, and NS_LOG_FUNCTION_NOARGS.
Referenced by Allocate().
Here is the caller graph for this function:| bool ns3::Ipv4EndPointDemux::LookupPortLocal | ( | uint16_t | port | ) |
Definition at line 47 of file ipv4-end-point-demux.cc.
References m_endPoints, NS_LOG_FUNCTION_NOARGS, and port.
Referenced by AllocateEphemeralPort().
Here is the caller graph for this function:| Ipv4EndPoint * ns3::Ipv4EndPointDemux::SimpleLookup | ( | Ipv4Address | daddr, |
| uint16_t | dport, | ||
| Ipv4Address | saddr, | ||
| uint16_t | sport | ||
| ) |
Definition at line 311 of file ipv4-end-point-demux.cc.
References ns3::Ipv4Address::GetAny(), and m_endPoints.
Referenced by ns3::UdpL4Protocol::ReceiveIcmp(), and ns3::TcpL4Protocol::ReceiveIcmp().
Here is the call graph for this function:
Here is the caller graph for this function:
|
private |
Definition at line 82 of file ipv4-end-point-demux.h.
Referenced by Allocate(), DeAllocate(), GetAllEndPoints(), Lookup(), LookupLocal(), LookupPortLocal(), SimpleLookup(), and ~Ipv4EndPointDemux().
|
private |
Definition at line 79 of file ipv4-end-point-demux.h.
Referenced by AllocateEphemeralPort().
|
private |
Definition at line 81 of file ipv4-end-point-demux.h.
Referenced by AllocateEphemeralPort().
|
private |
Definition at line 80 of file ipv4-end-point-demux.h.
Referenced by AllocateEphemeralPort().