Implements the SCHED SAP and CSCHED SAP for a Time Domain Blind Equal Throughput scheduler. More...
#include <tdbet-ff-mac-scheduler.h>
Inheritance diagram for ns3::TdBetFfMacScheduler:
Collaboration diagram for ns3::TdBetFfMacScheduler:Public Member Functions | |
| TdBetFfMacScheduler () | |
| Constructor. | |
| virtual | ~TdBetFfMacScheduler () |
| virtual void | DoDispose (void) |
| virtual FfMacCschedSapProvider * | GetFfMacCschedSapProvider () |
| virtual FfMacSchedSapProvider * | GetFfMacSchedSapProvider () |
| virtual void | SetFfMacCschedSapUser (FfMacCschedSapUser *s) |
| virtual void | SetFfMacSchedSapUser (FfMacSchedSapUser *s) |
| void | TransmissionModeConfigurationUpdate (uint16_t rnti, uint8_t txMode) |
Public Member Functions inherited from ns3::FfMacScheduler | |
| FfMacScheduler () | |
| virtual | ~FfMacScheduler () |
Public Member Functions inherited from ns3::Object | |
| Object () | |
| virtual | ~Object () |
| void | AggregateObject (Ptr< Object > other) |
| void | Dispose (void) |
| AggregateIterator | GetAggregateIterator (void) const |
| virtual TypeId | GetInstanceTypeId (void) const |
| template<typename T > | |
| Ptr< T > | GetObject (void) const |
| template<typename T > | |
| Ptr< T > | GetObject (TypeId tid) const |
| void | Start (void) |
Public Member Functions inherited from ns3::SimpleRefCount< Object, ObjectBase, ObjectDeleter > | |
| SimpleRefCount () | |
| SimpleRefCount (const SimpleRefCount &o) | |
| uint32_t | GetReferenceCount (void) const |
| SimpleRefCount & | operator= (const SimpleRefCount &o) |
| void | Ref (void) const |
| void | Unref (void) const |
Public Member Functions inherited from ns3::ObjectBase | |
| virtual | ~ObjectBase () |
| void | GetAttribute (std::string name, AttributeValue &value) const |
| bool | GetAttributeFailSafe (std::string name, AttributeValue &attribute) const |
| void | SetAttribute (std::string name, const AttributeValue &value) |
| bool | SetAttributeFailSafe (std::string name, const AttributeValue &value) |
| bool | TraceConnect (std::string name, std::string context, const CallbackBase &cb) |
| bool | TraceConnectWithoutContext (std::string name, const CallbackBase &cb) |
| bool | TraceDisconnect (std::string name, std::string context, const CallbackBase &cb) |
| bool | TraceDisconnectWithoutContext (std::string name, const CallbackBase &cb) |
Static Public Member Functions | |
| static TypeId | GetTypeId (void) |
Private Attributes | |
| std::map< uint16_t, SbMeasResult_s > | m_a30CqiRxed |
| std::map< uint16_t, uint32_t > | m_a30CqiTimers |
| std::map< uint16_t, std::vector< uint16_t > > | m_allocationMaps |
| Ptr< LteAmc > | m_amc |
| std::map< uint16_t, uint32_t > | m_ceBsrRxed |
| uint32_t | m_cqiTimersThreshold |
| FfMacCschedSapProvider::CschedCellConfigReqParameters | m_cschedCellConfig |
| FfMacCschedSapProvider * | m_cschedSapProvider |
| FfMacCschedSapUser * | m_cschedSapUser |
| std::map< uint16_t, tdbetsFlowPerf_t > | m_flowStatsDl |
| std::map< uint16_t, tdbetsFlowPerf_t > | m_flowStatsUl |
| uint16_t | m_nextRntiUl |
| std::map< uint16_t, uint8_t > | m_p10CqiRxed |
| std::map< uint16_t, uint32_t > | m_p10CqiTimers |
| std::map< LteFlowId_t, FfMacSchedSapProvider::SchedDlRlcBufferReqParameters > | m_rlcBufferReq |
| FfMacSchedSapProvider * | m_schedSapProvider |
| FfMacSchedSapUser * | m_schedSapUser |
| double | m_timeWindow |
| std::map< uint16_t, std::vector< double > > | m_ueCqi |
| std::map< uint16_t, uint32_t > | m_ueCqiTimers |
| std::map< uint16_t, uint8_t > | m_uesTxMode |
Friends | |
| class | TdBetSchedulerMemberCschedSapProvider |
| class | TdBetSchedulerMemberSchedSapProvider |
Additional Inherited Members | |
Public Types inherited from ns3::FfMacScheduler | |
| enum | UlCqiFilter_t { SRS_UL_CQI, PUSCH_UL_CQI, ALL_UL_CQI } |
Protected Member Functions inherited from ns3::Object | |
| Object (const Object &o) | |
| virtual void | DoStart (void) |
| virtual void | NotifyNewAggregate (void) |
Protected Attributes inherited from ns3::FfMacScheduler | |
| UlCqiFilter_t | m_ulCqiFilter |
Implements the SCHED SAP and CSCHED SAP for a Time Domain Blind Equal Throughput scheduler.
This class implements the interface defined by the FfMacScheduler abstract class
ns3::TdBetFfMacScheduler is accessible through the following paths with Config::Set and Config::Connect:
No TraceSources are defined for this type.
Definition at line 52 of file tdbet-ff-mac-scheduler.h.
| ns3::TdBetFfMacScheduler::TdBetFfMacScheduler | ( | ) |
Constructor.
Creates the MAC Scheduler interface implementation
Definition at line 214 of file tdbet-ff-mac-scheduler.cc.
References m_amc, m_cschedSapProvider, m_schedSapProvider, TdBetSchedulerMemberCschedSapProvider, and TdBetSchedulerMemberSchedSapProvider.
|
virtual |
|
private |
Definition at line 280 of file tdbet-ff-mac-scheduler.cc.
References ns3::FfMacCschedSapUser::CschedUeConfigCnf(), m_cschedCellConfig, m_cschedSapUser, ns3::FfMacCschedSapUser::CschedUeConfigCnfParameters::m_result, NS_LOG_FUNCTION, and ns3::SUCCESS.
Referenced by ns3::TdBetSchedulerMemberCschedSapProvider::CschedCellConfigReq().
Here is the call graph for this function:
Here is the caller graph for this function:
|
private |
Definition at line 308 of file tdbet-ff-mac-scheduler.cc.
References ns3::tdbetsFlowPerf_t::flowStart, ns3::tdbetsFlowPerf_t::lastAveragedThroughput, ns3::tdbetsFlowPerf_t::lastTtiBytesTransmitted, m_flowStatsDl, m_flowStatsUl, ns3::FfMacCschedSapProvider::CschedLcConfigReqParameters::m_logicalChannelConfigList, ns3::FfMacCschedSapProvider::CschedLcConfigReqParameters::m_rnti, ns3::Now(), NS_LOG_ERROR, NS_LOG_FUNCTION, and ns3::tdbetsFlowPerf_t::totalBytesTransmitted.
Referenced by ns3::TdBetSchedulerMemberCschedSapProvider::CschedLcConfigReq().
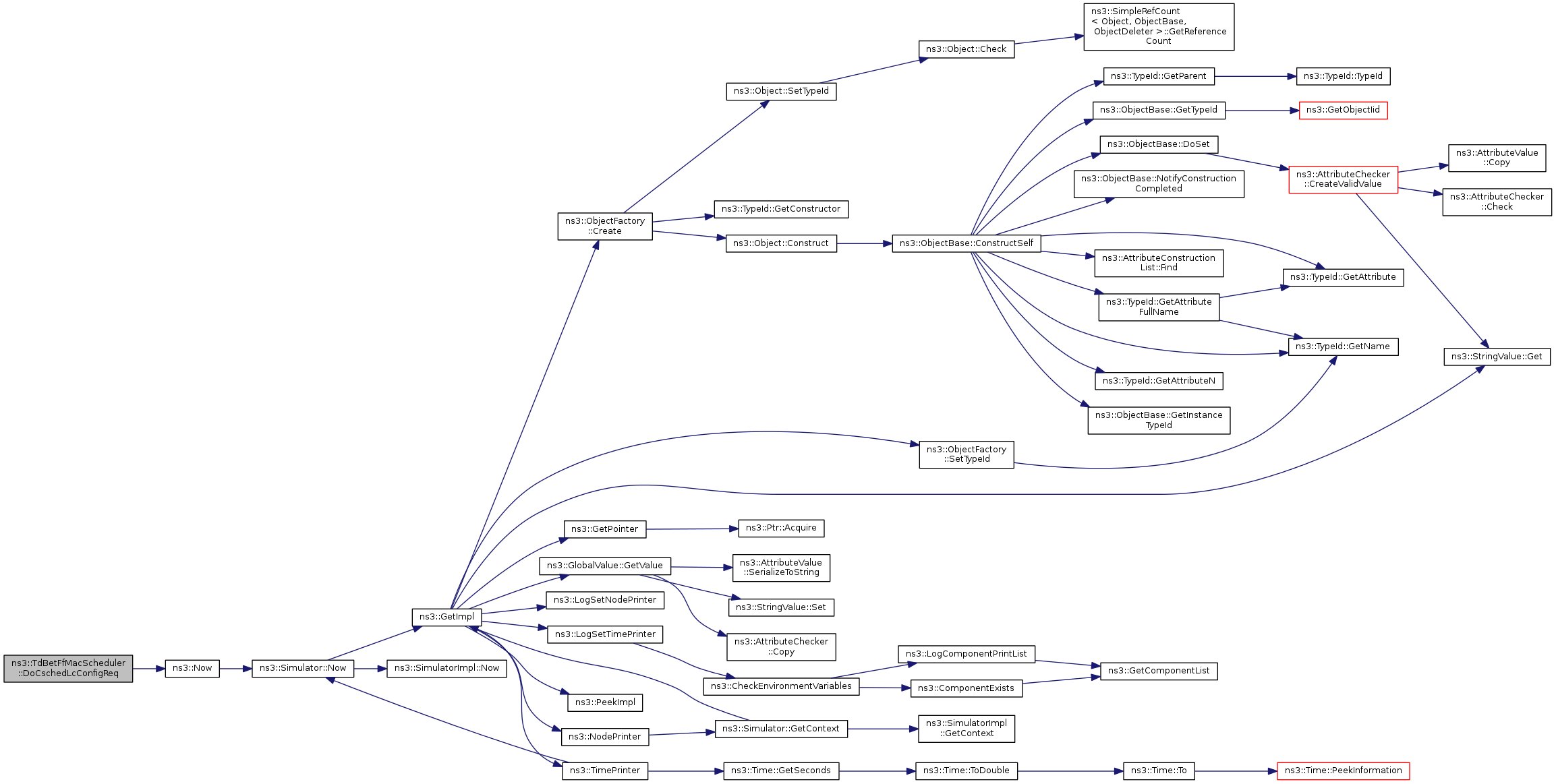
Here is the call graph for this function:
Here is the caller graph for this function:
|
private |
Definition at line 342 of file tdbet-ff-mac-scheduler.cc.
References NS_FATAL_ERROR.
Referenced by ns3::TdBetSchedulerMemberCschedSapProvider::CschedLcReleaseReq().
Here is the caller graph for this function:
|
private |
Definition at line 292 of file tdbet-ff-mac-scheduler.cc.
References ns3::FfMacCschedSapProvider::CschedUeConfigReqParameters::m_rnti, ns3::FfMacCschedSapProvider::CschedUeConfigReqParameters::m_transmissionMode, m_uesTxMode, and NS_LOG_FUNCTION.
Referenced by ns3::TdBetSchedulerMemberCschedSapProvider::CschedUeConfigReq().
Here is the caller graph for this function:
|
private |
Definition at line 349 of file tdbet-ff-mac-scheduler.cc.
References NS_FATAL_ERROR.
Referenced by ns3::TdBetSchedulerMemberCschedSapProvider::CschedUeReleaseReq().
Here is the caller graph for this function:
|
virtual |
This method is called by Object::Dispose or by the object's destructor, whichever comes first.
Subclasses are expected to implement their real destruction code in an overriden version of this method and chain up to their parent's implementation once they are done. i.e., for simplicity, the destructor of every subclass should be empty and its content should be moved to the associated DoDispose method.
It is safe to call GetObject from within this method.
Reimplemented from ns3::FfMacScheduler.
Definition at line 231 of file tdbet-ff-mac-scheduler.cc.
References m_cschedSapProvider, m_schedSapProvider, and NS_LOG_FUNCTION.
|
private |
Definition at line 608 of file tdbet-ff-mac-scheduler.cc.
References ns3::CqiListElement_s::A30, m_a30CqiRxed, m_a30CqiTimers, ns3::FfMacSchedSapProvider::SchedDlCqiInfoReqParameters::m_cqiList, m_cqiTimersThreshold, m_p10CqiRxed, m_p10CqiTimers, NS_LOG_ERROR, NS_LOG_FUNCTION, and ns3::CqiListElement_s::P10.
Referenced by ns3::TdBetSchedulerMemberSchedSapProvider::SchedDlCqiInfoReq().
Here is the caller graph for this function:
|
private |
Definition at line 388 of file tdbet-ff-mac-scheduler.cc.
References NS_FATAL_ERROR.
Referenced by ns3::TdBetSchedulerMemberSchedSapProvider::SchedDlMacBufferReq().
Here is the caller graph for this function:
|
private |
Definition at line 381 of file tdbet-ff-mac-scheduler.cc.
References NS_FATAL_ERROR.
Referenced by ns3::TdBetSchedulerMemberSchedSapProvider::SchedDlPagingBufferReq().
Here is the caller graph for this function:
|
private |
Definition at line 601 of file tdbet-ff-mac-scheduler.cc.
References NS_FATAL_ERROR.
Referenced by ns3::TdBetSchedulerMemberSchedSapProvider::SchedDlRachInfoReq().
Here is the caller graph for this function:
|
private |
Definition at line 357 of file tdbet-ff-mac-scheduler.cc.
References ns3::FfMacSchedSapProvider::SchedDlRlcBufferReqParameters::m_logicalChannelIdentity, m_rlcBufferReq, ns3::FfMacSchedSapProvider::SchedDlRlcBufferReqParameters::m_rnti, and NS_LOG_FUNCTION.
Referenced by ns3::TdBetSchedulerMemberSchedSapProvider::SchedDlRlcBufferReq().
Here is the caller graph for this function:
|
private |
Definition at line 432 of file tdbet-ff-mac-scheduler.cc.
References ns3::LteAmc::GetMcsFromCqi(), GetRbgSize(), ns3::LteAmc::GetTbSizeFromMcs(), LcActivePerFlow(), m_amc, ns3::FfMacSchedSapUser::SchedDlConfigIndParameters::m_buildDataList, m_cschedCellConfig, ns3::BuildDataListElement_s::m_dci, ns3::FfMacCschedSapProvider::CschedCellConfigReqParameters::m_dlBandwidth, m_flowStatsDl, ns3::RlcPduListElement_s::m_logicalChannelIdentity, ns3::DlDciListElement_s::m_mcs, ns3::DlDciListElement_s::m_ndi, ns3::FfMacSchedSapUser::SchedDlConfigIndParameters::m_nrOfPdcchOfdmSymbols, m_p10CqiRxed, ns3::DlDciListElement_s::m_rbBitmap, ns3::DlDciListElement_s::m_resAlloc, m_rlcBufferReq, ns3::BuildDataListElement_s::m_rlcPduList, ns3::DlDciListElement_s::m_rnti, ns3::BuildDataListElement_s::m_rnti, ns3::DlDciListElement_s::m_rv, m_schedSapUser, ns3::FfMacSchedSapProvider::SchedDlTriggerReqParameters::m_sfnSf, ns3::RlcPduListElement_s::m_size, ns3::DlDciListElement_s::m_tbsSize, m_timeWindow, m_uesTxMode, NS_FATAL_ERROR, NS_LOG_DEBUG, NS_LOG_FUNCTION, RefreshDlCqiMaps(), ns3::FfMacSchedSapUser::SchedDlConfigInd(), ns3::TransmissionModesLayers::TxMode2LayerNum(), and UpdateDlRlcBufferInfo().
Referenced by ns3::TdBetSchedulerMemberSchedSapProvider::SchedDlTriggerReq().
Here is the call graph for this function:
Here is the caller graph for this function:
|
private |
Definition at line 927 of file tdbet-ff-mac-scheduler.cc.
References ns3::FfMacScheduler::ALL_UL_CQI, ns3::LteFfConverter::fpS11dot3toDouble(), m_allocationMaps, m_cqiTimersThreshold, m_cschedCellConfig, ns3::FfMacSchedSapProvider::SchedUlCqiInfoReqParameters::m_sfnSf, ns3::UlCqi_s::m_sinr, ns3::UlCqi_s::m_type, m_ueCqi, m_ueCqiTimers, ns3::FfMacCschedSapProvider::CschedCellConfigReqParameters::m_ulBandwidth, ns3::FfMacSchedSapProvider::SchedUlCqiInfoReqParameters::m_ulCqi, ns3::FfMacScheduler::m_ulCqiFilter, ns3::FfMacSchedSapProvider::SchedUlCqiInfoReqParameters::m_vendorSpecificList, NO_SINR, NS_ASSERT, NS_FATAL_ERROR, NS_LOG_DEBUG, NS_LOG_FUNCTION, ns3::UlCqi_s::PRACH, ns3::UlCqi_s::PUCCH_1, ns3::UlCqi_s::PUCCH_2, ns3::UlCqi_s::PUSCH, ns3::FfMacScheduler::PUSCH_UL_CQI, ns3::UlCqi_s::SRS, SRS_CQI_RNTI_VSP, and ns3::FfMacScheduler::SRS_UL_CQI.
Referenced by ns3::TdBetSchedulerMemberSchedSapProvider::SchedUlCqiInfoReq().
Here is the call graph for this function:
Here is the caller graph for this function:
|
private |
Definition at line 893 of file tdbet-ff-mac-scheduler.cc.
References ns3::MacCeListElement_s::BSR, ns3::BufferSizeLevelBsr::BsrId2BufferSize(), m_ceBsrRxed, ns3::FfMacSchedSapProvider::SchedUlMacCtrlInfoReqParameters::m_macCeList, and NS_LOG_FUNCTION.
Referenced by ns3::TdBetSchedulerMemberSchedSapProvider::SchedUlMacCtrlInfoReq().
Here is the call graph for this function:
Here is the caller graph for this function:
|
private |
Definition at line 879 of file tdbet-ff-mac-scheduler.cc.
References NS_FATAL_ERROR.
Referenced by ns3::TdBetSchedulerMemberSchedSapProvider::SchedUlNoiseInterferenceReq().
Here is the caller graph for this function:
|
private |
Definition at line 886 of file tdbet-ff-mac-scheduler.cc.
References NS_FATAL_ERROR.
Referenced by ns3::TdBetSchedulerMemberSchedSapProvider::SchedUlSrInfoReq().
Here is the caller graph for this function:
|
private |
Definition at line 700 of file tdbet-ff-mac-scheduler.cc.
References EstimateUlSinr(), ns3::LteAmc::GetCqiFromSpectralEfficiency(), ns3::LteAmc::GetMcsFromCqi(), ns3::LteAmc::GetTbSizeFromMcs(), ns3::UlDciListElement_s::m_aggrLevel, m_allocationMaps, m_amc, ns3::UlDciListElement_s::m_cceIndex, m_ceBsrRxed, ns3::UlDciListElement_s::m_cqiRequest, m_cschedCellConfig, ns3::UlDciListElement_s::m_dai, ns3::FfMacSchedSapUser::SchedUlConfigIndParameters::m_dciList, m_flowStatsUl, ns3::UlDciListElement_s::m_freqHopping, ns3::UlDciListElement_s::m_hopping, ns3::UlDciListElement_s::m_mcs, ns3::UlDciListElement_s::m_n2Dmrs, ns3::UlDciListElement_s::m_ndi, m_nextRntiUl, ns3::UlDciListElement_s::m_pdcchPowerOffset, ns3::UlDciListElement_s::m_rbLen, ns3::UlDciListElement_s::m_rbStart, ns3::UlDciListElement_s::m_rnti, m_schedSapUser, ns3::FfMacSchedSapProvider::SchedUlTriggerReqParameters::m_sfnSf, ns3::UlDciListElement_s::m_tbSize, m_timeWindow, ns3::UlDciListElement_s::m_tpc, m_ueCqi, ns3::UlDciListElement_s::m_ueTxAntennaSelection, ns3::FfMacCschedSapProvider::CschedCellConfigReqParameters::m_ulBandwidth, ns3::UlDciListElement_s::m_ulIndex, NO_SINR, NS_LOG_DEBUG, NS_LOG_ERROR, NS_LOG_FUNCTION, RefreshUlCqiMaps(), ns3::FfMacSchedSapUser::SchedUlConfigInd(), and UpdateUlRlcBufferInfo().
Referenced by ns3::TdBetSchedulerMemberSchedSapProvider::SchedUlTriggerReq().
Here is the call graph for this function:
Here is the caller graph for this function:
|
private |
Definition at line 669 of file tdbet-ff-mac-scheduler.cc.
References m_cschedCellConfig, m_ueCqi, ns3::FfMacCschedSapProvider::CschedCellConfigReqParameters::m_ulBandwidth, and NO_SINR.
Referenced by DoSchedUlTriggerReq().
Here is the caller graph for this function:
|
virtual |
Implements ns3::FfMacScheduler.
Definition at line 268 of file tdbet-ff-mac-scheduler.cc.
References m_cschedSapProvider.
|
virtual |
Implements ns3::FfMacScheduler.
Definition at line 274 of file tdbet-ff-mac-scheduler.cc.
References m_schedSapProvider.
|
private |
Definition at line 395 of file tdbet-ff-mac-scheduler.cc.
References ns3::TdBetType0AllocationRbg.
Referenced by DoSchedDlTriggerReq().
Here is the caller graph for this function:
|
static |
Reimplemented from ns3::FfMacScheduler.
Definition at line 239 of file tdbet-ff-mac-scheduler.cc.
References m_cqiTimersThreshold, and ns3::TypeId::SetParent().
Here is the call graph for this function:
|
private |
Definition at line 410 of file tdbet-ff-mac-scheduler.cc.
References m_rlcBufferReq.
Referenced by DoSchedDlTriggerReq().
Here is the caller graph for this function:
|
private |
Definition at line 1075 of file tdbet-ff-mac-scheduler.cc.
References m_a30CqiRxed, m_a30CqiTimers, m_p10CqiRxed, m_p10CqiTimers, NS_ASSERT_MSG, and NS_LOG_INFO.
Referenced by DoSchedDlTriggerReq().
Here is the caller graph for this function:
|
private |
Definition at line 1128 of file tdbet-ff-mac-scheduler.cc.
References m_ueCqi, m_ueCqiTimers, NS_ASSERT_MSG, and NS_LOG_INFO.
Referenced by DoSchedUlTriggerReq().
Here is the caller graph for this function:
|
virtual |
set the user part of the FfMacCschedSap that this Scheduler will interact with. Normally this part of the SAP is exported by the MAC.
| s |
Implements ns3::FfMacScheduler.
Definition at line 256 of file tdbet-ff-mac-scheduler.cc.
References m_cschedSapUser.
|
virtual |
set the user part of the FfMacSchedSap that this Scheduler will interact with. Normally this part of the SAP is exported by the MAC.
| s |
Implements ns3::FfMacScheduler.
Definition at line 262 of file tdbet-ff-mac-scheduler.cc.
References m_schedSapUser.
| void ns3::TdBetFfMacScheduler::TransmissionModeConfigurationUpdate | ( | uint16_t | rnti, |
| uint8_t | txMode | ||
| ) |
Definition at line 1232 of file tdbet-ff-mac-scheduler.cc.
References ns3::FfMacCschedSapUser::CschedUeConfigUpdateInd(), m_cschedSapUser, ns3::FfMacCschedSapUser::CschedUeConfigUpdateIndParameters::m_rnti, ns3::FfMacCschedSapUser::CschedUeConfigUpdateIndParameters::m_transmissionMode, and NS_LOG_FUNCTION.
Here is the call graph for this function:
|
private |
Definition at line 1158 of file tdbet-ff-mac-scheduler.cc.
References m_rlcBufferReq, and NS_LOG_ERROR.
Referenced by DoSchedDlTriggerReq().
Here is the caller graph for this function:
|
private |
Definition at line 1208 of file tdbet-ff-mac-scheduler.cc.
References m_ceBsrRxed, and NS_LOG_ERROR.
Referenced by DoSchedUlTriggerReq().
Here is the caller graph for this function:
|
friend |
Definition at line 77 of file tdbet-ff-mac-scheduler.h.
Referenced by TdBetFfMacScheduler().
|
friend |
Definition at line 78 of file tdbet-ff-mac-scheduler.h.
Referenced by TdBetFfMacScheduler().
|
private |
Definition at line 168 of file tdbet-ff-mac-scheduler.h.
Referenced by DoSchedDlCqiInfoReq(), and RefreshDlCqiMaps().
|
private |
Definition at line 172 of file tdbet-ff-mac-scheduler.h.
Referenced by DoSchedDlCqiInfoReq(), and RefreshDlCqiMaps().
|
private |
Definition at line 178 of file tdbet-ff-mac-scheduler.h.
Referenced by DoSchedUlCqiInfoReq(), and DoSchedUlTriggerReq().
Definition at line 137 of file tdbet-ff-mac-scheduler.h.
Referenced by DoSchedDlTriggerReq(), DoSchedUlTriggerReq(), and TdBetFfMacScheduler().
|
private |
Definition at line 192 of file tdbet-ff-mac-scheduler.h.
Referenced by DoSchedUlMacCtrlInfoReq(), DoSchedUlTriggerReq(), and UpdateUlRlcBufferInfo().
|
private |
Definition at line 209 of file tdbet-ff-mac-scheduler.h.
Referenced by DoSchedDlCqiInfoReq(), DoSchedUlCqiInfoReq(), and GetTypeId().
|
private |
Definition at line 202 of file tdbet-ff-mac-scheduler.h.
Referenced by DoCschedCellConfigReq(), DoSchedDlTriggerReq(), DoSchedUlCqiInfoReq(), DoSchedUlTriggerReq(), and EstimateUlSinr().
|
private |
Definition at line 197 of file tdbet-ff-mac-scheduler.h.
Referenced by DoDispose(), GetFfMacCschedSapProvider(), and TdBetFfMacScheduler().
|
private |
Definition at line 195 of file tdbet-ff-mac-scheduler.h.
Referenced by DoCschedCellConfigReq(), SetFfMacCschedSapUser(), and TransmissionModeConfigurationUpdate().
|
private |
Definition at line 148 of file tdbet-ff-mac-scheduler.h.
Referenced by DoCschedLcConfigReq(), and DoSchedDlTriggerReq().
|
private |
Definition at line 153 of file tdbet-ff-mac-scheduler.h.
Referenced by DoCschedLcConfigReq(), and DoSchedUlTriggerReq().
|
private |
Definition at line 207 of file tdbet-ff-mac-scheduler.h.
Referenced by DoSchedUlTriggerReq().
|
private |
Definition at line 159 of file tdbet-ff-mac-scheduler.h.
Referenced by DoSchedDlCqiInfoReq(), DoSchedDlTriggerReq(), and RefreshDlCqiMaps().
|
private |
Definition at line 163 of file tdbet-ff-mac-scheduler.h.
Referenced by DoSchedDlCqiInfoReq(), and RefreshDlCqiMaps().
|
private |
Definition at line 142 of file tdbet-ff-mac-scheduler.h.
Referenced by DoSchedDlRlcBufferReq(), DoSchedDlTriggerReq(), LcActivePerFlow(), and UpdateDlRlcBufferInfo().
|
private |
Definition at line 198 of file tdbet-ff-mac-scheduler.h.
Referenced by DoDispose(), GetFfMacSchedSapProvider(), and TdBetFfMacScheduler().
|
private |
Definition at line 196 of file tdbet-ff-mac-scheduler.h.
Referenced by DoSchedDlTriggerReq(), DoSchedUlTriggerReq(), and SetFfMacSchedSapUser().
|
private |
Definition at line 205 of file tdbet-ff-mac-scheduler.h.
Referenced by DoSchedDlTriggerReq(), and DoSchedUlTriggerReq().
|
private |
Definition at line 183 of file tdbet-ff-mac-scheduler.h.
Referenced by DoSchedUlCqiInfoReq(), DoSchedUlTriggerReq(), EstimateUlSinr(), and RefreshUlCqiMaps().
|
private |
Definition at line 187 of file tdbet-ff-mac-scheduler.h.
Referenced by DoSchedUlCqiInfoReq(), and RefreshUlCqiMaps().
|
private |
Definition at line 211 of file tdbet-ff-mac-scheduler.h.
Referenced by DoCschedUeConfigReq(), and DoSchedDlTriggerReq().