This class manage the bandwidth request and grant mechanism. The bandwidth request and grant mechanism is supported by the Bandwidth Manager. Both BS and SS maintain a bandwidth manager. Furthermore BS's bandwidth manager works together with the uplink scheduler to determine total bandwidth available and allocation size for each service flow. Bandwidth request mechanism is a key feature of the WiMAX scheduler since all three non-UGS services explicitly request for bandwidth by sending a bandwidth request to BS. More...
#include <bandwidth-manager.h>
Inheritance diagram for ns3::BandwidthManager:
Collaboration diagram for ns3::BandwidthManager:Public Member Functions | |
| BandwidthManager (Ptr< WimaxNetDevice > device) | |
| ~BandwidthManager (void) | |
| uint32_t | CalculateAllocationSize (const SSRecord *ssRecord, const ServiceFlow *serviceFlow) |
| void | DoDispose (void) |
| uint32_t | GetSymbolsPerFrameAllocated (void) |
| void | ProcessBandwidthRequest (const BandwidthRequestHeader &bwRequestHdr) |
| ServiceFlow * | SelectFlowForRequest (uint32_t &bytesToRequest) |
| void | SendBandwidthRequest (uint8_t uiuc, uint16_t allocationSize) |
| void | SetSubframeRatio (void) |
Public Member Functions inherited from ns3::Object | |
| Object () | |
| virtual | ~Object () |
| void | AggregateObject (Ptr< Object > other) |
| void | Dispose (void) |
| AggregateIterator | GetAggregateIterator (void) const |
| virtual TypeId | GetInstanceTypeId (void) const |
| template<typename T > | |
| Ptr< T > | GetObject (void) const |
| template<typename T > | |
| Ptr< T > | GetObject (TypeId tid) const |
| void | Initialize (void) |
Public Member Functions inherited from ns3::SimpleRefCount< Object, ObjectBase, ObjectDeleter > | |
| SimpleRefCount () | |
| SimpleRefCount (const SimpleRefCount &o) | |
| uint32_t | GetReferenceCount (void) const |
| SimpleRefCount & | operator= (const SimpleRefCount &o) |
| void | Ref (void) const |
| void | Unref (void) const |
Public Member Functions inherited from ns3::ObjectBase | |
| virtual | ~ObjectBase () |
| void | GetAttribute (std::string name, AttributeValue &value) const |
| bool | GetAttributeFailSafe (std::string name, AttributeValue &attribute) const |
| void | SetAttribute (std::string name, const AttributeValue &value) |
| bool | SetAttributeFailSafe (std::string name, const AttributeValue &value) |
| bool | TraceConnect (std::string name, std::string context, const CallbackBase &cb) |
| bool | TraceConnectWithoutContext (std::string name, const CallbackBase &cb) |
| bool | TraceDisconnect (std::string name, std::string context, const CallbackBase &cb) |
| bool | TraceDisconnectWithoutContext (std::string name, const CallbackBase &cb) |
Static Public Member Functions | |
| static TypeId | GetTypeId (void) |
Private Member Functions | |
| BandwidthManager (const BandwidthManager &) | |
| BandwidthManager & | operator= (const BandwidthManager &) |
Private Attributes | |
| Ptr< WimaxNetDevice > | m_device |
| uint16_t | m_nrBwReqsSent |
Additional Inherited Members | |
Protected Member Functions inherited from ns3::Object | |
| Object (const Object &o) | |
| virtual void | DoInitialize (void) |
| virtual void | NotifyNewAggregate (void) |
This class manage the bandwidth request and grant mechanism. The bandwidth request and grant mechanism is supported by the Bandwidth Manager. Both BS and SS maintain a bandwidth manager. Furthermore BS's bandwidth manager works together with the uplink scheduler to determine total bandwidth available and allocation size for each service flow. Bandwidth request mechanism is a key feature of the WiMAX scheduler since all three non-UGS services explicitly request for bandwidth by sending a bandwidth request to BS.
ns3::BandwidthManager is accessible through the following paths with Config::Set and Config::Connect:
No Attributes are defined for this type.
No TraceSources are defined for this type.
Definition at line 54 of file bandwidth-manager.h.
| ns3::BandwidthManager::BandwidthManager | ( | Ptr< WimaxNetDevice > | device | ) |
Definition at line 49 of file bandwidth-manager.cc.
| ns3::BandwidthManager::~BandwidthManager | ( | void | ) |
Definition at line 55 of file bandwidth-manager.cc.
|
private |
| uint32_t ns3::BandwidthManager::CalculateAllocationSize | ( | const SSRecord * | ssRecord, |
| const ServiceFlow * | serviceFlow | ||
| ) |
Definition at line 66 of file bandwidth-manager.cc.
References ns3::BaseStationNetDevice::GetBwReqOppSize(), ns3::ServiceFlowRecord::GetGrantSize(), ns3::ServiceFlowRecord::GetGrantTimeStamp(), ns3::SSRecord::GetHasServiceFlowUgs(), ns3::Object::GetObject(), ns3::SSRecord::GetPollMeBit(), ns3::ServiceFlow::GetRecord(), ns3::ServiceFlow::GetSchedulingType(), ns3::ServiceFlow::GetUnsolicitedGrantInterval(), ns3::ServiceFlow::GetUnsolicitedPollingInterval(), m_device, ns3::Now(), NS_FATAL_ERROR, ns3::ServiceFlowRecord::SetGrantTimeStamp(), ns3::ServiceFlow::SF_TYPE_BE, ns3::ServiceFlow::SF_TYPE_NRTPS, ns3::ServiceFlow::SF_TYPE_RTPS, and ns3::ServiceFlow::SF_TYPE_UGS.
Referenced by ns3::UplinkSchedulerSimple::ServiceUnsolicitedGrants(), ns3::UplinkSchedulerRtps::ServiceUnsolicitedGrants(), and ns3::UplinkSchedulerMBQoS::ServiceUnsolicitedGrants().
Here is the call graph for this function:
Here is the caller graph for this function:
|
virtual |
This method is called by Object::Dispose or by the object's destructor, whichever comes first.
Subclasses are expected to implement their real destruction code in an overriden version of this method and chain up to their parent's implementation once they are done. i.e., for simplicity, the destructor of every subclass should be empty and its content should be moved to the associated DoDispose method.
It is safe to call GetObject from within this method.
Reimplemented from ns3::Object.
Definition at line 60 of file bandwidth-manager.cc.
References m_device.
| uint32_t ns3::BandwidthManager::GetSymbolsPerFrameAllocated | ( | void | ) |
Definition at line 217 of file bandwidth-manager.cc.
References ns3::Object::GetObject(), ns3::BaseStationNetDevice::GetSSManager(), ns3::SSManager::GetSSRecords(), m_device, and ns3::ServiceFlow::SF_TYPE_ALL.
Here is the call graph for this function:
|
static |
Reimplemented from ns3::Object.
Definition at line 42 of file bandwidth-manager.cc.
References ns3::TypeId::SetParent().
Here is the call graph for this function:
|
private |
| void ns3::BandwidthManager::ProcessBandwidthRequest | ( | const BandwidthRequestHeader & | bwRequestHdr | ) |
Definition at line 183 of file bandwidth-manager.cc.
References ns3::BandwidthRequestHeader::GetBr(), ns3::BandwidthRequestHeader::GetCid(), ns3::ConnectionManager::GetConnection(), ns3::WimaxNetDevice::GetConnectionManager(), ns3::Object::GetObject(), ns3::BandwidthRequestHeader::GetType(), ns3::BaseStationNetDevice::GetUplinkScheduler(), ns3::BandwidthRequestHeader::HEADER_TYPE_INCREMENTAL, m_device, ns3::UplinkScheduler::OnSetRequestedBandwidth(), and ns3::UplinkScheduler::ProcessBandwidthRequest().
Referenced by ns3::BaseStationNetDevice::DoReceive().
Here is the call graph for this function:
Here is the caller graph for this function:| ServiceFlow * ns3::BandwidthManager::SelectFlowForRequest | ( | uint32_t & | bytesToRequest | ) |
Definition at line 126 of file bandwidth-manager.cc.
References ns3::Object::GetObject(), ns3::ServiceFlow::GetQueue(), ns3::WimaxMacQueue::GetQueueLengthWithMACOverhead(), ns3::ServiceFlow::GetSchedulingType(), ns3::SubscriberStationNetDevice::GetServiceFlowManager(), ns3::ServiceFlowManager::GetServiceFlows(), ns3::ServiceFlow::HasPackets(), ns3::MacHeaderType::HEADER_TYPE_GENERIC, m_device, ns3::ServiceFlow::SF_TYPE_ALL, ns3::ServiceFlow::SF_TYPE_BE, ns3::ServiceFlow::SF_TYPE_NRTPS, and ns3::ServiceFlow::SF_TYPE_RTPS.
Referenced by SendBandwidthRequest().
Here is the call graph for this function:
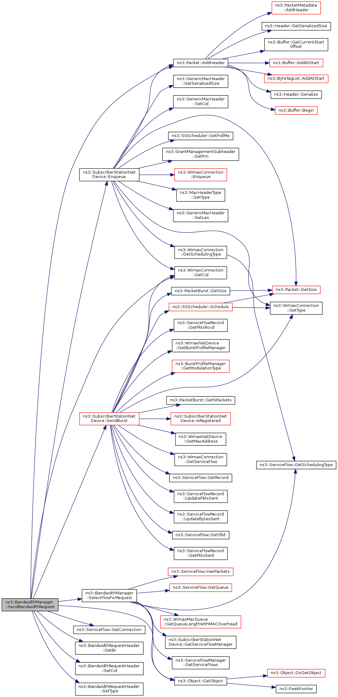
Here is the caller graph for this function:| void ns3::BandwidthManager::SendBandwidthRequest | ( | uint8_t | uiuc, |
| uint16_t | allocationSize | ||
| ) |
Definition at line 154 of file bandwidth-manager.cc.
References ns3::Packet::AddHeader(), ns3::SubscriberStationNetDevice::Enqueue(), ns3::WimaxConnection::GetCid(), ns3::ServiceFlow::GetConnection(), ns3::Object::GetObject(), ns3::BandwidthRequestHeader::HEADER_TYPE_AGGREGATE, ns3::MacHeaderType::HEADER_TYPE_BANDWIDTH, m_device, m_nrBwReqsSent, NS_ASSERT_MSG, SelectFlowForRequest(), ns3::SubscriberStationNetDevice::SendBurst(), ns3::BandwidthRequestHeader::SetBr(), ns3::BandwidthRequestHeader::SetCid(), ns3::BandwidthRequestHeader::SetType(), and ns3::OfdmUlBurstProfile::UIUC_REQ_REGION_FULL.
Referenced by ns3::SubscriberStationNetDevice::ProcessUlMap().
Here is the call graph for this function:
Here is the caller graph for this function:| void ns3::BandwidthManager::SetSubframeRatio | ( | void | ) |
Definition at line 203 of file bandwidth-manager.cc.
References ns3::Object::GetObject(), ns3::WimaxNetDevice::GetPhy(), ns3::WimaxPhy::GetSymbolsPerFrame(), m_device, ns3::BaseStationNetDevice::SetNrDlSymbols(), and ns3::BaseStationNetDevice::SetNrUlSymbols().
Referenced by ns3::UplinkSchedulerSimple::Schedule(), ns3::UplinkSchedulerRtps::Schedule(), ns3::UplinkSchedulerMBQoS::Schedule(), and ns3::BaseStationNetDevice::Start().
Here is the call graph for this function:
Here is the caller graph for this function:
|
private |
Definition at line 72 of file bandwidth-manager.h.
Referenced by CalculateAllocationSize(), DoDispose(), GetSymbolsPerFrameAllocated(), ProcessBandwidthRequest(), SelectFlowForRequest(), SendBandwidthRequest(), and SetSubframeRatio().
|
private |
Definition at line 73 of file bandwidth-manager.h.
Referenced by SendBandwidthRequest().