A Discrete-Event Network Simulator
API
 All Classes Namespaces Files Functions Variables Typedefs Enumerations Enumerator Properties Friends Macros Groups Pages
ns3::MeshPointDevice Class Reference

Virtual net device modeling mesh point. More...

#include <mesh-point-device.h>

+ Inheritance diagram for ns3::MeshPointDevice:
+ Collaboration diagram for ns3::MeshPointDevice:

Classes

struct  Statistics

Public Member Functions

 MeshPointDevice ()
 C-tor create empty (without interfaces and protocols) mesh point.
virtual ~MeshPointDevice ()
 D-tor.
Interfaces
void AddInterface (Ptr< NetDevice > port)
 Attach new interface to the station. Interface must support 48-bit MAC address and SendFrom method.
uint32_t GetNInterfaces () const
Ptr< NetDeviceGetInterface (uint32_t id) const
std::vector< Ptr< NetDevice > > GetInterfaces () const
Protocols
void SetRoutingProtocol (Ptr< MeshL2RoutingProtocol > protocol)
 Register routing protocol to be used. Protocol must be already installed on this mesh point.
Ptr< MeshL2RoutingProtocolGetRoutingProtocol () const
 Access current routing protocol.
NetDevice interface for upper layers
virtual void SetIfIndex (const uint32_t index)
virtual uint32_t GetIfIndex () const
virtual Ptr< ChannelGetChannel () const
virtual Address GetAddress () const
virtual void SetAddress (Address a)
virtual bool SetMtu (const uint16_t mtu)
virtual uint16_t GetMtu () const
virtual bool IsLinkUp () const
virtual void AddLinkChangeCallback (Callback< void > callback)
virtual bool IsBroadcast () const
virtual Address GetBroadcast () const
virtual bool IsMulticast () const
virtual Address GetMulticast (Ipv4Address multicastGroup) const
 Make and return a MAC multicast address using the provided multicast group.
virtual bool IsPointToPoint () const
 Return true if the net device is on a point-to-point link.
virtual bool IsBridge () const
 Return true if the net device is acting as a bridge.
virtual bool Send (Ptr< Packet > packet, const Address &dest, uint16_t protocolNumber)
virtual bool SendFrom (Ptr< Packet > packet, const Address &source, const Address &dest, uint16_t protocolNumber)
virtual Ptr< NodeGetNode () const
virtual void SetNode (Ptr< Node > node)
virtual bool NeedsArp () const
virtual void SetReceiveCallback (NetDevice::ReceiveCallback cb)
virtual void SetPromiscReceiveCallback (NetDevice::PromiscReceiveCallback cb)
virtual bool SupportsSendFrom () const
virtual Address GetMulticast (Ipv6Address addr) const
 Get the MAC multicast address corresponding to the IPv6 address provided.
virtual void DoDispose ()
Statistics
void Report (std::ostream &os) const
 Print statistics counters.
void ResetStats ()
 Reset statistics counters.
- Public Member Functions inherited from ns3::NetDevice
virtual ~NetDevice ()
- Public Member Functions inherited from ns3::Object
 Object ()
virtual ~Object ()
void AggregateObject (Ptr< Object > other)
void Dispose (void)
AggregateIterator GetAggregateIterator (void) const
virtual TypeId GetInstanceTypeId (void) const
template<typename T >
Ptr< T > GetObject (void) const
template<typename T >
Ptr< T > GetObject (TypeId tid) const
void Initialize (void)
- Public Member Functions inherited from ns3::SimpleRefCount< Object, ObjectBase, ObjectDeleter >
 SimpleRefCount ()
 SimpleRefCount (const SimpleRefCount &o)
uint32_t GetReferenceCount (void) const
SimpleRefCountoperator= (const SimpleRefCount &o)
void Ref (void) const
void Unref (void) const
- Public Member Functions inherited from ns3::ObjectBase
virtual ~ObjectBase ()
void GetAttribute (std::string name, AttributeValue &value) const
bool GetAttributeFailSafe (std::string name, AttributeValue &attribute) const
void SetAttribute (std::string name, const AttributeValue &value)
bool SetAttributeFailSafe (std::string name, const AttributeValue &value)
bool TraceConnect (std::string name, std::string context, const CallbackBase &cb)
bool TraceConnectWithoutContext (std::string name, const CallbackBase &cb)
bool TraceDisconnect (std::string name, std::string context, const CallbackBase &cb)
bool TraceDisconnectWithoutContext (std::string name, const CallbackBase &cb)

Static Public Member Functions

static TypeId GetTypeId ()
 Object type ID for NS3 object system.

Private Member Functions

void DoSend (bool success, Ptr< Packet > packet, Mac48Address src, Mac48Address dst, uint16_t protocol, uint32_t iface)
 Response callback for L2 routing protocol. This will be executed when routing information is ready.
void Forward (Ptr< NetDevice > incomingPort, Ptr< const Packet > packet, uint16_t protocol, const Mac48Address src, const Mac48Address dst)
 Forward packet down to interfaces.
void ReceiveFromDevice (Ptr< NetDevice > device, Ptr< const Packet > packet, uint16_t protocol, Address const &source, Address const &destination, PacketType packetType)
 Receive packet from interface.

Private Attributes

Mac48Address m_address
 Mesh point MAC address, supposed to be the address of the first added interface.
Ptr< BridgeChannelm_channel
 Virtual channel for upper layers.
std::vector< Ptr< NetDevice > > m_ifaces
 List of interfaces.
uint32_t m_ifIndex
 If index.
uint16_t m_mtu
 MTU in bytes.
Ptr< Nodem_node
 Parent node.
NetDevice::PromiscReceiveCallback m_promiscRxCallback
 Promisc receive action.
Ptr< MeshL2RoutingProtocolm_routingProtocol
 Current routing protocol, used mainly by GetRoutingProtocol.
NetDevice::ReceiveCallback m_rxCallback
 Receive action.
Device statistics counters
Statistics m_rxStats
 Counters.
Statistics m_txStats
Statistics m_fwdStats

Additional Inherited Members

- Public Types inherited from ns3::NetDevice
enum  PacketType {
  PACKET_HOST = 1, NS3_PACKET_HOST = PACKET_HOST, PACKET_BROADCAST, NS3_PACKET_BROADCAST = PACKET_BROADCAST,
  PACKET_MULTICAST, NS3_PACKET_MULTICAST = PACKET_MULTICAST, PACKET_OTHERHOST, NS3_PACKET_OTHERHOST = PACKET_OTHERHOST
}
typedef Callback< bool, Ptr
< NetDevice >, Ptr< const
Packet >, uint16_t, const
Address &, const Address
&, enum PacketType
PromiscReceiveCallback
typedef Callback< bool, Ptr
< NetDevice >, Ptr< const
Packet >, uint16_t, const
Address & > 
ReceiveCallback
- Protected Member Functions inherited from ns3::Object
 Object (const Object &o)
virtual void DoInitialize (void)
virtual void NotifyNewAggregate (void)

Detailed Description

Virtual net device modeling mesh point.

Mesh point is a virtual net device which is responsible for

  • Aggregating and coordinating 1..* real devices – mesh interfaces, see MeshInterfaceDevice class.
  • Hosting all mesh-related level 2 protocols.

One of hosted L2 protocols must inplement L2RoutingProtocol interface and is used for packets forwarding.

From the level 3 point of view MeshPointDevice is similar to BridgeNetDevice, but the packets, which going through may be changed (because L2 protocols may require their own headers or tags).

Attributes: TODO

Config Paths

ns3::MeshPointDevice is accessible through the following paths with Config::Set and Config::Connect:

  • /NodeList/[i]/DeviceList/[i]/$ns3::MeshPointDevice

Attributes

No TraceSources are defined for this type.

Definition at line 49 of file mesh-point-device.h.

Constructor & Destructor Documentation

ns3::MeshPointDevice::MeshPointDevice ( )

C-tor create empty (without interfaces and protocols) mesh point.

Definition at line 57 of file mesh-point-device.cc.

References m_channel, and NS_LOG_FUNCTION_NOARGS.

ns3::MeshPointDevice::~MeshPointDevice ( )
virtual

D-tor.

Definition at line 64 of file mesh-point-device.cc.

References m_channel, m_node, m_routingProtocol, and NS_LOG_FUNCTION_NOARGS.

Member Function Documentation

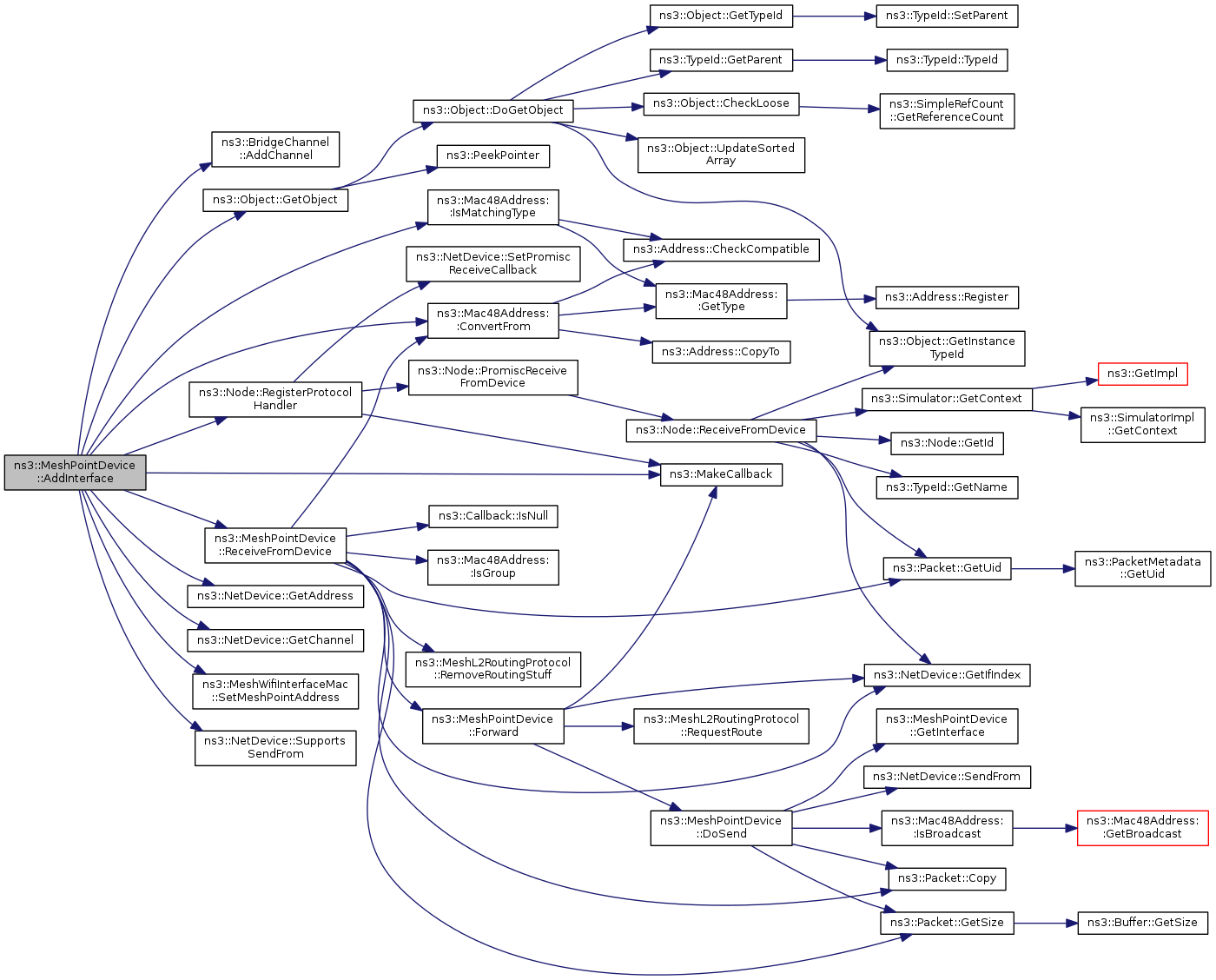
void ns3::MeshPointDevice::AddInterface ( Ptr< NetDevice port)

Attach new interface to the station. Interface must support 48-bit MAC address and SendFrom method.

Attention
Only MeshPointDevice can have IP address, but not individual interfaces.

Definition at line 345 of file mesh-point-device.cc.

References ns3::BridgeChannel::AddChannel(), ns3::Mac48Address::ConvertFrom(), ns3::NetDevice::GetAddress(), ns3::NetDevice::GetChannel(), ns3::Object::GetObject(), ns3::Mac48Address::IsMatchingType(), m_address, m_channel, m_ifaces, m_node, ns3::MakeCallback(), NS_ASSERT, NS_FATAL_ERROR, NS_LOG_FUNCTION_NOARGS, ReceiveFromDevice(), ns3::Node::RegisterProtocolHandler(), ns3::MeshWifiInterfaceMac::SetMeshPointAddress(), and ns3::NetDevice::SupportsSendFrom().

Referenced by ns3::MeshHelper::Install().

+ Here is the call graph for this function:

+ Here is the caller graph for this function:

void ns3::MeshPointDevice::AddLinkChangeCallback ( Callback< void >  callback)
virtual
Parameters
callbackthe callback to invoke

Add a callback invoked whenever the link status changes to UP. This callback is typically used by the IP/ARP layer to flush the ARP cache and by IPv6 stack to flush NDISC cache whenever the link goes up.

Implements ns3::NetDevice.

Definition at line 201 of file mesh-point-device.cc.

void ns3::MeshPointDevice::DoDispose ( void  )
virtual

This method is called by Object::Dispose or by the object's destructor, whichever comes first.

Subclasses are expected to implement their real destruction code in an overriden version of this method and chain up to their parent's implementation once they are done. i.e., for simplicity, the destructor of every subclass should be empty and its content should be moved to the associated DoDispose method.

It is safe to call GetObject from within this method.

Reimplemented from ns3::Object.

Definition at line 73 of file mesh-point-device.cc.

References m_channel, m_ifaces, m_node, m_routingProtocol, and NS_LOG_FUNCTION_NOARGS.

void ns3::MeshPointDevice::DoSend ( bool  success,
Ptr< Packet packet,
Mac48Address  src,
Mac48Address  dst,
uint16_t  protocol,
uint32_t  iface 
)
private

Response callback for L2 routing protocol. This will be executed when routing information is ready.

Parameters
successTrue is route found. TODO: diagnose routing errors
packetPacket to send
srcSource MAC address
dstDestination MAC address
protocolProtocol ID
ifaceInterface to use (ID) for send (decided by routing protocol). All interfaces will be used if outIface = 0xffffffff

Definition at line 404 of file mesh-point-device.cc.

References ns3::MeshPointDevice::Statistics::broadcastData, ns3::MeshPointDevice::Statistics::broadcastDataBytes, ns3::Packet::Copy(), GetInterface(), ns3::Packet::GetSize(), ns3::Mac48Address::IsBroadcast(), m_address, m_fwdStats, m_ifaces, m_txStats, NS_LOG_DEBUG, ns3::NetDevice::SendFrom(), ns3::MeshPointDevice::Statistics::unicastData, and ns3::MeshPointDevice::Statistics::unicastDataBytes.

Referenced by Forward(), Send(), and SendFrom().

+ Here is the call graph for this function:

+ Here is the caller graph for this function:

void ns3::MeshPointDevice::Forward ( Ptr< NetDevice incomingPort,
Ptr< const Packet packet,
uint16_t  protocol,
const Mac48Address  src,
const Mac48Address  dst 
)
private

Forward packet down to interfaces.

Definition at line 135 of file mesh-point-device.cc.

References DoSend(), ns3::NetDevice::GetIfIndex(), m_routingProtocol, ns3::MakeCallback(), and ns3::MeshL2RoutingProtocol::RequestRoute().

Referenced by ReceiveFromDevice().

+ Here is the call graph for this function:

+ Here is the caller graph for this function:

Address ns3::MeshPointDevice::GetAddress ( ) const
virtual
Returns
the current Address of this interface.

Implements ns3::NetDevice.

Definition at line 165 of file mesh-point-device.cc.

References m_address, and NS_LOG_FUNCTION_NOARGS.

Referenced by ns3::dot11s::PeerManagementProtocol::Install(), ns3::dot11s::HwmpProtocol::Install(), ns3::flame::FlameProtocol::Install(), ns3::Dot11sStack::InstallStack(), and ns3::MeshHelper::Report().

+ Here is the caller graph for this function:

Address ns3::MeshPointDevice::GetBroadcast ( ) const
virtual
Returns
the broadcast address supported by this netdevice.

Calling this method is invalid if IsBroadcast returns not true.

Implements ns3::NetDevice.

Definition at line 214 of file mesh-point-device.cc.

References NS_LOG_FUNCTION_NOARGS.

Ptr< Channel > ns3::MeshPointDevice::GetChannel ( ) const
virtual
Returns
the channel this NetDevice is connected to. The value returned can be zero if the NetDevice is not yet connected to any channel or if the underlying NetDevice has no concept of a channel. i.e., callers must check for zero and be ready to handle it.

Implements ns3::NetDevice.

Definition at line 158 of file mesh-point-device.cc.

References m_channel, and NS_LOG_FUNCTION_NOARGS.

uint32_t ns3::MeshPointDevice::GetIfIndex ( ) const
virtual
Returns
index ifIndex of the device

Implements ns3::NetDevice.

Definition at line 151 of file mesh-point-device.cc.

References m_ifIndex, and NS_LOG_FUNCTION_NOARGS.

Referenced by ns3::flame::FlameProtocol::RequestRoute().

+ Here is the caller graph for this function:

Ptr< NetDevice > ns3::MeshPointDevice::GetInterface ( uint32_t  id) const
Returns
interface device by its index (aka ID)
Parameters
idis interface id, 0 <= id < GetNInterfaces

Definition at line 327 of file mesh-point-device.cc.

References m_ifaces, and NS_FATAL_ERROR.

Referenced by DoSend().

+ Here is the caller graph for this function:

std::vector< Ptr< NetDevice > > ns3::MeshPointDevice::GetInterfaces ( ) const
uint16_t ns3::MeshPointDevice::GetMtu ( ) const
virtual
Returns
the link-level MTU in bytes for this interface.

This value is typically used by the IP layer to perform IP fragmentation when needed.

Implements ns3::NetDevice.

Definition at line 187 of file mesh-point-device.cc.

References m_mtu, and NS_LOG_FUNCTION_NOARGS.

Referenced by GetTypeId().

+ Here is the caller graph for this function:

Address ns3::MeshPointDevice::GetMulticast ( Ipv4Address  multicastGroup) const
virtual

Make and return a MAC multicast address using the provided multicast group.

RFC 1112 says that an Ipv4 host group address is mapped to an Ethernet multicast address by placing the low-order 23-bits of the IP address into the low-order 23 bits of the Ethernet multicast address 01-00-5E-00-00-00 (hex). Similar RFCs exist for Ipv6 and Eui64 mappings. This method performs the multicast address creation function appropriate to the underlying MAC address of the device. This MAC address is encapsulated in an abstract Address to avoid dependencies on the exact MAC address format.

In the case of net devices that do not support multicast, clients are expected to test NetDevice::IsMulticast and avoid attempting to map multicast packets. Subclasses of NetDevice that do support multicasting are expected to override this method and provide an implementation appropriate to the particular device.

Parameters
multicastGroupThe IP address for the multicast group destination of the packet.
Returns
The MAC multicast Address used to send packets to the provided multicast group.
Warning
Calling this method is invalid if IsMulticast returns not true.
See Also
Ipv4Address
Address
NetDevice::IsMulticast

Implements ns3::NetDevice.

Definition at line 228 of file mesh-point-device.cc.

References NS_LOG_FUNCTION.

Referenced by GetMulticast().

+ Here is the caller graph for this function:

Address ns3::MeshPointDevice::GetMulticast ( Ipv6Address  addr) const
virtual

Get the MAC multicast address corresponding to the IPv6 address provided.

Parameters
addrIPv6 address
Returns
the MAC multicast address
Warning
Calling this method is invalid if IsMulticast returns not true.

Implements ns3::NetDevice.

Definition at line 310 of file mesh-point-device.cc.

References GetMulticast(), and NS_LOG_FUNCTION.

+ Here is the call graph for this function:

uint32_t ns3::MeshPointDevice::GetNInterfaces ( void  ) const
Returns
number of interfaces

Definition at line 320 of file mesh-point-device.cc.

References m_ifaces, and NS_LOG_FUNCTION_NOARGS.

Ptr< Node > ns3::MeshPointDevice::GetNode ( ) const
virtual
Returns
the node base class which contains this network interface.

When a subclass needs to get access to the underlying node base class to print the nodeid for example, it can invoke this method.

Implements ns3::NetDevice.

Definition at line 268 of file mesh-point-device.cc.

References m_node, and NS_LOG_FUNCTION_NOARGS.

Ptr< MeshL2RoutingProtocol > ns3::MeshPointDevice::GetRoutingProtocol ( void  ) const

Access current routing protocol.

Definition at line 398 of file mesh-point-device.cc.

References m_routingProtocol.

Referenced by GetTypeId().

+ Here is the caller graph for this function:

TypeId ns3::MeshPointDevice::GetTypeId ( void  )
static

Object type ID for NS3 object system.

Reimplemented from ns3::NetDevice.

Definition at line 37 of file mesh-point-device.cc.

References GetMtu(), GetRoutingProtocol(), ns3::MakePointerChecker(), SetMtu(), ns3::TypeId::SetParent(), and SetRoutingProtocol().

+ Here is the call graph for this function:

bool ns3::MeshPointDevice::IsBridge ( ) const
virtual

Return true if the net device is acting as a bridge.

Returns
value of m_isBridge flag

Implements ns3::NetDevice.

Definition at line 243 of file mesh-point-device.cc.

References NS_LOG_FUNCTION_NOARGS.

bool ns3::MeshPointDevice::IsBroadcast ( ) const
virtual
Returns
true if this interface supports a broadcast address, false otherwise.

Implements ns3::NetDevice.

Definition at line 207 of file mesh-point-device.cc.

References NS_LOG_FUNCTION_NOARGS.

bool ns3::MeshPointDevice::IsLinkUp ( ) const
virtual
Returns
true if link is up; false otherwise

Implements ns3::NetDevice.

Definition at line 194 of file mesh-point-device.cc.

References NS_LOG_FUNCTION_NOARGS.

bool ns3::MeshPointDevice::IsMulticast ( ) const
virtual
Returns
value of m_isMulticast flag

Implements ns3::NetDevice.

Definition at line 221 of file mesh-point-device.cc.

References NS_LOG_FUNCTION_NOARGS.

bool ns3::MeshPointDevice::IsPointToPoint ( ) const
virtual

Return true if the net device is on a point-to-point link.

Returns
value of m_isPointToPoint flag

Implements ns3::NetDevice.

Definition at line 236 of file mesh-point-device.cc.

References NS_LOG_FUNCTION_NOARGS.

bool ns3::MeshPointDevice::NeedsArp ( ) const
virtual
Returns
true if ARP is needed, false otherwise.

Called by higher-layers to check if this NetDevice requires ARP to be used.

Implements ns3::NetDevice.

Definition at line 282 of file mesh-point-device.cc.

References NS_LOG_FUNCTION_NOARGS.

void ns3::MeshPointDevice::Report ( std::ostream &  os) const
void ns3::MeshPointDevice::ResetStats ( )

Reset statistics counters.

Definition at line 465 of file mesh-point-device.cc.

References m_fwdStats, m_rxStats, and m_txStats.

Referenced by ns3::Dot11sStack::ResetStats(), and ns3::FlameStack::ResetStats().

+ Here is the caller graph for this function:

bool ns3::MeshPointDevice::Send ( Ptr< Packet packet,
const Address dest,
uint16_t  protocolNumber 
)
virtual
Parameters
packetpacket sent from above down to Network Device
destmac address of the destination (already resolved)
protocolNumberidentifies the type of payload contained in this packet. Used to call the right L3Protocol when the packet is received.

Called from higher layer to send packet into Network Device to the specified destination Address

Returns
whether the Send operation succeeded

Implements ns3::NetDevice.

Definition at line 250 of file mesh-point-device.cc.

References ns3::Mac48Address::ConvertFrom(), DoSend(), m_address, m_ifIndex, m_routingProtocol, ns3::MakeCallback(), and ns3::MeshL2RoutingProtocol::RequestRoute().

Referenced by ns3::flame::FlameProtocol::RemoveRoutingStuff().

+ Here is the call graph for this function:

+ Here is the caller graph for this function:

bool ns3::MeshPointDevice::SendFrom ( Ptr< Packet packet,
const Address source,
const Address dest,
uint16_t  protocolNumber 
)
virtual
Parameters
packetpacket sent from above down to Network Device
sourcesource mac address (so called "MAC spoofing")
destmac address of the destination (already resolved)
protocolNumberidentifies the type of payload contained in this packet. Used to call the right L3Protocol when the packet is received.

Called from higher layer to send packet into Network Device with the specified source and destination Addresses.

Returns
whether the Send operation succeeded

Implements ns3::NetDevice.

Definition at line 258 of file mesh-point-device.cc.

References ns3::Mac48Address::ConvertFrom(), DoSend(), m_ifIndex, m_routingProtocol, ns3::MakeCallback(), and ns3::MeshL2RoutingProtocol::RequestRoute().

+ Here is the call graph for this function:

void ns3::MeshPointDevice::SetAddress ( Address  address)
virtual

Set the address of this interface

Parameters
addressaddress to set

Implements ns3::NetDevice.

Definition at line 172 of file mesh-point-device.cc.

References ns3::Mac48Address::ConvertFrom(), m_address, and NS_LOG_WARN.

+ Here is the call graph for this function:

void ns3::MeshPointDevice::SetIfIndex ( const uint32_t  index)
virtual
Parameters
indexifIndex of the device

Implements ns3::NetDevice.

Definition at line 144 of file mesh-point-device.cc.

References m_ifIndex, and NS_LOG_FUNCTION_NOARGS.

bool ns3::MeshPointDevice::SetMtu ( const uint16_t  mtu)
virtual
Parameters
mtuMTU value, in bytes, to set for the device
Returns
whether the MTU value was within legal bounds

Override for default MTU defined on a per-type basis.

Implements ns3::NetDevice.

Definition at line 179 of file mesh-point-device.cc.

References m_mtu, and NS_LOG_FUNCTION_NOARGS.

Referenced by GetTypeId().

+ Here is the caller graph for this function:

void ns3::MeshPointDevice::SetNode ( Ptr< Node node)
virtual
Parameters
nodethe node associated to this netdevice.

This method is called from ns3::Node::AddDevice.

Implements ns3::NetDevice.

Definition at line 275 of file mesh-point-device.cc.

References m_node, and NS_LOG_FUNCTION_NOARGS.

void ns3::MeshPointDevice::SetPromiscReceiveCallback ( NetDevice::PromiscReceiveCallback  cb)
virtual
Parameters
cbcallback to invoke whenever a packet has been received in promiscuous mode and must be forwarded to the higher layers.

Enables netdevice promiscuous mode and sets the callback that will handle promiscuous mode packets. Note, promiscuous mode packets means all packets, including those packets that can be sensed by the netdevice but which are intended to be received by other hosts.

Implements ns3::NetDevice.

Definition at line 296 of file mesh-point-device.cc.

References m_promiscRxCallback, and NS_LOG_FUNCTION_NOARGS.

void ns3::MeshPointDevice::SetReceiveCallback ( NetDevice::ReceiveCallback  cb)
virtual
Parameters
cbcallback to invoke whenever a packet has been received and must be forwarded to the higher layers.

Implements ns3::NetDevice.

Definition at line 289 of file mesh-point-device.cc.

References m_rxCallback, and NS_LOG_FUNCTION_NOARGS.

void ns3::MeshPointDevice::SetRoutingProtocol ( Ptr< MeshL2RoutingProtocol protocol)

Register routing protocol to be used. Protocol must be already installed on this mesh point.

Definition at line 389 of file mesh-point-device.cc.

References ns3::MeshL2RoutingProtocol::GetMeshPoint(), m_routingProtocol, NS_ASSERT_MSG, NS_LOG_FUNCTION_NOARGS, and ns3::PeekPointer().

Referenced by GetTypeId(), ns3::dot11s::HwmpProtocol::Install(), and ns3::flame::FlameProtocol::Install().

+ Here is the call graph for this function:

+ Here is the caller graph for this function:

bool ns3::MeshPointDevice::SupportsSendFrom ( ) const
virtual
Returns
true if this interface supports a bridging mode, false otherwise.

Implements ns3::NetDevice.

Definition at line 303 of file mesh-point-device.cc.

References NS_LOG_FUNCTION_NOARGS.

Member Data Documentation

Mac48Address ns3::MeshPointDevice::m_address
private

Mesh point MAC address, supposed to be the address of the first added interface.

Definition at line 155 of file mesh-point-device.h.

Referenced by AddInterface(), DoSend(), GetAddress(), ReceiveFromDevice(), Send(), and SetAddress().

Ptr<BridgeChannel> ns3::MeshPointDevice::m_channel
private

Virtual channel for upper layers.

Definition at line 165 of file mesh-point-device.h.

Referenced by AddInterface(), DoDispose(), GetChannel(), MeshPointDevice(), and ~MeshPointDevice().

Statistics ns3::MeshPointDevice::m_fwdStats
private

Definition at line 181 of file mesh-point-device.h.

Referenced by DoSend(), Report(), and ResetStats().

std::vector< Ptr<NetDevice> > ns3::MeshPointDevice::m_ifaces
private

List of interfaces.

Definition at line 159 of file mesh-point-device.h.

Referenced by AddInterface(), DoDispose(), DoSend(), GetInterface(), GetInterfaces(), and GetNInterfaces().

uint32_t ns3::MeshPointDevice::m_ifIndex
private

If index.

Definition at line 161 of file mesh-point-device.h.

Referenced by GetIfIndex(), Send(), SendFrom(), and SetIfIndex().

uint16_t ns3::MeshPointDevice::m_mtu
private

MTU in bytes.

Definition at line 163 of file mesh-point-device.h.

Referenced by GetMtu(), and SetMtu().

Ptr<Node> ns3::MeshPointDevice::m_node
private

Parent node.

Definition at line 157 of file mesh-point-device.h.

Referenced by AddInterface(), DoDispose(), GetNode(), SetNode(), and ~MeshPointDevice().

NetDevice::PromiscReceiveCallback ns3::MeshPointDevice::m_promiscRxCallback
private

Promisc receive action.

Definition at line 153 of file mesh-point-device.h.

Referenced by ReceiveFromDevice(), and SetPromiscReceiveCallback().

Ptr<MeshL2RoutingProtocol> ns3::MeshPointDevice::m_routingProtocol
private

Current routing protocol, used mainly by GetRoutingProtocol.

Definition at line 167 of file mesh-point-device.h.

Referenced by DoDispose(), Forward(), GetRoutingProtocol(), ReceiveFromDevice(), Send(), SendFrom(), SetRoutingProtocol(), and ~MeshPointDevice().

NetDevice::ReceiveCallback ns3::MeshPointDevice::m_rxCallback
private

Receive action.

Definition at line 151 of file mesh-point-device.h.

Referenced by ReceiveFromDevice(), and SetReceiveCallback().

Statistics ns3::MeshPointDevice::m_rxStats
private

Counters.

Definition at line 181 of file mesh-point-device.h.

Referenced by ReceiveFromDevice(), Report(), and ResetStats().

Statistics ns3::MeshPointDevice::m_txStats
private

Definition at line 181 of file mesh-point-device.h.

Referenced by DoSend(), Report(), and ResetStats().


The documentation for this class was generated from the following files: