keep track of the state needed for a single DCF function.Multiple instances of a DcfState can be registered in a single DcfManager to implement 802.11e-style relative QoS. DcfState::SetAifsn and DcfState::SetCwBounds allow the user to control the relative QoS differentiation. More...
#include <dcf-manager.h>
Inheritance diagram for ns3::DcfState:
Collaboration diagram for ns3::DcfState:Public Member Functions | |
| DcfState () | |
| virtual | ~DcfState () |
| uint32_t | GetAifsn (void) const |
| uint32_t | GetCw (void) const |
| uint32_t | GetCwMax (void) const |
| uint32_t | GetCwMin (void) const |
| bool | IsAccessRequested (void) const |
| void | ResetCw (void) |
| void | SetAifsn (uint32_t aifsn) |
| void | SetCwMax (uint32_t maxCw) |
| void | SetCwMin (uint32_t minCw) |
| void | StartBackoffNow (uint32_t nSlots) |
| void | UpdateFailedCw (void) |
Private Member Functions | |
| virtual void | DoNotifyAccessGranted (void)=0 |
| virtual void | DoNotifyChannelSwitching ()=0 |
| virtual void | DoNotifyCollision (void)=0 |
| virtual void | DoNotifyInternalCollision (void)=0 |
| uint32_t | GetBackoffSlots (void) const |
| Time | GetBackoffStart (void) const |
| void | NotifyAccessGranted (void) |
| void | NotifyAccessRequested (void) |
| void | NotifyChannelSwitching (void) |
| void | NotifyCollision (void) |
| void | NotifyInternalCollision (void) |
| void | UpdateBackoffSlotsNow (uint32_t nSlots, Time backoffUpdateBound) |
Private Attributes | |
| bool | m_accessRequested |
| uint32_t | m_aifsn |
| uint32_t | m_backoffSlots |
| Time | m_backoffStart |
| uint32_t | m_cw |
| uint32_t | m_cwMax |
| uint32_t | m_cwMin |
Friends | |
| class | DcfManager |
keep track of the state needed for a single DCF function.
Multiple instances of a DcfState can be registered in a single DcfManager to implement 802.11e-style relative QoS. DcfState::SetAifsn and DcfState::SetCwBounds allow the user to control the relative QoS differentiation.
Definition at line 46 of file dcf-manager.h.
| ns3::DcfState::DcfState | ( | ) |
Definition at line 42 of file dcf-manager.cc.
|
virtual |
Definition at line 52 of file dcf-manager.cc.
|
privatepure virtual |
Called by DcfManager to notify a DcfState subclass that access to the medium is granted and can start immediately.
Referenced by NotifyAccessGranted().
Here is the caller graph for this function:
|
privatepure virtual |
Called by DcfManager to notify a DcfState subclass that a channel switching occured.
The subclass is expected to flush the queue of packets.
Referenced by NotifyChannelSwitching().
Here is the caller graph for this function:
|
privatepure virtual |
Called by DcfManager to notify a DcfState subclass that a normal collision occured, that is, that the medium was busy when access was requested.
The subclass is expected to start a new backoff by calling DcfState::StartBackoffNow and DcfManager::RequestAccess is access is still needed.
Referenced by NotifyCollision().
Here is the caller graph for this function:
|
privatepure virtual |
Called by DcfManager to notify a DcfState subclass that an 'internal' collision occured, that is, that the backoff timer of a higher priority DcfState expired at the same time and that access was granted to this higher priority DcfState.
The subclass is expected to start a new backoff by calling DcfState::StartBackoffNow and DcfManager::RequestAccess is access is still needed.
Referenced by NotifyInternalCollision().
Here is the caller graph for this function:| uint32_t ns3::DcfState::GetAifsn | ( | void | ) | const |
Definition at line 74 of file dcf-manager.cc.
References m_aifsn.
Referenced by ns3::DcaTxop::GetAifsn(), ns3::EdcaTxopN::GetAifsn(), and ns3::DcfManager::GetBackoffStartFor().
Here is the caller graph for this function:
|
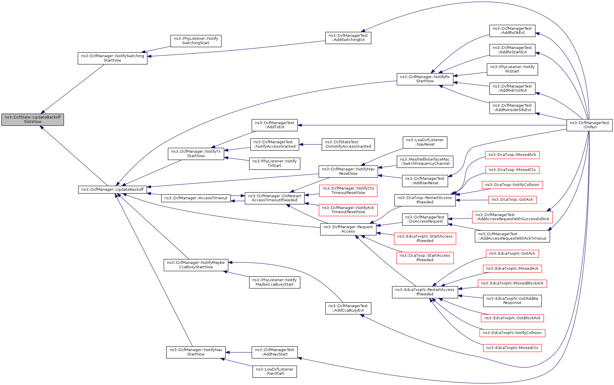
private |
Definition at line 123 of file dcf-manager.cc.
References m_backoffSlots.
Referenced by ns3::DcfManager::DoGrantAccess(), ns3::DcfManager::GetBackoffEndFor(), ns3::DcfManager::NotifySwitchingStartNow(), ns3::DcfManager::RequestAccess(), and ns3::DcfManager::UpdateBackoff().
Here is the caller graph for this function:
|
private |
Definition at line 128 of file dcf-manager.cc.
References m_backoffStart.
Referenced by ns3::DcfManager::GetBackoffStartFor().
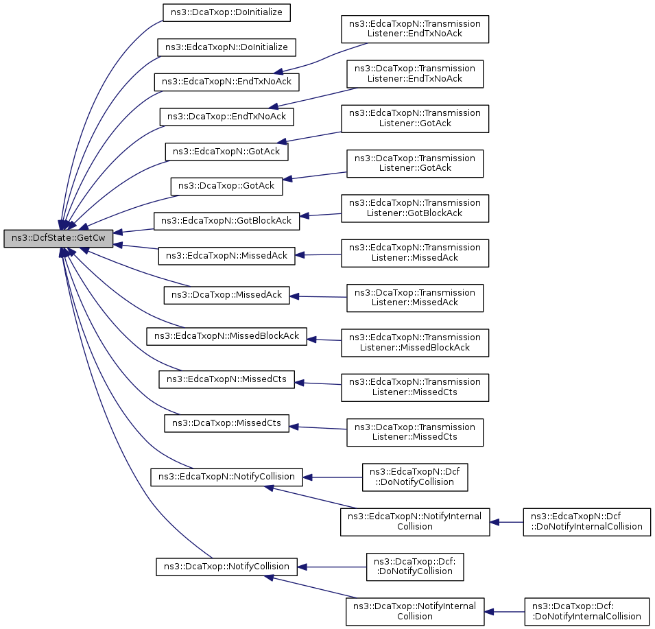
Here is the caller graph for this function:| uint32_t ns3::DcfState::GetCw | ( | void | ) | const |
Definition at line 118 of file dcf-manager.cc.
References m_cw.
Referenced by ns3::DcaTxop::DoInitialize(), ns3::EdcaTxopN::DoInitialize(), ns3::EdcaTxopN::EndTxNoAck(), ns3::DcaTxop::EndTxNoAck(), ns3::EdcaTxopN::GotAck(), ns3::DcaTxop::GotAck(), ns3::EdcaTxopN::GotBlockAck(), ns3::EdcaTxopN::MissedAck(), ns3::DcaTxop::MissedAck(), ns3::EdcaTxopN::MissedBlockAck(), ns3::EdcaTxopN::MissedCts(), ns3::DcaTxop::MissedCts(), ns3::EdcaTxopN::NotifyCollision(), and ns3::DcaTxop::NotifyCollision().
Here is the caller graph for this function:| uint32_t ns3::DcfState::GetCwMax | ( | void | ) | const |
Definition at line 84 of file dcf-manager.cc.
References m_cwMax.
Referenced by ns3::DcaTxop::GetMaxCw(), and ns3::EdcaTxopN::GetMaxCw().
Here is the caller graph for this function:| uint32_t ns3::DcfState::GetCwMin | ( | void | ) | const |
Definition at line 79 of file dcf-manager.cc.
References m_cwMin.
Referenced by ns3::DcaTxop::GetMinCw(), and ns3::EdcaTxopN::GetMinCw().
Here is the caller graph for this function:| bool ns3::DcfState::IsAccessRequested | ( | void | ) | const |
Definition at line 133 of file dcf-manager.cc.
References m_accessRequested.
Referenced by ns3::DcfManager::DoGrantAccess(), ns3::DcfManager::DoRestartAccessTimeoutIfNeeded(), ns3::DcfManager::RequestAccess(), ns3::EdcaTxopN::RestartAccessIfNeeded(), ns3::DcaTxop::RestartAccessIfNeeded(), ns3::EdcaTxopN::StartAccessIfNeeded(), and ns3::DcaTxop::StartAccessIfNeeded().
Here is the caller graph for this function:
|
private |
Definition at line 143 of file dcf-manager.cc.
References DoNotifyAccessGranted(), m_accessRequested, and NS_ASSERT.
Referenced by ns3::DcfManager::DoGrantAccess().
Here is the call graph for this function:
Here is the caller graph for this function:
|
private |
Definition at line 138 of file dcf-manager.cc.
References m_accessRequested.
Referenced by ns3::DcfManager::RequestAccess().
Here is the caller graph for this function:
|
private |
Definition at line 160 of file dcf-manager.cc.
References DoNotifyChannelSwitching().
Referenced by ns3::DcfManager::NotifySwitchingStartNow().
Here is the call graph for this function:
Here is the caller graph for this function:
|
private |
Definition at line 150 of file dcf-manager.cc.
References DoNotifyCollision().
Referenced by ns3::DcfManager::RequestAccess().
Here is the call graph for this function:
Here is the caller graph for this function:
|
private |
Definition at line 155 of file dcf-manager.cc.
References DoNotifyInternalCollision().
Here is the call graph for this function:| void ns3::DcfState::ResetCw | ( | void | ) |
Update the value of the CW variable to take into account a transmission success or a transmission abort (stop transmission of a packet after the maximum number of retransmissions has been reached). By default, this resets the CW variable to minCW.
Definition at line 90 of file dcf-manager.cc.
Referenced by ns3::DcaTxop::DoInitialize(), ns3::EdcaTxopN::DoInitialize(), ns3::EdcaTxopN::EndTxNoAck(), ns3::DcaTxop::EndTxNoAck(), ns3::EdcaTxopN::GotAck(), ns3::DcaTxop::GotAck(), ns3::EdcaTxopN::GotBlockAck(), ns3::EdcaTxopN::MissedAck(), ns3::DcaTxop::MissedAck(), ns3::EdcaTxopN::MissedCts(), ns3::DcaTxop::MissedCts(), ns3::DcfManager::NotifySwitchingStartNow(), SetCwMax(), and SetCwMin().
Here is the caller graph for this function:| void ns3::DcfState::SetAifsn | ( | uint32_t | aifsn | ) |
| aifsn | the number of slots which make up an AIFS for a specific DCF. a DIFS corresponds to an AIFSN = 2. |
Calling this method after DcfManager::Add has been called is not recommended.
Definition at line 57 of file dcf-manager.cc.
References m_aifsn.
Referenced by ns3::DcfManagerTest::AddDcfState(), ns3::DcaTxop::SetAifsn(), and ns3::EdcaTxopN::SetAifsn().
Here is the caller graph for this function:| void ns3::DcfState::SetCwMax | ( | uint32_t | maxCw | ) |
Definition at line 68 of file dcf-manager.cc.
References m_cwMax, and ResetCw().
Referenced by ns3::DcaTxop::SetMaxCw(), and ns3::EdcaTxopN::SetMaxCw().
Here is the call graph for this function:
Here is the caller graph for this function:| void ns3::DcfState::SetCwMin | ( | uint32_t | minCw | ) |
Definition at line 62 of file dcf-manager.cc.
References m_cwMin, and ResetCw().
Referenced by ns3::DcaTxop::SetMinCw(), and ns3::EdcaTxopN::SetMinCw().
Here is the call graph for this function:
Here is the caller graph for this function:| void ns3::DcfState::StartBackoffNow | ( | uint32_t | nSlots | ) |
| nSlots | the number of slots of the backoff. |
Start a backoff by initializing the backoff counter to the number of slots specified.
Definition at line 109 of file dcf-manager.cc.
References m_backoffSlots, m_backoffStart, MY_DEBUG, ns3::Now(), and NS_ASSERT.
Referenced by ns3::DcaTxop::DoInitialize(), ns3::EdcaTxopN::DoInitialize(), ns3::EdcaTxopN::EndTxNoAck(), ns3::DcaTxop::EndTxNoAck(), ns3::EdcaTxopN::GotAck(), ns3::DcaTxop::GotAck(), ns3::EdcaTxopN::GotBlockAck(), ns3::EdcaTxopN::MissedAck(), ns3::DcaTxop::MissedAck(), ns3::EdcaTxopN::MissedBlockAck(), ns3::EdcaTxopN::MissedCts(), ns3::DcaTxop::MissedCts(), ns3::DcfManagerTest::NotifyCollision(), ns3::EdcaTxopN::NotifyCollision(), ns3::DcaTxop::NotifyCollision(), and ns3::DcfManagerTest::NotifyInternalCollision().
Here is the call graph for this function:
Here is the caller graph for this function:
|
private |
Definition at line 101 of file dcf-manager.cc.
References m_backoffSlots, m_backoffStart, and MY_DEBUG.
Referenced by ns3::DcfManager::NotifySwitchingStartNow(), and ns3::DcfManager::UpdateBackoff().
Here is the caller graph for this function:| void ns3::DcfState::UpdateFailedCw | ( | void | ) |
Update the value of the CW variable to take into account a transmission failure. By default, this triggers a doubling of CW (capped by maxCW).
Definition at line 95 of file dcf-manager.cc.
Referenced by ns3::EdcaTxopN::MissedAck(), ns3::DcaTxop::MissedAck(), ns3::EdcaTxopN::MissedBlockAck(), ns3::EdcaTxopN::MissedCts(), and ns3::DcaTxop::MissedCts().
Here is the caller graph for this function:
|
friend |
Definition at line 97 of file dcf-manager.h.
|
private |
Definition at line 155 of file dcf-manager.h.
Referenced by IsAccessRequested(), NotifyAccessGranted(), NotifyAccessRequested(), and ns3::DcfManager::NotifySwitchingStartNow().
|
private |
Definition at line 146 of file dcf-manager.h.
Referenced by GetAifsn(), and SetAifsn().
|
private |
Definition at line 147 of file dcf-manager.h.
Referenced by GetBackoffSlots(), StartBackoffNow(), and UpdateBackoffSlotsNow().
|
private |
Definition at line 151 of file dcf-manager.h.
Referenced by GetBackoffStart(), StartBackoffNow(), and UpdateBackoffSlotsNow().
|
private |
Definition at line 154 of file dcf-manager.h.
Referenced by GetCw(), ResetCw(), and UpdateFailedCw().
|
private |
Definition at line 153 of file dcf-manager.h.
Referenced by GetCwMax(), SetCwMax(), and UpdateFailedCw().
|
private |
Definition at line 152 of file dcf-manager.h.
Referenced by GetCwMin(), ResetCw(), and SetCwMin().