#include <simple-ofdm-wimax-channel.h>
Inheritance diagram for ns3::SimpleOfdmWimaxChannel:
Collaboration diagram for ns3::SimpleOfdmWimaxChannel:Public Types | |
| enum | PropModel { RANDOM_PROPAGATION, FRIIS_PROPAGATION, LOG_DISTANCE_PROPAGATION, COST231_PROPAGATION } |
Public Member Functions | |
| SimpleOfdmWimaxChannel (void) | |
| SimpleOfdmWimaxChannel (PropModel propModel) | |
| Creates a channel and sets the propagation model. | |
| ~SimpleOfdmWimaxChannel (void) | |
| int64_t | AssignStreams (int64_t stream) |
| void | Send (Time BlockTime, uint32_t burstSize, Ptr< WimaxPhy > phy, bool isFirstBlock, bool isLastBlock, uint64_t frequency, WimaxPhy::ModulationType modulationType, uint8_t direction, double txPowerDbm, Ptr< PacketBurst > burst) |
| Sends a dummy fec block to all connected physical devices. | |
| void | SetPropagationModel (PropModel propModel) |
| sets the propagation model | |
Public Member Functions inherited from ns3::WimaxChannel | |
| WimaxChannel (void) | |
| virtual | ~WimaxChannel (void) |
| void | Attach (Ptr< WimaxPhy > phy) |
| attach the channel to a physical layer of a device | |
| Ptr< NetDevice > | GetDevice (uint32_t i) const |
| uint32_t | GetNDevices (void) const |
Public Member Functions inherited from ns3::Channel | |
| Channel () | |
| virtual | ~Channel () |
| uint32_t | GetId (void) const |
Public Member Functions inherited from ns3::Object | |
| Object () | |
| virtual | ~Object () |
| void | AggregateObject (Ptr< Object > other) |
| void | Dispose (void) |
| AggregateIterator | GetAggregateIterator (void) const |
| virtual TypeId | GetInstanceTypeId (void) const |
| template<typename T > | |
| Ptr< T > | GetObject (void) const |
| template<typename T > | |
| Ptr< T > | GetObject (TypeId tid) const |
| void | Initialize (void) |
Public Member Functions inherited from ns3::SimpleRefCount< Object, ObjectBase, ObjectDeleter > | |
| SimpleRefCount () | |
| SimpleRefCount (const SimpleRefCount &o) | |
| uint32_t | GetReferenceCount (void) const |
| SimpleRefCount & | operator= (const SimpleRefCount &o) |
| void | Ref (void) const |
| void | Unref (void) const |
Public Member Functions inherited from ns3::ObjectBase | |
| virtual | ~ObjectBase () |
| void | GetAttribute (std::string name, AttributeValue &value) const |
| bool | GetAttributeFailSafe (std::string name, AttributeValue &attribute) const |
| void | SetAttribute (std::string name, const AttributeValue &value) |
| bool | SetAttributeFailSafe (std::string name, const AttributeValue &value) |
| bool | TraceConnect (std::string name, std::string context, const CallbackBase &cb) |
| bool | TraceConnectWithoutContext (std::string name, const CallbackBase &cb) |
| bool | TraceDisconnect (std::string name, std::string context, const CallbackBase &cb) |
| bool | TraceDisconnectWithoutContext (std::string name, const CallbackBase &cb) |
Private Member Functions | |
| void | DoAttach (Ptr< WimaxPhy > phy) |
| Ptr< NetDevice > | DoGetDevice (uint32_t i) const |
| uint32_t | DoGetNDevices (void) const |
| void | EndSendDummyBlock (Ptr< SimpleOfdmWimaxPhy > rxphy, simpleOfdmSendParam *param) |
Private Attributes | |
| Ptr< PropagationLossModel > | m_loss |
| std::list< Ptr < SimpleOfdmWimaxPhy > > | m_phyList |
Additional Inherited Members | |
Static Public Member Functions inherited from ns3::WimaxChannel | |
| static TypeId | GetTypeId (void) |
Protected Member Functions inherited from ns3::Object | |
| Object (const Object &o) | |
| virtual void | DoDispose (void) |
| virtual void | DoInitialize (void) |
| virtual void | NotifyNewAggregate (void) |
Definition at line 41 of file simple-ofdm-wimax-channel.h.
Definition at line 47 of file simple-ofdm-wimax-channel.h.
| ns3::SimpleOfdmWimaxChannel::SimpleOfdmWimaxChannel | ( | void | ) |
Definition at line 42 of file simple-ofdm-wimax-channel.cc.
References m_loss.
| ns3::SimpleOfdmWimaxChannel::~SimpleOfdmWimaxChannel | ( | void | ) |
Definition at line 47 of file simple-ofdm-wimax-channel.cc.
References m_phyList.
| ns3::SimpleOfdmWimaxChannel::SimpleOfdmWimaxChannel | ( | PropModel | propModel | ) |
Creates a channel and sets the propagation model.
| propModel | the propagation model to use |
Definition at line 52 of file simple-ofdm-wimax-channel.cc.
References COST231_PROPAGATION, FRIIS_PROPAGATION, LOG_DISTANCE_PROPAGATION, m_loss, and RANDOM_PROPAGATION.
|
virtual |
Assign a fixed random variable stream number to the random variables used by this model. Return the number of streams (possibly zero) that have been assigned.
| stream | first stream index to use |
Implements ns3::WimaxChannel.
Definition at line 207 of file simple-ofdm-wimax-channel.cc.
References ns3::SimpleOfdmWimaxPhy::AssignStreams(), and m_phyList.
Here is the call graph for this function:Definition at line 105 of file simple-ofdm-wimax-channel.cc.
References ns3::Object::GetObject(), and m_phyList.
Here is the call graph for this function:Definition at line 118 of file simple-ofdm-wimax-channel.cc.
References list, m_phyList, and NS_FATAL_ERROR.
|
private |
Definition at line 112 of file simple-ofdm-wimax-channel.cc.
References m_phyList.
|
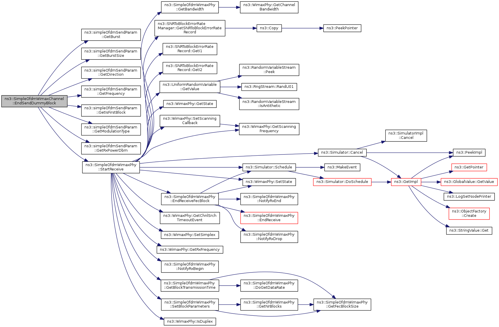
private |
Definition at line 194 of file simple-ofdm-wimax-channel.cc.
References ns3::simpleOfdmSendParam::GetBurst(), ns3::simpleOfdmSendParam::GetBurstSize(), ns3::simpleOfdmSendParam::GetDirection(), ns3::simpleOfdmSendParam::GetFrequency(), ns3::simpleOfdmSendParam::GetIsFirstBlock(), ns3::simpleOfdmSendParam::GetModulationType(), ns3::simpleOfdmSendParam::GetRxPowerDbm(), and ns3::SimpleOfdmWimaxPhy::StartReceive().
Referenced by Send().
Here is the call graph for this function:
Here is the caller graph for this function:| void ns3::SimpleOfdmWimaxChannel::Send | ( | Time | BlockTime, |
| uint32_t | burstSize, | ||
| Ptr< WimaxPhy > | phy, | ||
| bool | isFirstBlock, | ||
| bool | isLastBlock, | ||
| uint64_t | frequency, | ||
| WimaxPhy::ModulationType | modulationType, | ||
| uint8_t | direction, | ||
| double | txPowerDbm, | ||
| Ptr< PacketBurst > | burst | ||
| ) |
Sends a dummy fec block to all connected physical devices.
| BlockTime | the time needed to send the block |
| burstSize | the size of the burst |
| phy | the sender device |
| isFirstBlock | true if this block is the first one, false otherwise |
| isLastBlock | true if this block is the last one, false otherwise |
| frequency | the frequency on which the block is sent |
| modulationType | the modulation used to send the fec block |
| direction | uplink or downlink |
| txPowerDbm | the transmission power |
| burst | the packet burst to send |
Definition at line 135 of file simple-ofdm-wimax-channel.cc.
References ns3::PropagationLossModel::CalcRxPower(), EndSendDummyBlock(), ns3::WimaxPhy::GetDevice(), ns3::MobilityModel::GetDistanceFrom(), ns3::NetDevice::GetNode(), ns3::Object::GetObject(), list, m_loss, m_phyList, and ns3::Simulator::ScheduleWithContext().
Referenced by ns3::SimpleOfdmWimaxPhy::StartSendDummyFecBlock().
Here is the call graph for this function:
Here is the caller graph for this function:| void ns3::SimpleOfdmWimaxChannel::SetPropagationModel | ( | PropModel | propModel | ) |
sets the propagation model
| propModel | the propagation model to used |
Definition at line 78 of file simple-ofdm-wimax-channel.cc.
References COST231_PROPAGATION, FRIIS_PROPAGATION, LOG_DISTANCE_PROPAGATION, m_loss, and RANDOM_PROPAGATION.
Referenced by main().
Here is the caller graph for this function:
|
private |
Definition at line 100 of file simple-ofdm-wimax-channel.h.
Referenced by Send(), SetPropagationModel(), and SimpleOfdmWimaxChannel().
|
private |
Definition at line 96 of file simple-ofdm-wimax-channel.h.
Referenced by AssignStreams(), DoAttach(), DoGetDevice(), DoGetNDevices(), Send(), and ~SimpleOfdmWimaxChannel().