A Discrete-Event Network Simulator
API
 All Classes Namespaces Files Functions Variables Typedefs Enumerations Enumerator Properties Friends Macros Groups Pages
ns3::WifiNetDevice Class Reference

Hold together all Wifi-related objects.This class holds together ns3::WifiChannel, ns3::WifiPhy, ns3::WifiMac, and, ns3::WifiRemoteStationManager. More...

#include <wifi-net-device.h>

+ Inheritance diagram for ns3::WifiNetDevice:
+ Collaboration diagram for ns3::WifiNetDevice:

Public Member Functions

 WifiNetDevice ()
virtual ~WifiNetDevice ()
virtual void AddLinkChangeCallback (Callback< void > callback)
virtual Address GetAddress (void) const
virtual Address GetBroadcast (void) const
virtual Ptr< ChannelGetChannel (void) const
virtual uint32_t GetIfIndex (void) const
Ptr< WifiMacGetMac (void) const
virtual uint16_t GetMtu (void) const
virtual Address GetMulticast (Ipv4Address multicastGroup) const
 Make and return a MAC multicast address using the provided multicast group.
virtual Address GetMulticast (Ipv6Address addr) const
 Get the MAC multicast address corresponding to the IPv6 address provided.
virtual Ptr< NodeGetNode (void) const
Ptr< WifiPhyGetPhy (void) const
Ptr< WifiRemoteStationManagerGetRemoteStationManager (void) const
virtual bool IsBridge (void) const
 Return true if the net device is acting as a bridge.
virtual bool IsBroadcast (void) const
virtual bool IsLinkUp (void) const
virtual bool IsMulticast (void) const
virtual bool IsPointToPoint (void) const
 Return true if the net device is on a point-to-point link.
virtual bool NeedsArp (void) const
virtual bool Send (Ptr< Packet > packet, const Address &dest, uint16_t protocolNumber)
virtual bool SendFrom (Ptr< Packet > packet, const Address &source, const Address &dest, uint16_t protocolNumber)
virtual void SetAddress (Address address)
virtual void SetIfIndex (const uint32_t index)
void SetMac (Ptr< WifiMac > mac)
virtual bool SetMtu (const uint16_t mtu)
virtual void SetNode (Ptr< Node > node)
void SetPhy (Ptr< WifiPhy > phy)
virtual void SetPromiscReceiveCallback (PromiscReceiveCallback cb)
virtual void SetReceiveCallback (NetDevice::ReceiveCallback cb)
void SetRemoteStationManager (Ptr< WifiRemoteStationManager > manager)
virtual bool SupportsSendFrom (void) const
- Public Member Functions inherited from ns3::NetDevice
virtual ~NetDevice ()
- Public Member Functions inherited from ns3::Object
 Object ()
virtual ~Object ()
void AggregateObject (Ptr< Object > other)
void Dispose (void)
AggregateIterator GetAggregateIterator (void) const
virtual TypeId GetInstanceTypeId (void) const
template<typename T >
Ptr< T > GetObject (void) const
template<typename T >
Ptr< T > GetObject (TypeId tid) const
void Initialize (void)
- Public Member Functions inherited from ns3::SimpleRefCount< Object, ObjectBase, ObjectDeleter >
 SimpleRefCount ()
 SimpleRefCount (const SimpleRefCount &o)
uint32_t GetReferenceCount (void) const
SimpleRefCountoperator= (const SimpleRefCount &o)
void Ref (void) const
void Unref (void) const
- Public Member Functions inherited from ns3::ObjectBase
virtual ~ObjectBase ()
void GetAttribute (std::string name, AttributeValue &value) const
bool GetAttributeFailSafe (std::string name, AttributeValue &attribute) const
void SetAttribute (std::string name, const AttributeValue &value)
bool SetAttributeFailSafe (std::string name, const AttributeValue &value)
bool TraceConnect (std::string name, std::string context, const CallbackBase &cb)
bool TraceConnectWithoutContext (std::string name, const CallbackBase &cb)
bool TraceDisconnect (std::string name, std::string context, const CallbackBase &cb)
bool TraceDisconnectWithoutContext (std::string name, const CallbackBase &cb)

Static Public Member Functions

static TypeId GetTypeId (void)

Private Member Functions

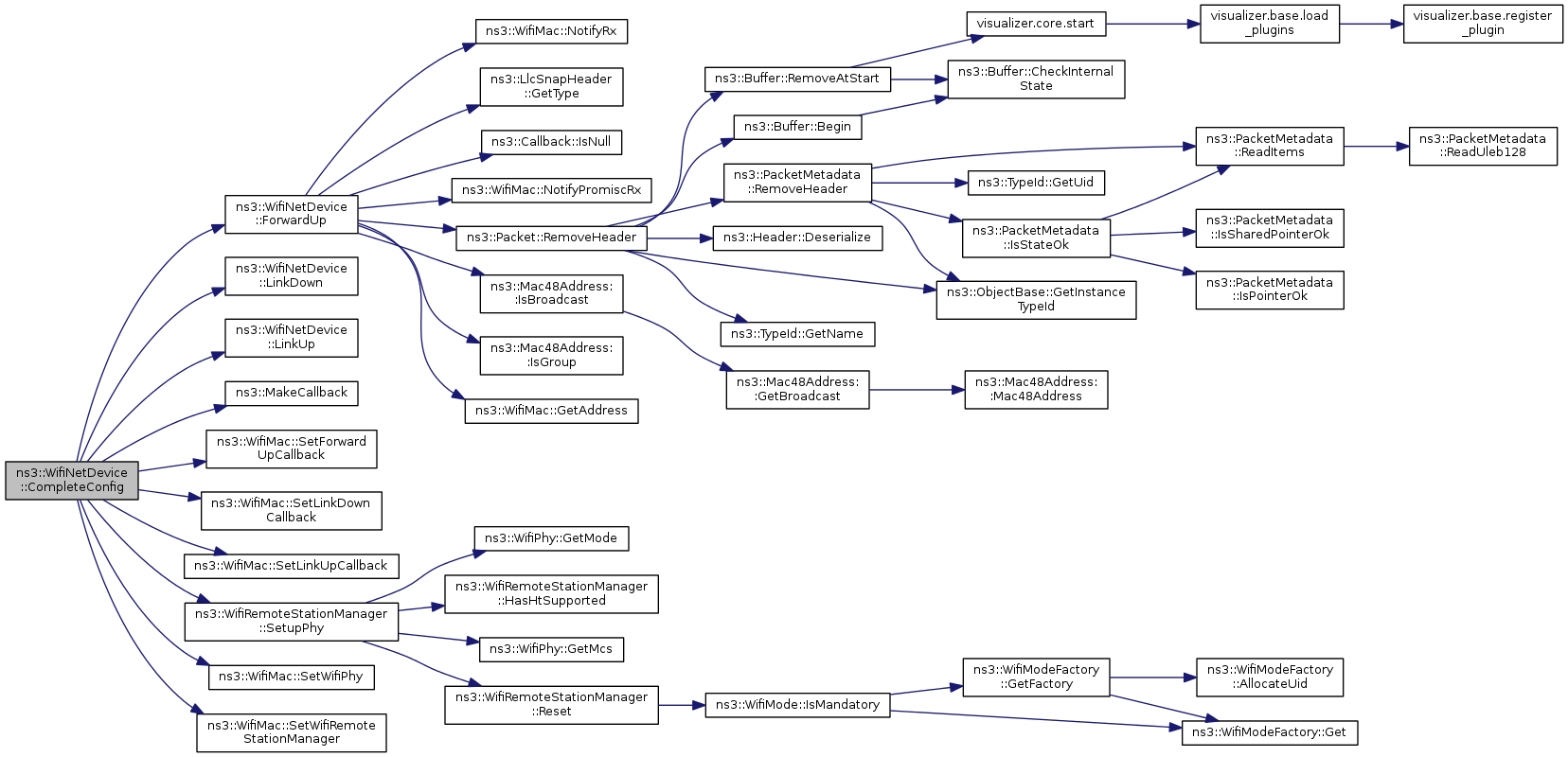
void CompleteConfig (void)
virtual void DoDispose (void)
Ptr< WifiChannelDoGetChannel (void) const
virtual void DoInitialize (void)
void ForwardUp (Ptr< Packet > packet, Mac48Address from, Mac48Address to)
void LinkDown (void)
void LinkUp (void)
void Setup (void)

Private Attributes

bool m_configComplete
NetDevice::ReceiveCallback m_forwardUp
uint32_t m_ifIndex
TracedCallback m_linkChanges
bool m_linkUp
Ptr< WifiMacm_mac
uint16_t m_mtu
Ptr< Nodem_node
Ptr< WifiPhym_phy
NetDevice::PromiscReceiveCallback m_promiscRx
TracedCallback< Ptr< const
Packet >, Mac48Address
m_rxLogger
Ptr< WifiRemoteStationManagerm_stationManager
TracedCallback< Ptr< const
Packet >, Mac48Address
m_txLogger

Static Private Attributes

static const uint16_t MAX_MSDU_SIZE = 2304

Additional Inherited Members

- Public Types inherited from ns3::NetDevice
enum  PacketType {
  PACKET_HOST = 1, NS3_PACKET_HOST = PACKET_HOST, PACKET_BROADCAST, NS3_PACKET_BROADCAST = PACKET_BROADCAST,
  PACKET_MULTICAST, NS3_PACKET_MULTICAST = PACKET_MULTICAST, PACKET_OTHERHOST, NS3_PACKET_OTHERHOST = PACKET_OTHERHOST
}
typedef Callback< bool, Ptr
< NetDevice >, Ptr< const
Packet >, uint16_t, const
Address &, const Address
&, enum PacketType
PromiscReceiveCallback
typedef Callback< bool, Ptr
< NetDevice >, Ptr< const
Packet >, uint16_t, const
Address & > 
ReceiveCallback
- Protected Member Functions inherited from ns3::Object
 Object (const Object &o)
virtual void DoDispose (void)
virtual void DoInitialize (void)
virtual void NotifyNewAggregate (void)

Detailed Description

Hold together all Wifi-related objects.

This class holds together ns3::WifiChannel, ns3::WifiPhy, ns3::WifiMac, and, ns3::WifiRemoteStationManager.

Config Paths

ns3::WifiNetDevice is accessible through the following paths with Config::Set and Config::Connect:

  • /NodeList/[i]/DeviceList/[i]/$ns3::WifiNetDevice

Attributes

No TraceSources are defined for this type.

Definition at line 51 of file wifi-net-device.h.

Constructor & Destructor Documentation

ns3::WifiNetDevice::WifiNetDevice ( )

Definition at line 73 of file wifi-net-device.cc.

References NS_LOG_FUNCTION_NOARGS.

ns3::WifiNetDevice::~WifiNetDevice ( )
virtual

Definition at line 78 of file wifi-net-device.cc.

References NS_LOG_FUNCTION_NOARGS.

Member Function Documentation

void ns3::WifiNetDevice::AddLinkChangeCallback ( Callback< void >  callback)
virtual
Parameters
callbackthe callback to invoke

Add a callback invoked whenever the link status changes to UP. This callback is typically used by the IP/ARP layer to flush the ARP cache and by IPv6 stack to flush NDISC cache whenever the link goes up.

Implements ns3::NetDevice.

Definition at line 212 of file wifi-net-device.cc.

References ns3::TracedCallback< T1, T2, T3, T4, T5, T6, T7, T8 >::ConnectWithoutContext(), and m_linkChanges.

+ Here is the call graph for this function:

void ns3::WifiNetDevice::DoDispose ( void  )
privatevirtual

Definition at line 84 of file wifi-net-device.cc.

References ns3::Object::Dispose(), m_mac, m_node, m_phy, m_stationManager, and NS_LOG_FUNCTION_NOARGS.

+ Here is the call graph for this function:

Ptr< WifiChannel > ns3::WifiNetDevice::DoGetChannel ( void  ) const
private

Definition at line 177 of file wifi-net-device.cc.

References ns3::WifiPhy::GetChannel(), and m_phy.

Referenced by GetTypeId().

+ Here is the call graph for this function:

+ Here is the caller graph for this function:

void ns3::WifiNetDevice::DoInitialize ( void  )
privatevirtual

Definition at line 99 of file wifi-net-device.cc.

References ns3::Object::Initialize(), m_mac, m_phy, and m_stationManager.

+ Here is the call graph for this function:

Address ns3::WifiNetDevice::GetAddress ( void  ) const
virtual
Returns
the current Address of this interface.

Implements ns3::NetDevice.

Definition at line 187 of file wifi-net-device.cc.

References ns3::WifiMac::GetAddress(), and m_mac.

+ Here is the call graph for this function:

Address ns3::WifiNetDevice::GetBroadcast ( void  ) const
virtual
Returns
the broadcast address supported by this netdevice.

Calling this method is invalid if IsBroadcast returns not true.

Implements ns3::NetDevice.

Definition at line 222 of file wifi-net-device.cc.

Ptr< Channel > ns3::WifiNetDevice::GetChannel ( void  ) const
virtual
Returns
the channel this NetDevice is connected to. The value returned can be zero if the NetDevice is not yet connected to any channel or if the underlying NetDevice has no concept of a channel. i.e., callers must check for zero and be ready to handle it.

Implements ns3::NetDevice.

Definition at line 172 of file wifi-net-device.cc.

References ns3::WifiPhy::GetChannel(), and m_phy.

+ Here is the call graph for this function:

uint32_t ns3::WifiNetDevice::GetIfIndex ( void  ) const
virtual
Returns
index ifIndex of the device

Implements ns3::NetDevice.

Definition at line 167 of file wifi-net-device.cc.

References m_ifIndex.

Ptr< WifiMac > ns3::WifiNetDevice::GetMac ( void  ) const
Returns
the mac we are currently using.

Definition at line 146 of file wifi-net-device.cc.

References m_mac.

Referenced by GetTypeId().

+ Here is the caller graph for this function:

uint16_t ns3::WifiNetDevice::GetMtu ( void  ) const
virtual
Returns
the link-level MTU in bytes for this interface.

This value is typically used by the IP layer to perform IP fragmentation when needed.

Implements ns3::NetDevice.

Definition at line 202 of file wifi-net-device.cc.

References m_mtu.

Referenced by GetTypeId().

+ Here is the caller graph for this function:

Address ns3::WifiNetDevice::GetMulticast ( Ipv4Address  multicastGroup) const
virtual

Make and return a MAC multicast address using the provided multicast group.

RFC 1112 says that an Ipv4 host group address is mapped to an Ethernet multicast address by placing the low-order 23-bits of the IP address into the low-order 23 bits of the Ethernet multicast address 01-00-5E-00-00-00 (hex). Similar RFCs exist for Ipv6 and Eui64 mappings. This method performs the multicast address creation function appropriate to the underlying MAC address of the device. This MAC address is encapsulated in an abstract Address to avoid dependencies on the exact MAC address format.

In the case of net devices that do not support multicast, clients are expected to test NetDevice::IsMulticast and avoid attempting to map multicast packets. Subclasses of NetDevice that do support multicasting are expected to override this method and provide an implementation appropriate to the particular device.

Parameters
multicastGroupThe IP address for the multicast group destination of the packet.
Returns
The MAC multicast Address used to send packets to the provided multicast group.
Warning
Calling this method is invalid if IsMulticast returns not true.
See Also
Ipv4Address
Address
NetDevice::IsMulticast

Implements ns3::NetDevice.

Definition at line 232 of file wifi-net-device.cc.

Referenced by GetMulticast().

+ Here is the caller graph for this function:

Address ns3::WifiNetDevice::GetMulticast ( Ipv6Address  addr) const
virtual

Get the MAC multicast address corresponding to the IPv6 address provided.

Parameters
addrIPv6 address
Returns
the MAC multicast address
Warning
Calling this method is invalid if IsMulticast returns not true.

Implements ns3::NetDevice.

Definition at line 236 of file wifi-net-device.cc.

References GetMulticast().

+ Here is the call graph for this function:

Ptr< Node > ns3::WifiNetDevice::GetNode ( void  ) const
virtual
Returns
the node base class which contains this network interface.

When a subclass needs to get access to the underlying node base class to print the nodeid for example, it can invoke this method.

Implements ns3::NetDevice.

Definition at line 266 of file wifi-net-device.cc.

References m_node.

Ptr< WifiPhy > ns3::WifiNetDevice::GetPhy ( void  ) const
Returns
the phy we are currently using.

Definition at line 151 of file wifi-net-device.cc.

References m_phy.

Referenced by GetTypeId().

+ Here is the caller graph for this function:

Ptr< WifiRemoteStationManager > ns3::WifiNetDevice::GetRemoteStationManager ( void  ) const
Returns
the remote station manager we are currently using.

Definition at line 156 of file wifi-net-device.cc.

References m_stationManager.

Referenced by GetTypeId().

+ Here is the caller graph for this function:

TypeId ns3::WifiNetDevice::GetTypeId ( void  )
static

Get the type ID.

Reimplemented from ns3::NetDevice.

Definition at line 40 of file wifi-net-device.cc.

References DoGetChannel(), GetMac(), GetMtu(), GetPhy(), GetRemoteStationManager(), ns3::LLC_SNAP_HEADER_LENGTH, MAX_MSDU_SIZE, SetMac(), SetMtu(), ns3::TypeId::SetParent(), SetPhy(), and SetRemoteStationManager().

+ Here is the call graph for this function:

bool ns3::WifiNetDevice::IsBridge ( void  ) const
virtual

Return true if the net device is acting as a bridge.

Returns
value of m_isBridge flag

Implements ns3::NetDevice.

Definition at line 246 of file wifi-net-device.cc.

bool ns3::WifiNetDevice::IsBroadcast ( void  ) const
virtual
Returns
true if this interface supports a broadcast address, false otherwise.

Implements ns3::NetDevice.

Definition at line 217 of file wifi-net-device.cc.

bool ns3::WifiNetDevice::IsLinkUp ( void  ) const
virtual
Returns
true if link is up; false otherwise

Implements ns3::NetDevice.

Definition at line 207 of file wifi-net-device.cc.

References m_linkUp, and m_phy.

bool ns3::WifiNetDevice::IsMulticast ( void  ) const
virtual
Returns
value of m_isMulticast flag

Implements ns3::NetDevice.

Definition at line 227 of file wifi-net-device.cc.

bool ns3::WifiNetDevice::IsPointToPoint ( void  ) const
virtual

Return true if the net device is on a point-to-point link.

Returns
value of m_isPointToPoint flag

Implements ns3::NetDevice.

Definition at line 241 of file wifi-net-device.cc.

void ns3::WifiNetDevice::LinkDown ( void  )
private

Definition at line 330 of file wifi-net-device.cc.

References m_linkChanges, and m_linkUp.

Referenced by CompleteConfig().

+ Here is the caller graph for this function:

void ns3::WifiNetDevice::LinkUp ( void  )
private

Definition at line 324 of file wifi-net-device.cc.

References m_linkChanges, and m_linkUp.

Referenced by CompleteConfig().

+ Here is the caller graph for this function:

bool ns3::WifiNetDevice::NeedsArp ( void  ) const
virtual
Returns
true if ARP is needed, false otherwise.

Called by higher-layers to check if this NetDevice requires ARP to be used.

Implements ns3::NetDevice.

Definition at line 277 of file wifi-net-device.cc.

bool ns3::WifiNetDevice::Send ( Ptr< Packet packet,
const Address dest,
uint16_t  protocolNumber 
)
virtual
Parameters
packetpacket sent from above down to Network Device
destmac address of the destination (already resolved)
protocolNumberidentifies the type of payload contained in this packet. Used to call the right L3Protocol when the packet is received.

Called from higher layer to send packet into Network Device to the specified destination Address

Returns
whether the Send operation succeeded

Implements ns3::NetDevice.

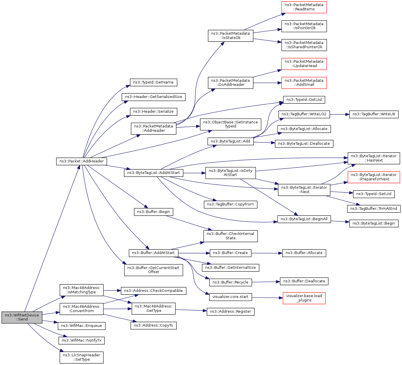
Definition at line 251 of file wifi-net-device.cc.

References ns3::Packet::AddHeader(), ns3::Mac48Address::ConvertFrom(), ns3::WifiMac::Enqueue(), ns3::Mac48Address::IsMatchingType(), m_mac, ns3::WifiMac::NotifyTx(), NS_ASSERT, and ns3::LlcSnapHeader::SetType().

+ Here is the call graph for this function:

bool ns3::WifiNetDevice::SendFrom ( Ptr< Packet packet,
const Address source,
const Address dest,
uint16_t  protocolNumber 
)
virtual
Parameters
packetpacket sent from above down to Network Device
sourcesource mac address (so called "MAC spoofing")
destmac address of the destination (already resolved)
protocolNumberidentifies the type of payload contained in this packet. Used to call the right L3Protocol when the packet is received.

Called from higher layer to send packet into Network Device with the specified source and destination Addresses.

Returns
whether the Send operation succeeded

Implements ns3::NetDevice.

Definition at line 337 of file wifi-net-device.cc.

References ns3::Packet::AddHeader(), ns3::Mac48Address::ConvertFrom(), ns3::WifiMac::Enqueue(), ns3::Mac48Address::IsMatchingType(), m_mac, ns3::WifiMac::NotifyTx(), NS_ASSERT, and ns3::LlcSnapHeader::SetType().

+ Here is the call graph for this function:

void ns3::WifiNetDevice::SetAddress ( Address  address)
virtual

Set the address of this interface

Parameters
addressaddress to set

Implements ns3::NetDevice.

Definition at line 182 of file wifi-net-device.cc.

References ns3::Mac48Address::ConvertFrom(), m_mac, and ns3::WifiMac::SetAddress().

+ Here is the call graph for this function:

void ns3::WifiNetDevice::SetIfIndex ( const uint32_t  index)
virtual
Parameters
indexifIndex of the device

Implements ns3::NetDevice.

Definition at line 162 of file wifi-net-device.cc.

References m_ifIndex.

void ns3::WifiNetDevice::SetMac ( Ptr< WifiMac mac)
Parameters
macthe mac layer to use.

Definition at line 128 of file wifi-net-device.cc.

References CompleteConfig(), and m_mac.

Referenced by GetTypeId().

+ Here is the call graph for this function:

+ Here is the caller graph for this function:

bool ns3::WifiNetDevice::SetMtu ( const uint16_t  mtu)
virtual
Parameters
mtuMTU value, in bytes, to set for the device
Returns
whether the MTU value was within legal bounds

Override for default MTU defined on a per-type basis.

Implements ns3::NetDevice.

Definition at line 192 of file wifi-net-device.cc.

References ns3::LLC_SNAP_HEADER_LENGTH, m_mtu, and MAX_MSDU_SIZE.

Referenced by GetTypeId().

+ Here is the caller graph for this function:

void ns3::WifiNetDevice::SetNode ( Ptr< Node node)
virtual
Parameters
nodethe node associated to this netdevice.

This method is called from ns3::Node::AddDevice.

Implements ns3::NetDevice.

Definition at line 271 of file wifi-net-device.cc.

References CompleteConfig(), and m_node.

+ Here is the call graph for this function:

void ns3::WifiNetDevice::SetPhy ( Ptr< WifiPhy phy)
Parameters
phythe phy layer to use.

Definition at line 134 of file wifi-net-device.cc.

References CompleteConfig(), and m_phy.

Referenced by GetTypeId().

+ Here is the call graph for this function:

+ Here is the caller graph for this function:

void ns3::WifiNetDevice::SetPromiscReceiveCallback ( PromiscReceiveCallback  cb)
virtual
Parameters
cbcallback to invoke whenever a packet has been received in promiscuous mode and must be forwarded to the higher layers.

Enables netdevice promiscuous mode and sets the callback that will handle promiscuous mode packets. Note, promiscuous mode packets means all packets, including those packets that can be sensed by the netdevice but which are intended to be received by other hosts.

Implements ns3::NetDevice.

Definition at line 356 of file wifi-net-device.cc.

References m_mac, m_promiscRx, and ns3::WifiMac::SetPromisc().

+ Here is the call graph for this function:

void ns3::WifiNetDevice::SetReceiveCallback ( NetDevice::ReceiveCallback  cb)
virtual
Parameters
cbcallback to invoke whenever a packet has been received and must be forwarded to the higher layers.

Implements ns3::NetDevice.

Definition at line 282 of file wifi-net-device.cc.

References m_forwardUp.

void ns3::WifiNetDevice::SetRemoteStationManager ( Ptr< WifiRemoteStationManager manager)
Parameters
managerthe manager to use.

Definition at line 140 of file wifi-net-device.cc.

References CompleteConfig(), and m_stationManager.

Referenced by GetTypeId().

+ Here is the call graph for this function:

+ Here is the caller graph for this function:

void ns3::WifiNetDevice::Setup ( void  )
private
bool ns3::WifiNetDevice::SupportsSendFrom ( void  ) const
virtual
Returns
true if this interface supports a bridging mode, false otherwise.

Implements ns3::NetDevice.

Definition at line 363 of file wifi-net-device.cc.

References m_mac, and ns3::WifiMac::SupportsSendFrom().

+ Here is the call graph for this function:

Member Data Documentation

bool ns3::WifiNetDevice::m_configComplete
private

Definition at line 140 of file wifi-net-device.h.

Referenced by CompleteConfig().

NetDevice::ReceiveCallback ns3::WifiNetDevice::m_forwardUp
private

Definition at line 130 of file wifi-net-device.h.

Referenced by ForwardUp(), and SetReceiveCallback().

uint32_t ns3::WifiNetDevice::m_ifIndex
private

Definition at line 136 of file wifi-net-device.h.

Referenced by GetIfIndex(), and SetIfIndex().

TracedCallback ns3::WifiNetDevice::m_linkChanges
private

Definition at line 138 of file wifi-net-device.h.

Referenced by AddLinkChangeCallback(), LinkDown(), and LinkUp().

bool ns3::WifiNetDevice::m_linkUp
private

Definition at line 137 of file wifi-net-device.h.

Referenced by IsLinkUp(), LinkDown(), and LinkUp().

uint16_t ns3::WifiNetDevice::m_mtu
mutableprivate

Definition at line 139 of file wifi-net-device.h.

Referenced by GetMtu(), and SetMtu().

Ptr<Node> ns3::WifiNetDevice::m_node
private

Definition at line 126 of file wifi-net-device.h.

Referenced by CompleteConfig(), DoDispose(), GetNode(), and SetNode().

Ptr<WifiPhy> ns3::WifiNetDevice::m_phy
private
NetDevice::PromiscReceiveCallback ns3::WifiNetDevice::m_promiscRx
private

Definition at line 131 of file wifi-net-device.h.

Referenced by ForwardUp(), and SetPromiscReceiveCallback().

TracedCallback<Ptr<const Packet>, Mac48Address> ns3::WifiNetDevice::m_rxLogger
private

Definition at line 133 of file wifi-net-device.h.

Ptr<WifiRemoteStationManager> ns3::WifiNetDevice::m_stationManager
private
TracedCallback<Ptr<const Packet>, Mac48Address> ns3::WifiNetDevice::m_txLogger
private

Definition at line 134 of file wifi-net-device.h.

const uint16_t ns3::WifiNetDevice::MAX_MSDU_SIZE = 2304
staticprivate

Definition at line 115 of file wifi-net-device.h.

Referenced by GetTypeId(), and SetMtu().


The documentation for this class was generated from the following files: