Interface to network animator. More...
#include <animation-interface.h>
Collaboration diagram for ns3::AnimationInterface:Public Types | |
| typedef void(* | AnimWriteCallback )(const char *str) |
| typedef for WriteCallBack used for listening to AnimationInterface write messages More... | |
Public Member Functions | |
| AnimationInterface (const std::string filename, uint64_t maxPktsPerFile=MAX_PKTS_PER_TRACE_FILE, bool usingXML=true) | |
| Constructor. More... | |
| ~AnimationInterface () | |
| Destructor for the animator interface. More... | |
| AnimationInterface & | AddSourceDestination (uint32_t fromNodeId, std::string destinationIpv4Address) |
| Helper function to print the routing path from a source node to destination IP. More... | |
| int64_t | AssignStreams (int64_t stream) |
| AnimationInterface & | EnableIpv4RouteTracking (std::string fileName, Time startTime, Time stopTime, Time pollInterval=Seconds(5)) |
| Enable tracking of the Ipv4 routing table for all Nodes. More... | |
| AnimationInterface & | EnableIpv4RouteTracking (std::string fileName, Time startTime, Time stopTime, NodeContainer nc, Time pollInterval=Seconds(5)) |
| Enable tracking of the Ipv4 routing table for a set of Nodes. More... | |
| void | EnablePacketMetadata (bool enable) |
| Enable Packet metadata. More... | |
| uint64_t | GetTracePktCount () |
| Get trace file packet count (This used only for testing) More... | |
| bool | IsStarted (void) |
| Is AnimationInterface started. More... | |
| void | ResetAnimWriteCallback () |
| Reset the write callback function. More... | |
| void | SetAnimWriteCallback (AnimWriteCallback cb) |
| Set a callback function to listen to AnimationInterface write events. More... | |
| void | SetMobilityPollInterval (Time t) |
| Set mobility poll interval:WARNING: setting a low interval can cause slowness. More... | |
| void | SetRandomPosition (bool setRandPos) |
| Set random position if a Mobility Model does not exists for the node. More... | |
| void | SetStartTime (Time t) |
| Specify the time at which capture should start. More... | |
| void | SetStopTime (Time t) |
| Specify the time at which capture should stop. More... | |
| void | ShowNode (uint32_t nodeId, bool show=true) |
| Helper function to show/hide a node. More... | |
| void | ShowNode (Ptr< Node > n, bool show=true) |
| Helper function to show/hide a node. More... | |
| void | UpdateLinkDescription (uint32_t fromNode, uint32_t toNode, std::string linkDescription) |
| Helper function to update the description for a link. More... | |
| void | UpdateLinkDescription (Ptr< Node > fromNode, Ptr< Node > toNode, std::string linkDescription) |
| Helper function to update the description for a link. More... | |
| void | UpdateNodeColor (Ptr< Node > n, uint8_t r, uint8_t g, uint8_t b) |
| Helper function to update the node color. More... | |
| void | UpdateNodeColor (uint32_t nodeId, uint8_t r, uint8_t g, uint8_t b) |
| Helper function to update the node color. More... | |
| void | UpdateNodeDescription (Ptr< Node > n, std::string descr) |
| Helper function to update the description for a given node. More... | |
| void | UpdateNodeDescription (uint32_t nodeId, std::string descr) |
| Helper function to update the description for a given node. More... | |
Static Public Member Functions | |
| static bool | IsInitialized (void) |
| Check if AnimationInterface is initialized. More... | |
| static void | SetBoundary (double minX, double minY, double maxX, double maxY) |
| Helper function to set the topology boundary rectangle. More... | |
| static void | SetConstantPosition (Ptr< Node > n, double x, double y, double z=0) |
| Helper function to set Constant Position for a given node. More... | |
| static void | SetLinkDescription (uint32_t fromNode, uint32_t toNode, std::string linkDescription, std::string fromNodeDescription="", std::string toNodeDescription="") |
| Helper function to set the description for a link. More... | |
| static void | SetLinkDescription (Ptr< Node > fromNode, Ptr< Node > toNode, std::string linkDescription, std::string fromNodeDescription="", std::string toNodeDescription="") |
| Helper function to set the description for a link. More... | |
| static void | SetNodeColor (Ptr< Node > n, uint8_t r, uint8_t g, uint8_t b) |
| Helper function to set the node color. More... | |
| static void | SetNodeColor (NodeContainer nc, uint8_t r, uint8_t g, uint8_t b) |
| Helper function to set the color of nodes in a container. More... | |
| static void | SetNodeDescription (Ptr< Node > n, std::string descr) |
| Helper function to set a brief description for a given node. More... | |
| static void | SetNodeDescription (NodeContainer nc, std::string descr) |
| Helper function to set a brief description for nodes in a Node Container. More... | |
Private Types | |
| typedef std::vector < Ipv4RoutePathElement > | Ipv4RoutePathElements |
Private Member Functions | |
| void | AddPendingCsmaPacket (uint64_t AnimUid, AnimPacketInfo &) |
| void | AddPendingLtePacket (uint64_t AnimUid, AnimPacketInfo &) |
| void | AddPendingUanPacket (uint64_t AnimUid, AnimPacketInfo &) |
| void | AddPendingWifiPacket (uint64_t AnimUid, AnimPacketInfo &) |
| void | AddPendingWimaxPacket (uint64_t AnimUid, AnimPacketInfo &) |
| void | AddToIpv4AddressNodeIdTable (std::string, uint32_t) |
| void | ConnectCallbacks () |
| void | ConnectLte () |
| void | ConnectLteEnb (Ptr< Node > n, Ptr< LteEnbNetDevice > nd, uint32_t devIndex) |
| void | ConnectLteUe (Ptr< Node > n, Ptr< LteUeNetDevice > nd, uint32_t devIndex) |
| void | CsmaMacRxTrace (std::string context, Ptr< const Packet > p) |
| bool | CsmaPacketIsPending (uint64_t AnimUid) |
| void | CsmaPhyRxEndTrace (std::string context, Ptr< const Packet > p) |
| void | CsmaPhyTxBeginTrace (std::string context, Ptr< const Packet > p) |
| void | CsmaPhyTxEndTrace (std::string context, Ptr< const Packet > p) |
| void | DevTxTrace (std::string context, Ptr< const Packet > p, Ptr< NetDevice > tx, Ptr< NetDevice > rx, Time txTime, Time rxTime) |
| uint64_t | GetAnimUidFromPacket (Ptr< const Packet >) |
| std::vector< std::string > | GetElementsFromContext (std::string context) |
| std::string | GetIpv4Address (Ptr< NetDevice > nd) |
| std::string | GetIpv4RoutingTable (Ptr< Node > n) |
| std::string | GetMacAddress (Ptr< NetDevice > nd) |
| std::string | GetNetAnimVersion () |
| Ptr< NetDevice > | GetNetDeviceFromContext (std::string context) |
| std::string | GetPacketMetadata (Ptr< const Packet > p) |
| Vector | GetPosition (Ptr< Node > n) |
| std::string | GetPreamble (void) |
| std::string | GetXMLClose (std::string name) |
| std::string | GetXMLOpen_anim (uint32_t lp) |
| std::string | GetXMLOpen_packet (uint32_t fromLp, uint32_t fromId, double fbTx, double lbTx, std::string auxInfo="") |
| std::string | GetXMLOpen_topology (double minX, double minY, double maxX, double maxY) |
| std::string | GetXMLOpen_wpacket (uint32_t fromLp, uint32_t fromId, double fbTx, double lbTx, double range) |
| std::string | GetXMLOpenClose_link (uint32_t fromLp, uint32_t fromId, uint32_t toLp, uint32_t toId) |
| std::string | GetXMLOpenClose_linkupdate (uint32_t fromId, uint32_t toId, std::string) |
| std::string | GetXMLOpenClose_meta (std::string metaInfo) |
| std::string | GetXMLOpenClose_node (uint32_t lp, uint32_t id, double locX, double locY) |
| std::string | GetXMLOpenClose_node (uint32_t lp, uint32_t id, double locX, double locY, struct Rgb rgb) |
| std::string | GetXMLOpenClose_nodeupdate (uint32_t id, bool visible=true) |
| std::string | GetXMLOpenClose_NonP2pLinkProperties (uint32_t id, std::string ipv4Address, std::string channelType) |
| std::string | GetXMLOpenClose_p (std::string pktType, uint32_t fId, double fbTx, double lbTx, uint32_t tId, double fbRx, double lbRx, std::string metaInfo="", std::string auxInfo="") |
| std::string | GetXMLOpenClose_routing (uint32_t id, std::string routingInfo) |
| std::string | GetXMLOpenClose_rp (uint32_t nodeId, std::string destination, Ipv4RoutePathElements rpElements) |
| std::string | GetXMLOpenClose_rx (uint32_t toLp, uint32_t toId, double fbRx, double lbRx) |
| bool | IsInTimeWindow () |
| bool | LtePacketIsPending (uint64_t AnimUid) |
| void | LteRxTrace (std::string context, Ptr< const Packet > p, const Mac48Address &) |
| void | LteSpectrumPhyRxStart (std::string context, Ptr< const PacketBurst > pb) |
| void | LteSpectrumPhyTxStart (std::string context, Ptr< const PacketBurst > pb) |
| void | LteTxTrace (std::string context, Ptr< const Packet > p, const Mac48Address &) |
| void | MobilityAutoCheck () |
| void | MobilityCourseChangeTrace (Ptr< const MobilityModel > mob) |
| bool | NodeHasMoved (Ptr< Node > n, Vector newLocation) |
| void | OutputCsmaPacket (Ptr< const Packet > p, AnimPacketInfo &pktInfo, AnimRxInfo pktrxInfo) |
| void | OutputWirelessPacket (Ptr< const Packet > p, AnimPacketInfo &pktInfo, AnimRxInfo pktrxInfo) |
| void | PurgePendingCsma () |
| void | PurgePendingLte () |
| void | PurgePendingWifi () |
| void | PurgePendingWimax () |
| void | RecalcTopoBounds (Vector v) |
| std::vector< Ptr< Node > > | RecalcTopoBounds () |
| void | RecursiveIpv4RoutePathSearch (std::string fromIpv4, std::string toIpv4, Ipv4RoutePathElements &) |
| bool | SetOutputFile (const std::string &fn) |
| Specify that animation commands are to be written to the specified output file. More... | |
| bool | SetRoutingOutputFile (const std::string &fn) |
| void | SetXMLOutput () |
| Specify that animation commands are to be written in XML format. More... | |
| void | StartAnimation (bool restart=false) |
| Writes the topology information and sets up the appropriate animation packet tx callback. More... | |
| void | StartNewTraceFile () |
| void | StopAnimation (bool onlyAnimation=false) |
| Closes the interface to the animator. More... | |
| void | TrackIpv4Route () |
| void | TrackIpv4RoutePaths () |
| bool | UanPacketIsPending (uint64_t AnimUid) |
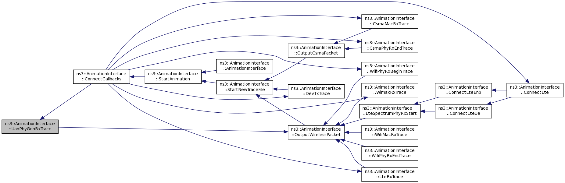
| void | UanPhyGenRxTrace (std::string context, Ptr< const Packet >) |
| void | UanPhyGenTxTrace (std::string context, Ptr< const Packet >) |
| Vector | UpdatePosition (Ptr< Node > n) |
| Vector | UpdatePosition (Ptr< Node > n, Vector v) |
| void | WifiMacRxTrace (std::string context, Ptr< const Packet > p) |
| bool | WifiPacketIsPending (uint64_t AnimUid) |
| void | WifiPhyRxBeginTrace (std::string context, Ptr< const Packet > p) |
| void | WifiPhyRxDropTrace (std::string context, Ptr< const Packet > p) |
| void | WifiPhyRxEndTrace (std::string context, Ptr< const Packet > p) |
| void | WifiPhyTxBeginTrace (std::string context, Ptr< const Packet > p) |
| void | WifiPhyTxDropTrace (std::string context, Ptr< const Packet > p) |
| void | WifiPhyTxEndTrace (std::string context, Ptr< const Packet > p) |
| bool | WimaxPacketIsPending (uint64_t AnimUid) |
| void | WimaxRxTrace (std::string context, Ptr< const Packet > p, const Mac48Address &) |
| void | WimaxTxTrace (std::string context, Ptr< const Packet > p, const Mac48Address &) |
| void | WriteDummyPacket () |
| int | WriteN (const char *, uint32_t, FILE *f) |
| int | WriteN (const std::string &, FILE *f) |
| void | WriteNonP2pLinkProperties (uint32_t id, std::string ipv4Address, std::string channelType) |
| void | WriteRoutePath (uint32_t nodeId, std::string destination, Ipv4RoutePathElements rpElements) |
Static Private Attributes | |
| static std::map < P2pLinkNodeIdPair, LinkProperties, LinkPairCompare > | linkProperties |
| static std::map< uint32_t, Rgb > | nodeColors |
| static std::map< uint32_t, std::string > | nodeDescriptions |
| static Rectangle * | userBoundary = 0 |
Interface to network animator.
Provides functions that facilitate communications with an external or internal network animator.
Definition at line 105 of file animation-interface.h.
| typedef void(* ns3::AnimationInterface::AnimWriteCallback)(const char *str) |
typedef for WriteCallBack used for listening to AnimationInterface write messages
Definition at line 205 of file animation-interface.h.
|
private |
Definition at line 603 of file animation-interface.h.
| ns3::AnimationInterface::AnimationInterface | ( | const std::string | filename, |
| uint64_t | maxPktsPerFile = MAX_PKTS_PER_TRACE_FILE, |
||
| bool | usingXML = true |
||
| ) |
Constructor.
| filename | The Filename for the trace file used by the Animator |
| maxPktsPerFile | The maximum number of packets per trace file. AnimationInterface will create trace files with the following filenames : filename, filename-1, filename-2..., filename-N where each file contains packet info for 'maxPktPerFile' number of packets |
| usingXML | Set to true if XML output traces are required |
Definition at line 65 of file animation-interface.cc.
References ns3::initialized, m_uniformRandomVariable, and StartAnimation().
Here is the call graph for this function:| ns3::AnimationInterface::~AnimationInterface | ( | ) |
Destructor for the animator interface.
Definition at line 80 of file animation-interface.cc.
References StopAnimation(), and userBoundary.
Here is the call graph for this function:
|
private |
Definition at line 1055 of file animation-interface.cc.
References m_pendingCsmaPackets, ns3::AnimPacketInfo::m_txnd, and NS_ASSERT.
Referenced by CsmaPhyTxBeginTrace(), and CsmaPhyTxEndTrace().
Here is the caller graph for this function:
|
private |
Definition at line 1049 of file animation-interface.cc.
References m_pendingLtePackets, ns3::AnimPacketInfo::m_txnd, and NS_ASSERT.
Referenced by LteSpectrumPhyTxStart(), and LteTxTrace().
Here is the caller graph for this function:
|
private |
Definition at line 1032 of file animation-interface.cc.
References m_pendingUanPackets.
Referenced by UanPhyGenTxTrace().
Here is the caller graph for this function:
|
private |
Definition at line 1038 of file animation-interface.cc.
References m_pendingWifiPackets.
Referenced by WifiPhyRxBeginTrace(), WifiPhyRxEndTrace(), and WifiPhyTxBeginTrace().
Here is the caller graph for this function:
|
private |
Definition at line 1043 of file animation-interface.cc.
References m_pendingWimaxPackets, ns3::AnimPacketInfo::m_txnd, and NS_ASSERT.
Referenced by WimaxTxTrace().
Here is the caller graph for this function:| AnimationInterface & ns3::AnimationInterface::AddSourceDestination | ( | uint32_t | fromNodeId, |
| std::string | destinationIpv4Address | ||
| ) |
Helper function to print the routing path from a source node to destination IP.
Definition at line 737 of file animation-interface.cc.
References m_ipv4RouteTrackElements.
|
private |
Definition at line 732 of file animation-interface.cc.
References m_ipv4ToNodeIdMap.
Referenced by StartAnimation().
Here is the caller graph for this function:| int64_t ns3::AnimationInterface::AssignStreams | ( | int64_t | stream | ) |
Assign a fixed random variable stream number to the random variables used by this model. Return the number of streams (possibly zero) that have been assigned.
| stream | first stream index to use |
Definition at line 1593 of file animation-interface.cc.
References m_uniformRandomVariable, NS_LOG_FUNCTION, and ns3::RandomVariableStream::SetStream().
Here is the call graph for this function:
|
private |
Definition at line 816 of file animation-interface.cc.
References ns3::Config::Connect(), ConnectLte(), ns3::Config::ConnectWithoutContext(), CsmaMacRxTrace(), CsmaPhyRxEndTrace(), CsmaPhyTxBeginTrace(), CsmaPhyTxEndTrace(), DevTxTrace(), LteRxTrace(), LteTxTrace(), ns3::MakeCallback(), MobilityCourseChangeTrace(), UanPhyGenRxTrace(), UanPhyGenTxTrace(), WifiPhyRxBeginTrace(), WifiPhyTxBeginTrace(), WimaxRxTrace(), and WimaxTxTrace().
Referenced by StartAnimation().
Here is the call graph for this function:
Here is the caller graph for this function:
|
private |
Definition at line 789 of file animation-interface.cc.
References ns3::NodeList::Begin(), ConnectLteEnb(), ConnectLteUe(), ns3::NodeList::End(), ns3::Node::GetDevice(), ns3::Node::GetNDevices(), and NS_ASSERT.
Referenced by ConnectCallbacks().
Here is the call graph for this function:
Here is the caller graph for this function:
|
private |
Definition at line 745 of file animation-interface.cc.
References ns3::Node::GetId(), LteSpectrumPhyRxStart(), LteSpectrumPhyTxStart(), and ns3::MakeCallback().
Referenced by ConnectLte().
Here is the call graph for this function:
Here is the caller graph for this function:
|
private |
Definition at line 768 of file animation-interface.cc.
References ns3::Node::GetId(), LteSpectrumPhyRxStart(), LteSpectrumPhyTxStart(), and ns3::MakeCallback().
Referenced by ConnectLte().
Here is the call graph for this function:
Here is the caller graph for this function:Definition at line 1485 of file animation-interface.cc.
References CsmaPacketIsPending(), GetAnimUidFromPacket(), GetNetDeviceFromContext(), ns3::AnimPacketInfo::GetRxInfo(), IsInTimeWindow(), ns3::AnimRxInfo::IsPhyRxComplete(), m_pendingCsmaPackets, m_started, NS_ASSERT, NS_LOG_FUNCTION, NS_LOG_INFO, NS_LOG_WARN, and OutputCsmaPacket().
Referenced by ConnectCallbacks().
Here is the call graph for this function:
Here is the caller graph for this function:
|
private |
Definition at line 412 of file animation-interface.cc.
References m_pendingCsmaPackets.
Referenced by CsmaMacRxTrace(), CsmaPhyRxEndTrace(), and CsmaPhyTxEndTrace().
Here is the caller graph for this function:
|
private |
Definition at line 1457 of file animation-interface.cc.
References CsmaPacketIsPending(), GetAnimUidFromPacket(), GetNetDeviceFromContext(), ns3::AnimPacketInfo::GetRxInfo(), IsInTimeWindow(), ns3::AnimRxInfo::IsPhyRxComplete(), m_pendingCsmaPackets, m_started, ns3::Simulator::Now(), NS_ASSERT, NS_LOG_INFO, NS_LOG_WARN, OutputCsmaPacket(), ns3::AnimPacketInfo::ProcessRxEnd(), and UpdatePosition().
Referenced by ConnectCallbacks().
Here is the call graph for this function:
Here is the caller graph for this function:
|
private |
Definition at line 1417 of file animation-interface.cc.
References ns3::Packet::AddByteTag(), AddPendingCsmaPacket(), gAnimUid, GetNetDeviceFromContext(), IsInTimeWindow(), m_started, ns3::Simulator::Now(), NS_ASSERT, NS_LOG_INFO, ns3::AnimByteTag::Set(), and UpdatePosition().
Referenced by ConnectCallbacks().
Here is the call graph for this function:
Here is the caller graph for this function:
|
private |
Definition at line 1435 of file animation-interface.cc.
References AddPendingCsmaPacket(), CsmaPacketIsPending(), GetAnimUidFromPacket(), GetNetDeviceFromContext(), ns3::Time::GetSeconds(), IsInTimeWindow(), ns3::AnimPacketInfo::m_lbTx, m_pendingCsmaPackets, m_started, ns3::Simulator::Now(), NS_ASSERT, NS_LOG_INFO, NS_LOG_WARN, and UpdatePosition().
Referenced by ConnectCallbacks().
Here is the call graph for this function:
Here is the caller graph for this function:
|
private |
Definition at line 984 of file animation-interface.cc.
References GetPacketMetadata(), ns3::Time::GetSeconds(), GetXMLOpenClose_p(), IsInTimeWindow(), m_currentPktCount, m_enablePacketMetadata, m_f, m_started, m_xml, ns3::Simulator::Now(), NS_ASSERT, StartNewTraceFile(), and WriteN().
Referenced by ConnectCallbacks().
Here is the call graph for this function:
Here is the caller graph for this function:| AnimationInterface & ns3::AnimationInterface::EnableIpv4RouteTracking | ( | std::string | fileName, |
| Time | startTime, | ||
| Time | stopTime, | ||
| Time | pollInterval = Seconds(5) |
||
| ) |
Enable tracking of the Ipv4 routing table for all Nodes.
| fileName | Trace file for storing routing table information |
| startTime | Start time for capture |
| stopTime | End time for capture |
| pollInterval | The periodic interval at which routing table information is polled Default: 5s |
Definition at line 89 of file animation-interface.cc.
References GetXMLOpen_anim(), m_routingF, m_routingFileName, m_routingPollInterval, m_routingStopTime, ns3::Simulator::Schedule(), SetRoutingOutputFile(), stopTime, TrackIpv4Route(), and WriteN().
Referenced by EnableIpv4RouteTracking(), and main().
Here is the call graph for this function:
Here is the caller graph for this function:| AnimationInterface & ns3::AnimationInterface::EnableIpv4RouteTracking | ( | std::string | fileName, |
| Time | startTime, | ||
| Time | stopTime, | ||
| NodeContainer | nc, | ||
| Time | pollInterval = Seconds(5) |
||
| ) |
Enable tracking of the Ipv4 routing table for a set of Nodes.
| fileName | Trace file for storing routing table information |
| startTime | Start time for capture |
| stopTime | End time for capture |
| nc | A NodeContainer containing nodes for which Routing table has to be tracked |
| pollInterval | The periodic interval at which routing table information is polled Default: 5s |
Definition at line 100 of file animation-interface.cc.
References EnableIpv4RouteTracking(), and m_routingNc.
Here is the call graph for this function:| void ns3::AnimationInterface::EnablePacketMetadata | ( | bool | enable | ) |
Enable Packet metadata.
| enable | if true enables writing the packet metadata to the XML trace file if false disables writing the packet metadata |
Definition at line 365 of file animation-interface.cc.
References ns3::Packet::EnablePrinting(), and m_enablePacketMetadata.
Referenced by main().
Here is the call graph for this function:
Here is the caller graph for this function:Definition at line 1061 of file animation-interface.cc.
References ns3::AnimByteTag::Get(), ns3::Packet::GetByteTagIterator(), ns3::AnimByteTag::GetInstanceTypeId(), ns3::ByteTagIterator::Item::GetTag(), ns3::ByteTagIterator::Item::GetTypeId(), ns3::ByteTagIterator::HasNext(), and ns3::ByteTagIterator::Next().
Referenced by CsmaMacRxTrace(), CsmaPhyRxEndTrace(), CsmaPhyTxEndTrace(), LteRxTrace(), LteSpectrumPhyRxStart(), UanPhyGenRxTrace(), WifiMacRxTrace(), WifiPhyRxBeginTrace(), WifiPhyRxEndTrace(), WifiPhyTxDropTrace(), and WimaxRxTrace().
Here is the call graph for this function:
Here is the caller graph for this function:
|
private |
Definition at line 2108 of file animation-interface.cc.
Referenced by GetNetDeviceFromContext().
Here is the caller graph for this function:Definition at line 595 of file animation-interface.cc.
References ns3::Ipv4InterfaceAddress::GetLocal(), ns3::NodeList::GetNode(), and NS_LOG_WARN.
Referenced by StartAnimation().
Here is the call graph for this function:
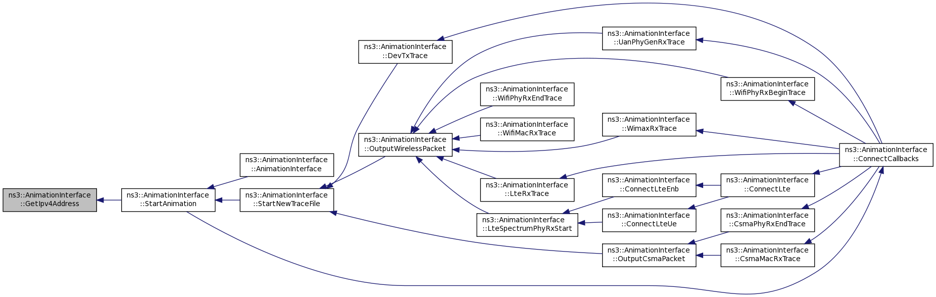
Here is the caller graph for this function:Definition at line 106 of file animation-interface.cc.
References ns3::Node::GetId(), ns3::Object::GetObject(), ns3::Ipv4::GetRoutingProtocol(), NS_ASSERT, and NS_LOG_WARN.
Referenced by TrackIpv4Route().
Here is the call graph for this function:
Here is the caller graph for this function:Definition at line 587 of file animation-interface.cc.
Referenced by StartAnimation().
Here is the caller graph for this function:
|
private |
Definition at line 316 of file animation-interface.cc.
Referenced by GetXMLOpen_anim().
Here is the caller graph for this function:Definition at line 1020 of file animation-interface.cc.
References ns3::Node::GetDevice(), GetElementsFromContext(), ns3::NodeList::GetNode(), and NS_ASSERT.
Referenced by CsmaMacRxTrace(), CsmaPhyRxEndTrace(), CsmaPhyTxBeginTrace(), CsmaPhyTxEndTrace(), LteRxTrace(), LteSpectrumPhyRxStart(), LteSpectrumPhyTxStart(), LteTxTrace(), UanPhyGenRxTrace(), UanPhyGenTxTrace(), WifiMacRxTrace(), WifiPhyRxBeginTrace(), WifiPhyRxEndTrace(), WifiPhyTxBeginTrace(), WifiPhyTxDropTrace(), WimaxRxTrace(), and WimaxTxTrace().
Here is the call graph for this function:
Here is the caller graph for this function:Definition at line 1580 of file animation-interface.cc.
References ns3::Packet::Print().
Referenced by DevTxTrace(), OutputCsmaPacket(), and OutputWirelessPacket().
Here is the call graph for this function:
Here is the caller graph for this function:Definition at line 468 of file animation-interface.cc.
References ns3::Node::GetId(), m_nodeLocation, and NS_FATAL_ERROR.
Referenced by MobilityAutoCheck(), MobilityCourseChangeTrace(), NodeHasMoved(), RecalcTopoBounds(), and StartAnimation().
Here is the call graph for this function:
Here is the caller graph for this function:
|
private |
Definition at line 1604 of file animation-interface.cc.
References s.
Referenced by StartAnimation().
Here is the caller graph for this function:| uint64_t ns3::AnimationInterface::GetTracePktCount | ( | ) |
Get trace file packet count (This used only for testing)
returns Number of packets recorded in the current trace file
Definition at line 1587 of file animation-interface.cc.
References m_currentPktCount.
|
inlineprivate |
Definition at line 648 of file animation-interface.h.
Referenced by MobilityAutoCheck(), MobilityCourseChangeTrace(), StartAnimation(), and StopAnimation().
Here is the caller graph for this function:
|
private |
Definition at line 1871 of file animation-interface.cc.
References GetNetAnimVersion().
Referenced by EnableIpv4RouteTracking(), and StartAnimation().
Here is the call graph for this function:
Here is the caller graph for this function:
|
private |
Definition at line 2002 of file animation-interface.cc.
|
private |
Definition at line 1877 of file animation-interface.cc.
References userBoundary, ns3::Rectangle::xMax, ns3::Rectangle::xMin, ns3::Rectangle::yMax, and ns3::Rectangle::yMin.
Referenced by MobilityAutoCheck(), MobilityCourseChangeTrace(), and StartAnimation().
Here is the caller graph for this function:
|
private |
Definition at line 2064 of file animation-interface.cc.
|
private |
Definition at line 1971 of file animation-interface.cc.
References ns3::LinkProperties::fromNodeDescription, ns3::LinkProperties::linkDescription, linkProperties, and ns3::LinkProperties::toNodeDescription.
Referenced by StartAnimation().
Here is the caller graph for this function:
|
private |
Definition at line 1957 of file animation-interface.cc.
References ns3::Time::GetSeconds(), and ns3::Simulator::Now().
Referenced by UpdateLinkDescription().
Here is the call graph for this function:
Here is the caller graph for this function:
|
private |
Definition at line 2087 of file animation-interface.cc.
|
private |
Definition at line 1921 of file animation-interface.cc.
References nodeDescriptions.
Referenced by MobilityAutoCheck(), MobilityCourseChangeTrace(), and StartAnimation().
Here is the caller graph for this function:
|
private |
Definition at line 1937 of file animation-interface.cc.
References ns3::Rgb::b, ns3::Rgb::g, nodeDescriptions, and ns3::Rgb::r.
|
private |
Definition at line 1894 of file animation-interface.cc.
References ns3::Rgb::b, ns3::Rgb::g, ns3::Time::GetSeconds(), nodeColors, nodeDescriptions, ns3::Simulator::Now(), and ns3::Rgb::r.
Referenced by ShowNode(), UpdateNodeColor(), and UpdateNodeDescription().
Here is the call graph for this function:
Here is the caller graph for this function:
|
private |
Definition at line 2096 of file animation-interface.cc.
Referenced by WriteNonP2pLinkProperties().
Here is the caller graph for this function:
|
private |
Definition at line 2041 of file animation-interface.cc.
Referenced by DevTxTrace(), OutputCsmaPacket(), OutputWirelessPacket(), and WriteDummyPacket().
Here is the caller graph for this function:
|
private |
Definition at line 2013 of file animation-interface.cc.
References ns3::Time::GetSeconds(), and ns3::Simulator::Now().
Referenced by TrackIpv4Route().
Here is the call graph for this function:
Here is the caller graph for this function:
|
private |
Definition at line 2023 of file animation-interface.cc.
References ns3::Time::GetSeconds(), ns3::Ipv4RoutePathElement::nextHop, ns3::Ipv4RoutePathElement::nodeId, and ns3::Simulator::Now().
Referenced by WriteRoutePath().
Here is the call graph for this function:
Here is the caller graph for this function:
|
private |
Definition at line 2076 of file animation-interface.cc.
|
static |
Check if AnimationInterface is initialized.
Definition at line 372 of file animation-interface.cc.
References ns3::initialized.
|
private |
Definition at line 393 of file animation-interface.cc.
References m_startTime, m_stopTime, and ns3::Simulator::Now().
Referenced by CsmaMacRxTrace(), CsmaPhyRxEndTrace(), CsmaPhyTxBeginTrace(), CsmaPhyTxEndTrace(), DevTxTrace(), LteRxTrace(), LteSpectrumPhyRxStart(), LteSpectrumPhyTxStart(), LteTxTrace(), MobilityAutoCheck(), MobilityCourseChangeTrace(), UanPhyGenRxTrace(), UanPhyGenTxTrace(), WifiMacRxTrace(), WifiPhyRxBeginTrace(), WifiPhyRxEndTrace(), WifiPhyTxBeginTrace(), WifiPhyTxDropTrace(), WimaxRxTrace(), and WimaxTxTrace().
Here is the call graph for this function:
Here is the caller graph for this function:| bool ns3::AnimationInterface::IsStarted | ( | void | ) |
Is AnimationInterface started.
Definition at line 377 of file animation-interface.cc.
References m_started.
|
private |
Definition at line 423 of file animation-interface.cc.
References m_pendingLtePackets.
Referenced by LteRxTrace(), and LteSpectrumPhyRxStart().
Here is the caller graph for this function:
|
private |
Definition at line 1325 of file animation-interface.cc.
References gAnimUid, GetAnimUidFromPacket(), GetNetDeviceFromContext(), ns3::AnimPacketInfo::GetRxInfo(), IsInTimeWindow(), LtePacketIsPending(), m_pendingLtePackets, m_started, ns3::Simulator::Now(), NS_ASSERT, NS_LOG_INFO, NS_LOG_WARN, OutputWirelessPacket(), ns3::AnimPacketInfo::ProcessRxBegin(), ns3::AnimPacketInfo::ProcessRxEnd(), and UpdatePosition().
Referenced by ConnectCallbacks().
Here is the call graph for this function:
Here is the caller graph for this function:
|
private |
Definition at line 1380 of file animation-interface.cc.
References gAnimUid, GetAnimUidFromPacket(), GetNetDeviceFromContext(), ns3::AnimPacketInfo::GetRxInfo(), IsInTimeWindow(), list, LtePacketIsPending(), m_pendingLtePackets, m_started, ns3::Simulator::Now(), NS_ASSERT, NS_LOG_INFO, NS_LOG_WARN, OutputWirelessPacket(), ns3::AnimPacketInfo::ProcessRxBegin(), ns3::AnimPacketInfo::ProcessRxEnd(), and UpdatePosition().
Referenced by ConnectLteEnb(), and ConnectLteUe().
Here is the call graph for this function:
Here is the caller graph for this function:
|
private |
Definition at line 1348 of file animation-interface.cc.
References ns3::Packet::AddByteTag(), AddPendingLtePacket(), gAnimUid, GetNetDeviceFromContext(), IsInTimeWindow(), list, m_started, ns3::Simulator::Now(), NS_ASSERT, NS_LOG_INFO, NS_LOG_WARN, ns3::AnimByteTag::Set(), and UpdatePosition().
Referenced by ConnectLteEnb(), and ConnectLteUe().
Here is the call graph for this function:
Here is the caller graph for this function:
|
private |
Definition at line 1306 of file animation-interface.cc.
References ns3::Packet::AddByteTag(), AddPendingLtePacket(), gAnimUid, GetNetDeviceFromContext(), IsInTimeWindow(), m_started, ns3::Simulator::Now(), NS_ASSERT, NS_LOG_INFO, ns3::AnimByteTag::Set(), and UpdatePosition().
Referenced by ConnectCallbacks().
Here is the call graph for this function:
Here is the caller graph for this function:
|
private |
Definition at line 1553 of file animation-interface.cc.
References ns3::Node::GetId(), GetPosition(), GetXMLClose(), GetXMLOpen_topology(), GetXMLOpenClose_node(), ns3::Simulator::IsFinished(), IsInTimeWindow(), m_f, m_mobilityPollInterval, m_started, m_topoMaxX, m_topoMaxY, m_topoMinX, m_topoMinY, NS_ASSERT, PurgePendingCsma(), PurgePendingLte(), PurgePendingWifi(), PurgePendingWimax(), RecalcTopoBounds(), ns3::Simulator::Schedule(), WriteDummyPacket(), WriteN(), ns3::Vector3D::x, and ns3::Vector3D::y.
Referenced by StartAnimation().
Here is the call graph for this function:
Here is the caller graph for this function:
|
private |
Definition at line 1512 of file animation-interface.cc.
References ns3::Node::GetId(), GetPosition(), GetXMLClose(), GetXMLOpen_topology(), GetXMLOpenClose_node(), IsInTimeWindow(), m_f, m_started, m_topoMaxX, m_topoMaxY, m_topoMinX, m_topoMinY, nodeColors, NS_ASSERT, RecalcTopoBounds(), UpdatePosition(), WriteDummyPacket(), WriteN(), ns3::Vector3D::x, and ns3::Vector3D::y.
Referenced by ConnectCallbacks().
Here is the call graph for this function:
Here is the caller graph for this function:Definition at line 1538 of file animation-interface.cc.
References GetPosition(), ns3::Vector3D::x, and ns3::Vector3D::y.
Referenced by RecalcTopoBounds().
Here is the call graph for this function:
Here is the caller graph for this function:
|
private |
Definition at line 1680 of file animation-interface.cc.
References GetPacketMetadata(), GetXMLOpenClose_p(), m_enablePacketMetadata, m_f, ns3::AnimRxInfo::m_fbRx, ns3::AnimPacketInfo::m_fbTx, ns3::AnimRxInfo::m_lbRx, ns3::AnimPacketInfo::m_lbTx, ns3::AnimRxInfo::m_rxnd, ns3::AnimPacketInfo::m_txnd, m_xml, NS_ASSERT, StartNewTraceFile(), and WriteN().
Referenced by CsmaMacRxTrace(), and CsmaPhyRxEndTrace().
Here is the call graph for this function:
Here is the caller graph for this function:
|
private |
Definition at line 1661 of file animation-interface.cc.
References ns3::AnimPacketInfo::firstlastbitDelta, GetPacketMetadata(), GetXMLOpenClose_p(), m_enablePacketMetadata, m_f, ns3::AnimRxInfo::m_fbRx, ns3::AnimPacketInfo::m_fbTx, ns3::AnimRxInfo::m_lbRx, ns3::AnimRxInfo::m_rxnd, ns3::AnimPacketInfo::m_txnd, ns3::AnimPacketInfo::m_txNodeId, m_xml, NS_ASSERT, StartNewTraceFile(), and WriteN().
Referenced by LteRxTrace(), LteSpectrumPhyRxStart(), UanPhyGenRxTrace(), WifiMacRxTrace(), WifiPhyRxBeginTrace(), WifiPhyRxEndTrace(), and WimaxRxTrace().
Here is the call graph for this function:
Here is the caller graph for this function:
|
private |
Definition at line 560 of file animation-interface.cc.
References ns3::Time::GetSeconds(), ns3::AnimPacketInfo::m_fbTx, m_pendingCsmaPackets, ns3::Simulator::Now(), and PURGE_INTERVAL.
Referenced by MobilityAutoCheck().
Here is the call graph for this function:
Here is the caller graph for this function:
|
private |
Definition at line 534 of file animation-interface.cc.
References ns3::Time::GetSeconds(), ns3::AnimPacketInfo::m_fbTx, m_pendingLtePackets, ns3::Simulator::Now(), and PURGE_INTERVAL.
Referenced by MobilityAutoCheck().
Here is the call graph for this function:
Here is the caller graph for this function:
|
private |
Definition at line 479 of file animation-interface.cc.
References ns3::Time::GetSeconds(), ns3::AnimPacketInfo::m_fbTx, m_pendingWifiPackets, ns3::Simulator::Now(), and PURGE_INTERVAL.
Referenced by MobilityAutoCheck().
Here is the call graph for this function:
Here is the caller graph for this function:
|
private |
Definition at line 506 of file animation-interface.cc.
References ns3::Time::GetSeconds(), ns3::AnimPacketInfo::m_fbTx, m_pendingWimaxPackets, ns3::Simulator::Now(), and PURGE_INTERVAL.
Referenced by MobilityAutoCheck().
Here is the call graph for this function:
Here is the caller graph for this function:
|
private |
Definition at line 918 of file animation-interface.cc.
References m_topoMaxX, m_topoMaxY, m_topoMinX, m_topoMinY, ns3::Vector3D::x, and ns3::Vector3D::y.
Definition at line 887 of file animation-interface.cc.
References ns3::NodeList::Begin(), ns3::NodeList::End(), ns3::Object::GetObject(), ns3::MobilityModel::GetPosition(), GetPosition(), NodeHasMoved(), NS_ASSERT, and UpdatePosition().
Referenced by MobilityAutoCheck(), and MobilityCourseChangeTrace().
Here is the call graph for this function:
Here is the caller graph for this function:
|
private |
Definition at line 123 of file animation-interface.cc.
References ns3::Socket::ERROR_NOROUTETOHOST, ns3::Ipv4Route::GetGateway(), ns3::Node::GetId(), ns3::NodeList::GetNode(), ns3::Object::GetObject(), ns3::Ipv4::GetRoutingProtocol(), m_ipv4ToNodeIdMap, NS_FATAL_ERROR, NS_LOG_DEBUG, NS_LOG_INFO, NS_LOG_WARN, and ns3::Ipv4Header::SetDestination().
Referenced by TrackIpv4RoutePaths().
Here is the call graph for this function:
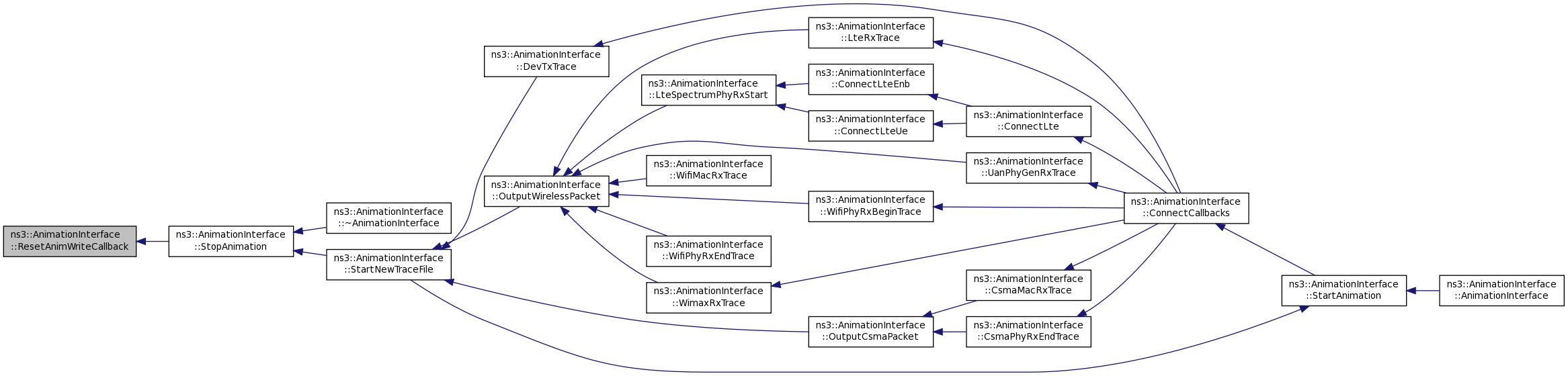
Here is the caller graph for this function:| void ns3::AnimationInterface::ResetAnimWriteCallback | ( | ) |
Reset the write callback function.
Definition at line 388 of file animation-interface.cc.
References m_writeCallback.
Referenced by StopAnimation().
Here is the caller graph for this function:| void ns3::AnimationInterface::SetAnimWriteCallback | ( | AnimWriteCallback | cb | ) |
Set a callback function to listen to AnimationInterface write events.
| cb | Address of callback function |
Definition at line 383 of file animation-interface.cc.
References m_writeCallback.
|
static |
Helper function to set the topology boundary rectangle.
| minX | X value of the lower left corner |
| minY | Y value of the lower left corner |
| maxX | X value of the upper right corner |
| maxX | Y value of the upper right corner |
Definition at line 1709 of file animation-interface.cc.
References ns3::initialized, NS_ASSERT, NS_FATAL_ERROR, userBoundary, ns3::Rectangle::xMax, ns3::Rectangle::xMin, ns3::Rectangle::yMax, and ns3::Rectangle::yMin.
Referenced by main().
Here is the caller graph for this function:
|
static |
Helper function to set Constant Position for a given node.
| n | Ptr to the node |
| x | X co-ordinate of the node |
| y | Y co-ordinate of the node |
| z | Z co-ordinate of the node |
Definition at line 1694 of file animation-interface.cc.
References ns3::Object::AggregateObject(), ns3::Node::GetId(), ns3::Object::GetObject(), NS_ASSERT, and NS_LOG_INFO.
Referenced by ns3::AnimationInterfaceTestCase::DoRun(), and main().
Here is the call graph for this function:
Here is the caller graph for this function:
|
static |
Helper function to set the description for a link.
| fromNode | Node Id of the "from Node" of the p2p link |
| toNode | Node Id of the "to Node" of the p2p link |
| linkDescription | Description of the link such as link bandwidth |
| fromNodeDescription | Description at the "from Node" end such as IP address |
| toNodeDescription | Description at the "to Node" end such as Ip address |
Definition at line 1797 of file animation-interface.cc.
References ns3::P2pLinkNodeIdPair::fromNode, linkProperties, and ns3::P2pLinkNodeIdPair::toNode.
Referenced by SetLinkDescription(), and StartAnimation().
Here is the caller graph for this function:
|
static |
Helper function to set the description for a link.
| fromNode | Ptr to the "from Node" of the p2p link |
| toNode | Ptr the "to Node" of the p2p link |
| linkDescription | Description of the link such as link bandwidth |
| fromNodeDescription | Description at the "from Node" end such as IP address |
| toNodeDescription | Description at the "to Node" end such as Ip address |
Definition at line 1821 of file animation-interface.cc.
References ns3::Node::GetId(), NS_ASSERT, and SetLinkDescription().
Here is the call graph for this function:| void ns3::AnimationInterface::SetMobilityPollInterval | ( | Time | t | ) |
Set mobility poll interval:WARNING: setting a low interval can cause slowness.
| t | Time interval between fetching mobility/position information Default: 0.25s |
Definition at line 428 of file animation-interface.cc.
References m_mobilityPollInterval.
|
static |
Helper function to set the node color.
| n | Ptr to the node |
| r | Red component value (0-255) |
| g | Green component value (0-255) |
| b | Blue component value (0-255) |
Definition at line 1725 of file animation-interface.cc.
References ns3::Node::GetId(), ns3::initialized, nodeColors, NS_ASSERT, NS_FATAL_ERROR, and NS_LOG_INFO.
Referenced by main(), and SetNodeColor().
Here is the call graph for this function:
Here is the caller graph for this function:
|
static |
Helper function to set the color of nodes in a container.
| n | Ptr to the node |
| r | Red component value (0-255) |
| g | Green component value (0-255) |
| b | Blue component value (0-255) |
Definition at line 1768 of file animation-interface.cc.
References ns3::NodeContainer::Get(), ns3::NodeContainer::GetN(), NS_ASSERT, and SetNodeColor().
Here is the call graph for this function:Helper function to set a brief description for a given node.
Definition at line 1832 of file animation-interface.cc.
References ns3::Node::GetId(), ns3::initialized, nodeDescriptions, NS_ASSERT, and NS_FATAL_ERROR.
Referenced by main().
Here is the call graph for this function:
Here is the caller graph for this function:
|
static |
Helper function to set a brief description for nodes in a Node Container.
| nc | NodeContainer containing the nodes |
| descr | A string to briefly describe the nodes |
Definition at line 1856 of file animation-interface.cc.
References ns3::NodeContainer::Get(), ns3::Node::GetId(), ns3::NodeContainer::GetN(), ns3::initialized, nodeDescriptions, NS_ASSERT, and NS_FATAL_ERROR.
Here is the call graph for this function:
|
private |
Specify that animation commands are to be written to the specified output file.
This call is used to write the animation information to a text file that can later be used as input to the network animator tool.
| fn | The name of the output file. |
Definition at line 331 of file animation-interface.cc.
References m_f, m_outputFileName, m_outputFileSet, NS_FATAL_ERROR, and NS_LOG_INFO.
Referenced by StartAnimation().
Here is the caller graph for this function:| void ns3::AnimationInterface::SetRandomPosition | ( | bool | setRandPos | ) |
Set random position if a Mobility Model does not exists for the node.
| setRandPos | True if a random position can be set for a node without a Mobililty model |
Definition at line 433 of file animation-interface.cc.
References m_randomPosition.
|
private |
Definition at line 349 of file animation-interface.cc.
References m_routingF, and NS_FATAL_ERROR.
Referenced by EnableIpv4RouteTracking().
Here is the caller graph for this function:| void ns3::AnimationInterface::SetStartTime | ( | Time | t | ) |
Specify the time at which capture should start.
| t | The time at which AnimationInterface should begin capture of traffic info |
Definition at line 321 of file animation-interface.cc.
References m_startTime.
| void ns3::AnimationInterface::SetStopTime | ( | Time | t | ) |
Specify the time at which capture should stop.
| t | The time at which AnimationInterface should stop capture of traffic info |
Definition at line 326 of file animation-interface.cc.
References m_stopTime.
|
private |
Specify that animation commands are to be written in XML format.
Definition at line 292 of file animation-interface.cc.
References m_xml, and NS_LOG_INFO.
| void ns3::AnimationInterface::ShowNode | ( | uint32_t | nodeId, |
| bool | show = true |
||
| ) |
Helper function to show/hide a node.
| nodeId | Id of the node |
| show | Set to true to show node, set to false to hide |
Definition at line 1735 of file animation-interface.cc.
References ns3::NodeList::GetNode(), GetXMLOpenClose_nodeupdate(), m_f, NS_ASSERT, NS_LOG_INFO, and WriteN().
Referenced by modify(), and ShowNode().
Here is the call graph for this function:
Here is the caller graph for this function:Helper function to show/hide a node.
| n | Ptr to the node |
| show | Set to true to show node, set to false to hide |
Definition at line 1745 of file animation-interface.cc.
References ShowNode().
Here is the call graph for this function:
|
private |
Writes the topology information and sets up the appropriate animation packet tx callback.
Writes the topology information to the appropriate output, depending on prior calls to SetOutputFile, SetServerPort, or SetInternalAnimation. Then creates the callbacks needed for the animator to start processing packets.
| restart | True when restarting animation |
Definition at line 615 of file animation-interface.cc.
References AddToIpv4AddressNodeIdTable(), ns3::NodeList::Begin(), ConnectCallbacks(), ns3::NodeList::End(), ns3::Node::GetDevice(), ns3::Node::GetId(), GetIpv4Address(), GetMacAddress(), ns3::Node::GetNDevices(), ns3::NodeList::GetNNodes(), GetPosition(), GetPreamble(), GetXMLClose(), GetXMLOpen_anim(), GetXMLOpen_topology(), GetXMLOpenClose_link(), GetXMLOpenClose_node(), linkProperties, m_currentPktCount, m_f, m_mobilityPollInterval, m_outputFileName, m_started, m_topoMaxX, m_topoMaxY, m_topoMinX, m_topoMinY, m_xml, MobilityAutoCheck(), nodeColors, NS_ASSERT, NS_LOG_DEBUG, NS_LOG_INFO, ns3::Simulator::Schedule(), SetLinkDescription(), SetOutputFile(), UpdatePosition(), WriteN(), WriteNonP2pLinkProperties(), ns3::Vector3D::x, and ns3::Vector3D::y.
Referenced by AnimationInterface(), and StartNewTraceFile().
Here is the call graph for this function:
Here is the caller graph for this function:
|
private |
Definition at line 299 of file animation-interface.cc.
References m_currentPktCount, m_maxPktsPerFile, m_originalFileName, m_outputFileName, StartAnimation(), and StopAnimation().
Referenced by DevTxTrace(), OutputCsmaPacket(), and OutputWirelessPacket().
Here is the call graph for this function:
Here is the caller graph for this function:
|
private |
Closes the interface to the animator.
Definition at line 853 of file animation-interface.cc.
References GetXMLClose(), m_f, m_outputFileSet, m_routingF, m_started, m_xml, NS_LOG_INFO, ResetAnimWriteCallback(), and WriteN().
Referenced by StartNewTraceFile(), and ~AnimationInterface().
Here is the call graph for this function:
Here is the caller graph for this function:
|
private |
Definition at line 265 of file animation-interface.cc.
References ns3::NodeList::Begin(), ns3::NodeContainer::Begin(), ns3::NodeList::End(), ns3::NodeContainer::End(), ns3::Node::GetId(), GetIpv4RoutingTable(), ns3::NodeContainer::GetN(), GetXMLOpenClose_routing(), m_routingF, m_routingNc, m_routingPollInterval, m_routingStopTime, ns3::Simulator::Now(), NS_LOG_INFO, ns3::Simulator::Schedule(), TrackIpv4RoutePaths(), and WriteN().
Referenced by EnableIpv4RouteTracking().
Here is the call graph for this function:
Here is the caller graph for this function:
|
private |
Definition at line 192 of file animation-interface.cc.
References ns3::Ipv4RouteTrackElement::destination, ns3::Ipv4RouteTrackElement::fromNodeId, ns3::Ipv4Route::GetGateway(), ns3::NodeList::GetNode(), ns3::Object::GetObject(), ns3::Ipv4::GetRoutingProtocol(), m_ipv4RouteTrackElements, m_ipv4ToNodeIdMap, NS_FATAL_ERROR, NS_LOG_INFO, NS_LOG_WARN, RecursiveIpv4RoutePathSearch(), ns3::Ipv4Header::SetDestination(), and WriteRoutePath().
Referenced by TrackIpv4Route().
Here is the call graph for this function:
Here is the caller graph for this function:
|
private |
Definition at line 402 of file animation-interface.cc.
References m_pendingUanPackets.
Referenced by UanPhyGenRxTrace().
Here is the caller graph for this function:
|
private |
Definition at line 1105 of file animation-interface.cc.
References GetAnimUidFromPacket(), GetNetDeviceFromContext(), IsInTimeWindow(), m_pendingUanPackets, m_started, ns3::Simulator::Now(), NS_ASSERT, NS_LOG_INFO, NS_LOG_WARN, OutputWirelessPacket(), UanPacketIsPending(), and UpdatePosition().
Referenced by ConnectCallbacks().
Here is the call graph for this function:
Here is the caller graph for this function:
|
private |
Definition at line 1086 of file animation-interface.cc.
References ns3::Packet::AddByteTag(), AddPendingUanPacket(), gAnimUid, GetNetDeviceFromContext(), IsInTimeWindow(), m_started, ns3::Simulator::Now(), NS_ASSERT, NS_LOG_INFO, ns3::AnimByteTag::Set(), and UpdatePosition().
Referenced by ConnectCallbacks().
Here is the call graph for this function:
Here is the caller graph for this function:| void ns3::AnimationInterface::UpdateLinkDescription | ( | uint32_t | fromNode, |
| uint32_t | toNode, | ||
| std::string | linkDescription | ||
| ) |
Helper function to update the description for a link.
| fromNode | Node Id of the "from Node" of the p2p link |
| toNode | Node Id of the "to Node" of the p2p link |
| linkDescription | Description of the link such as link bandwidth |
Definition at line 1779 of file animation-interface.cc.
References GetXMLOpenClose_linkupdate(), m_f, and WriteN().
Referenced by modify().
Here is the call graph for this function:
Here is the caller graph for this function:| void ns3::AnimationInterface::UpdateLinkDescription | ( | Ptr< Node > | fromNode, |
| Ptr< Node > | toNode, | ||
| std::string | linkDescription | ||
| ) |
Helper function to update the description for a link.
| fromNode | Ptr to the "from Node" of the p2p link |
| toNode | Ptr to the "to Node" of the p2p link |
| linkDescription | Description of the link such as link bandwidth |
Definition at line 1787 of file animation-interface.cc.
References ns3::Node::GetId(), GetXMLOpenClose_linkupdate(), m_f, NS_ASSERT, and WriteN().
Here is the call graph for this function:Helper function to update the node color.
| n | Ptr to the node |
| r | Red component value (0-255) |
| g | Green component value (0-255) |
| b | Blue component value (0-255) |
Definition at line 1750 of file animation-interface.cc.
References ns3::Node::GetId().
Referenced by modify().
Here is the call graph for this function:
Here is the caller graph for this function:| void ns3::AnimationInterface::UpdateNodeColor | ( | uint32_t | nodeId, |
| uint8_t | r, | ||
| uint8_t | g, | ||
| uint8_t | b | ||
| ) |
Helper function to update the node color.
| nodeId | Id of the node |
| r | Red component value (0-255) |
| g | Green component value (0-255) |
| b | Blue component value (0-255) |
Definition at line 1755 of file animation-interface.cc.
References ns3::NodeList::GetNode(), GetXMLOpenClose_nodeupdate(), m_f, nodeColors, NS_ASSERT, NS_LOG_INFO, and WriteN().
Here is the call graph for this function:Helper function to update the description for a given node.
Definition at line 1840 of file animation-interface.cc.
References ns3::Node::GetId().
Referenced by modify().
Here is the call graph for this function:
Here is the caller graph for this function:| void ns3::AnimationInterface::UpdateNodeDescription | ( | uint32_t | nodeId, |
| std::string | descr | ||
| ) |
Helper function to update the description for a given node.
| nodeId | Id of the node |
| descr | A string to briefly describe the node |
Definition at line 1845 of file animation-interface.cc.
References ns3::NodeList::GetNode(), GetXMLOpenClose_nodeupdate(), m_f, nodeDescriptions, NS_ASSERT, and WriteN().
Here is the call graph for this function:Definition at line 438 of file animation-interface.cc.
References ns3::Node::GetId(), ns3::Object::GetObject(), ns3::MobilityModel::GetPosition(), ns3::UniformRandomVariable::GetValue(), m_nodeLocation, m_randomPosition, m_topoMaxX, m_topoMaxY, m_topoMinX, m_topoMinY, m_uniformRandomVariable, and NS_LOG_UNCOND.
Referenced by CsmaPhyRxEndTrace(), CsmaPhyTxBeginTrace(), CsmaPhyTxEndTrace(), LteRxTrace(), LteSpectrumPhyRxStart(), LteSpectrumPhyTxStart(), LteTxTrace(), MobilityCourseChangeTrace(), RecalcTopoBounds(), StartAnimation(), UanPhyGenRxTrace(), UanPhyGenTxTrace(), WifiPhyRxBeginTrace(), WifiPhyRxEndTrace(), WifiPhyTxBeginTrace(), WimaxRxTrace(), and WimaxTxTrace().
Here is the call graph for this function:
Here is the caller graph for this function:Definition at line 462 of file animation-interface.cc.
References ns3::Node::GetId(), and m_nodeLocation.
Here is the call graph for this function:Definition at line 1238 of file animation-interface.cc.
References GetAnimUidFromPacket(), GetNetDeviceFromContext(), ns3::AnimPacketInfo::GetRxInfo(), IsInTimeWindow(), ns3::AnimRxInfo::IsPhyRxComplete(), m_pendingWifiPackets, m_started, NS_ASSERT, NS_LOG_INFO, NS_LOG_WARN, OutputWirelessPacket(), and WifiPacketIsPending().
Here is the call graph for this function:
|
private |
Definition at line 407 of file animation-interface.cc.
References m_pendingWifiPackets.
Referenced by WifiMacRxTrace(), WifiPhyRxBeginTrace(), WifiPhyRxEndTrace(), and WifiPhyTxDropTrace().
Here is the caller graph for this function:
|
private |
Definition at line 1172 of file animation-interface.cc.
References AddPendingWifiPacket(), ns3::WifiMacHeader::GetAddr2(), GetAnimUidFromPacket(), GetNetDeviceFromContext(), ns3::NodeList::GetNode(), IsInTimeWindow(), m_macToNodeIdMap, m_pendingWifiPackets, m_started, ns3::Simulator::Now(), NS_ASSERT, NS_LOG_INFO, NS_LOG_WARN, OutputWirelessPacket(), ns3::Packet::PeekHeader(), UpdatePosition(), and WifiPacketIsPending().
Referenced by ConnectCallbacks().
Here is the call graph for this function:
Here is the caller graph for this function:
|
private |
Definition at line 1263 of file animation-interface.cc.
|
private |
Definition at line 1211 of file animation-interface.cc.
References AddPendingWifiPacket(), GetAnimUidFromPacket(), GetNetDeviceFromContext(), ns3::AnimPacketInfo::GetRxInfo(), IsInTimeWindow(), ns3::AnimRxInfo::IsPhyRxComplete(), m_pendingWifiPackets, m_started, ns3::Simulator::Now(), NS_ASSERT, NS_LOG_INFO, NS_LOG_WARN, OutputWirelessPacket(), ns3::AnimPacketInfo::ProcessRxEnd(), UpdatePosition(), and WifiPacketIsPending().
Here is the call graph for this function:
|
private |
Definition at line 1127 of file animation-interface.cc.
References ns3::Packet::AddByteTag(), AddPendingWifiPacket(), gAnimUid, ns3::Node::GetId(), GetNetDeviceFromContext(), IsInTimeWindow(), m_macToNodeIdMap, m_started, ns3::Simulator::Now(), NS_ASSERT, NS_LOG_INFO, ns3::AnimByteTag::Set(), and UpdatePosition().
Referenced by ConnectCallbacks().
Here is the call graph for this function:
Here is the caller graph for this function:
|
private |
Definition at line 1157 of file animation-interface.cc.
References GetAnimUidFromPacket(), GetNetDeviceFromContext(), IsInTimeWindow(), m_pendingWifiPackets, m_started, NS_ASSERT, NS_LOG_INFO, and WifiPacketIsPending().
Here is the call graph for this function:
|
private |
Definition at line 1152 of file animation-interface.cc.
|
private |
Definition at line 418 of file animation-interface.cc.
References m_pendingWimaxPackets.
Referenced by WimaxRxTrace().
Here is the caller graph for this function:
|
private |
Definition at line 1287 of file animation-interface.cc.
References GetAnimUidFromPacket(), GetNetDeviceFromContext(), ns3::AnimPacketInfo::GetRxInfo(), IsInTimeWindow(), m_pendingWimaxPackets, m_started, ns3::Simulator::Now(), NS_ASSERT, NS_LOG_INFO, OutputWirelessPacket(), ns3::AnimPacketInfo::ProcessRxBegin(), ns3::AnimPacketInfo::ProcessRxEnd(), UpdatePosition(), and WimaxPacketIsPending().
Referenced by ConnectCallbacks().
Here is the call graph for this function:
Here is the caller graph for this function:
|
private |
Definition at line 1268 of file animation-interface.cc.
References ns3::Packet::AddByteTag(), AddPendingWimaxPacket(), gAnimUid, GetNetDeviceFromContext(), IsInTimeWindow(), m_started, ns3::Simulator::Now(), NS_ASSERT, NS_LOG_INFO, ns3::AnimByteTag::Set(), and UpdatePosition().
Referenced by ConnectCallbacks().
Here is the call graph for this function:
Here is the caller graph for this function:
|
private |
Definition at line 947 of file animation-interface.cc.
References ns3::Time::GetSeconds(), GetXMLOpenClose_p(), m_f, ns3::Simulator::Now(), and WriteN().
Referenced by MobilityAutoCheck(), and MobilityCourseChangeTrace().
Here is the call graph for this function:
Here is the caller graph for this function:
|
private |
Definition at line 927 of file animation-interface.cc.
References data.
Referenced by DevTxTrace(), EnableIpv4RouteTracking(), MobilityAutoCheck(), MobilityCourseChangeTrace(), OutputCsmaPacket(), OutputWirelessPacket(), ShowNode(), StartAnimation(), StopAnimation(), TrackIpv4Route(), UpdateLinkDescription(), UpdateNodeColor(), UpdateNodeDescription(), WriteDummyPacket(), WriteN(), WriteNonP2pLinkProperties(), and WriteRoutePath().
Here is the caller graph for this function:
|
private |
Definition at line 878 of file animation-interface.cc.
References m_writeCallback, and WriteN().
Here is the call graph for this function:
|
private |
Definition at line 977 of file animation-interface.cc.
References GetXMLOpenClose_NonP2pLinkProperties(), m_f, and WriteN().
Referenced by StartAnimation().
Here is the call graph for this function:
Here is the caller graph for this function:
|
private |
Definition at line 961 of file animation-interface.cc.
References GetXMLOpenClose_rp(), m_routingF, NS_LOG_INFO, and WriteN().
Referenced by TrackIpv4RoutePaths().
Here is the call graph for this function:
Here is the caller graph for this function:
|
private |
Definition at line 432 of file animation-interface.h.
Referenced by CsmaPhyTxBeginTrace(), LteRxTrace(), LteSpectrumPhyRxStart(), LteSpectrumPhyTxStart(), LteTxTrace(), UanPhyGenTxTrace(), WifiPhyTxBeginTrace(), and WimaxTxTrace().
|
staticprivate |
Definition at line 614 of file animation-interface.h.
Referenced by GetXMLOpenClose_link(), SetLinkDescription(), and StartAnimation().
|
private |
Definition at line 615 of file animation-interface.h.
Referenced by DevTxTrace(), GetTracePktCount(), StartAnimation(), and StartNewTraceFile().
|
private |
Definition at line 436 of file animation-interface.h.
Referenced by DevTxTrace(), EnablePacketMetadata(), OutputCsmaPacket(), and OutputWirelessPacket().
|
private |
Definition at line 424 of file animation-interface.h.
Referenced by DevTxTrace(), MobilityAutoCheck(), MobilityCourseChangeTrace(), OutputCsmaPacket(), OutputWirelessPacket(), SetOutputFile(), ShowNode(), StartAnimation(), StopAnimation(), UpdateLinkDescription(), UpdateNodeColor(), UpdateNodeDescription(), WriteDummyPacket(), and WriteNonP2pLinkProperties().
|
private |
Definition at line 602 of file animation-interface.h.
Referenced by AddSourceDestination(), and TrackIpv4RoutePaths().
|
private |
Definition at line 600 of file animation-interface.h.
Referenced by AddToIpv4AddressNodeIdTable(), RecursiveIpv4RoutePathSearch(), and TrackIpv4RoutePaths().
|
private |
Definition at line 599 of file animation-interface.h.
Referenced by WifiPhyRxBeginTrace(), and WifiPhyTxBeginTrace().
|
private |
Definition at line 439 of file animation-interface.h.
Referenced by StartNewTraceFile().
|
private |
Definition at line 429 of file animation-interface.h.
Referenced by MobilityAutoCheck(), SetMobilityPollInterval(), and StartAnimation().
|
private |
Definition at line 577 of file animation-interface.h.
Referenced by GetPosition(), and UpdatePosition().
|
private |
Definition at line 440 of file animation-interface.h.
Referenced by StartNewTraceFile().
|
private |
Definition at line 430 of file animation-interface.h.
Referenced by SetOutputFile(), StartAnimation(), and StartNewTraceFile().
|
private |
Definition at line 431 of file animation-interface.h.
Referenced by SetOutputFile(), and StopAnimation().
|
private |
Definition at line 567 of file animation-interface.h.
Referenced by AddPendingCsmaPacket(), CsmaMacRxTrace(), CsmaPacketIsPending(), CsmaPhyRxEndTrace(), CsmaPhyTxEndTrace(), and PurgePendingCsma().
|
private |
Definition at line 563 of file animation-interface.h.
Referenced by AddPendingLtePacket(), LtePacketIsPending(), LteRxTrace(), LteSpectrumPhyRxStart(), and PurgePendingLte().
|
private |
Definition at line 571 of file animation-interface.h.
Referenced by AddPendingUanPacket(), UanPacketIsPending(), and UanPhyGenRxTrace().
|
private |
Definition at line 555 of file animation-interface.h.
Referenced by AddPendingWifiPacket(), PurgePendingWifi(), WifiMacRxTrace(), WifiPacketIsPending(), WifiPhyRxBeginTrace(), WifiPhyRxEndTrace(), and WifiPhyTxDropTrace().
|
private |
Definition at line 559 of file animation-interface.h.
Referenced by AddPendingWimaxPacket(), PurgePendingWimax(), WimaxPacketIsPending(), and WimaxRxTrace().
|
private |
Definition at line 433 of file animation-interface.h.
Referenced by SetRandomPosition(), and UpdatePosition().
|
private |
Definition at line 425 of file animation-interface.h.
Referenced by EnableIpv4RouteTracking(), SetRoutingOutputFile(), StopAnimation(), TrackIpv4Route(), and WriteRoutePath().
|
private |
Definition at line 442 of file animation-interface.h.
Referenced by EnableIpv4RouteTracking().
|
private |
Definition at line 444 of file animation-interface.h.
Referenced by EnableIpv4RouteTracking(), and TrackIpv4Route().
|
private |
Definition at line 443 of file animation-interface.h.
Referenced by EnableIpv4RouteTracking(), and TrackIpv4Route().
|
private |
Definition at line 441 of file animation-interface.h.
Referenced by EnableIpv4RouteTracking(), and TrackIpv4Route().
|
private |
Definition at line 435 of file animation-interface.h.
Referenced by CsmaMacRxTrace(), CsmaPhyRxEndTrace(), CsmaPhyTxBeginTrace(), CsmaPhyTxEndTrace(), DevTxTrace(), IsStarted(), LteRxTrace(), LteSpectrumPhyRxStart(), LteSpectrumPhyTxStart(), LteTxTrace(), MobilityAutoCheck(), MobilityCourseChangeTrace(), StartAnimation(), StopAnimation(), UanPhyGenRxTrace(), UanPhyGenTxTrace(), WifiMacRxTrace(), WifiPhyRxBeginTrace(), WifiPhyRxEndTrace(), WifiPhyTxBeginTrace(), WifiPhyTxDropTrace(), WimaxRxTrace(), and WimaxTxTrace().
|
private |
Definition at line 437 of file animation-interface.h.
Referenced by IsInTimeWindow(), and SetStartTime().
|
private |
Definition at line 438 of file animation-interface.h.
Referenced by IsInTimeWindow(), and SetStopTime().
|
private |
Definition at line 630 of file animation-interface.h.
Referenced by MobilityAutoCheck(), MobilityCourseChangeTrace(), RecalcTopoBounds(), StartAnimation(), and UpdatePosition().
|
private |
Definition at line 631 of file animation-interface.h.
Referenced by MobilityAutoCheck(), MobilityCourseChangeTrace(), RecalcTopoBounds(), StartAnimation(), and UpdatePosition().
|
private |
Definition at line 628 of file animation-interface.h.
Referenced by MobilityAutoCheck(), MobilityCourseChangeTrace(), RecalcTopoBounds(), StartAnimation(), and UpdatePosition().
|
private |
Definition at line 629 of file animation-interface.h.
Referenced by MobilityAutoCheck(), MobilityCourseChangeTrace(), RecalcTopoBounds(), StartAnimation(), and UpdatePosition().
|
private |
Provides uniform random variables.
Definition at line 657 of file animation-interface.h.
Referenced by AnimationInterface(), AssignStreams(), and UpdatePosition().
|
private |
Definition at line 434 of file animation-interface.h.
Referenced by ResetAnimWriteCallback(), SetAnimWriteCallback(), and WriteN().
|
private |
Definition at line 428 of file animation-interface.h.
Referenced by DevTxTrace(), OutputCsmaPacket(), OutputWirelessPacket(), SetXMLOutput(), StartAnimation(), and StopAnimation().
|
staticprivate |
Definition at line 612 of file animation-interface.h.
Referenced by GetXMLOpenClose_nodeupdate(), MobilityCourseChangeTrace(), SetNodeColor(), StartAnimation(), and UpdateNodeColor().
|
staticprivate |
Definition at line 613 of file animation-interface.h.
Referenced by GetXMLOpenClose_node(), GetXMLOpenClose_nodeupdate(), SetNodeDescription(), and UpdateNodeDescription().
|
staticprivate |
Definition at line 632 of file animation-interface.h.
Referenced by GetXMLOpen_topology(), SetBoundary(), and ~AnimationInterface().