A Discrete-Event Network Simulator
API
 All Classes Namespaces Files Functions Variables Typedefs Enumerations Enumerator Properties Friends Macros Groups Pages
ns3::StaWifiMac Class Reference

#include <sta-wifi-mac.h>

+ Inheritance diagram for ns3::StaWifiMac:
+ Collaboration diagram for ns3::StaWifiMac:

Public Member Functions

 StaWifiMac ()
 
virtual ~StaWifiMac ()
 
virtual void Enqueue (Ptr< const Packet > packet, Mac48Address to)
 
void SetAssocRequestTimeout (Time timeout)
 
void SetMaxMissedBeacons (uint32_t missed)
 
void SetProbeRequestTimeout (Time timeout)
 
void StartActiveAssociation (void)
 
- Public Member Functions inherited from ns3::RegularWifiMac
 RegularWifiMac ()
 
virtual ~RegularWifiMac ()
 
virtual void Enqueue (Ptr< const Packet > packet, Mac48Address to, Mac48Address from)
 
Time GetAckTimeout (void) const
 
virtual Mac48Address GetAddress (void) const
 
virtual Time GetBasicBlockAckTimeout (void) const
 
virtual Mac48Address GetBssid (void) const
 
virtual Time GetCompressedBlockAckTimeout (void) const
 
Time GetCtsTimeout (void) const
 
bool GetCtsToSelfSupported () const
 
Time GetEifsNoDifs (void) const
 
Time GetPifs (void) const
 
Time GetRifs (void) const
 
Time GetSifs (void) const
 
Time GetSlot (void) const
 
virtual Ssid GetSsid (void) const
 
virtual Ptr< WifiPhyGetWifiPhy () const
 
virtual Ptr
< WifiRemoteStationManager
GetWifiRemoteStationManager () const
 
void SetAckTimeout (Time ackTimeout)
 
virtual void SetAddress (Mac48Address address)
 
virtual void SetBasicBlockAckTimeout (Time blockAckTimeout)
 
virtual void SetBssid (Mac48Address bssid)
 
virtual void SetCompressedBlockAckTimeout (Time blockAckTimeout)
 
void SetCtsTimeout (Time ctsTimeout)
 
void SetCtsToSelfSupported (bool enable)
 
void SetEifsNoDifs (Time eifsNoDifs)
 
virtual void SetForwardUpCallback (ForwardUpCallback upCallback)
 
virtual void SetLinkDownCallback (Callback< void > linkDown)
 
virtual void SetLinkUpCallback (Callback< void > linkUp)
 
void SetPifs (Time pifs)
 
virtual void SetPromisc (void)
 Sets the interface in promiscuous mode. More...
 
void SetRifs (Time rifs)
 
void SetSifs (Time sifs)
 
void SetSlot (Time slotTime)
 
virtual void SetSsid (Ssid ssid)
 
virtual void SetWifiPhy (Ptr< WifiPhy > phy)
 
virtual void SetWifiRemoteStationManager (Ptr< WifiRemoteStationManager > stationManager)
 
virtual bool SupportsSendFrom (void) const
 
- Public Member Functions inherited from ns3::WifiMac
void ConfigureStandard (enum WifiPhyStandard standard)
 
Time GetMaxPropagationDelay (void) const
 
Time GetMsduLifetime (void) const
 
void NotifyPromiscRx (Ptr< const Packet > packet)
 
void NotifyRx (Ptr< const Packet > packet)
 
void NotifyRxDrop (Ptr< const Packet > packet)
 
void NotifyTx (Ptr< const Packet > packet)
 
void NotifyTxDrop (Ptr< const Packet > packet)
 
virtual void SetForwardUpCallback (Callback< void, Ptr< Packet >, Mac48Address, Mac48Address > upCallback)=0
 
void SetMaxPropagationDelay (Time delay)
 
- Public Member Functions inherited from ns3::Object
 Object ()
 
virtual ~Object ()
 
void AggregateObject (Ptr< Object > other)
 
void Dispose (void)
 
AggregateIterator GetAggregateIterator (void) const
 
virtual TypeId GetInstanceTypeId (void) const
 
template<typename T >
Ptr< T > GetObject (void) const
 
template<typename T >
Ptr< T > GetObject (TypeId tid) const
 
void Initialize (void)
 
- Public Member Functions inherited from ns3::SimpleRefCount< Object, ObjectBase, ObjectDeleter >
 SimpleRefCount ()
 
 SimpleRefCount (const SimpleRefCount &o)
 
uint32_t GetReferenceCount (void) const
 
SimpleRefCountoperator= (const SimpleRefCount &o)
 
void Ref (void) const
 
void Unref (void) const
 
- Public Member Functions inherited from ns3::ObjectBase
virtual ~ObjectBase ()
 
void GetAttribute (std::string name, AttributeValue &value) const
 
bool GetAttributeFailSafe (std::string name, AttributeValue &attribute) const
 
void SetAttribute (std::string name, const AttributeValue &value)
 
bool SetAttributeFailSafe (std::string name, const AttributeValue &value)
 
bool TraceConnect (std::string name, std::string context, const CallbackBase &cb)
 
bool TraceConnectWithoutContext (std::string name, const CallbackBase &cb)
 
bool TraceDisconnect (std::string name, std::string context, const CallbackBase &cb)
 
bool TraceDisconnectWithoutContext (std::string name, const CallbackBase &cb)
 

Static Public Member Functions

static TypeId GetTypeId (void)
 
- Static Public Member Functions inherited from ns3::RegularWifiMac
static TypeId GetTypeId (void)
 
- Static Public Member Functions inherited from ns3::WifiMac
static TypeId GetTypeId (void)
 
- Static Public Member Functions inherited from ns3::Object
static TypeId GetTypeId (void)
 
- Static Public Member Functions inherited from ns3::SimpleRefCount< Object, ObjectBase, ObjectDeleter >
static void Cleanup (void)
 
- Static Public Member Functions inherited from ns3::ObjectBase
static TypeId GetTypeId (void)
 

Private Types

enum  MacState {
  ASSOCIATED, WAIT_PROBE_RESP, WAIT_ASSOC_RESP, BEACON_MISSED,
  REFUSED
}
 

Private Member Functions

void AssocRequestTimeout (void)
 
bool GetActiveProbing (void) const
 
HtCapabilities GetHtCapabilities (void) const
 
SupportedRates GetSupportedRates (void) const
 
bool IsAssociated (void) const
 
bool IsWaitAssocResp (void) const
 
void MissedBeacons (void)
 
void ProbeRequestTimeout (void)
 
virtual void Receive (Ptr< Packet > packet, const WifiMacHeader *hdr)
 
void RestartBeaconWatchdog (Time delay)
 
void SendAssociationRequest (void)
 
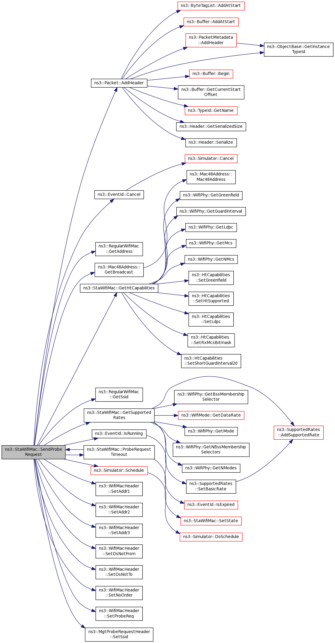
void SendProbeRequest (void)
 
void SetActiveProbing (bool enable)
 
void SetState (enum MacState value)
 
void TryToEnsureAssociated (void)
 

Private Attributes

TracedCallback< Mac48Addressm_assocLogger
 
EventId m_assocRequestEvent
 
Time m_assocRequestTimeout
 
EventId m_beaconWatchdog
 
Time m_beaconWatchdogEnd
 
TracedCallback< Mac48Addressm_deAssocLogger
 
uint32_t m_maxMissedBeacons
 
EventId m_probeRequestEvent
 
Time m_probeRequestTimeout
 
enum MacState m_state
 

Additional Inherited Members

- Public Types inherited from ns3::RegularWifiMac
typedef Callback< void, Ptr
< Packet >, Mac48Address,
Mac48Address
ForwardUpCallback
 
- Protected Types inherited from ns3::RegularWifiMac
typedef std::map< AcIndex, Ptr
< EdcaTxopN > > 
EdcaQueues
 
- Protected Member Functions inherited from ns3::RegularWifiMac
virtual void DeaggregateAmsduAndForward (Ptr< Packet > aggregatedPacket, const WifiMacHeader *hdr)
 
virtual void DoDispose ()
 
virtual void DoInitialize ()
 
virtual void FinishConfigureStandard (enum WifiPhyStandard standard)
 
void ForwardUp (Ptr< Packet > packet, Mac48Address from, Mac48Address to)
 
bool GetHtSupported () const
 
bool GetQosSupported () const
 
virtual void SendAddBaResponse (const MgtAddBaRequestHeader *reqHdr, Mac48Address originator)
 
void SetHtSupported (bool enable)
 
void SetQosSupported (bool enable)
 
void SetTypeOfStation (TypeOfStation type)
 
virtual void TxFailed (const WifiMacHeader &hdr)
 
virtual void TxOk (const WifiMacHeader &hdr)
 
- Protected Member Functions inherited from ns3::WifiMac
void ConfigureDcf (Ptr< Dcf > dcf, uint32_t cwmin, uint32_t cwmax, enum AcIndex ac)
 
- Protected Member Functions inherited from ns3::Object
 Object (const Object &o)
 
virtual void NotifyNewAggregate (void)
 
- Protected Member Functions inherited from ns3::ObjectBase
void ConstructSelf (const AttributeConstructionList &attributes)
 
virtual void NotifyConstructionCompleted (void)
 
- Protected Attributes inherited from ns3::RegularWifiMac
Ptr< DcaTxopm_dca
 
DcfManagerm_dcfManager
 
EdcaQueues m_edca
 
ForwardUpCallback m_forwardUp
 
bool m_htSupported
 
Callback< void > m_linkDown
 
Callback< void > m_linkUp
 
Ptr< MacLowm_low
 
Ptr< WifiPhym_phy
 
bool m_qosSupported
 
MacRxMiddlem_rxMiddle
 
Ssid m_ssid
 
Ptr< WifiRemoteStationManagerm_stationManager
 
MacTxMiddlem_txMiddle
 

Detailed Description

The Wifi MAC high model for a non-AP STA in a BSS.

Config Paths

ns3::StaWifiMac is accessible through the following paths with Config::Set and Config::Connect:

  • /NodeList/[i]/DeviceList/[i]/$ns3::WifiNetDevice/Mac/$ns3::RegularWifiMac/$ns3::StaWifiMac
  • /NodeList/[i]/DeviceList/[i]/$ns3::WifiNetDevice/Mac/$ns3::StaWifiMac

Attributes

  • ProbeRequestTimeout: The interval between two consecutive probe request attempts.
    • Set with class: ns3::TimeValue
    • Underlying type: Time -9223372036854775808.0ns:+9223372036854775807.0ns
    • Initial value: +50000000.0ns
    • Flags: construct write read
  • AssocRequestTimeout: The interval between two consecutive assoc request attempts.
    • Set with class: ns3::TimeValue
    • Underlying type: Time -9223372036854775808.0ns:+9223372036854775807.0ns
    • Initial value: +500000000.0ns
    • Flags: construct write read
  • MaxMissedBeacons: Number of beacons which much be consecutively missed before we attempt to restart association.
  • ActiveProbing: If true, we send probe requests. If false, we don't. NOTE: if more than one STA in your simulation is using active probing, you should enable it at a different simulation time for each STA, otherwise all the STAs will start sending probes at the same time resulting in collisions. See bug 1060 for more info.
    • Set with class: BooleanValue
    • Underlying type: bool
    • Initial value: false
    • Flags: construct write

Attributes defined in parent class ns3::RegularWifiMac

  • QosSupported: This Boolean attribute is set to enable 802.11e/WMM-style QoS support at this STA
    • Set with class: BooleanValue
    • Underlying type: bool
    • Initial value: false
    • Flags: construct write read
  • HtSupported: This Boolean attribute is set to enable 802.11n support at this STA
    • Set with class: BooleanValue
    • Underlying type: bool
    • Initial value: false
    • Flags: construct write read
  • CtsToSelfSupported: Use CTS to Self when using a rate that is not in the basic set rate
    • Set with class: BooleanValue
    • Underlying type: bool
    • Initial value: false
    • Flags: construct write read
  • DcaTxop: The DcaTxop object
    • Set with class: ns3::PointerValue
    • Underlying type: ns3::Ptr< ns3::DcaTxop >
    • Flags: read
  • VO_EdcaTxopN: Queue that manages packets belonging to AC_VO access class
    • Set with class: ns3::PointerValue
    • Underlying type: ns3::Ptr< ns3::EdcaTxopN >
    • Flags: read
  • VI_EdcaTxopN: Queue that manages packets belonging to AC_VI access class
    • Set with class: ns3::PointerValue
    • Underlying type: ns3::Ptr< ns3::EdcaTxopN >
    • Flags: read
  • BE_EdcaTxopN: Queue that manages packets belonging to AC_BE access class
    • Set with class: ns3::PointerValue
    • Underlying type: ns3::Ptr< ns3::EdcaTxopN >
    • Flags: read
  • BK_EdcaTxopN: Queue that manages packets belonging to AC_BK access class
    • Set with class: ns3::PointerValue
    • Underlying type: ns3::Ptr< ns3::EdcaTxopN >
    • Flags: read

Attributes defined in parent class ns3::WifiMac

  • CtsTimeout: When this timeout expires, the RTS/CTS handshake has failed.
    • Set with class: ns3::TimeValue
    • Underlying type: Time -9223372036854775808.0ns:+9223372036854775807.0ns
    • Initial value: +75000.0ns
    • Flags: construct write read
  • AckTimeout: When this timeout expires, the DATA/ACK handshake has failed.
    • Set with class: ns3::TimeValue
    • Underlying type: Time -9223372036854775808.0ns:+9223372036854775807.0ns
    • Initial value: +75000.0ns
    • Flags: construct write read
  • BasicBlockAckTimeout: When this timeout expires, the BASIC_BLOCK_ACK_REQ/BASIC_BLOCK_ACK handshake has failed.
    • Set with class: ns3::TimeValue
    • Underlying type: Time -9223372036854775808.0ns:+9223372036854775807.0ns
    • Initial value: +281000.0ns
    • Flags: construct write read
  • CompressedBlockAckTimeout: When this timeout expires, the COMPRESSED_BLOCK_ACK_REQ/COMPRESSED_BLOCK_ACK handshake has failed.
    • Set with class: ns3::TimeValue
    • Underlying type: Time -9223372036854775808.0ns:+9223372036854775807.0ns
    • Initial value: +107000.0ns
    • Flags: construct write read
  • Sifs: The value of the SIFS constant.
    • Set with class: ns3::TimeValue
    • Underlying type: Time -9223372036854775808.0ns:+9223372036854775807.0ns
    • Initial value: +16000.0ns
    • Flags: construct write read
  • EifsNoDifs: The value of EIFS-DIFS
    • Set with class: ns3::TimeValue
    • Underlying type: Time -9223372036854775808.0ns:+9223372036854775807.0ns
    • Initial value: +60000.0ns
    • Flags: construct write read
  • Slot: The duration of a Slot.
    • Set with class: ns3::TimeValue
    • Underlying type: Time -9223372036854775808.0ns:+9223372036854775807.0ns
    • Initial value: +9000.0ns
    • Flags: construct write read
  • Pifs: The value of the PIFS constant.
    • Set with class: ns3::TimeValue
    • Underlying type: Time -9223372036854775808.0ns:+9223372036854775807.0ns
    • Initial value: +25000.0ns
    • Flags: construct write read
  • Rifs: The value of the RIFS constant.
    • Set with class: ns3::TimeValue
    • Underlying type: Time -9223372036854775808.0ns:+9223372036854775807.0ns
    • Initial value: +2000.0ns
    • Flags: construct write read
  • MaxPropagationDelay: The maximum propagation delay. Unused for now.
    • Set with class: ns3::TimeValue
    • Underlying type: Time -9223372036854775808.0ns:+9223372036854775807.0ns
    • Initial value: +3333.0ns
    • Flags: construct write read
  • Ssid: The ssid we want to belong to.
    • Set with class: SsidValue
    • Underlying type: Ssid
    • Initial value: default
    • Flags: construct write read

TraceSources

  • Assoc: Associated with an access point.
  • DeAssoc: Association with an access point lost.

TraceSources defined in parent class ns3::RegularWifiMac

  • TxOkHeader: The header of successfully transmitted packet
  • TxErrHeader: The header of unsuccessfully transmitted packet

TraceSources defined in parent class ns3::WifiMac

  • MacTx: A packet has been received from higher layers and is being processed in preparation for queueing for transmission.
  • MacTxDrop: A packet has been dropped in the MAC layer before being queued for transmission.
  • MacPromiscRx: A packet has been received by this device, has been passed up from the physical layer and is being forwarded up the local protocol stack. This is a promiscuous trace,
  • MacRx: A packet has been received by this device, has been passed up from the physical layer and is being forwarded up the local protocol stack. This is a non-promiscuous trace,
  • MacRxDrop: A packet has been dropped in the MAC layer after it has been passed up from the physical layer.

Definition at line 43 of file sta-wifi-mac.h.

Member Enumeration Documentation

Enumerator
ASSOCIATED 
WAIT_PROBE_RESP 
WAIT_ASSOC_RESP 
BEACON_MISSED 
REFUSED 

Definition at line 87 of file sta-wifi-mac.h.

Constructor & Destructor Documentation

ns3::StaWifiMac::StaWifiMac ( )

Definition at line 97 of file sta-wifi-mac.cc.

References NS_LOG_FUNCTION, ns3::RegularWifiMac::SetTypeOfStation(), and ns3::STA.

+ Here is the call graph for this function:

ns3::StaWifiMac::~StaWifiMac ( )
virtual

Definition at line 110 of file sta-wifi-mac.cc.

References NS_LOG_FUNCTION.

Member Function Documentation

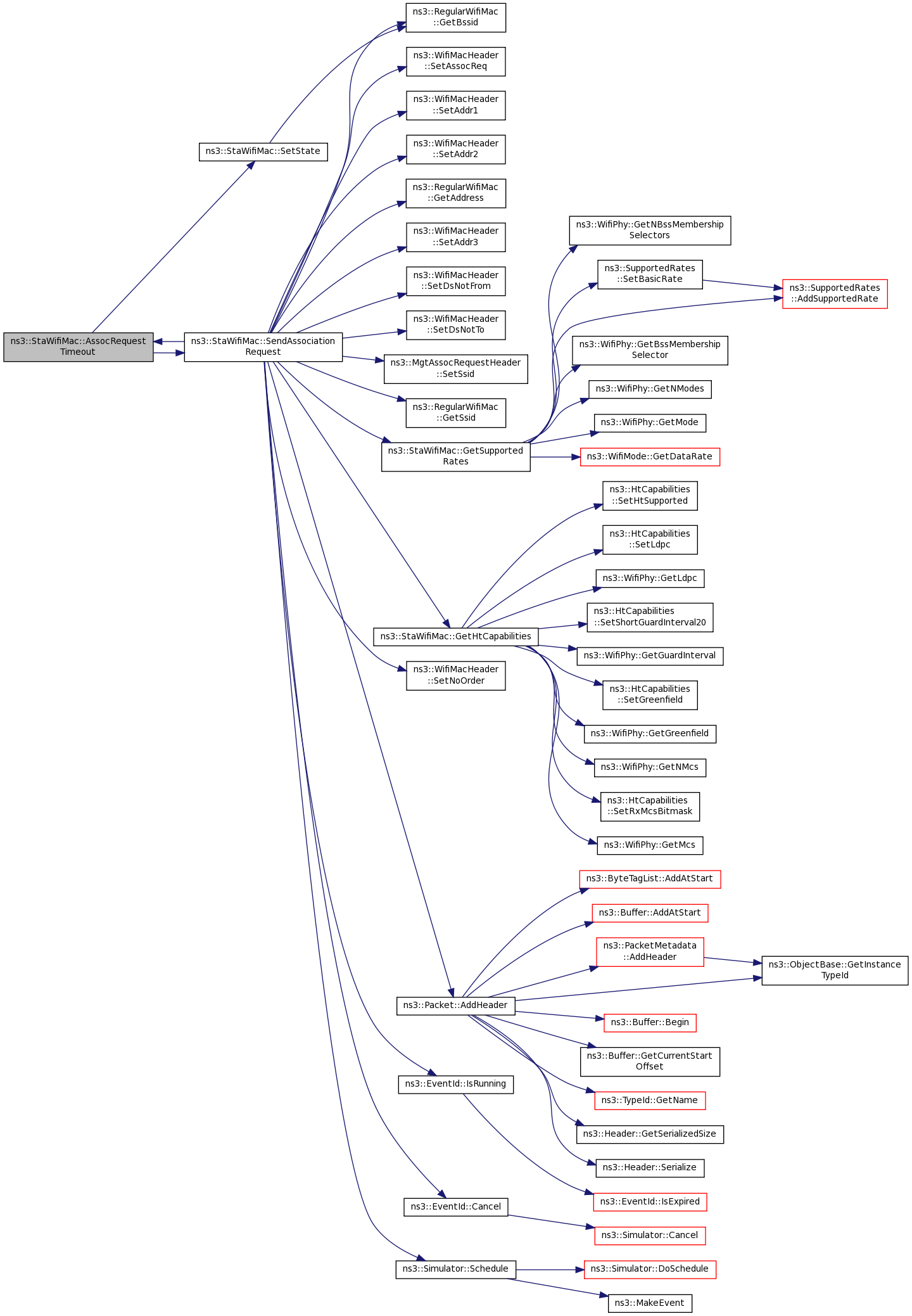
void ns3::StaWifiMac::AssocRequestTimeout ( void  )
private

Definition at line 273 of file sta-wifi-mac.cc.

References NS_LOG_FUNCTION, SendAssociationRequest(), SetState(), and WAIT_ASSOC_RESP.

Referenced by SendAssociationRequest().

+ Here is the call graph for this function:

+ Here is the caller graph for this function:

bool ns3::StaWifiMac::GetActiveProbing ( void  ) const
private
TypeId ns3::StaWifiMac::GetTypeId ( void  )
static
bool ns3::StaWifiMac::IsAssociated ( void  ) const
private

Definition at line 321 of file sta-wifi-mac.cc.

References ASSOCIATED, and m_state.

Referenced by Enqueue(), and Receive().

+ Here is the caller graph for this function:

bool ns3::StaWifiMac::IsWaitAssocResp ( void  ) const
private

Definition at line 327 of file sta-wifi-mac.cc.

References m_state, and WAIT_ASSOC_RESP.

Referenced by Receive().

+ Here is the caller graph for this function:

void ns3::StaWifiMac::MissedBeacons ( void  )
private

Definition at line 289 of file sta-wifi-mac.cc.

References BEACON_MISSED, ns3::EventId::Cancel(), ns3::EventId::IsRunning(), m_beaconWatchdog, m_beaconWatchdogEnd, ns3::Simulator::Now(), NS_LOG_DEBUG, NS_LOG_FUNCTION, ns3::Simulator::Schedule(), SetState(), and TryToEnsureAssociated().

Referenced by RestartBeaconWatchdog().

+ Here is the call graph for this function:

+ Here is the caller graph for this function:

void ns3::StaWifiMac::ProbeRequestTimeout ( void  )
private

Definition at line 281 of file sta-wifi-mac.cc.

References NS_LOG_FUNCTION, SendProbeRequest(), SetState(), and WAIT_PROBE_RESP.

Referenced by SendProbeRequest().

+ Here is the call graph for this function:

+ Here is the caller graph for this function:

void ns3::StaWifiMac::Receive ( Ptr< Packet packet,
const WifiMacHeader hdr 
)
privatevirtual

This method acts as the MacRxMiddle receive callback and is invoked to notify us that a frame has been received. The implementation is intended to capture logic that is going to be common to all (or most) derived classes. Specifically, handling of Block Ack managment frames is dealt with here.

This method will need, however, to be overriden by derived classes so that they can perform their data handling before invoking the base version.

Parameters
packetthe packet that has been received.
hdra pointer to the MAC header of the received frame.

Reimplemented from ns3::RegularWifiMac.

Definition at line 403 of file sta-wifi-mac.cc.

References ASSOCIATED, BEACON_MISSED, ns3::EventId::Cancel(), ns3::RegularWifiMac::DeaggregateAmsduAndForward(), ns3::RegularWifiMac::ForwardUp(), ns3::WifiMacHeader::GetAddr1(), ns3::WifiMacHeader::GetAddr2(), ns3::WifiMacHeader::GetAddr3(), ns3::RegularWifiMac::GetAddress(), ns3::MgtProbeResponseHeader::GetBeaconIntervalUs(), ns3::RegularWifiMac::GetBssid(), ns3::WifiPhy::GetBssMembershipSelector(), ns3::WifiMode::GetDataRate(), ns3::MgtAssocResponseHeader::GetHtCapabilities(), ns3::WifiPhy::GetMcs(), ns3::WifiPhy::GetMode(), ns3::WifiPhy::GetNBssMembershipSelectors(), ns3::WifiPhy::GetNMcs(), ns3::WifiPhy::GetNModes(), ns3::RegularWifiMac::GetSsid(), ns3::MgtProbeResponseHeader::GetSsid(), ns3::MgtAssocResponseHeader::GetStatusCode(), ns3::MgtAssocResponseHeader::GetSupportedRates(), ns3::MgtProbeResponseHeader::GetSupportedRates(), IsAssociated(), ns3::WifiMacHeader::IsAssocReq(), ns3::WifiMacHeader::IsAssocResp(), ns3::SupportedRates::IsBasicRate(), ns3::WifiMacHeader::IsBeacon(), ns3::WifiMacHeader::IsCtl(), ns3::WifiMacHeader::IsData(), ns3::Ssid::IsEqual(), ns3::WifiMacHeader::IsFromDs(), ns3::Mac48Address::IsGroup(), ns3::Callback< R, T1, T2, T3, T4, T5, T6, T7, T8, T9 >::IsNull(), ns3::WifiMacHeader::IsProbeReq(), ns3::WifiMacHeader::IsProbeResp(), ns3::WifiMacHeader::IsQosAmsdu(), ns3::WifiMacHeader::IsQosData(), ns3::EventId::IsRunning(), ns3::StatusCode::IsSuccess(), ns3::HtCapabilities::IsSupportedMcs(), ns3::SupportedRates::IsSupportedRate(), ns3::WifiMacHeader::IsToDs(), IsWaitAssocResp(), m_assocRequestEvent, ns3::RegularWifiMac::m_htSupported, ns3::RegularWifiMac::m_linkUp, m_maxMissedBeacons, ns3::RegularWifiMac::m_phy, m_probeRequestEvent, m_state, ns3::RegularWifiMac::m_stationManager, ns3::WifiMac::NotifyRxDrop(), NS_ASSERT, NS_LOG_DEBUG, NS_LOG_FUNCTION, NS_LOG_LOGIC, ns3::RegularWifiMac::Receive(), REFUSED, ns3::Packet::RemoveHeader(), RestartBeaconWatchdog(), SendAssociationRequest(), ns3::RegularWifiMac::SetBssid(), SetState(), WAIT_ASSOC_RESP, and WAIT_PROBE_RESP.

void ns3::StaWifiMac::RestartBeaconWatchdog ( Time  delay)
private

Definition at line 308 of file sta-wifi-mac.cc.

References ns3::Simulator::GetDelayLeft(), ns3::EventId::IsExpired(), m_beaconWatchdog, m_beaconWatchdogEnd, MissedBeacons(), ns3::Simulator::Now(), NS_LOG_DEBUG, NS_LOG_FUNCTION, and ns3::Simulator::Schedule().

Referenced by Receive().

+ Here is the call graph for this function:

+ Here is the caller graph for this function:

void ns3::StaWifiMac::SetActiveProbing ( bool  enable)
private

Definition at line 144 of file sta-wifi-mac.cc.

References ns3::EventId::Cancel(), m_probeRequestEvent, NS_LOG_FUNCTION, ns3::Simulator::ScheduleNow(), and TryToEnsureAssociated().

Referenced by GetTypeId().

+ Here is the call graph for this function:

+ Here is the caller graph for this function:

void ns3::StaWifiMac::SetAssocRequestTimeout ( Time  timeout)
Parameters
timeoutIf no association response is received within the specified timeout, the station sends a new association request.

Definition at line 130 of file sta-wifi-mac.cc.

References m_assocRequestTimeout, NS_LOG_FUNCTION, and timeout.

void ns3::StaWifiMac::SetMaxMissedBeacons ( uint32_t  missed)
Parameters
missedthe number of beacons which must be missed before a new association sequence is started.

Definition at line 116 of file sta-wifi-mac.cc.

References m_maxMissedBeacons, and NS_LOG_FUNCTION.

void ns3::StaWifiMac::SetProbeRequestTimeout ( Time  timeout)
Parameters
timeoutIf no probe response is received within the specified timeout, the station sends a new probe request.

Definition at line 123 of file sta-wifi-mac.cc.

References m_probeRequestTimeout, NS_LOG_FUNCTION, and timeout.

void ns3::StaWifiMac::SetState ( enum MacState  value)
private

Definition at line 633 of file sta-wifi-mac.cc.

References ASSOCIATED, ns3::RegularWifiMac::GetBssid(), m_assocLogger, m_deAssocLogger, and m_state.

Referenced by AssocRequestTimeout(), MissedBeacons(), ProbeRequestTimeout(), Receive(), and TryToEnsureAssociated().

+ Here is the call graph for this function:

+ Here is the caller graph for this function:

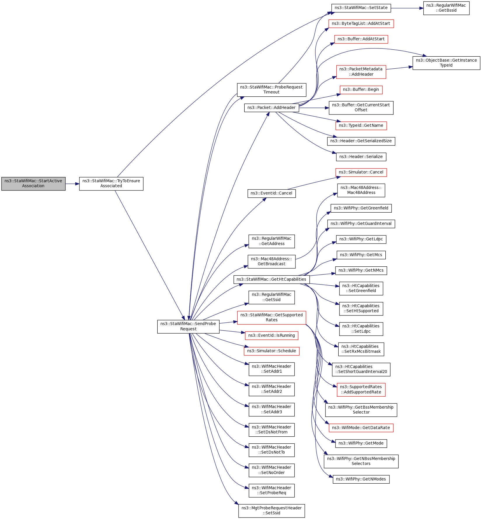
void ns3::StaWifiMac::StartActiveAssociation ( void  )

Start an active association sequence immediately.

Definition at line 137 of file sta-wifi-mac.cc.

References NS_LOG_FUNCTION, and TryToEnsureAssociated().

+ Here is the call graph for this function:

void ns3::StaWifiMac::TryToEnsureAssociated ( void  )
private

Definition at line 232 of file sta-wifi-mac.cc.

References ASSOCIATED, BEACON_MISSED, ns3::RegularWifiMac::m_linkDown, m_state, NS_LOG_FUNCTION, REFUSED, SendProbeRequest(), SetState(), WAIT_ASSOC_RESP, and WAIT_PROBE_RESP.

Referenced by Enqueue(), MissedBeacons(), SetActiveProbing(), and StartActiveAssociation().

+ Here is the call graph for this function:

+ Here is the caller graph for this function:

Member Data Documentation

TracedCallback<Mac48Address> ns3::StaWifiMac::m_assocLogger
private

Definition at line 123 of file sta-wifi-mac.h.

Referenced by GetTypeId(), and SetState().

EventId ns3::StaWifiMac::m_assocRequestEvent
private

Definition at line 118 of file sta-wifi-mac.h.

Referenced by Receive(), and SendAssociationRequest().

Time ns3::StaWifiMac::m_assocRequestTimeout
private

Definition at line 116 of file sta-wifi-mac.h.

Referenced by GetTypeId(), SendAssociationRequest(), and SetAssocRequestTimeout().

EventId ns3::StaWifiMac::m_beaconWatchdog
private

Definition at line 119 of file sta-wifi-mac.h.

Referenced by MissedBeacons(), and RestartBeaconWatchdog().

Time ns3::StaWifiMac::m_beaconWatchdogEnd
private

Definition at line 120 of file sta-wifi-mac.h.

Referenced by MissedBeacons(), and RestartBeaconWatchdog().

TracedCallback<Mac48Address> ns3::StaWifiMac::m_deAssocLogger
private

Definition at line 124 of file sta-wifi-mac.h.

Referenced by GetTypeId(), and SetState().

uint32_t ns3::StaWifiMac::m_maxMissedBeacons
private

Definition at line 121 of file sta-wifi-mac.h.

Referenced by GetTypeId(), Receive(), and SetMaxMissedBeacons().

EventId ns3::StaWifiMac::m_probeRequestEvent
private

Definition at line 117 of file sta-wifi-mac.h.

Referenced by Receive(), SendProbeRequest(), and SetActiveProbing().

Time ns3::StaWifiMac::m_probeRequestTimeout
private

Definition at line 115 of file sta-wifi-mac.h.

Referenced by GetTypeId(), SendProbeRequest(), and SetProbeRequestTimeout().

enum MacState ns3::StaWifiMac::m_state
private

The documentation for this class was generated from the following files: