handle RTS/CTS/DATA/ACK transactions. More...
#include <mac-low.h>
Inheritance diagram for ns3::MacLow:
Collaboration diagram for ns3::MacLow:Public Types | |
| typedef Callback< void, Ptr < Packet >, const WifiMacHeader * > | MacLowRxCallback |
Public Member Functions | |
| MacLow () | |
| virtual | ~MacLow () |
| Time | CalculateTransmissionTime (Ptr< const Packet > packet, const WifiMacHeader *hdr, const MacLowTransmissionParameters ¶meters) const |
| void | CreateBlockAckAgreement (const MgtAddBaResponseHeader *respHdr, Mac48Address originator, uint16_t startingSeq) |
| void | DestroyBlockAckAgreement (Mac48Address originator, uint8_t tid) |
| Time | GetAckTimeout (void) const |
| Mac48Address | GetAddress (void) const |
| Time | GetBasicBlockAckTimeout () const |
| Mac48Address | GetBssid (void) const |
| Time | GetCompressedBlockAckTimeout () const |
| Time | GetCtsTimeout (void) const |
| bool | GetCtsToSelfSupported () const |
| Time | GetPifs (void) const |
| Time | GetRifs (void) const |
| Time | GetSifs (void) const |
| Time | GetSlotTime (void) const |
| void | NotifySwitchingStartNow (Time duration) |
| void | ReceiveError (Ptr< const Packet > packet, double rxSnr) |
| void | ReceiveOk (Ptr< Packet > packet, double rxSnr, WifiMode txMode, WifiPreamble preamble) |
| void | RegisterBlockAckListenerForAc (enum AcIndex ac, MacLowBlockAckEventListener *listener) |
| void | RegisterDcfListener (MacLowDcfListener *listener) |
| void | SetAckTimeout (Time ackTimeout) |
| void | SetAddress (Mac48Address ad) |
| void | SetBasicBlockAckTimeout (Time blockAckTimeout) |
| void | SetBssid (Mac48Address ad) |
| void | SetCompressedBlockAckTimeout (Time blockAckTimeout) |
| void | SetCtsTimeout (Time ctsTimeout) |
| void | SetCtsToSelfSupported (bool enable) |
| void | SetPhy (Ptr< WifiPhy > phy) |
| void | SetPifs (Time pifs) |
| void | SetPromisc (void) |
| void | SetRifs (Time rifs) |
| void | SetRxCallback (Callback< void, Ptr< Packet >, const WifiMacHeader * > callback) |
| void | SetSifs (Time sifs) |
| void | SetSlotTime (Time slotTime) |
| void | SetWifiRemoteStationManager (Ptr< WifiRemoteStationManager > manager) |
| void | StartTransmission (Ptr< const Packet > packet, const WifiMacHeader *hdr, MacLowTransmissionParameters parameters, MacLowTransmissionListener *listener) |
Public Member Functions inherited from ns3::Object | |
| Object () | |
| virtual | ~Object () |
| void | AggregateObject (Ptr< Object > other) |
| void | Dispose (void) |
| AggregateIterator | GetAggregateIterator (void) const |
| virtual TypeId | GetInstanceTypeId (void) const |
| template<typename T > | |
| Ptr< T > | GetObject (void) const |
| template<typename T > | |
| Ptr< T > | GetObject (TypeId tid) const |
| void | Initialize (void) |
Public Member Functions inherited from ns3::SimpleRefCount< Object, ObjectBase, ObjectDeleter > | |
| SimpleRefCount () | |
| SimpleRefCount (const SimpleRefCount &o) | |
| uint32_t | GetReferenceCount (void) const |
| SimpleRefCount & | operator= (const SimpleRefCount &o) |
| void | Ref (void) const |
| void | Unref (void) const |
Public Member Functions inherited from ns3::ObjectBase | |
| virtual | ~ObjectBase () |
| void | GetAttribute (std::string name, AttributeValue &value) const |
| bool | GetAttributeFailSafe (std::string name, AttributeValue &attribute) const |
| void | SetAttribute (std::string name, const AttributeValue &value) |
| bool | SetAttributeFailSafe (std::string name, const AttributeValue &value) |
| bool | TraceConnect (std::string name, std::string context, const CallbackBase &cb) |
| bool | TraceConnectWithoutContext (std::string name, const CallbackBase &cb) |
| bool | TraceDisconnect (std::string name, std::string context, const CallbackBase &cb) |
| bool | TraceDisconnectWithoutContext (std::string name, const CallbackBase &cb) |
Private Types | |
| typedef std::pair < Mac48Address, uint8_t > | AgreementKey |
| typedef std::map< AgreementKey, AgreementValue > | Agreements |
| typedef std::map< AgreementKey, AgreementValue >::iterator | AgreementsI |
| typedef std::pair < BlockAckAgreement, std::list < BufferedPacket > > | AgreementValue |
| typedef std::map< AgreementKey, BlockAckCache > | BlockAckCaches |
| typedef std::map< AgreementKey, BlockAckCache >::iterator | BlockAckCachesI |
| typedef std::pair< Ptr< Packet > , WifiMacHeader > | BufferedPacket |
| typedef std::list < BufferedPacket >::iterator | BufferedPacketI |
| typedef std::vector < MacLowDcfListener * > | DcfListeners |
| typedef std::vector < MacLowDcfListener * > ::const_iterator | DcfListenersCI |
| typedef std::map< AcIndex, MacLowBlockAckEventListener * > | QueueListeners |
Additional Inherited Members | |
Static Public Member Functions inherited from ns3::Object | |
| static TypeId | GetTypeId (void) |
Static Public Member Functions inherited from ns3::SimpleRefCount< Object, ObjectBase, ObjectDeleter > | |
| static void | Cleanup (void) |
Static Public Member Functions inherited from ns3::ObjectBase | |
| static TypeId | GetTypeId (void) |
Protected Member Functions inherited from ns3::Object | |
| Object (const Object &o) | |
| virtual void | DoInitialize (void) |
| virtual void | NotifyNewAggregate (void) |
Protected Member Functions inherited from ns3::ObjectBase | |
| void | ConstructSelf (const AttributeConstructionList &attributes) |
| virtual void | NotifyConstructionCompleted (void) |
|
private |
|
private |
|
private |
|
private |
|
private |
|
private |
|
private |
|
private |
|
private |
|
private |
| typedef Callback<void, Ptr<Packet>, const WifiMacHeader*> ns3::MacLow::MacLowRxCallback |
|
private |
| ns3::MacLow::MacLow | ( | ) |
Definition at line 285 of file mac-low.cc.
References m_lastNavDuration, m_lastNavStart, m_promisc, and NS_LOG_FUNCTION.
|
virtual |
Definition at line 306 of file mac-low.cc.
References NS_LOG_FUNCTION.
|
private |
Definition at line 1287 of file mac-low.cc.
References ns3::WifiMacHeader::GetAddr1(), m_currentHdr, m_listener, m_stationManager, ns3::MacLowTransmissionListener::MissedBlockAck(), NS_LOG_DEBUG, and NS_LOG_FUNCTION.
Referenced by StartDataTxTimers().
Here is the call graph for this function:
Here is the caller graph for this function:
|
private |
Definition at line 1050 of file mac-low.cc.
References ns3::WifiPhy::CalculateTxDuration(), GetAckDuration(), ns3::WifiMacHeader::GetAddr1(), GetCtsDuration(), GetDataTxVector(), ns3::WifiPhy::GetGreenfield(), ns3::WifiTxVector::GetMode(), ns3::WifiMode::GetModulationClass(), GetRtsSize(), GetRtsTxVector(), GetSifs(), GetSize(), m_currentHdr, m_phy, m_stationManager, ns3::MacLowTransmissionParameters::MustSendRts(), ns3::MacLowTransmissionParameters::MustWaitAck(), ns3::WIFI_MOD_CLASS_HT, ns3::WIFI_PREAMBLE_HT_GF, ns3::WIFI_PREAMBLE_HT_MF, and ns3::WIFI_PREAMBLE_LONG.
Referenced by CalculateTransmissionTime().
Here is the call graph for this function:
Here is the caller graph for this function:| Time ns3::MacLow::CalculateTransmissionTime | ( | Ptr< const Packet > | packet, |
| const WifiMacHeader * | hdr, | ||
| const MacLowTransmissionParameters & | parameters | ||
| ) | const |
| packet | to send (does not include the 802.11 MAC header and checksum) |
| hdr | header associated to the packet to send. |
| parameters | transmission parameters of packet. |
This transmission time includes the time required for the next packet transmission if one was selected.
Definition at line 1095 of file mac-low.cc.
References CalculateOverallTxTime(), ns3::WifiPhy::CalculateTxDuration(), ns3::WifiMacHeader::GetAddr1(), GetDataTxVector(), ns3::WifiPhy::GetGreenfield(), ns3::WifiTxVector::GetMode(), ns3::WifiMode::GetModulationClass(), ns3::MacLowTransmissionParameters::GetNextPacketSize(), GetSifs(), ns3::MacLowTransmissionParameters::HasNextPacket(), m_currentHdr, m_phy, m_stationManager, ns3::WIFI_MOD_CLASS_HT, ns3::WIFI_PREAMBLE_HT_GF, ns3::WIFI_PREAMBLE_HT_MF, and ns3::WIFI_PREAMBLE_LONG.
Here is the call graph for this function:
|
private |
Definition at line 342 of file mac-low.cc.
References ns3::EventId::Cancel(), ns3::MacLowTransmissionListener::Cancel(), ns3::EventId::IsRunning(), m_blockAckTimeoutEvent, m_ctsTimeoutEvent, m_endTxNoAckEvent, m_fastAckFailedTimeoutEvent, m_fastAckTimeoutEvent, m_listener, m_normalAckTimeoutEvent, m_sendAckEvent, m_sendCtsEvent, m_sendDataEvent, m_superFastAckTimeoutEvent, m_waitRifsEvent, m_waitSifsEvent, and NS_LOG_FUNCTION.
Referenced by NotifySwitchingStartNow(), and StartTransmission().
Here is the call graph for this function:
Here is the caller graph for this function:| void ns3::MacLow::CreateBlockAckAgreement | ( | const MgtAddBaResponseHeader * | respHdr, |
| Mac48Address | originator, | ||
| uint16_t | startingSeq | ||
| ) |
| respHdr | Add block ack response from originator (action frame). |
| originator | Address of peer station involved in block ack mechanism. |
| startingSeq | Sequence number of the first MPDU of all packets for which block ack was negotiated. |
This function is typically invoked only by ns3::RegularWifiMac when the STA (which may be non-AP in ESS, or in an IBSS) has received an ADDBA Request frame and is transmitting an ADDBA Response frame. At this point MacLow must allocate buffers to collect all correctly received packets belonging to the category for which Block Ack was negotiated.
Definition at line 1772 of file mac-low.cc.
References ns3::MacLowBlockAckEventListener::BlockAckInactivityTimeout(), ns3::MgtAddBaResponseHeader::GetBufferSize(), ns3::BlockAckAgreement::GetTid(), ns3::MgtAddBaResponseHeader::GetTid(), ns3::BlockAckAgreement::GetTimeout(), ns3::MgtAddBaResponseHeader::GetTimeout(), ns3::BlockAckCache::Init(), ns3::MgtAddBaResponseHeader::IsAmsduSupported(), ns3::MgtAddBaResponseHeader::IsImmediateBlockAck(), m_bAckAgreements, m_bAckCaches, m_edcaListeners, ns3::QosUtilsMapTidToAc(), ns3::Simulator::Schedule(), ns3::BlockAckAgreement::SetAmsduSupport(), ns3::BlockAckAgreement::SetBufferSize(), ns3::BlockAckAgreement::SetDelayedBlockAck(), ns3::BlockAckAgreement::SetImmediateBlockAck(), ns3::BlockAckAgreement::SetStartingSequence(), ns3::BlockAckAgreement::SetTimeout(), and timeout.
Here is the call graph for this function:
|
private |
Definition at line 1243 of file mac-low.cc.
References ns3::WifiMacHeader::GetAddr1(), m_currentHdr, m_currentPacket, m_listener, m_stationManager, ns3::MacLowTransmissionListener::MissedCts(), NS_LOG_DEBUG, and NS_LOG_FUNCTION.
Referenced by SendRtsForPacket().
Here is the call graph for this function:
Here is the caller graph for this function:| void ns3::MacLow::DestroyBlockAckAgreement | ( | Mac48Address | originator, |
| uint8_t | tid | ||
| ) |
| originator | Address of peer participating in Block Ack mechanism. |
| tid | TID for which Block Ack was created. |
Checks if exists an established block ack agreement with originator for tid tid. If the agreement exists, tears down it. This function is typically invoked when a DELBA frame is received from originator.
Definition at line 1814 of file mac-low.cc.
References m_bAckAgreements, m_bAckCaches, NS_ASSERT, RxCompleteBufferedPacketsUntilFirstLost(), and RxCompleteBufferedPacketsWithSmallerSequence().
Here is the call graph for this function:
|
privatevirtual |
This method is called by Object::Dispose or by the object's destructor, whichever comes first.
Subclasses are expected to implement their real destruction code in an overriden version of this method and chain up to their parent's implementation once they are done. i.e., for simplicity, the destructor of every subclass should be empty and its content should be moved to the associated DoDispose method.
It is safe to call GetObject from within this method.
Reimplemented from ns3::Object.
Definition at line 320 of file mac-low.cc.
References ns3::EventId::Cancel(), m_blockAckTimeoutEvent, m_ctsTimeoutEvent, m_endTxNoAckEvent, m_fastAckFailedTimeoutEvent, m_fastAckTimeoutEvent, m_normalAckTimeoutEvent, m_phy, m_phyMacLowListener, m_sendAckEvent, m_sendCtsEvent, m_sendDataEvent, m_stationManager, m_superFastAckTimeoutEvent, m_waitRifsEvent, m_waitSifsEvent, and NS_LOG_FUNCTION.
Here is the call graph for this function:
|
private |
Definition at line 1169 of file mac-low.cc.
References m_dcfListeners, m_lastNavStart, and ns3::Simulator::Now().
Referenced by NavCounterResetCtsMissed(), and NotifyNav().
Here is the call graph for this function:
Here is the caller graph for this function:
|
private |
Definition at line 1179 of file mac-low.cc.
References m_dcfListeners, m_lastNavDuration, m_lastNavStart, and ns3::Simulator::Now().
Referenced by NotifyNav().
Here is the call graph for this function:
Here is the caller graph for this function:
|
private |
Definition at line 1685 of file mac-low.cc.
References ns3::MacLowTransmissionListener::EndTxNoAck(), and m_listener.
Referenced by StartDataTxTimers().
Here is the call graph for this function:
Here is the caller graph for this function:
|
private |
Definition at line 1693 of file mac-low.cc.
References m_listener, ns3::MacLowTransmissionListener::MissedAck(), NS_LOG_DEBUG, and NS_LOG_FUNCTION.
Referenced by ReceiveError().
Here is the call graph for this function:
Here is the caller graph for this function:
|
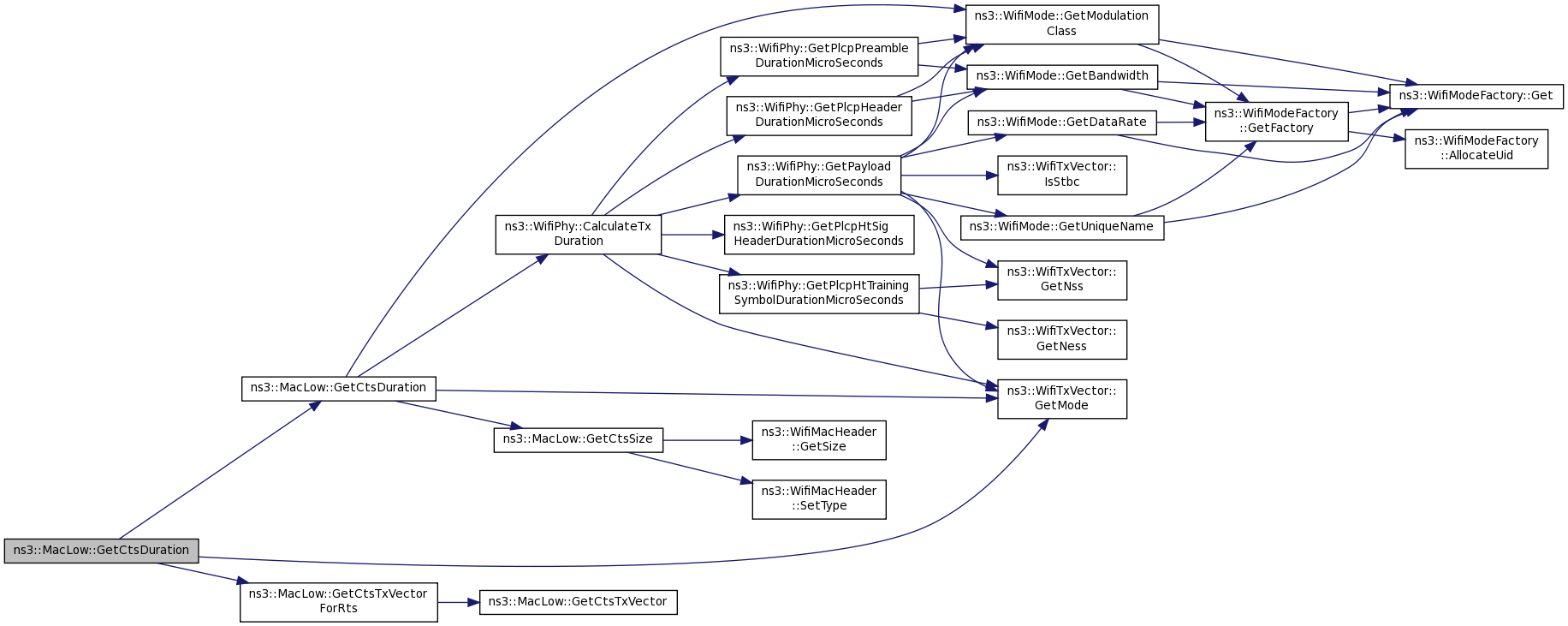
private |
Definition at line 1270 of file mac-low.cc.
References ns3::WifiMacHeader::GetAddr1(), ns3::WifiPhy::IsStateIdle(), m_currentHdr, m_listener, m_phy, m_stationManager, ns3::MacLowTransmissionListener::MissedAck(), NS_LOG_DEBUG, and NS_LOG_FUNCTION.
Referenced by StartDataTxTimers().
Here is the call graph for this function:
Here is the caller graph for this function:
|
private |
Definition at line 1229 of file mac-low.cc.
References ns3::WifiMacHeader::GetAddr1(), ns3::WifiMacHeader::GetDuration(), ns3::WifiTxVector::GetMode(), ns3::WifiMacHeader::GetSequenceControl(), ns3::Packet::GetSize(), ns3::WifiMacHeader::GetTypeString(), m_currentHdr, m_phy, NS_LOG_DEBUG, NS_LOG_FUNCTION, and ns3::WifiPhy::SendPacket().
Referenced by SendAckAfterData(), SendBlockAckResponse(), SendCtsAfterRts(), SendCtsToSelf(), SendDataAfterCts(), SendDataPacket(), and SendRtsForPacket().
Here is the call graph for this function:
Here is the caller graph for this function:
|
private |
Definition at line 942 of file mac-low.cc.
References ns3::WifiPhy::CalculateTxDuration(), GetAckSize(), ns3::WifiTxVector::GetMode(), ns3::WifiMode::GetModulationClass(), m_phy, ns3::WIFI_MOD_CLASS_HT, ns3::WIFI_PREAMBLE_HT_MF, and ns3::WIFI_PREAMBLE_LONG.
Referenced by CalculateOverallTxTime(), GetAckDuration(), SendAckAfterData(), SendBlockAckResponse(), SendCtsToSelf(), SendDataAfterCts(), SendDataPacket(), and SendRtsForPacket().
Here is the call graph for this function:
Here is the caller graph for this function:
|
private |
Definition at line 936 of file mac-low.cc.
References GetAckDuration(), GetAckTxVectorForData(), and ns3::WifiTxVector::GetMode().
Here is the call graph for this function:
|
private |
Definition at line 901 of file mac-low.cc.
References ns3::WifiMacHeader::GetSize(), ns3::WifiMacHeader::SetType(), and ns3::WIFI_MAC_CTL_ACK.
Referenced by GetAckDuration().
Here is the call graph for this function:
Here is the caller graph for this function:| Time ns3::MacLow::GetAckTimeout | ( | void | ) | const |
Definition at line 498 of file mac-low.cc.
References m_ackTimeout.
Referenced by StartDataTxTimers().
Here is the caller graph for this function:
|
private |
Definition at line 1027 of file mac-low.cc.
References m_stationManager.
Referenced by GetAckTxVectorForData(), and SendAckAfterData().
Here is the caller graph for this function:
|
private |
Definition at line 1043 of file mac-low.cc.
References GetAckTxVector().
Referenced by GetAckDuration().
Here is the call graph for this function:
Here is the caller graph for this function:| Mac48Address ns3::MacLow::GetAddress | ( | void | ) | const |
Definition at line 493 of file mac-low.cc.
References m_self.
Referenced by SendBlockAckResponse().
Here is the caller graph for this function:| Time ns3::MacLow::GetBasicBlockAckTimeout | ( | ) | const |
Definition at line 503 of file mac-low.cc.
References m_basicBlockAckTimeout.
Referenced by StartDataTxTimers().
Here is the caller graph for this function:
|
private |
Definition at line 952 of file mac-low.cc.
References ns3::WifiPhy::CalculateTxDuration(), GetBlockAckSize(), ns3::WifiTxVector::GetMode(), ns3::WifiMode::GetModulationClass(), m_phy, ns3::WIFI_MOD_CLASS_HT, ns3::WIFI_PREAMBLE_HT_MF, and ns3::WIFI_PREAMBLE_LONG.
Referenced by SendBlockAckResponse(), SendCtsToSelf(), and SendDataPacket().
Here is the call graph for this function:
Here is the caller graph for this function:
|
private |
Definition at line 908 of file mac-low.cc.
References ns3::BASIC_BLOCK_ACK, ns3::COMPRESSED_BLOCK_ACK, ns3::CtrlBAckResponseHeader::GetSerializedSize(), ns3::WifiMacHeader::GetSize(), ns3::MULTI_TID_BLOCK_ACK, NS_ASSERT, ns3::CtrlBAckResponseHeader::SetType(), ns3::WifiMacHeader::SetType(), and ns3::WIFI_MAC_CTL_BACKRESP.
Referenced by GetBlockAckDuration().
Here is the call graph for this function:
Here is the caller graph for this function:
|
private |
Definition at line 1032 of file mac-low.cc.
References m_stationManager.
Referenced by SendBlockAckResponse().
Here is the caller graph for this function:| Mac48Address ns3::MacLow::GetBssid | ( | void | ) | const |
Definition at line 538 of file mac-low.cc.
References m_bssid.
| Time ns3::MacLow::GetCompressedBlockAckTimeout | ( | ) | const |
Definition at line 508 of file mac-low.cc.
References m_compressedBlockAckTimeout.
Referenced by StartDataTxTimers().
Here is the caller graph for this function:
|
private |
Definition at line 977 of file mac-low.cc.
References ns3::WifiPhy::CalculateTxDuration(), GetCtsSize(), ns3::WifiTxVector::GetMode(), ns3::WifiMode::GetModulationClass(), m_phy, ns3::WIFI_MOD_CLASS_HT, ns3::WIFI_PREAMBLE_HT_MF, and ns3::WIFI_PREAMBLE_LONG.
Referenced by CalculateOverallTxTime(), GetCtsDuration(), SendCtsAfterRts(), and SendRtsForPacket().
Here is the call graph for this function:
Here is the caller graph for this function:
|
private |
Definition at line 970 of file mac-low.cc.
References GetCtsDuration(), GetCtsTxVectorForRts(), and ns3::WifiTxVector::GetMode().
Here is the call graph for this function:
|
private |
Definition at line 987 of file mac-low.cc.
References ns3::WifiMacHeader::GetSize(), ns3::WifiMacHeader::SetType(), and ns3::WIFI_MAC_CTL_CTS.
Referenced by GetCtsDuration(), and SendCtsToSelf().
Here is the call graph for this function:
Here is the caller graph for this function:| Time ns3::MacLow::GetCtsTimeout | ( | void | ) | const |
Definition at line 513 of file mac-low.cc.
References m_ctsTimeout.
Referenced by SendRtsForPacket().
Here is the caller graph for this function:| bool ns3::MacLow::GetCtsToSelfSupported | ( | ) | const |
Definition at line 453 of file mac-low.cc.
References m_ctsToSelfSupported.
|
private |
Definition at line 1001 of file mac-low.cc.
References m_stationManager.
Referenced by SendCtsToSelf().
Here is the caller graph for this function:
|
private |
Definition at line 1022 of file mac-low.cc.
References m_stationManager.
Referenced by GetCtsTxVectorForRts(), and SendCtsAfterRts().
Here is the caller graph for this function:
|
private |
Definition at line 1038 of file mac-low.cc.
References GetCtsTxVector().
Referenced by GetCtsDuration().
Here is the call graph for this function:
Here is the caller graph for this function:
|
private |
Definition at line 1013 of file mac-low.cc.
References ns3::WifiMacHeader::GetAddr1(), ns3::WifiMacTrailer::GetSerializedSize(), ns3::WifiMacHeader::GetSize(), ns3::Packet::GetSize(), and m_stationManager.
Referenced by CalculateOverallTxTime(), CalculateTransmissionTime(), NeedCtsToSelf(), SendCtsToSelf(), SendDataAfterCts(), SendDataPacket(), and SendRtsForPacket().
Here is the call graph for this function:
Here is the caller graph for this function:| Time ns3::MacLow::GetPifs | ( | void | ) | const |
Definition at line 533 of file mac-low.cc.
References m_pifs.
Referenced by StartDataTxTimers().
Here is the caller graph for this function:| Time ns3::MacLow::GetRifs | ( | void | ) | const |
Definition at line 523 of file mac-low.cc.
References m_rifs.
Referenced by StartDataTxTimers().
Here is the caller graph for this function:
|
private |
Definition at line 929 of file mac-low.cc.
References ns3::WifiMacHeader::GetSize(), ns3::WifiMacHeader::SetType(), and ns3::WIFI_MAC_CTL_RTS.
Referenced by CalculateOverallTxTime(), and SendRtsForPacket().
Here is the call graph for this function:
Here is the caller graph for this function:
|
private |
Definition at line 1007 of file mac-low.cc.
References ns3::WifiMacHeader::GetAddr1(), and m_stationManager.
Referenced by CalculateOverallTxTime(), NotifyNav(), and SendRtsForPacket().
Here is the call graph for this function:
Here is the caller graph for this function:| Time ns3::MacLow::GetSifs | ( | void | ) | const |
Definition at line 518 of file mac-low.cc.
References m_sifs.
Referenced by CalculateOverallTxTime(), CalculateTransmissionTime(), NotifyNav(), ReceiveError(), ReceiveOk(), SendAckAfterData(), SendBlockAckResponse(), SendCtsAfterRts(), SendCtsToSelf(), SendDataAfterCts(), SendDataPacket(), SendRtsForPacket(), and StartDataTxTimers().
Here is the caller graph for this function:
|
private |
Definition at line 994 of file mac-low.cc.
References ns3::WifiMacTrailer::GetSerializedSize(), ns3::WifiMacHeader::GetSize(), and ns3::Packet::GetSize().
Referenced by CalculateOverallTxTime(), SendCtsToSelf(), SendDataAfterCts(), SendRtsForPacket(), StartDataTxTimers(), and StartTransmission().
Here is the call graph for this function:
Here is the caller graph for this function:| Time ns3::MacLow::GetSlotTime | ( | void | ) | const |
Definition at line 528 of file mac-low.cc.
References m_slotTime.
Referenced by NotifyNav().
Here is the caller graph for this function:
|
private |
Definition at line 1506 of file mac-low.cc.
References m_lastNavDuration, m_lastNavStart, and ns3::Simulator::Now().
Referenced by ReceiveOk().
Here is the call graph for this function:
Here is the caller graph for this function:
|
private |
Definition at line 1160 of file mac-low.cc.
References DoNavResetNow(), ns3::WifiPhy::GetLastRxStartTime(), and m_phy.
Referenced by NotifyNav().
Here is the call graph for this function:
Here is the caller graph for this function:
|
private |
Definition at line 607 of file mac-low.cc.
References GetDataTxVector(), m_currentHdr, m_currentPacket, and m_stationManager.
Referenced by StartTransmission().
Here is the call graph for this function:
Here is the caller graph for this function:
|
private |
Definition at line 1257 of file mac-low.cc.
References ns3::WifiMacHeader::GetAddr1(), m_currentHdr, m_listener, m_stationManager, ns3::MacLowTransmissionListener::MissedAck(), NS_LOG_DEBUG, and NS_LOG_FUNCTION.
Referenced by StartDataTxTimers().
Here is the call graph for this function:
Here is the caller graph for this function:
|
private |
Definition at line 1204 of file mac-low.cc.
References m_dcfListeners.
Referenced by ReceiveOk().
Here is the caller graph for this function:
|
private |
Definition at line 1196 of file mac-low.cc.
References m_dcfListeners.
Referenced by StartDataTxTimers().
Here is the caller graph for this function:
|
private |
Definition at line 1220 of file mac-low.cc.
References m_dcfListeners.
Referenced by ReceiveOk().
Here is the caller graph for this function:
|
private |
Definition at line 1212 of file mac-low.cc.
References m_dcfListeners.
Referenced by SendRtsForPacket().
Here is the caller graph for this function:
|
private |
A STA that used information from an RTS frame as the most recent basis to update its NAV setting is permitted to reset its NAV if no PHY-RXSTART.indication is detected from the PHY during a period with a duration of (2 * aSIFSTime) + (CTS_Time) + (2 * aSlotTime) starting at the PHY-RXEND.indication corresponding to the detection of the RTS frame. The “CTS_Time” shall be calculated using the length of the CTS frame and the data rate at which the RTS frame used for the most recent NAV update was received.
Definition at line 1118 of file mac-low.cc.
References ns3::WifiPhy::CalculateTxDuration(), DoNavResetNow(), DoNavStartNow(), ns3::WifiMacHeader::GetAddr1(), ns3::WifiMacHeader::GetAddr2(), ns3::WifiMacHeader::GetDuration(), GetRtsTxVector(), ns3::WifiMacHeader::GetSerializedSize(), GetSifs(), GetSlotTime(), ns3::WifiMacHeader::IsCfpoll(), ns3::WifiMacHeader::IsRts(), m_bssid, m_lastNavStart, m_navCounterResetCtsMissed, m_phy, m_self, NavCounterResetCtsMissed(), ns3::Simulator::Now(), NS_ASSERT, ns3::Simulator::Schedule(), ns3::WifiMacHeader::SetType(), and ns3::WIFI_MAC_CTL_CTS.
Referenced by ReceiveOk().
Here is the call graph for this function:
Here is the caller graph for this function:| void ns3::MacLow::NotifySwitchingStartNow | ( | Time | duration | ) |
| duration | switching delay duration. |
This method is typically invoked by the PhyMacLowListener to notify the MAC layer that a channel switching occured. When a channel switching occurs, pending MAC transmissions (RTS, CTS, DATA and ACK) are cancelled.
Definition at line 627 of file mac-low.cc.
References ns3::EventId::Cancel(), CancelAllEvents(), ns3::EventId::IsRunning(), m_currentPacket, m_lastNavDuration, m_lastNavStart, m_listener, m_navCounterResetCtsMissed, m_stationManager, ns3::Simulator::Now(), and NS_LOG_DEBUG.
Referenced by ns3::PhyMacLowListener::NotifySwitchingStart().
Here is the call graph for this function:
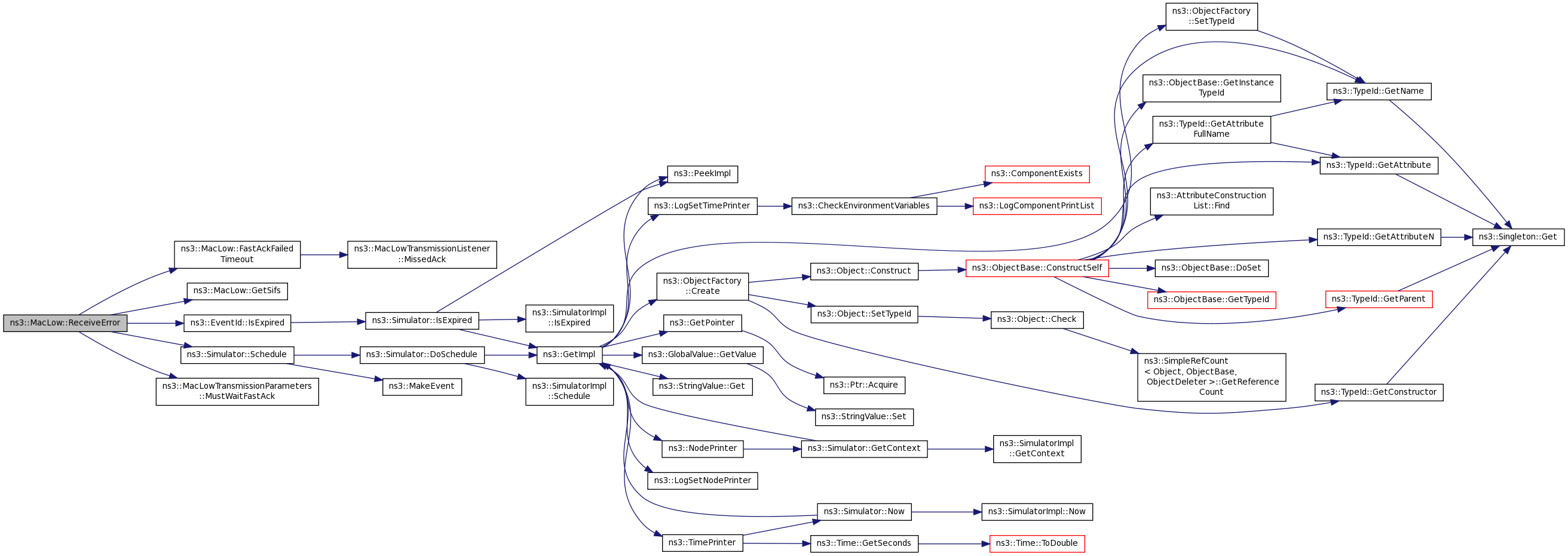
Here is the caller graph for this function:| packet | packet received. |
| rxSnr | snr of packet received. |
This method is typically invoked by the lower PHY layer to notify the MAC layer that a packet was unsuccessfully received.
Definition at line 613 of file mac-low.cc.
References FastAckFailedTimeout(), GetSifs(), ns3::EventId::IsExpired(), m_fastAckFailedTimeoutEvent, m_txParams, ns3::MacLowTransmissionParameters::MustWaitFastAck(), NS_ASSERT, NS_LOG_DEBUG, NS_LOG_FUNCTION, and ns3::Simulator::Schedule().
Referenced by SetPhy().
Here is the call graph for this function:
Here is the caller graph for this function:| void ns3::MacLow::ReceiveOk | ( | Ptr< Packet > | packet, |
| double | rxSnr, | ||
| WifiMode | txMode, | ||
| WifiPreamble | preamble | ||
| ) |
| packet | packet received |
| rxSnr | snr of packet received |
| txMode | transmission mode of packet received |
| preamble | type of preamble used for the packet received |
This method is typically invoked by the lower PHY layer to notify the MAC layer that a packet was successfully received.
Definition at line 643 of file mac-low.cc.
References ns3::EventId::Cancel(), ns3::WifiMacHeader::GetAddr1(), ns3::WifiMacHeader::GetAddr2(), ns3::WifiMacHeader::GetDuration(), ns3::WifiMacHeader::GetQosTid(), GetSifs(), ns3::CtrlBAckRequestHeader::GetStartingSequence(), ns3::CtrlBAckRequestHeader::GetTidInfo(), ns3::WifiMacHeader::GetTypeString(), ns3::MacLowTransmissionListener::GotAck(), ns3::MacLowTransmissionListener::GotBlockAck(), ns3::MacLowTransmissionListener::GotCts(), ns3::MacLowTransmissionParameters::HasNextPacket(), ns3::WifiMacHeader::IsAck(), ns3::WifiMacHeader::IsBlockAck(), ns3::WifiMacHeader::IsBlockAckReq(), ns3::WifiMacHeader::IsCtl(), ns3::WifiMacHeader::IsCts(), ns3::WifiMacHeader::IsData(), ns3::EventId::IsExpired(), ns3::Mac48Address::IsGroup(), ns3::WifiMacHeader::IsMgt(), ns3::CtrlBAckRequestHeader::IsMultiTid(), IsNavZero(), ns3::WifiMacHeader::IsQosAck(), ns3::WifiMacHeader::IsQosBlockAck(), ns3::WifiMacHeader::IsQosData(), ns3::WifiMacHeader::IsQosNoAck(), ns3::WifiMacHeader::IsRts(), ns3::EventId::IsRunning(), m_bAckAgreements, m_bAckCaches, m_blockAckTimeoutEvent, m_ctsTimeoutEvent, m_currentHdr, m_currentPacket, m_edcaListeners, m_fastAckTimeoutEvent, m_listener, m_normalAckTimeoutEvent, m_promisc, m_rxCallback, m_self, m_sendAckEvent, m_sendCtsEvent, m_sendDataEvent, m_stationManager, m_superFastAckTimeoutEvent, m_txParams, m_waitSifsEvent, ns3::MacLowTransmissionParameters::MustWaitAck(), ns3::MacLowTransmissionParameters::MustWaitBasicBlockAck(), ns3::MacLowTransmissionParameters::MustWaitCompressedBlockAck(), ns3::MacLowTransmissionParameters::MustWaitFastAck(), ns3::MacLowTransmissionParameters::MustWaitNormalAck(), NotifyAckTimeoutResetNow(), NotifyCtsTimeoutResetNow(), NotifyNav(), NS_ASSERT, NS_FATAL_ERROR, NS_LOG_DEBUG, NS_LOG_FUNCTION, ns3::QosUtilsMapTidToAc(), ns3::Packet::RemoveHeader(), ns3::Packet::RemovePacketTag(), ns3::Packet::RemoveTrailer(), ResetBlockAckInactivityTimerIfNeeded(), RxCompleteBufferedPacketsUntilFirstLost(), RxCompleteBufferedPacketsWithSmallerSequence(), ns3::Simulator::Schedule(), SendAckAfterData(), SendBlockAckAfterBlockAckRequest(), SendCtsAfterRts(), SendDataAfterCts(), StoreMpduIfNeeded(), and WaitSifsAfterEndTx().
Referenced by SetPhy().
Here is the caller graph for this function:| void ns3::MacLow::RegisterBlockAckListenerForAc | ( | enum AcIndex | ac, |
| MacLowBlockAckEventListener * | listener | ||
| ) |
| ac | Access class managed by the queue. |
| listener | The listener for the queue. |
The lifetime of the registered listener is typically equal to the lifetime of the queue associated to this AC.
Definition at line 2061 of file mac-low.cc.
References m_edcaListeners.
| void ns3::MacLow::RegisterDcfListener | ( | MacLowDcfListener * | listener | ) |
| listener | listen to NAV events for every incoming and outgoing packet. |
Definition at line 549 of file mac-low.cc.
References m_dcfListeners.
|
private |
Definition at line 2040 of file mac-low.cc.
References ns3::MacLowBlockAckEventListener::BlockAckInactivityTimeout(), ns3::EventId::Cancel(), ns3::BlockAckAgreement::GetPeer(), ns3::BlockAckAgreement::GetTid(), ns3::BlockAckAgreement::GetTimeout(), ns3::EventId::IsRunning(), m_edcaListeners, ns3::BlockAckAgreement::m_inactivityEvent, NS_ASSERT, ns3::QosUtilsMapTidToAc(), ns3::Simulator::Schedule(), and timeout.
Referenced by ReceiveOk().
Here is the call graph for this function:
Here is the caller graph for this function:
|
private |
| originator | Address of peer participating in Block Ack mechanism. |
| tid | TID for which Block Ack was created. |
This method is typically invoked when a MPDU with ack policy subfield set to Normal Ack is received and a block ack agreement for that packet exists. This happens when the originator of block ack has only few MPDUs to send. All completed MSDUs starting with starting sequence number of block ack agreement are forward up to WifiMac until there is an incomplete or missing MSDU. See section 9.10.4 in IEEE802.11 standard for more details.
Definition at line 1890 of file mac-low.cc.
References m_bAckAgreements, and m_rxCallback.
Referenced by DestroyBlockAckAgreement(), ReceiveOk(), and SendBlockAckAfterBlockAckRequest().
Here is the caller graph for this function:
|
private |
| originator | Address of peer participating in Block Ack mechanism. |
| tid | TID for which Block Ack was created. |
| seq | Starting sequence |
This function forward up all completed "old" packets with sequence number smaller than seq. All comparison are performed circularly mod 4096.
Definition at line 1830 of file mac-low.cc.
References m_bAckAgreements, m_rxCallback, and ns3::QosUtilsMapSeqControlToUniqueInteger().
Referenced by DestroyBlockAckAgreement(), ReceiveOk(), and SendBlockAckAfterBlockAckRequest().
Here is the call graph for this function:
Here is the caller graph for this function:
|
private |
Definition at line 1703 of file mac-low.cc.
References ns3::Packet::AddHeader(), ns3::Packet::AddPacketTag(), ns3::Packet::AddTrailer(), ForwardDown(), GetAckDuration(), GetAckTxVector(), ns3::WifiTxVector::GetMode(), ns3::WifiMode::GetModulationClass(), GetSifs(), NS_ASSERT, NS_LOG_FUNCTION, ns3::SnrTag::Set(), ns3::WifiMacHeader::SetAddr1(), ns3::WifiMacHeader::SetDsNotFrom(), ns3::WifiMacHeader::SetDsNotTo(), ns3::WifiMacHeader::SetDuration(), ns3::WifiMacHeader::SetNoMoreFragments(), ns3::WifiMacHeader::SetNoRetry(), ns3::WifiMacHeader::SetType(), ns3::WIFI_MAC_CTL_ACK, ns3::WIFI_MOD_CLASS_HT, ns3::WIFI_PREAMBLE_HT_MF, and ns3::WIFI_PREAMBLE_LONG.
Referenced by ReceiveOk().
Here is the call graph for this function:
Here is the caller graph for this function:
|
private |
Definition at line 1992 of file mac-low.cc.
References ns3::BASIC_BLOCK_ACK, ns3::COMPRESSED_BLOCK_ACK, ns3::CtrlBAckRequestHeader::GetStartingSequence(), ns3::CtrlBAckRequestHeader::GetTidInfo(), ns3::CtrlBAckRequestHeader::IsBasic(), ns3::CtrlBAckRequestHeader::IsCompressed(), ns3::CtrlBAckRequestHeader::IsMultiTid(), m_bAckAgreements, m_bAckCaches, NS_ASSERT, NS_FATAL_ERROR, NS_LOG_DEBUG, NS_LOG_FUNCTION, RxCompleteBufferedPacketsUntilFirstLost(), RxCompleteBufferedPacketsWithSmallerSequence(), SendBlockAckResponse(), ns3::CtrlBAckResponseHeader::SetStartingSequence(), ns3::CtrlBAckResponseHeader::SetTidInfo(), and ns3::CtrlBAckResponseHeader::SetType().
Referenced by ReceiveOk().
Here is the call graph for this function:
Here is the caller graph for this function:
|
private |
Definition at line 1922 of file mac-low.cc.
References ns3::Packet::AddHeader(), ns3::Packet::AddTrailer(), ns3::BASIC_BLOCK_ACK, ns3::COMPRESSED_BLOCK_ACK, ns3::MacLowTransmissionParameters::DisableAck(), ns3::MacLowTransmissionParameters::DisableNextData(), ns3::MacLowTransmissionParameters::EnableAck(), ForwardDown(), GetAckDuration(), GetAddress(), GetBlockAckDuration(), GetBlockAckTxVector(), ns3::WifiTxVector::GetMode(), ns3::WifiMode::GetModulationClass(), GetSifs(), ns3::CtrlBAckResponseHeader::IsBasic(), ns3::CtrlBAckResponseHeader::IsCompressed(), ns3::CtrlBAckResponseHeader::IsMultiTid(), m_currentHdr, m_currentPacket, m_txParams, NS_ASSERT, NS_FATAL_ERROR, ns3::WifiMacHeader::SetAddr1(), ns3::WifiMacHeader::SetAddr2(), ns3::WifiMacHeader::SetDsNotFrom(), ns3::WifiMacHeader::SetDsNotTo(), ns3::WifiMacHeader::SetDuration(), ns3::WifiTxVector::SetMode(), ns3::WifiMacHeader::SetNoMoreFragments(), ns3::WifiMacHeader::SetNoRetry(), ns3::WifiTxVector::SetNss(), ns3::WifiTxVector::SetStbc(), ns3::WifiMacHeader::SetType(), StartDataTxTimers(), ns3::WIFI_MAC_CTL_BACKRESP, ns3::WIFI_MOD_CLASS_HT, ns3::WIFI_PREAMBLE_HT_MF, and ns3::WIFI_PREAMBLE_LONG.
Referenced by SendBlockAckAfterBlockAckRequest().
Here is the call graph for this function:
Here is the caller graph for this function:
|
private |
Definition at line 1602 of file mac-low.cc.
References ns3::Packet::AddHeader(), ns3::Packet::AddPacketTag(), ns3::Packet::AddTrailer(), ForwardDown(), GetCtsDuration(), GetCtsTxVector(), ns3::WifiTxVector::GetMode(), ns3::WifiMode::GetModulationClass(), GetSifs(), NS_ASSERT, NS_LOG_FUNCTION, ns3::SnrTag::Set(), ns3::WifiMacHeader::SetAddr1(), ns3::WifiMacHeader::SetDsNotFrom(), ns3::WifiMacHeader::SetDsNotTo(), ns3::WifiMacHeader::SetDuration(), ns3::WifiMacHeader::SetNoMoreFragments(), ns3::WifiMacHeader::SetNoRetry(), ns3::WifiMacHeader::SetType(), ns3::WIFI_MAC_CTL_CTS, ns3::WIFI_MOD_CLASS_HT, ns3::WIFI_PREAMBLE_HT_MF, and ns3::WIFI_PREAMBLE_LONG.
Referenced by ReceiveOk().
Here is the call graph for this function:
Here is the caller graph for this function:
|
private |
Definition at line 1518 of file mac-low.cc.
References ns3::Packet::AddHeader(), ns3::Packet::AddTrailer(), ns3::BASIC_BLOCK_ACK, ns3::WifiPhy::CalculateTxDuration(), ns3::COMPRESSED_BLOCK_ACK, ForwardDown(), GetAckDuration(), ns3::WifiMacHeader::GetAddr1(), GetBlockAckDuration(), GetCtsSize(), GetCtsToSelfTxVector(), GetDataTxVector(), ns3::MacLowTransmissionParameters::GetDurationId(), ns3::WifiTxVector::GetMode(), ns3::WifiMode::GetModulationClass(), ns3::MacLowTransmissionParameters::GetNextPacketSize(), GetSifs(), GetSize(), ns3::MacLowTransmissionParameters::HasDurationId(), ns3::MacLowTransmissionParameters::HasNextPacket(), ns3::EventId::IsExpired(), m_currentHdr, m_currentPacket, m_phy, m_self, m_sendDataEvent, m_txParams, ns3::MacLowTransmissionParameters::MustWaitAck(), ns3::MacLowTransmissionParameters::MustWaitBasicBlockAck(), ns3::MacLowTransmissionParameters::MustWaitCompressedBlockAck(), NS_ASSERT, ns3::Simulator::Schedule(), SendDataAfterCts(), ns3::WifiMacHeader::SetAddr1(), ns3::WifiMacHeader::SetDsNotFrom(), ns3::WifiMacHeader::SetDsNotTo(), ns3::WifiMacHeader::SetDuration(), ns3::WifiMacHeader::SetNoMoreFragments(), ns3::WifiMacHeader::SetNoRetry(), ns3::WifiMacHeader::SetType(), ns3::WIFI_MAC_CTL_CTS, ns3::WIFI_MOD_CLASS_HT, ns3::WIFI_PREAMBLE_HT_MF, and ns3::WIFI_PREAMBLE_LONG.
Referenced by StartTransmission().
Here is the call graph for this function:
Here is the caller graph for this function:
|
private |
Definition at line 1639 of file mac-low.cc.
References ns3::Packet::AddHeader(), ns3::Packet::AddTrailer(), ns3::WifiPhy::CalculateTxDuration(), ForwardDown(), GetAckDuration(), ns3::WifiMacHeader::GetAddr1(), GetDataTxVector(), ns3::WifiPhy::GetGreenfield(), ns3::WifiTxVector::GetMode(), ns3::WifiMode::GetModulationClass(), GetSifs(), GetSize(), m_currentHdr, m_currentPacket, m_phy, m_stationManager, NS_ASSERT, NS_LOG_FUNCTION, ns3::WifiMacHeader::SetDuration(), StartDataTxTimers(), ns3::WIFI_MOD_CLASS_HT, ns3::WIFI_PREAMBLE_HT_GF, ns3::WIFI_PREAMBLE_HT_MF, and ns3::WIFI_PREAMBLE_LONG.
Referenced by ReceiveOk(), and SendCtsToSelf().
Here is the call graph for this function:
Here is the caller graph for this function:
|
private |
Definition at line 1444 of file mac-low.cc.
References ns3::Packet::AddHeader(), ns3::Packet::AddTrailer(), ns3::BASIC_BLOCK_ACK, ns3::WifiPhy::CalculateTxDuration(), ns3::COMPRESSED_BLOCK_ACK, ForwardDown(), GetAckDuration(), ns3::WifiMacHeader::GetAddr1(), GetBlockAckDuration(), GetDataTxVector(), ns3::MacLowTransmissionParameters::GetDurationId(), ns3::WifiPhy::GetGreenfield(), ns3::WifiTxVector::GetMode(), ns3::WifiMode::GetModulationClass(), ns3::MacLowTransmissionParameters::GetNextPacketSize(), GetSifs(), ns3::MacLowTransmissionParameters::HasDurationId(), ns3::MacLowTransmissionParameters::HasNextPacket(), m_currentHdr, m_currentPacket, m_phy, m_stationManager, m_txParams, ns3::MacLowTransmissionParameters::MustWaitAck(), ns3::MacLowTransmissionParameters::MustWaitBasicBlockAck(), ns3::MacLowTransmissionParameters::MustWaitCompressedBlockAck(), NS_LOG_FUNCTION, ns3::WifiMacHeader::SetDuration(), StartDataTxTimers(), ns3::WIFI_MOD_CLASS_HT, ns3::WIFI_PREAMBLE_HT_GF, ns3::WIFI_PREAMBLE_HT_MF, and ns3::WIFI_PREAMBLE_LONG.
Referenced by StartTransmission().
Here is the call graph for this function:
Here is the caller graph for this function:
|
private |
Definition at line 1317 of file mac-low.cc.
References ns3::Packet::AddHeader(), ns3::Packet::AddTrailer(), ns3::WifiPhy::CalculateTxDuration(), CtsTimeout(), ForwardDown(), GetAckDuration(), ns3::WifiMacHeader::GetAddr1(), GetCtsDuration(), GetCtsTimeout(), GetDataTxVector(), ns3::MacLowTransmissionParameters::GetDurationId(), ns3::WifiPhy::GetGreenfield(), ns3::WifiTxVector::GetMode(), ns3::WifiMode::GetModulationClass(), GetRtsSize(), GetRtsTxVector(), GetSifs(), GetSize(), ns3::MacLowTransmissionParameters::HasDurationId(), ns3::EventId::IsExpired(), m_ctsTimeoutEvent, m_currentHdr, m_currentPacket, m_phy, m_self, m_stationManager, m_txParams, NotifyCtsTimeoutStartNow(), NS_ASSERT, NS_LOG_FUNCTION, ns3::Simulator::Schedule(), ns3::WifiMacHeader::SetAddr1(), ns3::WifiMacHeader::SetAddr2(), ns3::WifiMacHeader::SetDsNotFrom(), ns3::WifiMacHeader::SetDsNotTo(), ns3::WifiMacHeader::SetDuration(), ns3::WifiMacHeader::SetNoMoreFragments(), ns3::WifiMacHeader::SetNoRetry(), ns3::WifiMacHeader::SetType(), ns3::WIFI_MAC_CTL_RTS, ns3::WIFI_MOD_CLASS_HT, ns3::WIFI_PREAMBLE_HT_GF, ns3::WIFI_PREAMBLE_HT_MF, and ns3::WIFI_PREAMBLE_LONG.
Referenced by StartTransmission().
Here is the call graph for this function:
Here is the caller graph for this function:| void ns3::MacLow::SetAckTimeout | ( | Time | ackTimeout | ) |
Definition at line 433 of file mac-low.cc.
References m_ackTimeout.
| void ns3::MacLow::SetAddress | ( | Mac48Address | ad | ) |
Definition at line 428 of file mac-low.cc.
References m_self.
| void ns3::MacLow::SetBasicBlockAckTimeout | ( | Time | blockAckTimeout | ) |
Definition at line 438 of file mac-low.cc.
References m_basicBlockAckTimeout.
| void ns3::MacLow::SetBssid | ( | Mac48Address | ad | ) |
Definition at line 483 of file mac-low.cc.
References m_bssid.
| void ns3::MacLow::SetCompressedBlockAckTimeout | ( | Time | blockAckTimeout | ) |
Definition at line 443 of file mac-low.cc.
References m_compressedBlockAckTimeout.
| void ns3::MacLow::SetCtsTimeout | ( | Time | ctsTimeout | ) |
Definition at line 458 of file mac-low.cc.
References m_ctsTimeout.
| void ns3::MacLow::SetCtsToSelfSupported | ( | bool | enable | ) |
Definition at line 448 of file mac-low.cc.
References m_ctsToSelfSupported.
Definition at line 414 of file mac-low.cc.
References m_phy, ns3::MakeCallback(), ReceiveError(), ReceiveOk(), ns3::WifiPhy::SetReceiveErrorCallback(), ns3::WifiPhy::SetReceiveOkCallback(), and SetupPhyMacLowListener().
Here is the call graph for this function:| void ns3::MacLow::SetPifs | ( | Time | pifs | ) |
Definition at line 473 of file mac-low.cc.
References m_pifs.
| void ns3::MacLow::SetPromisc | ( | void | ) |
Definition at line 488 of file mac-low.cc.
References m_promisc.
| void ns3::MacLow::SetRifs | ( | Time | rifs | ) |
Definition at line 478 of file mac-low.cc.
References m_rifs.
| void ns3::MacLow::SetRxCallback | ( | Callback< void, Ptr< Packet >, const WifiMacHeader * > | callback | ) |
| callback | the callback which receives every incoming packet. |
This callback typically forwards incoming packets to an instance of ns3::MacRxMiddle.
Definition at line 544 of file mac-low.cc.
References m_rxCallback.
| void ns3::MacLow::SetSifs | ( | Time | sifs | ) |
Definition at line 463 of file mac-low.cc.
References m_sifs.
| void ns3::MacLow::SetSlotTime | ( | Time | slotTime | ) |
Definition at line 468 of file mac-low.cc.
References m_slotTime.
Definition at line 312 of file mac-low.cc.
References m_phyMacLowListener, and ns3::WifiPhy::RegisterListener().
Referenced by SetPhy().
Here is the call graph for this function:
Here is the caller graph for this function:| void ns3::MacLow::SetWifiRemoteStationManager | ( | Ptr< WifiRemoteStationManager > | manager | ) |
Definition at line 422 of file mac-low.cc.
References m_stationManager.
|
private |
Definition at line 1374 of file mac-low.cc.
References BlockAckTimeout(), ns3::WifiPhy::CalculateTxDuration(), EndTxNoAck(), FastAckTimeout(), GetAckTimeout(), ns3::WifiMacHeader::GetAddr1(), GetBasicBlockAckTimeout(), GetCompressedBlockAckTimeout(), ns3::WifiPhy::GetGreenfield(), ns3::WifiTxVector::GetMode(), ns3::WifiMode::GetModulationClass(), GetPifs(), GetRifs(), GetSifs(), GetSize(), ns3::MacLowTransmissionParameters::HasNextPacket(), ns3::EventId::IsExpired(), m_blockAckTimeoutEvent, m_currentHdr, m_currentPacket, m_fastAckTimeoutEvent, m_normalAckTimeoutEvent, m_phy, m_stationManager, m_superFastAckTimeoutEvent, m_txParams, m_waitRifsEvent, m_waitSifsEvent, ns3::MacLowTransmissionParameters::MustWaitBasicBlockAck(), ns3::MacLowTransmissionParameters::MustWaitCompressedBlockAck(), ns3::MacLowTransmissionParameters::MustWaitFastAck(), ns3::MacLowTransmissionParameters::MustWaitNormalAck(), ns3::MacLowTransmissionParameters::MustWaitSuperFastAck(), NormalAckTimeout(), NotifyAckTimeoutStartNow(), NS_ASSERT, ns3::Simulator::Schedule(), SuperFastAckTimeout(), WaitSifsAfterEndTx(), ns3::WIFI_MOD_CLASS_HT, ns3::WIFI_PREAMBLE_HT_GF, ns3::WIFI_PREAMBLE_HT_MF, and ns3::WIFI_PREAMBLE_LONG.
Referenced by SendBlockAckResponse(), SendDataAfterCts(), and SendDataPacket().
Here is the call graph for this function:
Here is the caller graph for this function:| void ns3::MacLow::StartTransmission | ( | Ptr< const Packet > | packet, |
| const WifiMacHeader * | hdr, | ||
| MacLowTransmissionParameters | parameters, | ||
| MacLowTransmissionListener * | listener | ||
| ) |
| packet | packet to send |
| hdr | 802.11 header for packet to send |
| parameters | the transmission parameters to use for this packet. |
| listener | listen to transmission events. |
Start the transmission of the input packet and notify the listener of transmission events.
Definition at line 556 of file mac-low.cc.
References CancelAllEvents(), ns3::Packet::Copy(), ns3::WifiMacHeader::GetAddr1(), GetSize(), ns3::WifiPhy::IsStateTx(), m_ctsToSelfSupported, m_currentHdr, m_currentPacket, m_listener, m_phy, m_txParams, ns3::MacLowTransmissionParameters::MustSendRts(), NeedCtsToSelf(), NS_ASSERT, NS_LOG_DEBUG, NS_LOG_FUNCTION, SendCtsToSelf(), SendDataPacket(), and SendRtsForPacket().
Here is the call graph for this function:
|
private |
Definition at line 1741 of file mac-low.cc.
References ns3::WifiMacHeader::GetAddr2(), ns3::WifiMacHeader::GetQosTid(), ns3::WifiMacHeader::GetSequenceControl(), m_bAckAgreements, m_bAckCaches, NS_ASSERT, ns3::QosUtilsMapSeqControlToUniqueInteger(), and ns3::Packet::RemoveTrailer().
Referenced by ReceiveOk().
Here is the call graph for this function:
Here is the caller graph for this function:
|
private |
Definition at line 1298 of file mac-low.cc.
References ns3::WifiMacHeader::GetAddr1(), ns3::MacLowTransmissionListener::GotAck(), ns3::WifiPhy::IsStateIdle(), m_currentHdr, m_listener, m_phy, m_stationManager, ns3::MacLowTransmissionListener::MissedAck(), NS_LOG_DEBUG, and NS_LOG_FUNCTION.
Referenced by StartDataTxTimers().
Here is the call graph for this function:
Here is the caller graph for this function:
|
private |
Definition at line 1679 of file mac-low.cc.
References m_listener, and ns3::MacLowTransmissionListener::StartNext().
Referenced by ReceiveOk(), and StartDataTxTimers().
Here is the call graph for this function:
Here is the caller graph for this function:
|
private |
Definition at line 650 of file mac-low.h.
Referenced by GetAckTimeout(), and SetAckTimeout().
|
private |
Definition at line 682 of file mac-low.h.
Referenced by CreateBlockAckAgreement(), DestroyBlockAckAgreement(), ReceiveOk(), RxCompleteBufferedPacketsUntilFirstLost(), RxCompleteBufferedPacketsWithSmallerSequence(), SendBlockAckAfterBlockAckRequest(), and StoreMpduIfNeeded().
|
private |
Definition at line 683 of file mac-low.h.
Referenced by CreateBlockAckAgreement(), DestroyBlockAckAgreement(), ReceiveOk(), SendBlockAckAfterBlockAckRequest(), and StoreMpduIfNeeded().
|
private |
Definition at line 651 of file mac-low.h.
Referenced by GetBasicBlockAckTimeout(), and SetBasicBlockAckTimeout().
|
private |
Definition at line 634 of file mac-low.h.
Referenced by CancelAllEvents(), DoDispose(), ReceiveOk(), and StartDataTxTimers().
|
private |
Definition at line 649 of file mac-low.h.
Referenced by GetBssid(), NotifyNav(), and SetBssid().
|
private |
Definition at line 652 of file mac-low.h.
Referenced by GetCompressedBlockAckTimeout(), and SetCompressedBlockAckTimeout().
|
private |
Definition at line 653 of file mac-low.h.
Referenced by GetCtsTimeout(), and SetCtsTimeout().
|
private |
Definition at line 635 of file mac-low.h.
Referenced by CancelAllEvents(), DoDispose(), ReceiveOk(), and SendRtsForPacket().
|
private |
Definition at line 687 of file mac-low.h.
Referenced by GetCtsToSelfSupported(), SetCtsToSelfSupported(), and StartTransmission().
|
private |
Definition at line 645 of file mac-low.h.
Referenced by BlockAckTimeout(), CalculateOverallTxTime(), CalculateTransmissionTime(), CtsTimeout(), FastAckTimeout(), ForwardDown(), NeedCtsToSelf(), NormalAckTimeout(), ReceiveOk(), SendBlockAckResponse(), SendCtsToSelf(), SendDataAfterCts(), SendDataPacket(), SendRtsForPacket(), StartDataTxTimers(), StartTransmission(), and SuperFastAckTimeout().
Definition at line 644 of file mac-low.h.
Referenced by CtsTimeout(), NeedCtsToSelf(), NotifySwitchingStartNow(), ReceiveOk(), SendBlockAckResponse(), SendCtsToSelf(), SendDataAfterCts(), SendDataPacket(), SendRtsForPacket(), StartDataTxTimers(), and StartTransmission().
|
private |
Definition at line 628 of file mac-low.h.
Referenced by DoNavResetNow(), DoNavStartNow(), NotifyAckTimeoutResetNow(), NotifyAckTimeoutStartNow(), NotifyCtsTimeoutResetNow(), NotifyCtsTimeoutStartNow(), and RegisterDcfListener().
|
private |
Definition at line 686 of file mac-low.h.
Referenced by CreateBlockAckAgreement(), ReceiveOk(), RegisterBlockAckListenerForAc(), and ResetBlockAckInactivityTimerIfNeeded().
|
private |
Definition at line 640 of file mac-low.h.
Referenced by CancelAllEvents(), and DoDispose().
|
private |
Definition at line 633 of file mac-low.h.
Referenced by CancelAllEvents(), DoDispose(), and ReceiveError().
|
private |
Definition at line 631 of file mac-low.h.
Referenced by CancelAllEvents(), DoDispose(), ReceiveOk(), and StartDataTxTimers().
|
private |
Definition at line 660 of file mac-low.h.
Referenced by DoNavStartNow(), IsNavZero(), MacLow(), and NotifySwitchingStartNow().
|
private |
Definition at line 659 of file mac-low.h.
Referenced by DoNavResetNow(), DoNavStartNow(), IsNavZero(), MacLow(), NotifyNav(), and NotifySwitchingStartNow().
|
private |
Definition at line 647 of file mac-low.h.
Referenced by BlockAckTimeout(), CancelAllEvents(), CtsTimeout(), EndTxNoAck(), FastAckFailedTimeout(), FastAckTimeout(), NormalAckTimeout(), NotifySwitchingStartNow(), ReceiveOk(), StartTransmission(), SuperFastAckTimeout(), and WaitSifsAfterEndTx().
|
private |
Definition at line 641 of file mac-low.h.
Referenced by NotifyNav(), and NotifySwitchingStartNow().
|
private |
Definition at line 630 of file mac-low.h.
Referenced by CancelAllEvents(), DoDispose(), ReceiveOk(), and StartDataTxTimers().
Definition at line 623 of file mac-low.h.
Referenced by CalculateOverallTxTime(), CalculateTransmissionTime(), DoDispose(), FastAckTimeout(), ForwardDown(), GetAckDuration(), GetBlockAckDuration(), GetCtsDuration(), NavCounterResetCtsMissed(), NotifyNav(), SendCtsToSelf(), SendDataAfterCts(), SendDataPacket(), SendRtsForPacket(), SetPhy(), StartDataTxTimers(), StartTransmission(), and SuperFastAckTimeout().
|
private |
Definition at line 665 of file mac-low.h.
Referenced by DoDispose(), and SetupPhyMacLowListener().
|
private |
|
private |
Definition at line 662 of file mac-low.h.
Referenced by MacLow(), ReceiveOk(), and SetPromisc().
|
private |
|
private |
Definition at line 625 of file mac-low.h.
Referenced by ReceiveOk(), RxCompleteBufferedPacketsUntilFirstLost(), RxCompleteBufferedPacketsWithSmallerSequence(), and SetRxCallback().
|
private |
Definition at line 648 of file mac-low.h.
Referenced by GetAddress(), NotifyNav(), ReceiveOk(), SendCtsToSelf(), SendRtsForPacket(), and SetAddress().
|
private |
Definition at line 637 of file mac-low.h.
Referenced by CancelAllEvents(), DoDispose(), and ReceiveOk().
|
private |
Definition at line 636 of file mac-low.h.
Referenced by CancelAllEvents(), DoDispose(), and ReceiveOk().
|
private |
Definition at line 638 of file mac-low.h.
Referenced by CancelAllEvents(), DoDispose(), ReceiveOk(), and SendCtsToSelf().
|
private |
|
private |
Definition at line 655 of file mac-low.h.
Referenced by GetSlotTime(), and SetSlotTime().
|
private |
Definition at line 624 of file mac-low.h.
Referenced by BlockAckTimeout(), CalculateOverallTxTime(), CalculateTransmissionTime(), CtsTimeout(), DoDispose(), FastAckTimeout(), GetAckTxVector(), GetBlockAckTxVector(), GetCtsToSelfTxVector(), GetCtsTxVector(), GetDataTxVector(), GetRtsTxVector(), NeedCtsToSelf(), NormalAckTimeout(), NotifySwitchingStartNow(), ReceiveOk(), SendDataAfterCts(), SendDataPacket(), SendRtsForPacket(), SetWifiRemoteStationManager(), StartDataTxTimers(), and SuperFastAckTimeout().
|
private |
Definition at line 632 of file mac-low.h.
Referenced by CancelAllEvents(), DoDispose(), ReceiveOk(), and StartDataTxTimers().
|
private |
Definition at line 646 of file mac-low.h.
Referenced by ReceiveError(), ReceiveOk(), SendBlockAckResponse(), SendCtsToSelf(), SendDataPacket(), SendRtsForPacket(), StartDataTxTimers(), and StartTransmission().
|
private |
Definition at line 642 of file mac-low.h.
Referenced by CancelAllEvents(), DoDispose(), and StartDataTxTimers().
|
private |
Definition at line 639 of file mac-low.h.
Referenced by CancelAllEvents(), DoDispose(), ReceiveOk(), and StartDataTxTimers().