A Discrete-Event Network Simulator
API
 All Classes Namespaces Files Functions Variables Typedefs Enumerations Enumerator Properties Friends Macros Groups Pages
ns3::Simulator Class Reference

Control the scheduling of simulation events. More...

#include <simulator.h>

Static Public Member Functions

static void Cancel (const EventId &id)
 
static void Destroy (void)
 
static uint32_t GetContext (void)
 
static Time GetDelayLeft (const EventId &id)
 
static Ptr< SimulatorImplGetImplementation (void)
 
static Time GetMaximumSimulationTime (void)
 
static uint32_t GetSystemId (void)
 
static bool IsExpired (const EventId &id)
 
static bool IsFinished (void)
 
static Time Now (void)
 
static void Remove (const EventId &id)
 
static void Run (void)
 
template<typename MEM , typename OBJ >
static EventId Schedule (Time const &time, MEM mem_ptr, OBJ obj)
 
template<typename MEM , typename OBJ , typename T1 >
static EventId Schedule (Time const &time, MEM mem_ptr, OBJ obj, T1 a1)
 
template<typename MEM , typename OBJ , typename T1 , typename T2 >
static EventId Schedule (Time const &time, MEM mem_ptr, OBJ obj, T1 a1, T2 a2)
 
template<typename MEM , typename OBJ , typename T1 , typename T2 , typename T3 >
static EventId Schedule (Time const &time, MEM mem_ptr, OBJ obj, T1 a1, T2 a2, T3 a3)
 
template<typename MEM , typename OBJ , typename T1 , typename T2 , typename T3 , typename T4 >
static EventId Schedule (Time const &time, MEM mem_ptr, OBJ obj, T1 a1, T2 a2, T3 a3, T4 a4)
 
template<typename MEM , typename OBJ , typename T1 , typename T2 , typename T3 , typename T4 , typename T5 >
static EventId Schedule (Time const &time, MEM mem_ptr, OBJ obj, T1 a1, T2 a2, T3 a3, T4 a4, T5 a5)
 
static EventId Schedule (Time const &time, void(*f)(void))
 
template<typename U1 , typename T1 >
static EventId Schedule (Time const &time, void(*f)(U1), T1 a1)
 
template<typename U1 , typename U2 , typename T1 , typename T2 >
static EventId Schedule (Time const &time, void(*f)(U1, U2), T1 a1, T2 a2)
 
template<typename U1 , typename U2 , typename U3 , typename T1 , typename T2 , typename T3 >
static EventId Schedule (Time const &time, void(*f)(U1, U2, U3), T1 a1, T2 a2, T3 a3)
 
template<typename U1 , typename U2 , typename U3 , typename U4 , typename T1 , typename T2 , typename T3 , typename T4 >
static EventId Schedule (Time const &time, void(*f)(U1, U2, U3, U4), T1 a1, T2 a2, T3 a3, T4 a4)
 
template<typename U1 , typename U2 , typename U3 , typename U4 , typename U5 , typename T1 , typename T2 , typename T3 , typename T4 , typename T5 >
static EventId Schedule (Time const &time, void(*f)(U1, U2, U3, U4, U5), T1 a1, T2 a2, T3 a3, T4 a4, T5 a5)
 
static EventId Schedule (Time const &time, const Ptr< EventImpl > &event)
 
template<typename MEM , typename OBJ >
static EventId ScheduleDestroy (MEM mem_ptr, OBJ obj)
 
template<typename MEM , typename OBJ , typename T1 >
static EventId ScheduleDestroy (MEM mem_ptr, OBJ obj, T1 a1)
 
template<typename MEM , typename OBJ , typename T1 , typename T2 >
static EventId ScheduleDestroy (MEM mem_ptr, OBJ obj, T1 a1, T2 a2)
 
template<typename MEM , typename OBJ , typename T1 , typename T2 , typename T3 >
static EventId ScheduleDestroy (MEM mem_ptr, OBJ obj, T1 a1, T2 a2, T3 a3)
 
template<typename MEM , typename OBJ , typename T1 , typename T2 , typename T3 , typename T4 >
static EventId ScheduleDestroy (MEM mem_ptr, OBJ obj, T1 a1, T2 a2, T3 a3, T4 a4)
 
template<typename MEM , typename OBJ , typename T1 , typename T2 , typename T3 , typename T4 , typename T5 >
static EventId ScheduleDestroy (MEM mem_ptr, OBJ obj, T1 a1, T2 a2, T3 a3, T4 a4, T5 a5)
 
static EventId ScheduleDestroy (void(*f)(void))
 
template<typename U1 , typename T1 >
static EventId ScheduleDestroy (void(*f)(U1), T1 a1)
 
template<typename U1 , typename U2 , typename T1 , typename T2 >
static EventId ScheduleDestroy (void(*f)(U1, U2), T1 a1, T2 a2)
 
template<typename U1 , typename U2 , typename U3 , typename T1 , typename T2 , typename T3 >
static EventId ScheduleDestroy (void(*f)(U1, U2, U3), T1 a1, T2 a2, T3 a3)
 
template<typename U1 , typename U2 , typename U3 , typename U4 , typename T1 , typename T2 , typename T3 , typename T4 >
static EventId ScheduleDestroy (void(*f)(U1, U2, U3, U4), T1 a1, T2 a2, T3 a3, T4 a4)
 
template<typename U1 , typename U2 , typename U3 , typename U4 , typename U5 , typename T1 , typename T2 , typename T3 , typename T4 , typename T5 >
static EventId ScheduleDestroy (void(*f)(U1, U2, U3, U4, U5), T1 a1, T2 a2, T3 a3, T4 a4, T5 a5)
 
static EventId ScheduleDestroy (const Ptr< EventImpl > &event)
 
template<typename MEM , typename OBJ >
static EventId ScheduleNow (MEM mem_ptr, OBJ obj)
 
template<typename MEM , typename OBJ , typename T1 >
static EventId ScheduleNow (MEM mem_ptr, OBJ obj, T1 a1)
 
template<typename MEM , typename OBJ , typename T1 , typename T2 >
static EventId ScheduleNow (MEM mem_ptr, OBJ obj, T1 a1, T2 a2)
 
template<typename MEM , typename OBJ , typename T1 , typename T2 , typename T3 >
static EventId ScheduleNow (MEM mem_ptr, OBJ obj, T1 a1, T2 a2, T3 a3)
 
template<typename MEM , typename OBJ , typename T1 , typename T2 , typename T3 , typename T4 >
static EventId ScheduleNow (MEM mem_ptr, OBJ obj, T1 a1, T2 a2, T3 a3, T4 a4)
 
template<typename MEM , typename OBJ , typename T1 , typename T2 , typename T3 , typename T4 , typename T5 >
static EventId ScheduleNow (MEM mem_ptr, OBJ obj, T1 a1, T2 a2, T3 a3, T4 a4, T5 a5)
 
static EventId ScheduleNow (void(*f)(void))
 
template<typename U1 , typename T1 >
static EventId ScheduleNow (void(*f)(U1), T1 a1)
 
template<typename U1 , typename U2 , typename T1 , typename T2 >
static EventId ScheduleNow (void(*f)(U1, U2), T1 a1, T2 a2)
 
template<typename U1 , typename U2 , typename U3 , typename T1 , typename T2 , typename T3 >
static EventId ScheduleNow (void(*f)(U1, U2, U3), T1 a1, T2 a2, T3 a3)
 
template<typename U1 , typename U2 , typename U3 , typename U4 , typename T1 , typename T2 , typename T3 , typename T4 >
static EventId ScheduleNow (void(*f)(U1, U2, U3, U4), T1 a1, T2 a2, T3 a3, T4 a4)
 
template<typename U1 , typename U2 , typename U3 , typename U4 , typename U5 , typename T1 , typename T2 , typename T3 , typename T4 , typename T5 >
static EventId ScheduleNow (void(*f)(U1, U2, U3, U4, U5), T1 a1, T2 a2, T3 a3, T4 a4, T5 a5)
 
static EventId ScheduleNow (const Ptr< EventImpl > &event)
 
template<typename MEM , typename OBJ >
static void ScheduleWithContext (uint32_t context, Time const &time, MEM mem_ptr, OBJ obj)
 
template<typename MEM , typename OBJ , typename T1 >
static void ScheduleWithContext (uint32_t context, Time const &time, MEM mem_ptr, OBJ obj, T1 a1)
 
template<typename MEM , typename OBJ , typename T1 , typename T2 >
static void ScheduleWithContext (uint32_t context, Time const &time, MEM mem_ptr, OBJ obj, T1 a1, T2 a2)
 
template<typename MEM , typename OBJ , typename T1 , typename T2 , typename T3 >
static void ScheduleWithContext (uint32_t context, Time const &time, MEM mem_ptr, OBJ obj, T1 a1, T2 a2, T3 a3)
 
template<typename MEM , typename OBJ , typename T1 , typename T2 , typename T3 , typename T4 >
static void ScheduleWithContext (uint32_t context, Time const &time, MEM mem_ptr, OBJ obj, T1 a1, T2 a2, T3 a3, T4 a4)
 
template<typename MEM , typename OBJ , typename T1 , typename T2 , typename T3 , typename T4 , typename T5 >
static void ScheduleWithContext (uint32_t context, Time const &time, MEM mem_ptr, OBJ obj, T1 a1, T2 a2, T3 a3, T4 a4, T5 a5)
 
static void ScheduleWithContext (uint32_t context, Time const &time, void(*f)(void))
 
template<typename U1 , typename T1 >
static void ScheduleWithContext (uint32_t context, Time const &time, void(*f)(U1), T1 a1)
 
template<typename U1 , typename U2 , typename T1 , typename T2 >
static void ScheduleWithContext (uint32_t context, Time const &time, void(*f)(U1, U2), T1 a1, T2 a2)
 
template<typename U1 , typename U2 , typename U3 , typename T1 , typename T2 , typename T3 >
static void ScheduleWithContext (uint32_t context, Time const &time, void(*f)(U1, U2, U3), T1 a1, T2 a2, T3 a3)
 
template<typename U1 , typename U2 , typename U3 , typename U4 , typename T1 , typename T2 , typename T3 , typename T4 >
static void ScheduleWithContext (uint32_t context, Time const &time, void(*f)(U1, U2, U3, U4), T1 a1, T2 a2, T3 a3, T4 a4)
 
template<typename U1 , typename U2 , typename U3 , typename U4 , typename U5 , typename T1 , typename T2 , typename T3 , typename T4 , typename T5 >
static void ScheduleWithContext (uint32_t context, Time const &time, void(*f)(U1, U2, U3, U4, U5), T1 a1, T2 a2, T3 a3, T4 a4, T5 a5)
 
static void ScheduleWithContext (uint32_t context, const Time &time, EventImpl *event)
 
static void SetImplementation (Ptr< SimulatorImpl > impl)
 
static void SetScheduler (ObjectFactory schedulerFactory)
 
static void Stop (void)
 
static void Stop (Time const &time)
 

Private Member Functions

 Simulator ()
 
 ~Simulator ()
 

Static Private Member Functions

static EventId DoSchedule (Time const &time, EventImpl *event)
 
static EventId DoScheduleDestroy (EventImpl *event)
 
static EventId DoScheduleNow (EventImpl *event)
 

Detailed Description

Control the scheduling of simulation events.

The internal simulation clock is maintained as a 64-bit integer in a unit specified by the user through the TimeStepPrecision::Set function. This means that it is not possible to specify event expiration times with anything better than this user-specified accuracy. Events whose expiration time is the same modulo this accuracy are scheduled in FIFO order: the first event inserted in the scheduling queue is scheduled to expire first.

A simple example of how to use the Simulator class to schedule events is shown below:

/* -*- Mode:C++; c-file-style:"gnu"; indent-tabs-mode:nil; -*- */
/*
* Copyright (c) 2010 INRIA
*
* This program is free software; you can redistribute it and/or modify
* it under the terms of the GNU General Public License version 2 as
* published by the Free Software Foundation;
*
* This program is distributed in the hope that it will be useful,
* but WITHOUT ANY WARRANTY; without even the implied warranty of
* MERCHANTABILITY or FITNESS FOR A PARTICULAR PURPOSE. See the
* GNU General Public License for more details.
*
* You should have received a copy of the GNU General Public License
* along with this program; if not, write to the Free Software
* Foundation, Inc., 59 Temple Place, Suite 330, Boston, MA 02111-1307 USA
*
* Authors: Mathieu Lacage <mathieu.lacage@sophia.inria.fr>
*/
#include <iostream>
#include "ns3/simulator.h"
#include "ns3/nstime.h"
#include "ns3/command-line.h"
#include "ns3/double.h"
#include "ns3/random-variable-stream.h"
using namespace ns3;
class MyModel
{
public:
void Start (void);
private:
void HandleEvent (double eventValue);
};
void
{
Simulator::Schedule (Seconds (10.0),
this, Simulator::Now ().GetSeconds ());
}
void
MyModel::HandleEvent (double value)
{
std::cout << "Member method received event at "
<< "s started at " << value << "s" << std::endl;
}
static void
{
std::cout << "ExampleFunction received event at "
<< Simulator::Now ().GetSeconds () << "s" << std::endl;
model->Start ();
}
static void
{
std::cout << "RandomFunction received event at "
<< Simulator::Now ().GetSeconds () << "s" << std::endl;
}
static void
{
std::cout << "I should never be called... " << std::endl;
}
int main (int argc, char *argv[])
{
cmd.Parse (argc, argv);
MyModel model;
Ptr<UniformRandomVariable> v = CreateObject<UniformRandomVariable> ();
v->SetAttribute ("Min", DoubleValue (10));
v->SetAttribute ("Max", DoubleValue (20));
Simulator::Schedule (Seconds (10.0), &ExampleFunction, &model);
EventId id = Simulator::Schedule (Seconds (30.0), &CancelledEvent);
}

Definition at line 62 of file simulator.h.

Constructor & Destructor Documentation

ns3::Simulator::Simulator ( )
private
ns3::Simulator::~Simulator ( )
private

Member Function Documentation

void ns3::Simulator::Cancel ( const EventId id)
static

Set the cancel bit on this event: the event's associated function will not be invoked when it expires. This method has the same visible effect as the ns3::Simulator::remove method but its algorithmic complexity is much lower: it has O(1) complexity. This method has the exact same semantics as ns3::EventId::cancel. Note that it is not possible to cancel events which were scheduled for the "destroy" time. Doing so will result in a program error (crash).

Parameters
idthe event to cancel

Definition at line 268 of file simulator.cc.

References ns3::SimulatorImpl::Cancel(), ns3::GetImpl(), and ns3::PeekImpl().

Referenced by ns3::EventId::Cancel(), ns3::Timer::Cancel(), ns3::OnOffApplication::CancelEvents(), ns3::DataCalculator::DoDispose(), ns3::BaseStationNetDevice::DoReceive(), ns3::SubscriberStationNetDevice::DoReceive(), ns3::dsdv::RoutingTable::ForceDeleteIpv4Event(), main(), ns3::UanMacCw::NotifyTxStart(), ns3::SSLinkManager::PerformRanging(), ns3::UanMacCw::SaveTimer(), ns3::SsServiceFlowManager::ScheduleDsaReq(), ns3::BsServiceFlowManager::ScheduleDsaRsp(), ns3::SubscriberStationNetDevice::SetTimer(), ns3::MeshWifiInterfaceMac::ShiftTbtt(), ns3::EmuNetDevice::Start(), ns3::FdNetDevice::Start(), ns3::FlowMonitor::Start(), ns3::TapBridge::Start(), Sender::StartApplication(), ns3::SimpleOfdmWimaxPhy::StartReceive(), ns3::EmuNetDevice::Stop(), ns3::FlowMonitor::Stop(), ns3::FdNetDevice::Stop(), ns3::TapBridge::Stop(), Sender::StopApplication(), ns3::UdpClient::StopApplication(), ns3::EpsBearerTagUdpClient::StopApplication(), ns3::Ping6::StopApplication(), ns3::Radvd::StopApplication(), ns3::UdpTraceClient::StopApplication(), ns3::UdpEchoClient::StopApplication(), and ns3::EventGarbageCollector::~EventGarbageCollector().

+ Here is the call graph for this function:

+ Here is the caller graph for this function:

void ns3::Simulator::Destroy ( void  )
static

Every event scheduled by the Simulator::insertAtDestroy method is invoked. Then, we ensure that any memory allocated by the Simulator is freed. This method is typically invoked at the end of a simulation to avoid false-positive reports by a leak checker. After this method has been invoked, it is actually possible to restart a new simulation with a set of calls to Simulator::run and Simulator::insert_*.

Definition at line 121 of file simulator.cc.

References ns3::LogSetNodePrinter(), ns3::LogSetTimePrinter(), NS_LOG_FUNCTION_NOARGS, and ns3::PeekImpl().

Referenced by ns3::aodv::NeighborTest::DoRun(), ns3::EventGarbageCollectorTestCase::DoRun(), ns3::LiIonEnergyTestCase::DoRun(), ns3::aodv::LoopbackTestCase::DoRun(), ns3::LenaMimoTestCase::DoRun(), ns3::RocketfuelTopologyReaderTest::DoRun(), ns3::SteadyStateRandomWaypointTest::DoRun(), ns3::SpectrumInterferenceTestCase::DoRun(), ns3::aodv::IdCacheTest::DoRun(), ns3::LenaHarqTestCase::DoRun(), ns3::LenaDataPhyErrorModelTestCase::DoRun(), ns3::olsr::Bug780Test::DoRun(), ns3::BuildingsShadowingTestCase::DoRun(), ns3::BuildingsPathlossTestCase::DoRun(), ns3::LenaRrFfMacSchedulerTestCase::DoRun(), ns3::LteRrcConnectionEstablishmentTestCase::DoRun(), ns3::LteRlcAmE2eTestCase::DoRun(), ns3::LteRlcUmE2eTestCase::DoRun(), ns3::WaypointMobilityModelNotifyTest::DoRun(), ns3::AnimationInterfaceTestCase::DoRun(), ns3::LenaPfFfMacSchedulerTestCase1::DoRun(), ns3::LenaFdTbfqFfMacSchedulerTestCase1::DoRun(), ns3::LenaPssFfMacSchedulerTestCase1::DoRun(), ns3::LenaFdBetFfMacSchedulerTestCase1::DoRun(), ns3::LenaTdBetFfMacSchedulerTestCase1::DoRun(), ns3::LenaTdTbfqFfMacSchedulerTestCase1::DoRun(), ns3::LteLinkAdaptationTestCase::DoRun(), ns3::LteDownlinkDataSinrTestCase::DoRun(), ns3::LteUplinkDataSinrTestCase::DoRun(), ns3::AcousticModemEnergyTestCase::DoRun(), ns3::Ipv4L3ProtocolTestCase::DoRun(), ns3::LteInterferenceTestCase::DoRun(), ns3::Ipv6L3ProtocolTestCase::DoRun(), ns3::LtePathlossModelSystemTestCase::DoRun(), ns3::LteFadingTestCase::DoRun(), ns3::LteUeMeasurementsTestCase::DoRun(), ns3::LteEnbAntennaTestCase::DoRun(), ns3::LteX2HandoverTestCase::DoRun(), ns3::flame::FlameRtableTest::DoRun(), ns3::LenaDlCtrlPhyErrorModelTestCase::DoRun(), ns3::olsr::HelloRegressionTest::DoRun(), ns3::LenaPfFfMacSchedulerTestCase2::DoRun(), ns3::LteDownlinkCtrlSinrTestCase::DoRun(), ns3::LteUplinkSrsSinrTestCase::DoRun(), ns3::LenaFdBetFfMacSchedulerTestCase2::DoRun(), ns3::LenaTdBetFfMacSchedulerTestCase2::DoRun(), ns3::LenaFdTbfqFfMacSchedulerTestCase2::DoRun(), ns3::LenaPssFfMacSchedulerTestCase2::DoRun(), ns3::LenaTdTbfqFfMacSchedulerTestCase2::DoRun(), ns3::LteHandoverDelayTestCase::DoRun(), ns3::RandomRoomPositionAllocatorTestCase::DoRun(), ns3::aodv::Bug772ChainTest::DoRun(), ns3::LteRlcAmTransmitterOneSduTestCase::DoRun(), ns3::LteRlcUmTransmitterOneSduTestCase::DoRun(), ns3::LteX2HandoverMeasuresTestCase::DoRun(), ns3::SpectrumIdealPhyTestCase::DoRun(), ns3::EpcS1uDlTestCase::DoRun(), ns3::LteRlcAmTransmitterSegmentationTestCase::DoRun(), ns3::LteRlcUmTransmitterSegmentationTestCase::DoRun(), ns3::dot11s::HwmpRtableTest::DoRun(), ns3::olsr::TcRegressionTest::DoRun(), ns3::LteEpcE2eDataTestCase::DoRun(), ns3::BriteTopologyFunctionTestCase::DoRun(), ns3::BuildingsHelperOneTestCase::DoRun(), ns3::LteRlcAmTransmitterConcatenationTestCase::DoRun(), ns3::LteRlcUmTransmitterConcatenationTestCase::DoRun(), ns3::DsdvTableTestCase::DoRun(), ns3::LteRlcUmTransmitterReportBufferStatusTestCase::DoRun(), ns3::LteRlcAmTransmitterReportBufferStatusTestCase::DoRun(), ns3::SameRoomPositionAllocatorTestCase::DoRun(), ns3::aodv::ChainRegressionTest::DoRun(), ns3::AcousticModemEnergyDepletionTestCase::DoRun(), ns3::InterferenceHelperSequenceTest::DoRun(), ns3::EpcS1uUlTestCase::DoRun(), ns3::aodv::AodvRqueueTest::DoRun(), ns3::Bug555TestCase::DoRun(), ns3::dsr::DsrSendBuffTest::DoRun(), ns3::aodv::AodvRtableEntryTest::DoRun(), ns3::aodv::AodvRtableTest::DoRun(), ns3::Ns2MobilityHelperTest::DoTeardown(), ns3::DcfManagerTest::EndTest(), experiment(), main(), Bench::RunBench(), ns3::WifiTest::RunOne(), RunSimulation(), and test().

+ Here is the call graph for this function:

EventId ns3::Simulator::DoSchedule ( Time const &  time,
EventImpl event 
)
staticprivate

Definition at line 217 of file simulator.cc.

References ns3::GetImpl(), and ns3::SimulatorImpl::Schedule().

Referenced by Schedule().

+ Here is the call graph for this function:

+ Here is the caller graph for this function:

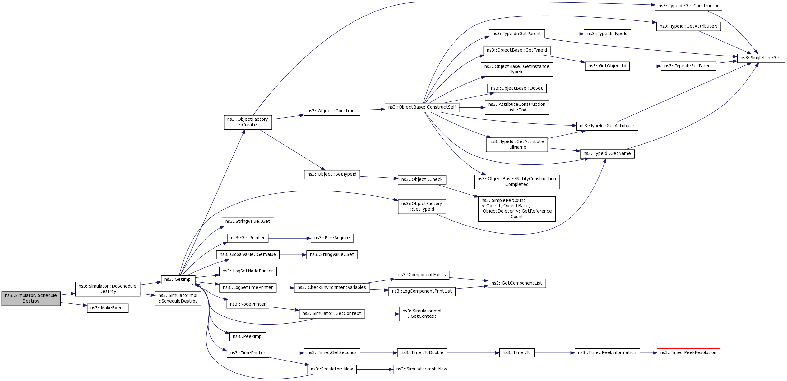
EventId ns3::Simulator::DoScheduleDestroy ( EventImpl event)
staticprivate

Definition at line 227 of file simulator.cc.

References ns3::GetImpl(), and ns3::SimulatorImpl::ScheduleDestroy().

Referenced by ScheduleDestroy().

+ Here is the call graph for this function:

+ Here is the caller graph for this function:

EventId ns3::Simulator::DoScheduleNow ( EventImpl event)
staticprivate

Definition at line 222 of file simulator.cc.

References ns3::GetImpl(), and ns3::SimulatorImpl::ScheduleNow().

Referenced by ScheduleNow().

+ Here is the call graph for this function:

+ Here is the caller graph for this function:

uint32_t ns3::Simulator::GetContext ( void  )
static
Returns
the current simulation context

Definition at line 300 of file simulator.cc.

References ns3::SimulatorImpl::GetContext(), and ns3::GetImpl().

Referenced by ns3::NodePrinter(), and ns3::Node::ReceiveFromDevice().

+ Here is the call graph for this function:

+ Here is the caller graph for this function:

Time ns3::Simulator::GetDelayLeft ( const EventId id)
static
Parameters
idthe event id to analyse
Returns
the delay left until the input event id expires. if the event is not running, this method returns zero.

Definition at line 189 of file simulator.cc.

References ns3::SimulatorImpl::GetDelayLeft(), ns3::GetImpl(), and NS_LOG_FUNCTION.

Referenced by ns3::TcpSocketBase::Destroy(), ns3::TcpSocketBase::Destroy6(), ns3::DcfManager::DoRestartAccessTimeoutIfNeeded(), ns3::Timer::GetDelayLeft(), ns3::TcpSocketBase::NewAck(), ns3::TcpSocketBase::ReceivedData(), ns3::StaWifiMac::RestartBeaconWatchdog(), and ns3::Timer::Suspend().

+ Here is the call graph for this function:

+ Here is the caller graph for this function:

Ptr< SimulatorImpl > ns3::Simulator::GetImplementation ( void  )
static

Definition at line 346 of file simulator.cc.

References ns3::GetImpl(), and NS_LOG_FUNCTION_NOARGS.

Referenced by ns3::MpiInterface::GetSize(), ns3::MpiInterface::GetSystemId(), ns3::MpiInterface::IsEnabled(), and ns3::PyViz::SimulatorRunUntil().

+ Here is the call graph for this function:

+ Here is the caller graph for this function:

Time ns3::Simulator::GetMaximumSimulationTime ( void  )
static
uint32_t ns3::Simulator::GetSystemId ( void  )
static
Returns
the system id for this simulator; used for MPI or other distributed simulations

Definition at line 306 of file simulator.cc.

References ns3::GetImpl(), ns3::SimulatorImpl::GetSystemId(), NS_LOG_FUNCTION_NOARGS, and ns3::PeekImpl().

+ Here is the call graph for this function:

bool ns3::Simulator::IsExpired ( const EventId id)
static

This method has O(1) complexity. Note that it is not possible to test for the expiration of events which were scheduled for the "destroy" time. Doing so will result in a program error (crash). An event is said to "expire" when it starts being scheduled which means that if the code executed by the event calls this function, it will get true.

Parameters
idthe event to test for expiration
Returns
true if the event has expired, false otherwise.

Definition at line 278 of file simulator.cc.

References ns3::GetImpl(), ns3::SimulatorImpl::IsExpired(), and ns3::PeekImpl().

Referenced by ns3::EventId::IsExpired().

+ Here is the call graph for this function:

+ Here is the caller graph for this function:

bool ns3::Simulator::IsFinished ( void  )
static

If there are no more events lefts to be scheduled, or if simulation time has already reached the "stop time" (see Simulator::Stop()), return true. Return false otherwise.

Definition at line 150 of file simulator.cc.

References ns3::GetImpl(), ns3::SimulatorImpl::IsFinished(), and NS_LOG_FUNCTION_NOARGS.

Referenced by ns3::AnimationInterface::MobilityAutoCheck(), PrintCellInfo(), ns3::BasicEnergySource::UpdateEnergySource(), ns3::RvBatteryModel::UpdateEnergySource(), and ns3::LiIonEnergySource::UpdateEnergySource().

+ Here is the call graph for this function:

+ Here is the caller graph for this function:

Time ns3::Simulator::Now ( void  )
static

Return the "current simulation time".

Definition at line 180 of file simulator.cc.

References ns3::GetImpl(), and ns3::SimulatorImpl::Now().

Referenced by ns3::RttEstimator::AckSeq(), ns3::dsr::RouteCache::AddNeighbor(), ns3::flame::FlameRtable::AddPath(), ns3::dot11s::HwmpRtable::AddPrecursor(), ns3::dot11s::HwmpRtable::AddProactivePath(), ns3::dot11s::HwmpRtable::AddReactivePath(), ns3::UplinkSchedulerSimple::AllocateInitialRangingInterval(), ns3::UplinkSchedulerMBQoS::AllocateInitialRangingInterval(), ns3::UplinkSchedulerRtps::AllocateInitialRangingInterval(), ns3::InterferenceHelper::AppendEvent(), ns3::AsciiPhyReceiveSinkWithContext(), ns3::AsciiPhyReceiveSinkWithoutContext(), ns3::AsciiPhyRxOkEvent(), ns3::AsciiPhyTransmitSinkWithContext(), ns3::AsciiPhyTransmitSinkWithoutContext(), ns3::AsciiPhyTxEvent(), ns3::WimaxHelper::AsciiRxEvent(), ns3::WimaxHelper::AsciiTxEvent(), ns3::UanMacRc::Associate(), ns3::UanMacRc::AssociateTimeout(), ns3::olsr::RoutingProtocol::AssociationTupleTimerExpire(), background_function(), ns3::BSSchedulerRtps::BSSchedulerRTPSConnection(), ns3::BSSchedulerRtps::BSSchedulerUGSConnection(), ns3::UanPhyCalcSinrDual::CalcSinrDb(), ns3::BandwidthManager::CalculateAllocationSize(), ns3::WifiRemoteStationInfo::CalculateAveragingCoefficient(), ns3::BasicEnergySource::CalculateRemainingEnergy(), ns3::LiIonEnergySource::CalculateRemainingEnergy(), ns3::PyViz::CallbackStopSimulation(), ns3::dsr::DsrRouting::CallCancelPacketTimer(), ns3::OnOffApplication::CancelEvents(), Bench::Cb(), ns3::AcousticModemEnergyModel::ChangeState(), ns3::WifiRadioEnergyModel::ChangeState(), ns3::UplinkSchedulerMBQoS::CheckDeadline(), ns3::FlowMonitor::CheckForLostPackets(), CheckQueueSize(), ns3::dsr::DsrRouting::CheckSendBuffer(), ns3::RraaWifiManager::CheckTimeout(), ns3::WifiMacQueue::Cleanup(), ns3::dsr::DsrNetworkQueue::Cleanup(), ns3::BlockAckManager::CleanupBuffers(), ns3::ServiceFlow::CleanUpQueue(), Emitter::Count(), ns3::UplinkSchedulerMBQoS::CountSymbolsJobs(), CourseChange(), ns3::Ns2MobilityHelperTest::CourseChange(), ns3::WaypointMobilityModelNotifyTest::CourseChangeCallback(), ns3::MobilityHelper::CourseChanged(), ns3::LteUePhy::CreateDlCqiFeedbackMessage(), ns3::AnimationInterface::CsmaPhyRxEndTrace(), ns3::AnimationInterface::CsmaPhyTxBeginTrace(), ns3::AnimationInterface::CsmaPhyTxEndTrace(), CwndTracer(), ns3::AsciiTraceHelper::DefaultDequeueSinkWithContext(), ns3::AsciiTraceHelper::DefaultDequeueSinkWithoutContext(), ns3::AsciiTraceHelper::DefaultDropSinkWithContext(), ns3::AsciiTraceHelper::DefaultDropSinkWithoutContext(), ns3::AsciiTraceHelper::DefaultEnqueueSinkWithContext(), ns3::AsciiTraceHelper::DefaultEnqueueSinkWithoutContext(), ns3::AsciiTraceHelper::DefaultReceiveSinkWithContext(), ns3::AsciiTraceHelper::DefaultReceiveSinkWithoutContext(), ns3::PcapHelper::DefaultSink(), ns3::dot11s::HwmpRtable::DeleteProactivePath(), ns3::TcpSocketBase::Destroy(), ns3::TcpSocketBase::Destroy6(), ns3::AnimationInterface::DevTxTrace(), ns3::RadioBearerStatsCalculator::DlRxPdu(), ns3::LteInterferenceTestCase::DlScheduling(), ns3::LteLinkAdaptationTestCase::DlScheduling(), ns3::LtePathlossModelSystemTestCase::DlScheduling(), ns3::MacStatsCalculator::DlScheduling(), ns3::RadioBearerStatsCalculator::DlTxPdu(), ns3::LteEnbMac::DoAllocateNcRaPreamble(), ns3::TraceFadingLossModel::DoCalcRxPowerSpectralDensity(), ns3::AmrrWifiManager::DoCreateStation(), ns3::OnoeWifiManager::DoCreateStation(), ns3::MinstrelWifiManager::DoCreateStation(), ns3::PfFfMacScheduler::DoCschedLcConfigReq(), ns3::FdBetFfMacScheduler::DoCschedLcConfigReq(), ns3::TdBetFfMacScheduler::DoCschedLcConfigReq(), ns3::FdTbfqFfMacScheduler::DoCschedLcConfigReq(), ns3::TdTbfqFfMacScheduler::DoCschedLcConfigReq(), ns3::PssFfMacScheduler::DoCschedLcConfigReq(), ns3::RedQueue::DoDequeue(), ns3::RedQueue::DoEnqueue(), ns3::ConstantAccelerationMobilityModel::DoGetPosition(), ns3::ConstantAccelerationMobilityModel::DoGetVelocity(), ns3::DcfManager::DoGrantAccess(), ns3::MeshWifiInterfaceMac::DoInitialize(), ns3::MacLow::DoNavResetNow(), ns3::MacLow::DoNavStartNow(), ns3::LteRlcTm::DoNotifyTxOpportunity(), ns3::LteRlcUm::DoNotifyTxOpportunity(), ns3::LteRlcAm::DoNotifyTxOpportunity(), ns3::LteRlcSm::DoNotifyTxOpportunity(), ns3::PyViz::DoPause(), ns3::LteTestRrc::DoReceivePdcpSdu(), ns3::LteRlcTm::DoReceivePdu(), ns3::LteRlcUm::DoReceivePdu(), ns3::LteRlcAm::DoReceivePdu(), ns3::LtePdcp::DoReceivePdu(), ns3::LteRlcSm::DoReceivePdu(), ns3::LteRlcTm::DoReportBufferStatus(), ns3::LteRlcUm::DoReportBufferStatus(), ns3::LteRlcAm::DoReportBufferStatus(), ns3::LteUeRrc::DoReportUeMeasurements(), ns3::LteUePhy::DoReset(), ns3::DcfManager::DoRestartAccessTimeoutIfNeeded(), ns3::EventGarbageCollectorTestCase::DoRun(), ns3::LiIonEnergyTestCase::DoRun(), ns3::ConstantAccelerationMobilityModel::DoSetPosition(), ns3::WaypointMobilityModel::DoSetPosition(), ns3::LteUePhy::DoSetSrsConfigurationIndex(), ns3::LteEnbPhy::DoSetSrsConfigurationIndex(), ns3::LteUeMac::DoSubframeIndication(), ns3::WifiPhyStateHelper::DoSwitchFromRx(), ns3::LteRlcTm::DoTransmitPdcpPdu(), ns3::LteRlcUm::DoTransmitPdcpPdu(), ns3::LteRlcAm::DoTransmitPdcpPdu(), ns3::LtePdcp::DoTransmitPdcpSdu(), ns3::olsr::RoutingProtocol::Dump(), ns3::TcpTahoe::DupAck(), ns3::olsr::RoutingProtocol::DupTupleTimerExpire(), Emitter::Emit(), ns3::LteHandoverDelayTestCase::EnbHandoverEndOkCallback(), ns3::LteHandoverDelayTestCase::EnbHandoverStartCallback(), ns3::UanMacRcGw::EndCycle(), ns3::LteEnbPhy::EndFrame(), ns3::YansWifiPhy::EndReceive(), ns3::LteSpectrumPhy::EndRxData(), ns3::LteEnbPhy::EndSubFrame(), ns3::UanMacCw::EndTx(), ns3::UanMacAloha::Enqueue(), ns3::WimaxMacQueue::Enqueue(), ns3::WifiMacQueue::Enqueue(), ns3::UanMacCw::Enqueue(), ns3::dsr::DsrNetworkQueue::Enqueue(), ns3::TcpWestwood::EstimateBW(), ExampleFunction(), ns3::Watchdog::Expire(), ns3::dsr::GraReply::FindAndUpdate(), ns3::dsr::RreqTable::FindAndUpdate(), ns3::UanMacRcGw::FindOptA(), first_function(), ns3::ArpCache::Flush(), ns3::olsr::RoutingProtocol::ForwardDefault(), ns3::LteUePhy::GenerateCtrlCqiReport(), ns3::LteEnbPhy::GenerateCtrlCqiReport(), GenerateTraffic(), ns3::UplinkSchedulerSimple::GetChannelDescriptorsToUpdate(), ns3::UplinkSchedulerRtps::GetChannelDescriptorsToUpdate(), ns3::UplinkSchedulerMBQoS::GetChannelDescriptorsToUpdate(), ns3::WifiPhyStateHelper::GetDelayUntilIdle(), ns3::InterferenceHelper::GetEnergyDuration(), ns3::aodv::Neighbors::GetExpireTime(), ns3::aodv::QueueEntry::GetExpireTime(), ns3::dsr::SendBuffEntry::GetExpireTime(), ns3::dsr::ErrorBuffEntry::GetExpireTime(), ns3::dsdv::QueueEntry::GetExpireTime(), ns3::dsr::ReceivedRreqEntry::GetExpireTime(), ns3::dsr::PassiveBuffEntry::GetExpireTime(), ns3::dsr::MaintainBuffEntry::GetExpireTime(), ns3::dsr::RouteCacheEntry::GetExpireTime(), ns3::dsr::RouteCache::GetExpireTime(), ns3::BridgeNetDevice::GetLearnedState(), ns3::aodv::RoutingTableEntry::GetLifeTime(), ns3::dsdv::RoutingTableEntry::GetLifeTime(), ns3::dsr::LinkStab::GetLinkStability(), ns3::dsr::NodeStab::GetNodeStability(), ns3::PyViz::GetPauseMessages(), ns3::dot11s::HwmpRtable::GetPrecursors(), ns3::LenaMimoTestCase::GetRlcBufferSample(), ns3::WifiPhyStateHelper::GetState(), ns3::WifiPhyStateHelper::GetStateDuration(), ns3::NscTcpL4Protocol::gettime(), ns3::SubscriberStationNetDevice::GetTimeToAllocation(), ns3::AnimationInterface::GetXMLOpenClose_linkupdate(), ns3::AnimationInterface::GetXMLOpenClose_nodeupdate(), ns3::AnimationInterface::GetXMLOpenClose_routing(), ns3::AnimationInterface::GetXMLOpenClose_rp(), MyModel::HandleEvent(), ns3::UdpEchoServer::HandleRead(), ns3::UdpServer::HandleRead(), ns3::PacketSink::HandleRead(), ns3::Radvd::HandleRead(), ns3::UdpEchoClient::HandleRead(), ns3::ArpCache::HandleWaitReplyTimeout(), ns3::aodv::RoutingProtocol::HelloTimerExpire(), ns3::olsr::RoutingProtocol::IfaceAssocTupleTimerExpire(), inserted_function(), ns3::aodv::RoutingTableEntry::Invalidate(), ns3::dsr::RouteCacheEntry::Invalidate(), ns3::Ipv4L3ProtocolDropSinkWithContext(), ns3::Ipv4L3ProtocolDropSinkWithoutContext(), ns3::Ipv4L3ProtocolRxSinkWithContext(), ns3::Ipv4L3ProtocolRxSinkWithoutContext(), ns3::Ipv4L3ProtocolRxTxSink(), ns3::Ipv4L3ProtocolTxSinkWithContext(), ns3::Ipv4L3ProtocolTxSinkWithoutContext(), ns3::Ipv6L3ProtocolDropSinkWithContext(), ns3::Ipv6L3ProtocolDropSinkWithoutContext(), ns3::Ipv6L3ProtocolRxSinkWithContext(), ns3::Ipv6L3ProtocolRxSinkWithoutContext(), ns3::Ipv6L3ProtocolRxTxSink(), ns3::Ipv6L3ProtocolTxSinkWithContext(), ns3::Ipv6L3ProtocolTxSinkWithoutContext(), ns3::DcfManager::IsBusy(), ns3::aodv::IdCache::IsDuplicate(), ns3::Probe::IsEnabled(), ns3::ArpCache::Entry::IsExpired(), ns3::AnimationInterface::IsInTimeWindow(), ns3::MacLow::IsNavZero(), ns3::BridgeNetDevice::Learn(), ns3::olsr::RoutingProtocol::LinkSensing(), ns3::olsr::RoutingProtocol::LinkTupleAdded(), ns3::olsr::RoutingProtocol::LinkTupleTimerExpire(), ns3::olsr::RoutingProtocol::LinkTupleUpdated(), ns3::TraceFadingLossModel::LoadTrace(), ns3::WifiPhyStateHelper::LogPreviousIdleAndCcaBusyStates(), ns3::flame::FlameRtable::Lookup(), ns3::dot11s::HwmpRtable::LookupProactive(), ns3::dot11s::HwmpRtable::LookupProactiveExpired(), ns3::dot11s::HwmpRtable::LookupReactive(), ns3::dot11s::HwmpRtable::LookupReactiveExpired(), ns3::AnimationInterface::LteRxTrace(), ns3::AnimationInterface::LteSpectrumPhyRxStart(), ns3::AnimationInterface::LteSpectrumPhyTxStart(), ns3::AnimationInterface::LteTxTrace(), ns3::LteUePhy::LteUePhy(), main(), ns3::dsr::RreqTable::MarkLinkAsUnidirectional(), ns3::StaWifiMac::MissedBeacons(), modify(), ns3::olsr::RoutingProtocol::MprSelTupleTimerExpire(), ns3::olsr::RoutingProtocol::Nb2hopTupleTimerExpire(), ns3::olsr::RoutingProtocol::NeighborLoss(), ns3::TcpSocketBase::NewAck(), ns3::DcfManagerTest::NotifyAccessGranted(), ns3::DcfManager::NotifyAckTimeoutResetNow(), ns3::DcfManager::NotifyAckTimeoutStartNow(), ns3::Ipv4GlobalRouting::NotifyAddAddress(), ns3::dot11s::PeerManagementProtocol::NotifyBeaconSent(), ns3::UanMacCw::NotifyCcaEnd(), ns3::UanMacCw::NotifyCcaStart(), ns3::DcfManagerTest::NotifyChannelSwitching(), ns3::DcfManagerTest::NotifyCollision(), ns3::DcfManager::NotifyCtsTimeoutResetNow(), ns3::DcfManager::NotifyCtsTimeoutStartNow(), ns3::Ipv4GlobalRouting::NotifyInterfaceDown(), ns3::Ipv4GlobalRouting::NotifyInterfaceUp(), ns3::DcfManagerTest::NotifyInternalCollision(), ns3::DcfManager::NotifyMaybeCcaBusyStartNow(), ns3::MacLow::NotifyNav(), ns3::DcfManager::NotifyNavResetNow(), ns3::DcfManager::NotifyNavStartNow(), ns3::Bug555TestCase::NotifyPhyTxBegin(), ns3::Ipv4GlobalRouting::NotifyRemoveAddress(), ns3::UanMacCw::NotifyRxEndError(), ns3::DcfManager::NotifyRxEndErrorNow(), ns3::UanMacCw::NotifyRxEndOk(), ns3::DcfManager::NotifyRxEndOkNow(), ns3::UanMacCw::NotifyRxStart(), ns3::DcfManager::NotifyRxStartNow(), ns3::DcfManager::NotifySwitchingStartNow(), ns3::MacLow::NotifySwitchingStartNow(), ns3::UanMacCw::NotifyTxStart(), ns3::DcfManager::NotifyTxStartNow(), ns3::Now(), ns3::aodv::IdCache::IsExpired::operator()(), ns3::aodv::CloseNeighbor::operator()(), ns3::dsr::GraReply::IsExpired::operator()(), ns3::dsr::RreqTable::IsExpired::operator()(), ns3::dsr::CloseNeighbor::operator()(), ns3::dsr::DsrRouting::PacketNewRoute(), ns3::PcapSniffRxEvent(), ns3::PcapSniffTxEvent(), ns3::PcapSniffTxRxEvent(), ns3::TcpSocketBase::PersistTimeout(), ns3::Watchdog::Ping(), ns3::olsr::RoutingProtocol::PopulateMprSelectorSet(), ns3::olsr::RoutingProtocol::PopulateTwoHopNeighborSet(), ns3::aodv::RoutingTableEntry::Print(), ns3::dsdv::RoutingTableEntry::Print(), ns3::dsr::RouteCacheEntry::Print(), PrintCellInfo(), IpAddressHelper::PrintIpAddresses(), PrintReceivedPacket(), ns3::dsdv::RoutingProtocol::PrintRoutingTable(), ns3::aodv::RoutingProtocol::PrintRoutingTable(), ns3::Ipv4ListRouting::PrintRoutingTable(), ns3::Ipv6ListRouting::PrintRoutingTable(), ns3::Ipv6StaticRouting::PrintRoutingTable(), ns3::UanMacRc::ProcessAck(), ns3::UplinkSchedulerMBQoS::ProcessBandwidthRequest(), ns3::Ipv4L3Protocol::ProcessFragment(), ns3::olsr::RoutingProtocol::ProcessHello(), ns3::olsr::RoutingProtocol::ProcessHna(), ns3::olsr::RoutingProtocol::ProcessMid(), ns3::BSLinkManager::ProcessRangingRequest(), ns3::olsr::RoutingProtocol::ProcessTc(), ns3::dsr::DsrRouting::PromiscReceive(), ns3::AnimationInterface::PurgePendingCsma(), ns3::AnimationInterface::PurgePendingLte(), ns3::AnimationInterface::PurgePendingWifi(), ns3::AnimationInterface::PurgePendingWimax(), ns3::WifiMacQueue::PushFront(), RandomFunction(), ns3::BaseStationNetDevice::RangingOppStart(), ns3::dot11s::HwmpProtocol::ReactivePathResolved(), ns3::UanTransducerHd::Receive(), ns3::V4Ping::Receive(), ns3::MeshWifiInterfaceMac::Receive(), ns3::dot11s::PeerManagementProtocol::ReceiveBeacon(), ns3::TcpSocketBase::ReceivedData(), ns3::LteUePhy::ReceiveLteControlMessageList(), ns3::MpiInterface::ReceiveMessages(), ns3::UanMacRc::ReceiveOkFromPhy(), ns3::UanMacRcGw::ReceivePacket(), ns3::DelayJitterEstimation::RecordRx(), ns3::dsdv::RoutingProtocol::RecvDsdv(), ns3::LteUeMeasurementsTestCase::RecvMeasurementReport(), ns3::olsr::RoutingProtocol::RecvOlsr(), ns3::aodv::RoutingProtocol::RecvRequest(), RemainingEnergy(), ns3::olsr::RoutingProtocol::RemoveLinkTuple(), ns3::flame::FlameProtocol::RemoveRoutingStuff(), ns3::MeshHelper::Report(), ns3::PhyStatsCalculator::ReportCurrentCellRsrpSinr(), ns3::FlowMonitor::ReportFirstTx(), ns3::FlowMonitor::ReportForwarding(), ns3::PhyStatsCalculator::ReportInterference(), ns3::FlowMonitor::ReportLastRx(), ns3::LteUeMeasurementsTestCase::ReportUeMeasurements(), ns3::LteUePhy::ReportUeMeasurements(), ns3::PhyStatsCalculator::ReportUeSinr(), ns3::flame::FlameProtocol::RequestRoute(), SampleEmitter::Reschedule(), ns3::RadioBearerStatsCalculator::RescheduleEndEpoch(), ns3::RraaWifiManager::ResetCountersBasic(), ns3::StaWifiMac::RestartBeaconWatchdog(), ns3::TcpNewReno::Retransmit(), ns3::TcpReno::Retransmit(), ns3::TcpTahoe::Retransmit(), ns3::TcpWestwood::Retransmit(), ns3::dot11s::HwmpProtocol::RetryPathDiscovery(), ns3::TcpSocketBase::ReTxTimeout(), ns3::olsr::RoutingProtocol::RoutingTableComputation(), ns3::UanMacRc::RtsTimeout(), ns3::UanPhyDual::RxOkFromSubPhy(), ns3::UanMacAloha::RxPacketError(), ns3::UanMacCw::SaveTimer(), ns3::RealtimeSimulatorImpl::Schedule(), ns3::UplinkSchedulerMBQoS::Schedule(), ns3::UanMacRc::ScheduleData(), ns3::SSScheduler::SelectConnection(), ns3::BSSchedulerSimple::SelectConnection(), ns3::V4Ping::Send(), ns3::UdpClient::Send(), ns3::EpsBearerTagUdpClient::Send(), ns3::UdpEchoClient::Send(), ns3::dsr::DsrRouting::Send(), ns3::BulkSendApplication::SendData(), ns3::TcpSocketBase::SendDataPacket(), ns3::TcpSocketBase::SendEmptyPacket(), ns3::dsr::DsrRouting::SendGratuitousReply(), ns3::olsr::RoutingProtocol::SendHello(), Sender::SendPacket(), ns3::UanPhyDual::SendPacket(), ns3::UanMacCw::SendPacket(), ns3::OnOffApplication::SendPacket(), ns3::UanMacRcGw::SendPacket(), ns3::UanMacRc::SendPacket(), ns3::aodv::RoutingProtocol::SendRequest(), ns3::aodv::RoutingProtocol::SendRerrMessage(), ns3::aodv::RoutingProtocol::SendRerrWhenNoRouteToForward(), ns3::UanMacRc::SendRts(), ns3::dsr::DsrRouting::SendUnreachError(), ns3::RttEstimator::SentSeq(), ns3::MgtProbeResponseHeader::Serialize(), ns3::UplinkSchedulerMBQoS::ServiceBandwidthRequests(), ns3::UplinkSchedulerMBQoS::ServiceBandwidthRequestsBytes(), ns3::UplinkSchedulerSimple::ServiceUnsolicitedGrants(), ns3::UplinkSchedulerRtps::ServiceUnsolicitedGrants(), ns3::UplinkSchedulerMBQoS::ServiceUnsolicitedGrants(), ns3::YansWifiPhy::SetChannelNumber(), ns3::SimpleDeviceEnergyModel::SetCurrentA(), ns3::aodv::QueueEntry::SetExpireTime(), ns3::dsr::SendBuffEntry::SetExpireTime(), ns3::dsr::ErrorBuffEntry::SetExpireTime(), ns3::dsdv::QueueEntry::SetExpireTime(), ns3::dsr::ReceivedRreqEntry::SetExpireTime(), ns3::dsr::PassiveBuffEntry::SetExpireTime(), ns3::dsr::MaintainBuffEntry::SetExpireTime(), ns3::dsr::RouteCacheEntry::SetExpireTime(), ns3::aodv::RoutingTableEntry::SetLifeTime(), ns3::dsr::LinkStab::SetLinkStability(), ns3::AcousticModemEnergyModel::SetMicroModemState(), ns3::dsr::NodeStab::SetNodeStability(), ns3::ConstantVelocityHelper::SetPosition(), ns3::ConstantVelocityHelper::SetVelocity(), ns3::ConstantAccelerationMobilityModel::SetVelocityAndAcceleration(), ns3::WifiRadioEnergyModel::SetWifiRadioState(), ns3::MeshWifiInterfaceMac::ShiftTbtt(), ns3::dot11s::HwmpProtocol::ShouldSendPreq(), showPosition(), ns3::PyViz::SimulatorRunUntil(), SocketPrinter(), SsThreshTracer(), MyModel::Start(), ns3::LteTestRrc::Start(), ns3::V4Ping::StartApplication(), ns3::DcfState::StartBackoffNow(), ns3::UanMacRcGw::StartCycle(), ns3::BaseStationNetDevice::StartDlSubFrame(), StartFlow(), ns3::BaseStationNetDevice::StartFrame(), ns3::YansWifiPhy::StartReceivePacket(), ns3::LteSpectrumPhy::StartRxCtrl(), ns3::LteSpectrumPhy::StartRxData(), ns3::UanPhyGen::StartRxPacket(), ns3::OnOffApplication::StartSending(), ns3::LteEnbPhy::StartSubFrame(), ns3::UanMacCw::StartTimer(), ns3::BaseStationNetDevice::StartUlSubFrame(), ns3::ArpCache::StartWaitReplyTimer(), ns3::V4Ping::StopApplication(), ns3::LteUePhy::SubframeIndication(), ns3::WifiPhyStateHelper::SwitchMaybeToCcaBusy(), ns3::WifiPhyStateHelper::SwitchToChannelSwitching(), ns3::WifiPhyStateHelper::SwitchToRx(), ns3::WifiPhyStateHelper::SwitchToTx(), TestDeterministicByTime(), ns3::TimePrinter(), ns3::olsr::RoutingProtocol::TopologyTupleTimerExpire(), TotalEnergy(), ns3::PyViz::TraceDevQueueDrop(), ns3::PyViz::TraceNetDevRxCommon(), ns3::PyViz::TraceNetDevTxCommon(), ns3::TimeSeriesAdaptor::TraceSinkDouble(), ns3::AnimationInterface::TrackIpv4Route(), ns3::UanTransducerHd::Transmit(), ns3::PointToPointRemoteChannel::TransmitStart(), ns3::AnimationInterface::UanPhyGenRxTrace(), ns3::AnimationInterface::UanPhyGenTxTrace(), ns3::LteHandoverDelayTestCase::UeHandoverEndOkCallback(), ns3::LteHandoverDelayTestCase::UeHandoverStartCallback(), ns3::RadioBearerStatsCalculator::UlRxPdu(), ns3::LteInterferenceTestCase::UlScheduling(), ns3::MacStatsCalculator::UlScheduling(), ns3::RadioBearerStatsCalculator::UlTxPdu(), ns3::ConstantVelocityHelper::Update(), ns3::aodv::Neighbors::Update(), ns3::WaypointMobilityModel::Update(), ns3::DcfManager::UpdateBackoff(), ns3::BasicEnergySource::UpdateEnergySource(), ns3::RvBatteryModel::UpdateEnergySource(), ns3::LiIonEnergySource::UpdateEnergySource(), ns3::AmrrWifiManager::UpdateMode(), ns3::OnoeWifiManager::UpdateMode(), ns3::dsr::RouteCache::UpdateNeighbor(), ns3::ArpCache::Entry::UpdateSeen(), ns3::MinstrelWifiManager::UpdateStats(), ns3::BaseStationNetDevice::UplinkAllocationEnd(), ns3::BaseStationNetDevice::UplinkAllocationStart(), ns3::UplinkSchedulerRtps::UplinkSchedulerRtps(), ns3::UplinkSchedulerSimple::UplinkSchedulerSimple(), ns3::UplinkSchedulerMBQoS::UplinkSchedWindowTimer(), ns3::AnimationInterface::WifiPhyRxBeginTrace(), ns3::AnimationInterface::WifiPhyRxEndTrace(), ns3::AnimationInterface::WifiPhyTxBeginTrace(), ns3::AnimationInterface::WimaxRxTrace(), ns3::AnimationInterface::WimaxTxTrace(), and ns3::AnimationInterface::WriteDummyPacket().

+ Here is the call graph for this function:

void ns3::Simulator::Remove ( const EventId id)
static

Remove an event from the event list. This method has the same visible effect as the ns3::EventId::Cancel method but its algorithmic complexity is much higher: it has often O(log(n)) complexity, sometimes O(n), sometimes worse. Note that it is not possible to remove events which were scheduled for the "destroy" time. Doing so will result in a program error (crash).

Parameters
idthe event to remove from the list of scheduled events.

Definition at line 258 of file simulator.cc.

References ns3::GetImpl(), ns3::PeekImpl(), and ns3::SimulatorImpl::Remove().

Referenced by ns3::ArpCache::DoDispose(), ns3::RandomDirection2dMobilityModel::DoSetPosition(), ns3::RandomWaypointMobilityModel::DoSetPosition(), ns3::RandomWalk2dMobilityModel::DoSetPosition(), ns3::SteadyStateRandomWaypointMobilityModel::DoSetPosition(), ns3::GaussMarkovMobilityModel::DoSetPosition(), ns3::Timer::Remove(), ns3::Timer::Suspend(), ns3::UanTransducerHd::Transmit(), and ns3::Timer::~Timer().

+ Here is the call graph for this function:

+ Here is the caller graph for this function:

void ns3::Simulator::Run ( void  )
static

Run the simulation until one of:

  • no events are present anymore
  • the user called Simulator::stop
  • the user called Simulator::stopAtUs and the expiration time of the next event to be processed is greater than or equal to the stop time.

Definition at line 157 of file simulator.cc.

References ns3::Time::ClearMarkedTimes(), ns3::GetImpl(), NS_LOG_FUNCTION_NOARGS, and ns3::SimulatorImpl::Run().

Referenced by ns3::aodv::NeighborTest::DoRun(), ns3::EventGarbageCollectorTestCase::DoRun(), ns3::LiIonEnergyTestCase::DoRun(), ns3::aodv::LoopbackTestCase::DoRun(), ns3::LenaMimoTestCase::DoRun(), ns3::SteadyStateRandomWaypointTest::DoRun(), ns3::SpectrumInterferenceTestCase::DoRun(), ns3::aodv::IdCacheTest::DoRun(), ns3::LenaHarqTestCase::DoRun(), ns3::LenaDataPhyErrorModelTestCase::DoRun(), ns3::olsr::Bug780Test::DoRun(), ns3::LenaRrFfMacSchedulerTestCase::DoRun(), ns3::LteRlcAmE2eTestCase::DoRun(), ns3::LteRlcUmE2eTestCase::DoRun(), ns3::LteRrcConnectionEstablishmentTestCase::DoRun(), ns3::AnimationInterfaceTestCase::DoRun(), ns3::LenaPfFfMacSchedulerTestCase1::DoRun(), ns3::WaypointMobilityModelNotifyTest::DoRun(), ns3::LenaPssFfMacSchedulerTestCase1::DoRun(), ns3::LenaFdBetFfMacSchedulerTestCase1::DoRun(), ns3::LenaFdTbfqFfMacSchedulerTestCase1::DoRun(), ns3::LenaTdBetFfMacSchedulerTestCase1::DoRun(), ns3::LenaTdTbfqFfMacSchedulerTestCase1::DoRun(), ns3::LteDownlinkDataSinrTestCase::DoRun(), ns3::LteUplinkDataSinrTestCase::DoRun(), ns3::LteLinkAdaptationTestCase::DoRun(), ns3::AcousticModemEnergyTestCase::DoRun(), ns3::LteInterferenceTestCase::DoRun(), ns3::LteFadingTestCase::DoRun(), ns3::LtePathlossModelSystemTestCase::DoRun(), ns3::LteUeMeasurementsTestCase::DoRun(), ns3::LteEnbAntennaTestCase::DoRun(), ns3::LteX2HandoverTestCase::DoRun(), ns3::LenaDlCtrlPhyErrorModelTestCase::DoRun(), ns3::flame::FlameRtableTest::DoRun(), ns3::olsr::HelloRegressionTest::DoRun(), ns3::LteDownlinkCtrlSinrTestCase::DoRun(), ns3::LenaPfFfMacSchedulerTestCase2::DoRun(), ns3::LenaFdBetFfMacSchedulerTestCase2::DoRun(), ns3::LenaTdBetFfMacSchedulerTestCase2::DoRun(), ns3::LteUplinkSrsSinrTestCase::DoRun(), ns3::LenaPssFfMacSchedulerTestCase2::DoRun(), ns3::LenaFdTbfqFfMacSchedulerTestCase2::DoRun(), ns3::LenaTdTbfqFfMacSchedulerTestCase2::DoRun(), ns3::LteHandoverDelayTestCase::DoRun(), ns3::LteRlcAmTransmitterOneSduTestCase::DoRun(), ns3::LteRlcUmTransmitterOneSduTestCase::DoRun(), ns3::aodv::Bug772ChainTest::DoRun(), ns3::LteX2HandoverMeasuresTestCase::DoRun(), ns3::SpectrumIdealPhyTestCase::DoRun(), ns3::EpcS1uDlTestCase::DoRun(), ns3::LteRlcAmTransmitterSegmentationTestCase::DoRun(), ns3::LteRlcUmTransmitterSegmentationTestCase::DoRun(), ns3::dot11s::HwmpRtableTest::DoRun(), ns3::olsr::TcRegressionTest::DoRun(), ns3::LteEpcE2eDataTestCase::DoRun(), ns3::BriteTopologyFunctionTestCase::DoRun(), ns3::LteRlcAmTransmitterConcatenationTestCase::DoRun(), ns3::LteRlcUmTransmitterConcatenationTestCase::DoRun(), ns3::LteRlcAmTransmitterReportBufferStatusTestCase::DoRun(), ns3::LteRlcUmTransmitterReportBufferStatusTestCase::DoRun(), ns3::aodv::ChainRegressionTest::DoRun(), ns3::AcousticModemEnergyDepletionTestCase::DoRun(), ns3::InterferenceHelperSequenceTest::DoRun(), ns3::Ns2MobilityHelperTest::DoRun(), ns3::EpcS1uUlTestCase::DoRun(), ns3::aodv::AodvRqueueTest::DoRun(), ns3::Bug555TestCase::DoRun(), ns3::dsr::DsrSendBuffTest::DoRun(), ns3::DcfManagerTest::EndTest(), experiment(), main(), Bench::RunBench(), ns3::WifiTest::RunOne(), RunSimulation(), test(), TestDeterministic(), TestDeterministicByTime(), and TestProbabilistic().

+ Here is the call graph for this function:

template<typename MEM , typename OBJ >
EventId ns3::Simulator::Schedule ( Time const &  time,
MEM  mem_ptr,
OBJ  obj 
)
static

Schedule an event to expire at the relative time "time" is reached. This can be thought of as scheduling an event for the current simulation time plus the Time passed as a parameter

When the event expires (when it becomes due to be run), the input method will be invoked on the input object.

Parameters
timethe relative expiration time of the event.
mem_ptrmember method pointer to invoke
objthe object on which to invoke the member method
Returns
an id for the scheduled event.

Definition at line 824 of file simulator.h.

References DoSchedule(), and ns3::MakeEvent().

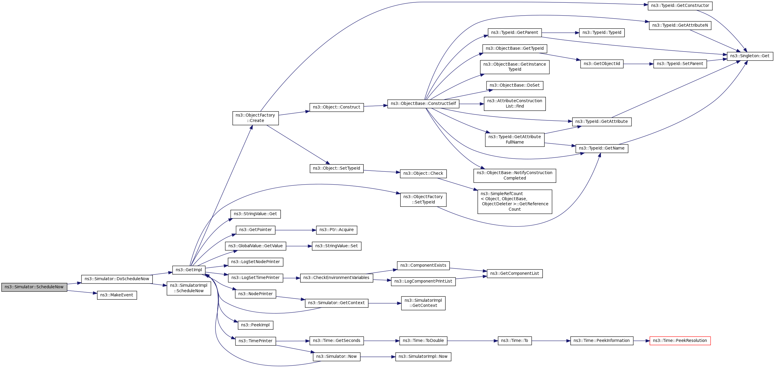
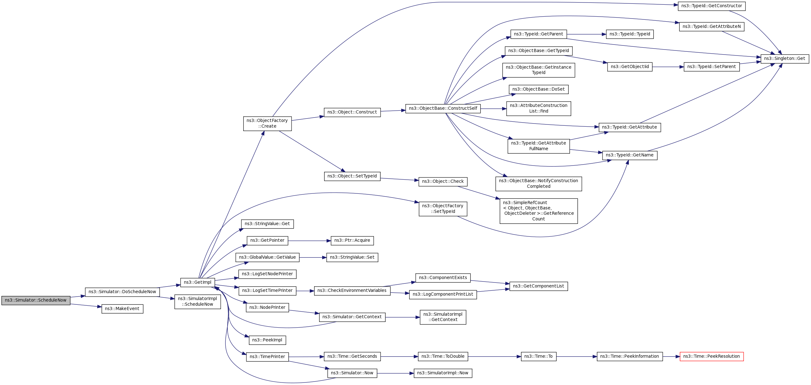
Referenced by ns3::DcfManagerTest::AddAccessRequestWithAckTimeout(), ns3::DcfManagerTest::AddAccessRequestWithSuccessfullAck(), ns3::DcfManagerTest::AddAckTimeoutReset(), ns3::Ipv6Interface::AddAddress(), ns3::DcfManagerTest::AddCcaBusyEvt(), ns3::DcfManagerTest::AddNavReset(), ns3::DcfManagerTest::AddNavStart(), ns3::DcfManagerTest::AddRxErrorEvt(), ns3::DcfManagerTest::AddRxInsideSifsEvt(), ns3::DcfManagerTest::AddRxOkEvt(), ns3::DcfManagerTest::AddRxStartEvt(), ns3::SpectrumInterference::AddSignal(), ns3::LteInterference::AddSignal(), ns3::DcfManagerTest::AddSwitchingEvt(), ns3::DcfManagerTest::AddTxEvt(), ns3::WaypointMobilityModel::AddWaypoint(), AdvancePosition(), ns3::UanMacRc::Associate(), ns3::UanMacRc::AssociateTimeout(), ns3::olsr::RoutingProtocol::AssociationTupleTimerExpire(), ns3::RandomDirection2dMobilityModel::BeginPause(), ns3::RandomWaypointMobilityModel::BeginWalk(), ns3::SteadyStateRandomWaypointMobilityModel::BeginWalk(), ns3::dsr::DsrRouting::CancelPacketTimerNextHop(), Bench::Cb(), ns3::LteRlcAmTransmitterTestCase::CheckDataReceived(), ns3::LteRlcUmTransmitterTestCase::CheckDataReceived(), CheckQueueSize(), ns3::dsr::DsrRouting::CheckSendBuffer(), ns3::LteEnbRrc::ConfigureCell(), Emitter::Count(), ns3::MacLow::CreateBlockAckAgreement(), ns3::olsr::Bug780Test::CreateNodes(), ns3::WifiTest::CreateOne(), CwndTracer(), ns3::RadioEnvironmentMapHelper::DelayedInstall(), ns3::Icmpv6L4Protocol::DoDAD(), Emitter::DoInitialize(), ns3::Application::DoInitialize(), ns3::UeManager::DoInitialize(), ns3::ApWifiMac::DoInitialize(), ns3::MeshWifiInterfaceMac::DoInitialize(), ns3::RandomWaypointMobilityModel::DoInitializePrivate(), ns3::SteadyStateRandomWaypointMobilityModel::DoInitializePrivate(), ns3::LteRlcTm::DoNotifyTxOpportunity(), ns3::LteRlcUm::DoNotifyTxOpportunity(), ns3::LteRlcAm::DoNotifyTxOpportunity(), ns3::TcpSocketBase::DoPeerClose(), ns3::LteRlcUm::DoReceivePdu(), ns3::LteRlcAm::DoReceivePdu(), ns3::LteTestMac::DoReportBufferStatus(), ns3::DcfManager::DoRestartAccessTimeoutIfNeeded(), ns3::aodv::NeighborTest::DoRun(), ns3::EventGarbageCollectorTestCase::DoRun(), ns3::LenaMimoTestCase::DoRun(), ns3::SteadyStateRandomWaypointTest::DoRun(), ns3::SpectrumInterferenceTestCase::DoRun(), ns3::aodv::IdCacheTest::DoRun(), ns3::LteRlcAmE2eTestCase::DoRun(), ns3::LteRlcUmE2eTestCase::DoRun(), ns3::LteRrcConnectionEstablishmentTestCase::DoRun(), ns3::WaypointMobilityModelNotifyTest::DoRun(), ns3::LteDownlinkDataSinrTestCase::DoRun(), ns3::LteUplinkDataSinrTestCase::DoRun(), ns3::LteFadingTestCase::DoRun(), ns3::LteX2HandoverTestCase::DoRun(), ns3::flame::FlameRtableTest::DoRun(), ns3::LteDownlinkCtrlSinrTestCase::DoRun(), ns3::LteUplinkSrsSinrTestCase::DoRun(), ns3::LteX2HandoverMeasuresTestCase::DoRun(), ns3::dot11s::HwmpRtableTest::DoRun(), ns3::aodv::ChainRegressionTest::DoRun(), ns3::InterferenceHelperSequenceTest::DoRun(), ns3::aodv::AodvRqueueTest::DoRun(), ns3::Bug555TestCase::DoRun(), ns3::dsr::DsrSendBuffTest::DoRun(), ns3::LteEnbRrcProtocolIdeal::DoSendMasterInformationBlock(), ns3::LteEnbRrcProtocolReal::DoSendMasterInformationBlock(), ns3::LteUeRrcProtocolIdeal::DoSendMeasurementReport(), ns3::LteEnbRrcProtocolIdeal::DoSendRrcConnectionReconfiguration(), ns3::LteUeRrcProtocolIdeal::DoSendRrcConnectionReconfigurationCompleted(), ns3::LteEnbRrcProtocolIdeal::DoSendRrcConnectionReestablishment(), ns3::LteUeRrcProtocolIdeal::DoSendRrcConnectionReestablishmentComplete(), ns3::LteEnbRrcProtocolIdeal::DoSendRrcConnectionReestablishmentReject(), ns3::LteUeRrcProtocolIdeal::DoSendRrcConnectionReestablishmentRequest(), ns3::LteEnbRrcProtocolIdeal::DoSendRrcConnectionReject(), ns3::LteEnbRrcProtocolIdeal::DoSendRrcConnectionRelease(), ns3::LteUeRrcProtocolIdeal::DoSendRrcConnectionRequest(), ns3::LteEnbRrcProtocolIdeal::DoSendRrcConnectionSetup(), ns3::LteUeRrcProtocolIdeal::DoSendRrcConnectionSetupCompleted(), ns3::LteEnbRrcProtocolIdeal::DoSendSystemInformation(), ns3::LteEnbRrcProtocolReal::DoSendSystemInformation(), ns3::LteEnbRrcProtocolIdeal::DoSendSystemInformationBlockType1(), ns3::LteEnbRrcProtocolReal::DoSendSystemInformationBlockType1(), ns3::LteTestMac::DoTransmitPdu(), ns3::RandomWalk2dMobilityModel::DoWalk(), ns3::GaussMarkovMobilityModel::DoWalk(), ns3::olsr::RoutingProtocol::DupTupleTimerExpire(), Emitter::Emit(), ns3::AnimationInterface::EnableIpv4RouteTracking(), ns3::UanMacRcGw::EndCycle(), ns3::BaseStationNetDevice::EndDlSubFrame(), ns3::RadioBearerStatsCalculator::EndEpoch(), ns3::SimpleOfdmWimaxPhy::EndReceiveFecBlock(), ns3::BaseStationNetDevice::EndUlSubFrame(), ns3::TcpWestwood::EstimateRtt(), ns3::Watchdog::Expire(), ns3::LteRlcTm::ExpireRbsTimer(), ns3::LteRlcUm::ExpireRbsTimer(), ns3::LteRlcUm::ExpireReorderingTimer(), ns3::LteRlcAm::ExpireReorderingTimer(), ns3::olsr::RoutingProtocol::ForwardDefault(), ns3::Icmpv6L4Protocol::FunctionDadTimeout(), ns3::SpectrumAnalyzer::GenerateReport(), GenerateTraffic(), ns3::WaveformGenerator::GenerateWaveform(), ns3::ArpCache::HandleWaitReplyTimeout(), ns3::LteHelper::HandoverRequest(), ns3::olsr::RoutingProtocol::IfaceAssocTupleTimerExpire(), ns3::RadioEnvironmentMapHelper::Install(), ns3::olsr::RoutingProtocol::LinkSensing(), ns3::olsr::RoutingProtocol::LinkTupleTimerExpire(), ns3::ArpL3Protocol::Lookup(), ns3::LteUePhy::LteUePhy(), main(), ns3::MakeTimerImpl(), ns3::BaseStationNetDevice::MarkRangingOppStart(), ns3::BaseStationNetDevice::MarkUplinkAllocationEnd(), ns3::BaseStationNetDevice::MarkUplinkAllocationStart(), ns3::StaWifiMac::MissedBeacons(), ns3::AnimationInterface::MobilityAutoCheck(), modify(), ns3::olsr::RoutingProtocol::MprSelTupleTimerExpire(), ns3::olsr::RoutingProtocol::Nb2hopTupleTimerExpire(), ns3::TcpSocketBase::NewAck(), ns3::dot11s::PeerManagementProtocol::NotifyBeaconSent(), ns3::FlowMonitor::NotifyConstructionCompleted(), ns3::BlockAckManager::NotifyGotBlockAck(), ns3::WifiRadioEnergyModelPhyListener::NotifyMaybeCcaBusyStart(), ns3::MacLow::NotifyNav(), ns3::WifiRadioEnergyModelPhyListener::NotifySwitchingStart(), ns3::WifiRadioEnergyModelPhyListener::NotifyTxStart(), ns3::UanMacCw::NotifyTxStart(), ns3::SSLinkManager::PerformBackoff(), ns3::FlowMonitor::PeriodicCheckForLostPackets(), ns3::TcpSocketBase::PersistTimeout(), ns3::Watchdog::Ping(), ns3::olsr::RoutingProtocol::PopulateMprSelectorSet(), ns3::olsr::RoutingProtocol::PopulateTwoHopNeighborSet(), PrintCellInfo(), ns3::Ipv4RoutingHelper::PrintEvery(), ns3::Ipv6RoutingHelper::PrintEvery(), ns3::Ipv4RoutingHelper::PrintRoutingTableAllAt(), ns3::Ipv6RoutingHelper::PrintRoutingTableAllAt(), ns3::Ipv4RoutingHelper::PrintRoutingTableAllEvery(), ns3::Ipv6RoutingHelper::PrintRoutingTableAllEvery(), ns3::Ipv4RoutingHelper::PrintRoutingTableAt(), ns3::Ipv6RoutingHelper::PrintRoutingTableAt(), ns3::Ipv4RoutingHelper::PrintRoutingTableEvery(), ns3::Ipv6RoutingHelper::PrintRoutingTableEvery(), ns3::dsr::DsrRouting::PriorityScheduler(), ns3::Ipv6ExtensionFragment::Process(), ns3::Ipv4L3Protocol::ProcessFragment(), ns3::olsr::RoutingProtocol::ProcessHna(), ns3::olsr::RoutingProtocol::ProcessMid(), ns3::olsr::RoutingProtocol::ProcessTc(), ns3::SubscriberStationNetDevice::ProcessUlMap(), Progress(), ns3::UanTransducerHd::Receive(), ns3::TcpSocketBase::ReceivedData(), ns3::MacLow::ReceiveError(), ns3::MacLow::ReceiveOk(), ns3::UanMacRc::ReceiveOkFromPhy(), ns3::dsdv::RoutingProtocol::RecvDsdv(), ns3::UeManager::RecvHandoverRequestAck(), ns3::aodv::RoutingProtocol::RecvRequest(), ns3::UeManager::RecvRrcConnectionRequest(), ns3::LteUePhy::ReportUeMeasurements(), SampleEmitter::Reschedule(), ns3::RadioBearerStatsCalculator::RescheduleEndEpoch(), ns3::MacLow::ResetBlockAckInactivityTimerIfNeeded(), ns3::StaWifiMac::RestartBeaconWatchdog(), ns3::dot11s::HwmpProtocol::RetryPathDiscovery(), ns3::dsdv::RoutingProtocol::RouteOutput(), ns3::UanMacRc::RtsTimeout(), Bench::RunBench(), ns3::RadioEnvironmentMapHelper::RunOneIteration(), ns3::dsr::DsrRouting::ScheduleCachedReply(), ns3::UanMacRc::ScheduleData(), ns3::SsServiceFlowManager::ScheduleDsaReq(), ns3::BsServiceFlowManager::ScheduleDsaRsp(), ns3::dsr::DsrRouting::ScheduleInterRequest(), ns3::MeshWifiInterfaceMac::ScheduleNextBeacon(), ns3::OnOffApplication::ScheduleNextTx(), ns3::SSLinkManager::ScheduleScanningRestart(), ns3::OnOffApplication::ScheduleStartEvent(), ns3::OnOffApplication::ScheduleStopEvent(), ns3::Ping6::ScheduleTransmit(), ns3::Radvd::ScheduleTransmit(), ns3::UdpEchoClient::ScheduleTransmit(), ns3::V4Ping::Send(), ns3::UdpClient::Send(), ns3::EpsBearerTagUdpClient::Send(), ns3::UdpTraceClient::Send(), ns3::dsr::DsrRouting::Send(), ns3::StaWifiMac::SendAssociationRequest(), ns3::BaseStationNetDevice::SendBursts(), ns3::MacLow::SendCtsToSelf(), ns3::LteTestRrc::SendData(), ns3::LteTestPdcp::SendData(), ns3::TcpSocketBase::SendDataPacket(), ns3::TcpSocketBase::SendEmptyPacket(), ns3::aodv::RoutingProtocol::SendHello(), ns3::LteUeRrc::SendMeasurementReport(), ns3::dot11s::HwmpProtocolMac::SendMyPerr(), ns3::dot11s::HwmpProtocolMac::SendMyPreq(), ns3::Icmpv6L4Protocol::SendNS(), ns3::ApWifiMac::SendOneBeacon(), ns3::AcousticModemEnergyTestCase::SendOnePacket(), ns3::AcousticModemEnergyDepletionTestCase::SendOnePacket(), Sender::SendPacket(), SendPacket(), ns3::UanPhyGen::SendPacket(), ns3::dsr::DsrRouting::SendPacketFromBuffer(), ns3::dsdv::RoutingProtocol::SendPacketFromQueue(), ns3::dot11s::HwmpProtocol::SendProactivePreq(), ns3::StaWifiMac::SendProbeRequest(), ns3::SSLinkManager::SendRangingRequest(), ns3::LteUeMac::SendRaPreamble(), ns3::aodv::RoutingProtocol::SendRequest(), ns3::aodv::RoutingProtocol::SendRerrMessage(), ns3::dsr::DsrRouting::SendRerrWhenBreaksLinkToNextHop(), ns3::Icmpv6L4Protocol::SendRS(), ns3::UanMacRc::SendRts(), ns3::MacLow::SendRtsForPacket(), ns3::LteEnbRrc::SendSystemInformation(), ns3::LteTestMac::SendTxOpportunity(), ns3::dot11s::PeerLink::SetBeaconInformation(), ns3::YansWifiPhy::SetChannelNumber(), ns3::dot11s::PeerLink::SetConfirmTimer(), ns3::RandomDirection2dMobilityModel::SetDirectionAndSpeed(), ns3::dot11s::PeerLink::SetHoldingTimer(), ns3::SetMovement(), ns3::Ipv6PmtuCache::SetPmtu(), ns3::dot11s::PeerLink::SetRetryTimer(), ns3::dot11s::HwmpProtocol::SetRoot(), ns3::SetSchedPosition(), ns3::MeshWifiInterfaceMac::ShiftTbtt(), ns3::dot11s::HwmpProtocol::ShouldSendPreq(), showPosition(), SsThreshTracer(), MyModel::Start(), ns3::SteadyStateRandomWaypointMobilityModel::Start(), ns3::LteTestRrc::Start(), ns3::SpectrumAnalyzer::Start(), ns3::EmuNetDevice::Start(), ns3::DataCalculator::Start(), ns3::FlowMonitor::Start(), ns3::FdNetDevice::Start(), ns3::TapBridge::Start(), ns3::AnimationInterface::StartAnimation(), ns3::UdpClient::StartApplication(), ns3::EpsBearerTagUdpClient::StartApplication(), ns3::UdpTraceClient::StartApplication(), ns3::UanMacRcGw::StartCycle(), ns3::MacLow::StartDataTxTimers(), ns3::BaseStationNetDevice::StartDlSubFrame(), ns3::SimpleOfdmWimaxPhy::StartReceive(), ns3::YansWifiPhy::StartReceivePacket(), ns3::SpectrumAnalyzer::StartRx(), ns3::HalfDuplexIdealPhy::StartRx(), ns3::LteSpectrumPhy::StartRxCtrl(), ns3::LteSpectrumPhy::StartRxData(), ns3::UanPhyGen::StartRxPacket(), ns3::WimaxPhy::StartScanning(), ns3::SimpleOfdmWimaxPhy::StartSendDummyFecBlock(), ns3::LteEnbPhy::StartSubFrame(), ns3::SSLinkManager::StartSynchronizing(), ns3::UanMacCw::StartTimer(), ns3::SingleModelSpectrumChannel::StartTx(), ns3::MultiModelSpectrumChannel::StartTx(), ns3::HalfDuplexIdealPhy::StartTx(), ns3::LteSpectrumPhy::StartTxDataFrame(), ns3::LteSpectrumPhy::StartTxDlCtrlFrame(), ns3::LteSpectrumPhy::StartTxUlSrsFrame(), ns3::BaseStationNetDevice::StartUlSubFrame(), ns3::ArpCache::StartWaitReplyTimer(), ns3::SteadyStateRandomWaypointMobilityModel::SteadyStateBeginWalk(), ns3::DefaultSimulatorImpl::Stop(), ns3::RealtimeSimulatorImpl::Stop(), ns3::EmuNetDevice::Stop(), ns3::DataCalculator::Stop(), ns3::DistributedSimulatorImpl::Stop(), ns3::FlowMonitor::Stop(), ns3::FdNetDevice::Stop(), ns3::TapBridge::Stop(), ns3::LteUePhy::SubframeIndication(), test(), ns3::TcpSocketBase::TimeWait(), ns3::olsr::RoutingProtocol::TopologyTupleTimerExpire(), ns3::AnimationInterface::TrackIpv4Route(), ns3::UanTransducerHd::Transmit(), ns3::CsmaNetDevice::TransmitCompleteEvent(), ns3::CsmaChannel::TransmitEnd(), ns3::PointToPointNetDevice::TransmitStart(), ns3::CsmaNetDevice::TransmitStart(), ns3::BlockAckManager::UpdateAgreement(), ns3::BasicEnergySource::UpdateEnergySource(), ns3::RvBatteryModel::UpdateEnergySource(), ns3::LiIonEnergySource::UpdateEnergySource(), ns3::UplinkSchedulerMBQoS::UplinkSchedWindowTimer(), and ns3::AthstatsWifiTraceSink::WriteStats().

+ Here is the call graph for this function:

template<typename MEM , typename OBJ , typename T1 >
EventId ns3::Simulator::Schedule ( Time const &  time,
MEM  mem_ptr,
OBJ  obj,
T1  a1 
)
static
Parameters
timethe relative expiration time of the event.
mem_ptrmember method pointer to invoke
objthe object on which to invoke the member method
a1the first argument to pass to the invoked method
Returns
an id for the scheduled event.

Definition at line 832 of file simulator.h.

References DoSchedule(), and ns3::MakeEvent().

+ Here is the call graph for this function:

template<typename MEM , typename OBJ , typename T1 , typename T2 >
EventId ns3::Simulator::Schedule ( Time const &  time,
MEM  mem_ptr,
OBJ  obj,
T1  a1,
T2  a2 
)
static
Parameters
timethe relative expiration time of the event.
mem_ptrmember method pointer to invoke
objthe object on which to invoke the member method
a1the first argument to pass to the invoked method
a2the second argument to pass to the invoked method
Returns
an id for the scheduled event.

Definition at line 839 of file simulator.h.

References DoSchedule(), and ns3::MakeEvent().

+ Here is the call graph for this function:

template<typename MEM , typename OBJ , typename T1 , typename T2 , typename T3 >
EventId ns3::Simulator::Schedule ( Time const &  time,
MEM  mem_ptr,
OBJ  obj,
T1  a1,
T2  a2,
T3  a3 
)
static
Parameters
timethe relative expiration time of the event.
mem_ptrmember method pointer to invoke
objthe object on which to invoke the member method
a1the first argument to pass to the invoked method
a2the second argument to pass to the invoked method
a3the third argument to pass to the invoked method
Returns
an id for the scheduled event.

Definition at line 846 of file simulator.h.

References DoSchedule(), and ns3::MakeEvent().

+ Here is the call graph for this function:

template<typename MEM , typename OBJ , typename T1 , typename T2 , typename T3 , typename T4 >
EventId ns3::Simulator::Schedule ( Time const &  time,
MEM  mem_ptr,
OBJ  obj,
T1  a1,
T2  a2,
T3  a3,
T4  a4 
)
static
Parameters
timethe relative expiration time of the event.
mem_ptrmember method pointer to invoke
objthe object on which to invoke the member method
a1the first argument to pass to the invoked method
a2the second argument to pass to the invoked method
a3the third argument to pass to the invoked method
a4the fourth argument to pass to the invoked method
Returns
an id for the scheduled event.

Definition at line 853 of file simulator.h.

References DoSchedule(), and ns3::MakeEvent().

+ Here is the call graph for this function:

template<typename MEM , typename OBJ , typename T1 , typename T2 , typename T3 , typename T4 , typename T5 >
EventId ns3::Simulator::Schedule ( Time const &  time,
MEM  mem_ptr,
OBJ  obj,
T1  a1,
T2  a2,
T3  a3,
T4  a4,
T5  a5 
)
static
Parameters
timethe relative expiration time of the event.
mem_ptrmember method pointer to invoke
objthe object on which to invoke the member method
a1the first argument to pass to the invoked method
a2the second argument to pass to the invoked method
a3the third argument to pass to the invoked method
a4the fourth argument to pass to the invoked method
a5the fifth argument to pass to the invoked method
Returns
an id for the scheduled event.

Definition at line 860 of file simulator.h.

References DoSchedule(), and ns3::MakeEvent().

+ Here is the call graph for this function:

EventId ns3::Simulator::Schedule ( Time const &  time,
void(*)(void)  f 
)
static
Parameters
timethe relative expiration time of the event.
fthe function to invoke
Returns
an id for the scheduled event.

Definition at line 234 of file simulator.cc.

References DoSchedule(), and ns3::MakeEvent().

+ Here is the call graph for this function:

template<typename U1 , typename T1 >
EventId ns3::Simulator::Schedule ( Time const &  time,
void(*)(U1)  f,
T1  a1 
)
static
Parameters
timethe relative expiration time of the event.
fthe function to invoke
a1the first argument to pass to the function to invoke
Returns
an id for the scheduled event.

Definition at line 867 of file simulator.h.

References DoSchedule(), and ns3::MakeEvent().

+ Here is the call graph for this function:

template<typename U1 , typename U2 , typename T1 , typename T2 >
EventId ns3::Simulator::Schedule ( Time const &  time,
void(*)(U1, U2)  f,
T1  a1,
T2  a2 
)
static
Parameters
timethe relative expiration time of the event.
fthe function to invoke
a1the first argument to pass to the function to invoke
a2the second argument to pass to the function to invoke
Returns
an id for the scheduled event.

Definition at line 874 of file simulator.h.

References DoSchedule(), and ns3::MakeEvent().

+ Here is the call graph for this function:

template<typename U1 , typename U2 , typename U3 , typename T1 , typename T2 , typename T3 >
EventId ns3::Simulator::Schedule ( Time const &  time,
void(*)(U1, U2, U3)  f,
T1  a1,
T2  a2,
T3  a3 
)
static
Parameters
timethe relative expiration time of the event.
fthe function to invoke
a1the first argument to pass to the function to invoke
a2the second argument to pass to the function to invoke
a3the third argument to pass to the function to invoke
Returns
an id for the scheduled event.

Definition at line 881 of file simulator.h.

References DoSchedule(), and ns3::MakeEvent().

+ Here is the call graph for this function:

template<typename U1 , typename U2 , typename U3 , typename U4 , typename T1 , typename T2 , typename T3 , typename T4 >
EventId ns3::Simulator::Schedule ( Time const &  time,
void(*)(U1, U2, U3, U4)  f,
T1  a1,
T2  a2,
T3  a3,
T4  a4 
)
static
Parameters
timethe relative expiration time of the event.
fthe function to invoke
a1the first argument to pass to the function to invoke
a2the second argument to pass to the function to invoke
a3the third argument to pass to the function to invoke
a4the fourth argument to pass to the function to invoke
Returns
an id for the scheduled event.

Definition at line 888 of file simulator.h.

References DoSchedule(), and ns3::MakeEvent().

+ Here is the call graph for this function:

template<typename U1 , typename U2 , typename U3 , typename U4 , typename U5 , typename T1 , typename T2 , typename T3 , typename T4 , typename T5 >
EventId ns3::Simulator::Schedule ( Time const &  time,
void(*)(U1, U2, U3, U4, U5)  f,
T1  a1,
T2  a2,
T3  a3,
T4  a4,
T5  a5 
)
static
Parameters
timethe relative expiration time of the event.
fthe function to invoke
a1the first argument to pass to the function to invoke
a2the second argument to pass to the function to invoke
a3the third argument to pass to the function to invoke
a4the fourth argument to pass to the function to invoke
a5the fifth argument to pass to the function to invoke
Returns
an id for the scheduled event.

Definition at line 895 of file simulator.h.

References DoSchedule(), and ns3::MakeEvent().

+ Here is the call graph for this function:

EventId ns3::Simulator::Schedule ( Time const &  time,
const Ptr< EventImpl > &  event 
)
static
Parameters
timedelay until the event expires
eventthe event to schedule
Returns
a unique identifier for the newly-scheduled event.

This method will be typically used by language bindings to delegate events to their own subclass of the EventImpl base class.

Definition at line 196 of file simulator.cc.

References DoSchedule(), and ns3::GetPointer().

+ Here is the call graph for this function:

template<typename MEM , typename OBJ >
EventId ns3::Simulator::ScheduleDestroy ( MEM  mem_ptr,
OBJ  obj 
)
static

Schedule an event to expire at Destroy time. All events scheduled to expire at "Destroy" time are scheduled FIFO, after all normal events have expired and only when Simulator::Destroy is invoked.

Parameters
mem_ptrmember method pointer to invoke
objthe object on which to invoke the member method

Definition at line 1076 of file simulator.h.

References DoScheduleDestroy(), and ns3::MakeEvent().

Referenced by ns3::ChannelListPriv::DoGet(), ns3::NodeListPriv::DoGet(), ns3::BuildingListPriv::DoGet(), ns3::SimulationSingleton< T >::GetObject(), and ns3::FdReader::Start().

+ Here is the call graph for this function:

+ Here is the caller graph for this function:

template<typename MEM , typename OBJ , typename T1 >
EventId ns3::Simulator::ScheduleDestroy ( MEM  mem_ptr,
OBJ  obj,
T1  a1 
)
static
Parameters
mem_ptrmember method pointer to invoke
objthe object on which to invoke the member method
a1the first argument to pass to the invoked method

Definition at line 1085 of file simulator.h.

References DoScheduleDestroy(), and ns3::MakeEvent().

+ Here is the call graph for this function:

template<typename MEM , typename OBJ , typename T1 , typename T2 >
EventId ns3::Simulator::ScheduleDestroy ( MEM  mem_ptr,
OBJ  obj,
T1  a1,
T2  a2 
)
static
Parameters
mem_ptrmember method pointer to invoke
objthe object on which to invoke the member method
a1the first argument to pass to the invoked method
a2the second argument to pass to the invoked method

Definition at line 1093 of file simulator.h.

References DoScheduleDestroy(), and ns3::MakeEvent().

+ Here is the call graph for this function:

template<typename MEM , typename OBJ , typename T1 , typename T2 , typename T3 >
EventId ns3::Simulator::ScheduleDestroy ( MEM  mem_ptr,
OBJ  obj,
T1  a1,
T2  a2,
T3  a3 
)
static
Parameters
mem_ptrmember method pointer to invoke
objthe object on which to invoke the member method
a1the first argument to pass to the invoked method
a2the second argument to pass to the invoked method
a3the third argument to pass to the invoked method

Definition at line 1101 of file simulator.h.

References DoScheduleDestroy(), and ns3::MakeEvent().

+ Here is the call graph for this function:

template<typename MEM , typename OBJ , typename T1 , typename T2 , typename T3 , typename T4 >
EventId ns3::Simulator::ScheduleDestroy ( MEM  mem_ptr,
OBJ  obj,
T1  a1,
T2  a2,
T3  a3,
T4  a4 
)
static
Parameters
mem_ptrmember method pointer to invoke
objthe object on which to invoke the member method
a1the first argument to pass to the invoked method
a2the second argument to pass to the invoked method
a3the third argument to pass to the invoked method
a4the fourth argument to pass to the invoked method

Definition at line 1109 of file simulator.h.

References DoScheduleDestroy(), and ns3::MakeEvent().

+ Here is the call graph for this function:

template<typename MEM , typename OBJ , typename T1 , typename T2 , typename T3 , typename T4 , typename T5 >
EventId ns3::Simulator::ScheduleDestroy ( MEM  mem_ptr,
OBJ  obj,
T1  a1,
T2  a2,
T3  a3,
T4  a4,
T5  a5 
)
static
Parameters
mem_ptrmember method pointer to invoke
objthe object on which to invoke the member method
a1the first argument to pass to the invoked method
a2the second argument to pass to the invoked method
a3the third argument to pass to the invoked method
a4the fourth argument to pass to the invoked method
a5the fifth argument to pass to the invoked method

Definition at line 1117 of file simulator.h.

References DoScheduleDestroy(), and ns3::MakeEvent().

+ Here is the call graph for this function:

EventId ns3::Simulator::ScheduleDestroy ( void(*)(void)  f)
static
Parameters
fthe function to invoke

Definition at line 252 of file simulator.cc.

References DoScheduleDestroy(), and ns3::MakeEvent().

+ Here is the call graph for this function:

template<typename U1 , typename T1 >
EventId ns3::Simulator::ScheduleDestroy ( void(*)(U1)  f,
T1  a1 
)
static
Parameters
fthe function to invoke
a1the first argument to pass to the function to invoke

Definition at line 1126 of file simulator.h.

References DoScheduleDestroy(), and ns3::MakeEvent().

+ Here is the call graph for this function:

template<typename U1 , typename U2 , typename T1 , typename T2 >
EventId ns3::Simulator::ScheduleDestroy ( void(*)(U1, U2)  f,
T1  a1,
T2  a2 
)
static
Parameters
fthe function to invoke
a1the first argument to pass to the function to invoke
a2the second argument to pass to the function to invoke

Definition at line 1134 of file simulator.h.

References DoScheduleDestroy(), and ns3::MakeEvent().

+ Here is the call graph for this function:

template<typename U1 , typename U2 , typename U3 , typename T1 , typename T2 , typename T3 >
EventId ns3::Simulator::ScheduleDestroy ( void(*)(U1, U2, U3)  f,
T1  a1,
T2  a2,
T3  a3 
)
static
Parameters
fthe function to invoke
a1the first argument to pass to the function to invoke
a2the second argument to pass to the function to invoke
a3the third argument to pass to the function to invoke

Definition at line 1142 of file simulator.h.

References DoScheduleDestroy(), and ns3::MakeEvent().

+ Here is the call graph for this function:

template<typename U1 , typename U2 , typename U3 , typename U4 , typename T1 , typename T2 , typename T3 , typename T4 >
EventId ns3::Simulator::ScheduleDestroy ( void(*)(U1, U2, U3, U4)  f,
T1  a1,
T2  a2,
T3  a3,
T4  a4 
)
static
Parameters
fthe function to invoke
a1the first argument to pass to the function to invoke
a2the second argument to pass to the function to invoke
a3the third argument to pass to the function to invoke
a4the fourth argument to pass to the function to invoke

Definition at line 1150 of file simulator.h.

References DoScheduleDestroy(), and ns3::MakeEvent().

+ Here is the call graph for this function:

template<typename U1 , typename U2 , typename U3 , typename U4 , typename U5 , typename T1 , typename T2 , typename T3 , typename T4 , typename T5 >
EventId ns3::Simulator::ScheduleDestroy ( void(*)(U1, U2, U3, U4, U5)  f,
T1  a1,
T2  a2,
T3  a3,
T4  a4,
T5  a5 
)
static
Parameters
fthe function to invoke
a1the first argument to pass to the function to invoke
a2the second argument to pass to the function to invoke
a3the third argument to pass to the function to invoke
a4the fourth argument to pass to the function to invoke
a5the fifth argument to pass to the function to invoke

Definition at line 1158 of file simulator.h.

References DoScheduleDestroy(), and ns3::MakeEvent().

+ Here is the call graph for this function:

EventId ns3::Simulator::ScheduleDestroy ( const Ptr< EventImpl > &  event)
static
Parameters
eventthe event to schedule
Returns
a unique identifier for the newly-scheduled event.

This method will be typically used by language bindings to delegate events to their own subclass of the EventImpl base class.

Definition at line 212 of file simulator.cc.

References DoScheduleDestroy(), and ns3::GetPointer().

+ Here is the call graph for this function:

template<typename MEM , typename OBJ >
EventId ns3::Simulator::ScheduleNow ( MEM  mem_ptr,
OBJ  obj 
)
static

Schedule an event to expire Now. All events scheduled to to expire "Now" are scheduled FIFO, after all normal events have expired.

Parameters
mem_ptrmember method pointer to invoke
objthe object on which to invoke the member method

Definition at line 985 of file simulator.h.

References DoScheduleNow(), and ns3::MakeEvent().

Referenced by ns3::NscTcpSocketImpl::Accept(), ns3::AthstatsWifiTraceSink::AthstatsWifiTraceSink(), ns3::BulkSendApplication::DataSend(), ns3::ApWifiMac::DoInitialize(), ns3::SteadyStateRandomWaypointMobilityModel::DoInitializePrivate(), ns3::LteUeRrc::DoRecvRrcConnectionReconfiguration(), ns3::AcousticModemEnergyTestCase::DoRun(), ns3::AcousticModemEnergyDepletionTestCase::DoRun(), ns3::RandomDirection2dMobilityModel::DoSetPosition(), ns3::RandomWaypointMobilityModel::DoSetPosition(), ns3::RandomWalk2dMobilityModel::DoSetPosition(), ns3::SteadyStateRandomWaypointMobilityModel::DoSetPosition(), ns3::GaussMarkovMobilityModel::DoSetPosition(), ns3::LteEnbPhy::EndFrame(), ns3::LteEnbPhy::EndSubFrame(), ns3::Ipv4EndPoint::ForwardIcmp(), ns3::Ipv6EndPoint::ForwardIcmp(), ns3::Ipv4EndPoint::ForwardUp(), ns3::GaussMarkovMobilityModel::GaussMarkovMobilityModel(), ns3::LteEnbPhy::LteEnbPhy(), ns3::LteTestPdcp::LteTestPdcp(), ns3::LteUePhy::LteUePhy(), main(), ns3::dsr::DsrRouting::NotifyNewAggregate(), ns3::AlohaNoackNetDevice::NotifyTransmissionEnd(), ns3::NscTcpSocketImpl::NSCWakeup(), ns3::TcpSocketBase::ProcessListen(), ns3::TcpSocketBase::ProcessSynSent(), ns3::MemberLteUeRrcSapProvider< C >::RecvMasterInformationBlock(), ns3::MemberLteEnbRrcSapProvider< C >::RecvMeasurementReport(), ns3::MemberLteUeRrcSapProvider< C >::RecvRrcConnectionReconfiguration(), ns3::MemberLteEnbRrcSapProvider< C >::RecvRrcConnectionReconfigurationCompleted(), ns3::MemberLteUeRrcSapProvider< C >::RecvRrcConnectionReestablishment(), ns3::MemberLteEnbRrcSapProvider< C >::RecvRrcConnectionReestablishmentComplete(), ns3::MemberLteUeRrcSapProvider< C >::RecvRrcConnectionReestablishmentReject(), ns3::MemberLteEnbRrcSapProvider< C >::RecvRrcConnectionReestablishmentRequest(), ns3::MemberLteUeRrcSapProvider< C >::RecvRrcConnectionReject(), ns3::MemberLteUeRrcSapProvider< C >::RecvRrcConnectionRelease(), ns3::MemberLteEnbRrcSapProvider< C >::RecvRrcConnectionRequest(), ns3::MemberLteUeRrcSapProvider< C >::RecvRrcConnectionSetup(), ns3::MemberLteEnbRrcSapProvider< C >::RecvRrcConnectionSetupCompleted(), ns3::MemberLteUeRrcSapProvider< C >::RecvSystemInformation(), ns3::MemberLteUeRrcSapProvider< C >::RecvSystemInformationBlockType1(), ns3::dsr::DsrRouting::ScheduleInitialReply(), ns3::TcpSocketBase::SendDataPacket(), ns3::NscTcpSocketImpl::SendPendingData(), ns3::StaWifiMac::SetActiveProbing(), ns3::ApWifiMac::SetBeaconGeneration(), ns3::aodv::RoutingProtocol::SetIpv4(), ns3::dsdv::RoutingProtocol::SetIpv4(), ns3::NscTcpL4Protocol::SetNode(), ns3::LteTestRrc::Start(), ns3::WaveformGenerator::Start(), ns3::BaseStationNetDevice::Start(), ns3::SubscriberStationNetDevice::Start(), and Sender::StartApplication().

+ Here is the call graph for this function:

template<typename MEM , typename OBJ , typename T1 >
EventId ns3::Simulator::ScheduleNow ( MEM  mem_ptr,
OBJ  obj,
T1  a1 
)
static
Parameters
mem_ptrmember method pointer to invoke
objthe object on which to invoke the member method
a1the first argument to pass to the invoked method

Definition at line 994 of file simulator.h.

References DoScheduleNow(), and ns3::MakeEvent().

+ Here is the call graph for this function:

template<typename MEM , typename OBJ , typename T1 , typename T2 >
EventId ns3::Simulator::ScheduleNow ( MEM  mem_ptr,
OBJ  obj,
T1  a1,
T2  a2 
)
static
Parameters
mem_ptrmember method pointer to invoke
objthe object on which to invoke the member method
a1the first argument to pass to the invoked method
a2the second argument to pass to the invoked method

Definition at line 1002 of file simulator.h.

References DoScheduleNow(), and ns3::MakeEvent().

+ Here is the call graph for this function:

template<typename MEM , typename OBJ , typename T1 , typename T2 , typename T3 >
EventId ns3::Simulator::ScheduleNow ( MEM  mem_ptr,
OBJ  obj,
T1  a1,
T2  a2,
T3  a3 
)
static
Parameters
mem_ptrmember method pointer to invoke
objthe object on which to invoke the member method
a1the first argument to pass to the invoked method
a2the second argument to pass to the invoked method
a3the third argument to pass to the invoked method

Definition at line 1010 of file simulator.h.

References DoScheduleNow(), and ns3::MakeEvent().

+ Here is the call graph for this function:

template<typename MEM , typename OBJ , typename T1 , typename T2 , typename T3 , typename T4 >
EventId ns3::Simulator::ScheduleNow ( MEM  mem_ptr,
OBJ  obj,
T1  a1,
T2  a2,
T3  a3,
T4  a4 
)
static
Parameters
mem_ptrmember method pointer to invoke
objthe object on which to invoke the member method
a1the first argument to pass to the invoked method
a2the second argument to pass to the invoked method
a3the third argument to pass to the invoked method
a4the fourth argument to pass to the invoked method

Definition at line 1018 of file simulator.h.

References DoScheduleNow(), and ns3::MakeEvent().

+ Here is the call graph for this function:

template<typename MEM , typename OBJ , typename T1 , typename T2 , typename T3 , typename T4 , typename T5 >
EventId ns3::Simulator::ScheduleNow ( MEM  mem_ptr,
OBJ  obj,
T1  a1,
T2  a2,
T3  a3,
T4  a4,
T5  a5 
)
static
Parameters
mem_ptrmember method pointer to invoke
objthe object on which to invoke the member method
a1the first argument to pass to the invoked method
a2the second argument to pass to the invoked method
a3the third argument to pass to the invoked method
a4the fourth argument to pass to the invoked method
a5the fifth argument to pass to the invoked method

Definition at line 1026 of file simulator.h.

References DoScheduleNow(), and ns3::MakeEvent().

+ Here is the call graph for this function:

EventId ns3::Simulator::ScheduleNow ( void(*)(void)  f)
static
Parameters
fthe function to invoke

Definition at line 246 of file simulator.cc.

References DoScheduleNow(), and ns3::MakeEvent().

+ Here is the call graph for this function:

template<typename U1 , typename T1 >
EventId ns3::Simulator::ScheduleNow ( void(*)(U1)  f,
T1  a1 
)
static
Parameters
fthe function to invoke
a1the first argument to pass to the function to invoke

Definition at line 1035 of file simulator.h.

References DoScheduleNow(), and ns3::MakeEvent().

+ Here is the call graph for this function:

template<typename U1 , typename U2 , typename T1 , typename T2 >
EventId ns3::Simulator::ScheduleNow ( void(*)(U1, U2)  f,
T1  a1,
T2  a2 
)
static
Parameters
fthe function to invoke
a1the first argument to pass to the function to invoke
a2the second argument to pass to the function to invoke

Definition at line 1043 of file simulator.h.

References DoScheduleNow(), and ns3::MakeEvent().

+ Here is the call graph for this function:

template<typename U1 , typename U2 , typename U3 , typename T1 , typename T2 , typename T3 >
EventId ns3::Simulator::ScheduleNow ( void(*)(U1, U2, U3)  f,
T1  a1,
T2  a2,
T3  a3 
)
static
Parameters
fthe function to invoke
a1the first argument to pass to the function to invoke
a2the second argument to pass to the function to invoke
a3the third argument to pass to the function to invoke

Definition at line 1051 of file simulator.h.

References DoScheduleNow(), and ns3::MakeEvent().

+ Here is the call graph for this function:

template<typename U1 , typename U2 , typename U3 , typename U4 , typename T1 , typename T2 , typename T3 , typename T4 >
EventId ns3::Simulator::ScheduleNow ( void(*)(U1, U2, U3, U4)  f,
T1  a1,
T2  a2,
T3  a3,
T4  a4 
)
static
Parameters
fthe function to invoke
a1the first argument to pass to the function to invoke
a2the second argument to pass to the function to invoke
a3the third argument to pass to the function to invoke
a4the fourth argument to pass to the function to invoke

Definition at line 1059 of file simulator.h.

References DoScheduleNow(), and ns3::MakeEvent().

+ Here is the call graph for this function:

template<typename U1 , typename U2 , typename U3 , typename U4 , typename U5 , typename T1 , typename T2 , typename T3 , typename T4 , typename T5 >
EventId ns3::Simulator::ScheduleNow ( void(*)(U1, U2, U3, U4, U5)  f,
T1  a1,
T2  a2,
T3  a3,
T4  a4,
T5  a5 
)
static
Parameters
fthe function to invoke
a1the first argument to pass to the function to invoke
a2the second argument to pass to the function to invoke
a3the third argument to pass to the function to invoke
a4the fourth argument to pass to the function to invoke
a5the fifth argument to pass to the function to invoke

Definition at line 1067 of file simulator.h.

References DoScheduleNow(), and ns3::MakeEvent().

+ Here is the call graph for this function:

EventId ns3::Simulator::ScheduleNow ( const Ptr< EventImpl > &  event)
static
Parameters
eventthe event to schedule
Returns
a unique identifier for the newly-scheduled event.

This method will be typically used by language bindings to delegate events to their own subclass of the EventImpl base class.

Definition at line 202 of file simulator.cc.

References DoScheduleNow(), and ns3::GetPointer().

+ Here is the call graph for this function:

template<typename MEM , typename OBJ >
void ns3::Simulator::ScheduleWithContext ( uint32_t  context,
Time const &  time,
MEM  mem_ptr,
OBJ  obj 
)
static

Schedule an event with the given context. A context of 0xffffffff means no context is specified. This method is thread-safe: it can be called from any thread.

Parameters
timethe relative expiration time of the event.
contextuser-specified context parameter
mem_ptrmember method pointer to invoke
objthe object on which to invoke the member method

Definition at line 904 of file simulator.h.

References ns3::MakeEvent().

Referenced by ns3::NodeListPriv::Add(), ns3::BuildingListPriv::Add(), ns3::Node::AddApplication(), ns3::Node::AddDevice(), FakeNetDevice::Doit3(), main(), ns3::TapBridge::ReadCallback(), ns3::EmuNetDevice::ReadThread(), ns3::FdNetDevice::ReceiveCallback(), ns3::MpiInterface::ReceiveMessages(), ScheduleWithContext(), ns3::SimpleChannel::Send(), ns3::ErrorChannel::Send(), ns3::LoopbackNetDevice::Send(), ns3::SimpleOfdmWimaxChannel::Send(), ns3::YansWifiChannel::Send(), ns3::LoopbackNetDevice::SendFrom(), ns3::PyViz::SimulatorRunUntil(), ns3::SingleModelSpectrumChannel::StartTx(), ns3::MultiModelSpectrumChannel::StartTx(), test(), ns3::CsmaChannel::TransmitEnd(), ns3::PointToPointChannel::TransmitStart(), and ns3::UanChannel::TxPacket().

+ Here is the call graph for this function:

+ Here is the caller graph for this function:

template<typename MEM , typename OBJ , typename T1 >
void ns3::Simulator::ScheduleWithContext ( uint32_t  context,
Time const &  time,
MEM  mem_ptr,
OBJ  obj,
T1  a1 
)
static

This method is thread-safe: it can be called from any thread.

Parameters
timethe relative expiration time of the event.
contextuser-specified context parameter
mem_ptrmember method pointer to invoke
objthe object on which to invoke the member method
a1the first argument to pass to the invoked method

Definition at line 912 of file simulator.h.

References ns3::MakeEvent(), and ScheduleWithContext().

+ Here is the call graph for this function:

template<typename MEM , typename OBJ , typename T1 , typename T2 >
void ns3::Simulator::ScheduleWithContext ( uint32_t  context,
Time const &  time,
MEM  mem_ptr,
OBJ  obj,
T1  a1,
T2  a2 
)
static

This method is thread-safe: it can be called from any thread.

Parameters
timethe relative expiration time of the event.
contextuser-specified context parameter
mem_ptrmember method pointer to invoke
objthe object on which to invoke the member method
a1the first argument to pass to the invoked method
a2the second argument to pass to the invoked method

Definition at line 919 of file simulator.h.

References ns3::MakeEvent(), and ScheduleWithContext().

+ Here is the call graph for this function:

template<typename MEM , typename OBJ , typename T1 , typename T2 , typename T3 >
void ns3::Simulator::ScheduleWithContext ( uint32_t  context,
Time const &  time,
MEM  mem_ptr,
OBJ  obj,
T1  a1,
T2  a2,
T3  a3 
)
static

This method is thread-safe: it can be called from any thread.

Parameters
timethe relative expiration time of the event.
contextuser-specified context parameter
mem_ptrmember method pointer to invoke
objthe object on which to invoke the member method
a1the first argument to pass to the invoked method
a2the second argument to pass to the invoked method
a3the third argument to pass to the invoked method

Definition at line 926 of file simulator.h.

References ns3::MakeEvent(), and ScheduleWithContext().

+ Here is the call graph for this function:

template<typename MEM , typename OBJ , typename T1 , typename T2 , typename T3 , typename T4 >
void ns3::Simulator::ScheduleWithContext ( uint32_t  context,
Time const &  time,
MEM  mem_ptr,
OBJ  obj,
T1  a1,
T2  a2,
T3  a3,
T4  a4 
)
static

This method is thread-safe: it can be called from any thread.

Parameters
timethe relative expiration time of the event.
contextuser-specified context parameter
mem_ptrmember method pointer to invoke
objthe object on which to invoke the member method
a1the first argument to pass to the invoked method
a2the second argument to pass to the invoked method
a3the third argument to pass to the invoked method
a4the fourth argument to pass to the invoked method

Definition at line 933 of file simulator.h.

References ns3::MakeEvent(), and ScheduleWithContext().

+ Here is the call graph for this function:

template<typename MEM , typename OBJ , typename T1 , typename T2 , typename T3 , typename T4 , typename T5 >
void ns3::Simulator::ScheduleWithContext ( uint32_t  context,
Time const &  time,
MEM  mem_ptr,
OBJ  obj,
T1  a1,
T2  a2,
T3  a3,
T4  a4,
T5  a5 
)
static

This method is thread-safe: it can be called from any thread.

Parameters
timethe relative expiration time of the event.
contextuser-specified context parameter
mem_ptrmember method pointer to invoke
objthe object on which to invoke the member method
a1the first argument to pass to the invoked method
a2the second argument to pass to the invoked method
a3the third argument to pass to the invoked method
a4the fourth argument to pass to the invoked method
a5the fifth argument to pass to the invoked method

Definition at line 940 of file simulator.h.

References ns3::MakeEvent(), and ScheduleWithContext().

+ Here is the call graph for this function:

void ns3::Simulator::ScheduleWithContext ( uint32_t  context,
Time const &  time,
void(*)(void)  f 
)
static

This method is thread-safe: it can be called from any thread.

Parameters
timethe relative expiration time of the event.
contextuser-specified context parameter
fthe function to invoke

Definition at line 240 of file simulator.cc.

References ns3::MakeEvent(), and ScheduleWithContext().

+ Here is the call graph for this function:

template<typename U1 , typename T1 >
void ns3::Simulator::ScheduleWithContext ( uint32_t  context,
Time const &  time,
void(*)(U1)  f,
T1  a1 
)
static

This method is thread-safe: it can be called from any thread.

Parameters
timethe relative expiration time of the event.
contextuser-specified context parameter
fthe function to invoke
a1the first argument to pass to the function to invoke

Definition at line 947 of file simulator.h.

References ns3::MakeEvent(), and ScheduleWithContext().

+ Here is the call graph for this function:

template<typename U1 , typename U2 , typename T1 , typename T2 >
void ns3::Simulator::ScheduleWithContext ( uint32_t  context,
Time const &  time,
void(*)(U1, U2)  f,
T1  a1,
T2  a2 
)
static

This method is thread-safe: it can be called from any thread.

Parameters
timethe relative expiration time of the event.
contextuser-specified context parameter
fthe function to invoke
a1the first argument to pass to the function to invoke
a2the second argument to pass to the function to invoke

Definition at line 954 of file simulator.h.

References ns3::MakeEvent(), and ScheduleWithContext().

+ Here is the call graph for this function:

template<typename U1 , typename U2 , typename U3 , typename T1 , typename T2 , typename T3 >
void ns3::Simulator::ScheduleWithContext ( uint32_t  context,
Time const &  time,
void(*)(U1, U2, U3)  f,
T1  a1,
T2  a2,
T3  a3 
)
static

This method is thread-safe: it can be called from any thread.

Parameters
timethe relative expiration time of the event.
contextuser-specified context parameter
fthe function to invoke
a1the first argument to pass to the function to invoke
a2the second argument to pass to the function to invoke
a3the third argument to pass to the function to invoke

Definition at line 961 of file simulator.h.

References ns3::MakeEvent(), and ScheduleWithContext().

+ Here is the call graph for this function:

template<typename U1 , typename U2 , typename U3 , typename U4 , typename T1 , typename T2 , typename T3 , typename T4 >
void ns3::Simulator::ScheduleWithContext ( uint32_t  context,
Time const &  time,
void(*)(U1, U2, U3, U4)  f,
T1  a1,
T2  a2,
T3  a3,
T4  a4 
)
static

This method is thread-safe: it can be called from any thread.

Parameters
timethe relative expiration time of the event.
contextuser-specified context parameter
fthe function to invoke
a1the first argument to pass to the function to invoke
a2the second argument to pass to the function to invoke
a3the third argument to pass to the function to invoke
a4the fourth argument to pass to the function to invoke

Definition at line 968 of file simulator.h.

References ns3::MakeEvent(), and ScheduleWithContext().

+ Here is the call graph for this function:

template<typename U1 , typename U2 , typename U3 , typename U4 , typename U5 , typename T1 , typename T2 , typename T3 , typename T4 , typename T5 >
void ns3::Simulator::ScheduleWithContext ( uint32_t  context,
Time const &  time,
void(*)(U1, U2, U3, U4, U5)  f,
T1  a1,
T2  a2,
T3  a3,
T4  a4,
T5  a5 
)
static

This method is thread-safe: it can be called from any thread.

Parameters
timethe relative expiration time of the event.
contextuser-specified context parameter
fthe function to invoke
a1the first argument to pass to the function to invoke
a2the second argument to pass to the function to invoke
a3the third argument to pass to the function to invoke
a4the fourth argument to pass to the function to invoke
a5the fifth argument to pass to the function to invoke

Definition at line 975 of file simulator.h.

References ns3::MakeEvent(), and ScheduleWithContext().

+ Here is the call graph for this function:

void ns3::Simulator::ScheduleWithContext ( uint32_t  context,
const Time time,
EventImpl event 
)
static

This method is thread-safe: it can be called from any thread.

Parameters
timedelay until the event expires
contextevent context
eventthe event to schedule
Returns
a unique identifier for the newly-scheduled event.

This method will be typically used by language bindings to delegate events to their own subclass of the EventImpl base class.

Definition at line 207 of file simulator.cc.

References ns3::GetImpl(), and ns3::SimulatorImpl::ScheduleWithContext().

+ Here is the call graph for this function:

void ns3::Simulator::SetImplementation ( Ptr< SimulatorImpl impl)
static
Parameters
impla new simulator implementation

The simulator provides a mechanism to swap out different implementations. For example, the default implementation is a single-threaded simulator that performs no realtime synchronization. By calling this method, you can substitute in a new simulator implementation that might be multi- threaded and synchronize events to a realtime clock.

The simulator implementation can be set when the simulator is not running.

Definition at line 321 of file simulator.cc.

References ns3::g_schedTypeImpl, ns3::StringValue::Get(), ns3::GetPointer(), ns3::GlobalValue::GetValue(), ns3::LogSetNodePrinter(), ns3::LogSetTimePrinter(), ns3::NodePrinter(), NS_FATAL_ERROR, NS_LOG_FUNCTION, ns3::PeekImpl(), s, ns3::ObjectFactory::SetTypeId(), and ns3::TimePrinter().

+ Here is the call graph for this function:

void ns3::Simulator::SetScheduler ( ObjectFactory  schedulerFactory)
static
Parameters
schedulerFactorya new event scheduler factory

The event scheduler can be set at any time: the events scheduled in the previous scheduler will be transfered to the new scheduler before we start to use it.

Definition at line 143 of file simulator.cc.

References ns3::GetImpl(), NS_LOG_FUNCTION, and ns3::SimulatorImpl::SetScheduler().

Referenced by main().

+ Here is the call graph for this function:

+ Here is the caller graph for this function:

void ns3::Simulator::Stop ( void  )
static

If an event invokes this method, it will be the last event scheduled by the Simulator::run method before returning to the caller.

Definition at line 165 of file simulator.cc.

References ns3::GetImpl(), NS_LOG_FUNCTION_NOARGS, NS_LOG_LOGIC, and ns3::SimulatorImpl::Stop().

Referenced by ns3::PyViz::CallbackStopSimulation(), ns3::LiIonEnergyTestCase::DoRun(), ns3::aodv::LoopbackTestCase::DoRun(), ns3::LenaMimoTestCase::DoRun(), ns3::SteadyStateRandomWaypointTest::DoRun(), ns3::LenaHarqTestCase::DoRun(), ns3::LenaDataPhyErrorModelTestCase::DoRun(), ns3::olsr::Bug780Test::DoRun(), ns3::LenaRrFfMacSchedulerTestCase::DoRun(), ns3::LteRrcConnectionEstablishmentTestCase::DoRun(), ns3::LteRlcAmE2eTestCase::DoRun(), ns3::LteRlcUmE2eTestCase::DoRun(), ns3::LenaPfFfMacSchedulerTestCase1::DoRun(), ns3::WaypointMobilityModelNotifyTest::DoRun(), ns3::LenaTdBetFfMacSchedulerTestCase1::DoRun(), ns3::LenaTdTbfqFfMacSchedulerTestCase1::DoRun(), ns3::LenaFdTbfqFfMacSchedulerTestCase1::DoRun(), ns3::LenaFdBetFfMacSchedulerTestCase1::DoRun(), ns3::LenaPssFfMacSchedulerTestCase1::DoRun(), ns3::LteUplinkDataSinrTestCase::DoRun(), ns3::LteLinkAdaptationTestCase::DoRun(), ns3::LteDownlinkDataSinrTestCase::DoRun(), ns3::AcousticModemEnergyTestCase::DoRun(), ns3::LteInterferenceTestCase::DoRun(), ns3::LtePathlossModelSystemTestCase::DoRun(), ns3::LteFadingTestCase::DoRun(), ns3::LteUeMeasurementsTestCase::DoRun(), ns3::LteEnbAntennaTestCase::DoRun(), ns3::LteX2HandoverTestCase::DoRun(), ns3::LenaDlCtrlPhyErrorModelTestCase::DoRun(), ns3::olsr::HelloRegressionTest::DoRun(), ns3::LteDownlinkCtrlSinrTestCase::DoRun(), ns3::LenaPfFfMacSchedulerTestCase2::DoRun(), ns3::LenaFdBetFfMacSchedulerTestCase2::DoRun(), ns3::LenaTdBetFfMacSchedulerTestCase2::DoRun(), ns3::LteUplinkSrsSinrTestCase::DoRun(), ns3::LenaTdTbfqFfMacSchedulerTestCase2::DoRun(), ns3::LenaFdTbfqFfMacSchedulerTestCase2::DoRun(), ns3::LenaPssFfMacSchedulerTestCase2::DoRun(), ns3::LteHandoverDelayTestCase::DoRun(), ns3::aodv::Bug772ChainTest::DoRun(), ns3::LteX2HandoverMeasuresTestCase::DoRun(), ns3::SpectrumIdealPhyTestCase::DoRun(), ns3::olsr::TcRegressionTest::DoRun(), ns3::LteEpcE2eDataTestCase::DoRun(), ns3::BriteTopologyFunctionTestCase::DoRun(), ns3::aodv::ChainRegressionTest::DoRun(), ns3::AcousticModemEnergyDepletionTestCase::DoRun(), ns3::InterferenceHelperSequenceTest::DoRun(), ns3::Ns2MobilityHelperTest::DoRun(), ns3::Bug555TestCase::DoRun(), experiment(), ns3::RadioEnvironmentMapHelper::Finalize(), main(), ns3::WifiTest::RunOne(), ns3::DefaultSimulatorImpl::Stop(), ns3::RealtimeSimulatorImpl::Stop(), ns3::DistributedSimulatorImpl::Stop(), test(), TestDeterministic(), TestDeterministicByTime(), and TestProbabilistic().

+ Here is the call graph for this function:

void ns3::Simulator::Stop ( Time const &  time)
static

Force the Simulator::run method to return to the caller when the expiration time of the next event to be processed is greater than or equal to the stop time. The stop time is relative to the current simulation time.

Parameters
timethe stop time, relative to the current time.

Definition at line 173 of file simulator.cc.

References ns3::GetImpl(), NS_LOG_FUNCTION, and ns3::SimulatorImpl::Stop().

+ Here is the call graph for this function:


The documentation for this class was generated from the following files: