A Discrete-Event Network Simulator
API
 All Classes Namespaces Files Functions Variables Typedefs Enumerations Enumerator Properties Friends Macros Groups Pages
ns3::SimulatorImpl Class Referenceabstract

#include <simulator-impl.h>

+ Inheritance diagram for ns3::SimulatorImpl:
+ Collaboration diagram for ns3::SimulatorImpl:

Public Member Functions

virtual void Cancel (const EventId &ev)=0
 
virtual void Destroy ()=0
 
virtual uint32_t GetContext (void) const =0
 
virtual Time GetDelayLeft (const EventId &id) const =0
 
virtual Time GetMaximumSimulationTime (void) const =0
 
virtual uint32_t GetSystemId () const =0
 
virtual bool IsExpired (const EventId &ev) const =0
 
virtual bool IsFinished (void) const =0
 
virtual Time Now (void) const =0
 
virtual void Remove (const EventId &ev)=0
 
virtual void Run (void)=0
 
virtual EventId Schedule (Time const &time, EventImpl *event)=0
 
virtual EventId ScheduleDestroy (EventImpl *event)=0
 
virtual EventId ScheduleNow (EventImpl *event)=0
 
virtual void ScheduleWithContext (uint32_t context, Time const &time, EventImpl *event)=0
 
virtual void SetScheduler (ObjectFactory schedulerFactory)=0
 
virtual void Stop (void)=0
 
virtual void Stop (Time const &time)=0
 
- Public Member Functions inherited from ns3::Object
 Object ()
 
virtual ~Object ()
 
void AggregateObject (Ptr< Object > other)
 
void Dispose (void)
 
AggregateIterator GetAggregateIterator (void) const
 
virtual TypeId GetInstanceTypeId (void) const
 
template<typename T >
Ptr< T > GetObject (void) const
 
template<typename T >
Ptr< T > GetObject (TypeId tid) const
 
void Initialize (void)
 
- Public Member Functions inherited from ns3::SimpleRefCount< Object, ObjectBase, ObjectDeleter >
 SimpleRefCount ()
 
 SimpleRefCount (const SimpleRefCount &o)
 
uint32_t GetReferenceCount (void) const
 
SimpleRefCountoperator= (const SimpleRefCount &o)
 
void Ref (void) const
 
void Unref (void) const
 
- Public Member Functions inherited from ns3::ObjectBase
virtual ~ObjectBase ()
 
void GetAttribute (std::string name, AttributeValue &value) const
 
bool GetAttributeFailSafe (std::string name, AttributeValue &attribute) const
 
void SetAttribute (std::string name, const AttributeValue &value)
 
bool SetAttributeFailSafe (std::string name, const AttributeValue &value)
 
bool TraceConnect (std::string name, std::string context, const CallbackBase &cb)
 
bool TraceConnectWithoutContext (std::string name, const CallbackBase &cb)
 
bool TraceDisconnect (std::string name, std::string context, const CallbackBase &cb)
 
bool TraceDisconnectWithoutContext (std::string name, const CallbackBase &cb)
 

Static Public Member Functions

static TypeId GetTypeId (void)
 
- Static Public Member Functions inherited from ns3::Object
static TypeId GetTypeId (void)
 
- Static Public Member Functions inherited from ns3::SimpleRefCount< Object, ObjectBase, ObjectDeleter >
static void Cleanup (void)
 
- Static Public Member Functions inherited from ns3::ObjectBase
static TypeId GetTypeId (void)
 

Additional Inherited Members

- Protected Member Functions inherited from ns3::Object
 Object (const Object &o)
 
virtual void DoDispose (void)
 
virtual void DoInitialize (void)
 
virtual void NotifyNewAggregate (void)
 
- Protected Member Functions inherited from ns3::ObjectBase
void ConstructSelf (const AttributeConstructionList &attributes)
 
virtual void NotifyConstructionCompleted (void)
 

Detailed Description

Doxygen introspection did not find any typical Config paths.
No Attributes are defined for this type.
No TraceSources are defined for this type.

Definition at line 35 of file simulator-impl.h.

Member Function Documentation

virtual void ns3::SimulatorImpl::Cancel ( const EventId ev)
pure virtual

Set the cancel bit on this event: the event's associated function will not be invoked when it expires. This method has the same visible effect as the ns3::Simulator::Remove method but its algorithmic complexity is much lower: it has O(1) complexity. This method has the exact same semantics as ns3::EventId::Cancel. Note that it is not possible to cancel events which were scheduled for the "destroy" time. Doing so will result in a program error (crash).

Parameters
evthe event to cancel

Implemented in ns3::DistributedSimulatorImpl, ns3::RealtimeSimulatorImpl, ns3::VisualSimulatorImpl, and ns3::DefaultSimulatorImpl.

Referenced by ns3::Simulator::Cancel().

+ Here is the caller graph for this function:

virtual void ns3::SimulatorImpl::Destroy ( )
pure virtual

This method is typically invoked at the end of a simulation to avoid false-positive reports by a leak checker. After this method has been invoked, it is actually possible to restart a new simulation with a set of calls to Simulator::Run, Simulator::Schedule and Simulator::ScheduleWithContext.

Implemented in ns3::DistributedSimulatorImpl, ns3::RealtimeSimulatorImpl, ns3::VisualSimulatorImpl, and ns3::DefaultSimulatorImpl.

virtual uint32_t ns3::SimulatorImpl::GetContext ( void  ) const
pure virtual
Returns
the current simulation context

Implemented in ns3::DistributedSimulatorImpl, ns3::RealtimeSimulatorImpl, ns3::VisualSimulatorImpl, and ns3::DefaultSimulatorImpl.

Referenced by ns3::Simulator::GetContext().

+ Here is the caller graph for this function:

virtual Time ns3::SimulatorImpl::GetDelayLeft ( const EventId id) const
pure virtual
Parameters
idthe event id to analyse
Returns
the delay left until the input event id expires. if the event is not running, this method returns zero.

Implemented in ns3::DistributedSimulatorImpl, ns3::RealtimeSimulatorImpl, ns3::VisualSimulatorImpl, and ns3::DefaultSimulatorImpl.

Referenced by ns3::Simulator::GetDelayLeft().

+ Here is the caller graph for this function:

virtual Time ns3::SimulatorImpl::GetMaximumSimulationTime ( void  ) const
pure virtual
Returns
the maximum simulation time at which an event can be scheduled.

The returned value will always be bigger than or equal to Simulator::Now.

Implemented in ns3::DistributedSimulatorImpl, ns3::RealtimeSimulatorImpl, ns3::VisualSimulatorImpl, and ns3::DefaultSimulatorImpl.

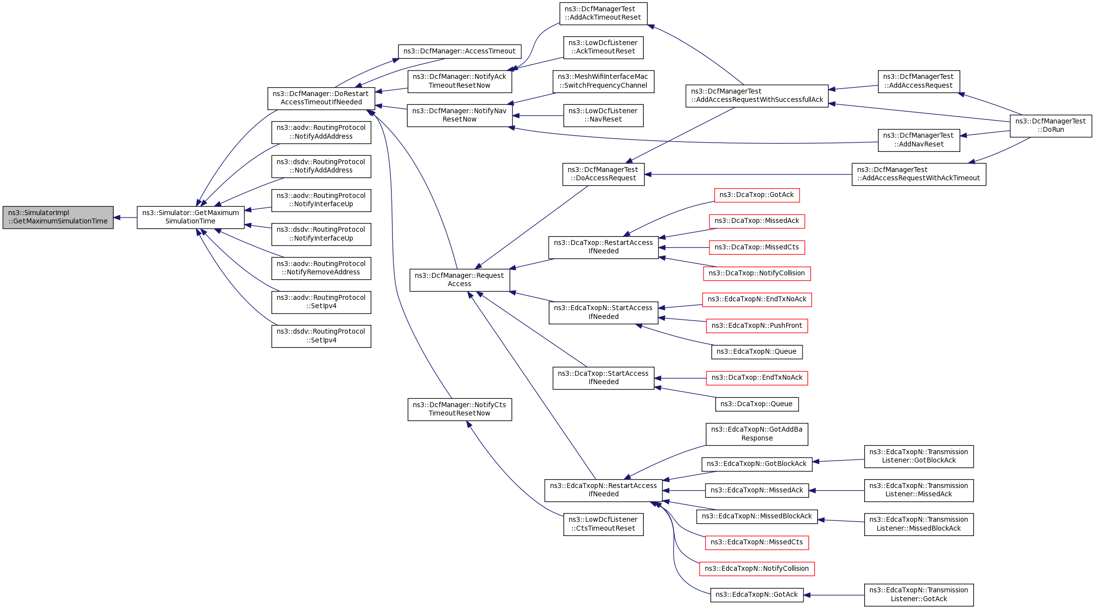
Referenced by ns3::Simulator::GetMaximumSimulationTime().

+ Here is the caller graph for this function:

virtual uint32_t ns3::SimulatorImpl::GetSystemId ( ) const
pure virtual
Returns
the system id for this simulator; used for MPI or other distributed simulations

Implemented in ns3::DistributedSimulatorImpl, ns3::RealtimeSimulatorImpl, ns3::VisualSimulatorImpl, and ns3::DefaultSimulatorImpl.

Referenced by ns3::Simulator::GetSystemId().

+ Here is the caller graph for this function:

TypeId ns3::SimulatorImpl::GetTypeId ( void  )
static

Definition at line 9 of file simulator-impl.cc.

References ns3::TypeId::SetParent().

+ Here is the call graph for this function:

virtual bool ns3::SimulatorImpl::IsExpired ( const EventId ev) const
pure virtual

This method has O(1) complexity. Note that it is not possible to test for the expiration of events which were scheduled for the "destroy" time. Doing so will result in a program error (crash). An event is said to "expire" when it starts being scheduled which means that if the code executed by the event calls this function, it will get true.

Parameters
evthe event to test for expiration
Returns
true if the event has expired, false otherwise.

Implemented in ns3::DistributedSimulatorImpl, ns3::RealtimeSimulatorImpl, ns3::VisualSimulatorImpl, and ns3::DefaultSimulatorImpl.

Referenced by ns3::Simulator::IsExpired().

+ Here is the caller graph for this function:

virtual bool ns3::SimulatorImpl::IsFinished ( void  ) const
pure virtual

If there are no more events lefts to be scheduled, or if simulation time has already reached the "stop time" (see Simulator::Stop()), return true. Return false otherwise.

Implemented in ns3::DistributedSimulatorImpl, ns3::RealtimeSimulatorImpl, ns3::VisualSimulatorImpl, and ns3::DefaultSimulatorImpl.

Referenced by ns3::Simulator::IsFinished().

+ Here is the caller graph for this function:

virtual Time ns3::SimulatorImpl::Now ( void  ) const
pure virtual

Return the "current simulation time".

Implemented in ns3::DistributedSimulatorImpl, ns3::RealtimeSimulatorImpl, ns3::VisualSimulatorImpl, and ns3::DefaultSimulatorImpl.

Referenced by ns3::Simulator::Now().

+ Here is the caller graph for this function:

virtual void ns3::SimulatorImpl::Remove ( const EventId ev)
pure virtual

Remove an event from the event list. This method has the same visible effect as the ns3::EventId::Cancel method but its algorithmic complexity is much higher: it has often O(log(n)) complexity, sometimes O(n), sometimes worse. Note that it is not possible to remove events which were scheduled for the "destroy" time. Doing so will result in a program error (crash).

Parameters
evthe event to remove from the list of scheduled events.

Implemented in ns3::DistributedSimulatorImpl, ns3::RealtimeSimulatorImpl, ns3::VisualSimulatorImpl, and ns3::DefaultSimulatorImpl.

Referenced by ns3::Simulator::Remove().

+ Here is the caller graph for this function:

virtual void ns3::SimulatorImpl::Run ( void  )
pure virtual

Run the simulation until one of:

  • no events are present anymore
  • the user called Simulator::Stop
  • the user called Simulator::Stop with stop time and the expiration time of the next event to be processed is greater than or equal to the stop time.

Implemented in ns3::DistributedSimulatorImpl, ns3::RealtimeSimulatorImpl, ns3::VisualSimulatorImpl, and ns3::DefaultSimulatorImpl.

Referenced by ns3::Simulator::Run().

+ Here is the caller graph for this function:

virtual EventId ns3::SimulatorImpl::Schedule ( Time const &  time,
EventImpl event 
)
pure virtual
Parameters
timedelay until the event expires
eventthe event to schedule
Returns
a unique identifier for the newly-scheduled event.

This method will be typically used by language bindings to delegate events to their own subclass of the EventImpl base class.

Implemented in ns3::DistributedSimulatorImpl, ns3::RealtimeSimulatorImpl, ns3::VisualSimulatorImpl, and ns3::DefaultSimulatorImpl.

Referenced by ns3::Simulator::DoSchedule().

+ Here is the caller graph for this function:

virtual EventId ns3::SimulatorImpl::ScheduleDestroy ( EventImpl event)
pure virtual
Parameters
eventthe event to schedule
Returns
a unique identifier for the newly-scheduled event.

This method will be typically used by language bindings to delegate events to their own subclass of the EventImpl base class.

Implemented in ns3::DistributedSimulatorImpl, ns3::RealtimeSimulatorImpl, ns3::VisualSimulatorImpl, and ns3::DefaultSimulatorImpl.

Referenced by ns3::Simulator::DoScheduleDestroy().

+ Here is the caller graph for this function:

virtual EventId ns3::SimulatorImpl::ScheduleNow ( EventImpl event)
pure virtual
Parameters
eventthe event to schedule
Returns
a unique identifier for the newly-scheduled event.

This method will be typically used by language bindings to delegate events to their own subclass of the EventImpl base class.

Implemented in ns3::DistributedSimulatorImpl, ns3::RealtimeSimulatorImpl, ns3::VisualSimulatorImpl, and ns3::DefaultSimulatorImpl.

Referenced by ns3::Simulator::DoScheduleNow().

+ Here is the caller graph for this function:

virtual void ns3::SimulatorImpl::ScheduleWithContext ( uint32_t  context,
Time const &  time,
EventImpl event 
)
pure virtual
Parameters
timedelay until the event expires
contextevent context
eventthe event to schedule
Returns
a unique identifier for the newly-scheduled event.

This method will be typically used by language bindings to delegate events to their own subclass of the EventImpl base class.

Implemented in ns3::DistributedSimulatorImpl, ns3::RealtimeSimulatorImpl, ns3::VisualSimulatorImpl, and ns3::DefaultSimulatorImpl.

Referenced by ns3::Simulator::ScheduleWithContext().

+ Here is the caller graph for this function:

virtual void ns3::SimulatorImpl::SetScheduler ( ObjectFactory  schedulerFactory)
pure virtual
Parameters
schedulerFactorya new event scheduler factory

The event scheduler can be set at any time: the events scheduled in the previous scheduler will be transfered to the new scheduler before we start to use it.

Implemented in ns3::DistributedSimulatorImpl, ns3::RealtimeSimulatorImpl, ns3::VisualSimulatorImpl, and ns3::DefaultSimulatorImpl.

Referenced by ns3::Simulator::SetScheduler().

+ Here is the caller graph for this function:

virtual void ns3::SimulatorImpl::Stop ( void  )
pure virtual

If an event invokes this method, it will be the last event scheduled by the Simulator::Run method before returning to the caller.

Implemented in ns3::DistributedSimulatorImpl, ns3::RealtimeSimulatorImpl, ns3::VisualSimulatorImpl, and ns3::DefaultSimulatorImpl.

Referenced by ns3::Simulator::Stop().

+ Here is the caller graph for this function:

virtual void ns3::SimulatorImpl::Stop ( Time const &  time)
pure virtual

Force the Simulator::Run method to return to the caller when the expiration time of the next event to be processed is greater than or equal to the stop time. The stop time is relative to the current simulation time.

Parameters
timethe stop time, relative to the current time.

Implemented in ns3::DistributedSimulatorImpl, ns3::RealtimeSimulatorImpl, ns3::VisualSimulatorImpl, and ns3::DefaultSimulatorImpl.


The documentation for this class was generated from the following files: