test for multihop path establishing and path error procedures Initiate scenario with 6 stations. Procedure of opening peer link is the following: (PMP routines are not shown) More...
#include <hwmp-reactive-regression.h>
Inheritance diagram for HwmpReactiveRegressionTest:
Collaboration diagram for HwmpReactiveRegressionTest:Public Member Functions | |
| HwmpReactiveRegressionTest () | |
| virtual | ~HwmpReactiveRegressionTest () |
| void | CheckResults () |
| virtual void | DoRun () |
| Implementation to actually run this TestCase. More... | |
Public Member Functions inherited from ns3::TestCase | |
| virtual | ~TestCase () |
Private Member Functions | |
| void | CreateDevices () |
| void | CreateNodes () |
| void | InstallApplications () |
| void | ResetPosition () |
Private Attributes | |
| Ipv4InterfaceContainer | m_interfaces |
| NodeContainer * | m_nodes |
| Time | m_time |
| Simulation time. More... | |
Additional Inherited Members | |
Public Types inherited from ns3::TestCase | |
| enum | TestDuration { QUICK = 1, EXTENSIVE = 2, TAKES_FOREVER = 3 } |
| How long the test takes to execute. More... | |
Protected Member Functions inherited from ns3::TestCase | |
| TestCase (std::string name) | |
| void | AddTestCase (TestCase *testCase) NS_DEPRECATED |
| Add an individual child TestCase case to this TestCase. More... | |
| void | AddTestCase (TestCase *testCase, enum TestDuration duration) |
| Add an individual child TestCase to this test suite. More... | |
| std::string | CreateDataDirFilename (std::string filename) |
| std::string | CreateTempDirFilename (std::string filename) |
| bool | GetErrorStatus (void) const NS_DEPRECATED |
| std::string | GetName (void) const |
| bool | IsStatusFailure (void) const |
| bool | IsStatusSuccess (void) const |
| bool | MustAssertOnFailure (void) const |
| bool | MustContinueOnFailure (void) const |
| void | ReportTestFailure (std::string cond, std::string actual, std::string limit, std::string message, std::string file, int32_t line) |
| void | SetDataDir (std::string directory) |
test for multihop path establishing and path error procedures Initiate scenario with 6 stations. Procedure of opening peer link is the following: (PMP routines are not shown)
* 1 2 3 4 5 6 * | | | | |<---|---> ARP request (first attempt has failed!) * |....|....|....|....|....| ARP request * |<---|--->| | | | ARP request * <---|--->| | | | | PREQ } This order is broken * <---|--->| | | | | ARP request} due to BroadcastDca * |<---|--->| | | | PREQ * |....|....|....|....|....| ARP request * | | | |<---|--->| PREQ * | | | | |<---| PREP * |....|....|....|....|....| PREP * |<---| | | | | PREP * |--->| | | | | ARP response * |....|....|....|....|....| ARP response * | | | | |--->| ARP response * | | | | |<---| Data * |....|....|....|....|....| Data * |<---| | | | | Data * <---|--->| | | | | ARP request * |....|....|....|....|....| ARP request * | | | | |<---|---> ARP request * | | | | |<---| ARP response * |....|....|....|....|....| ARP response * |<---| | | | | ARP response * |--->| | | | | Data * At 5 station number 4 disappears, and PERR is forwarded from 3 to 1 * and from 5 to 6, and station 6 starts path discovery procedure * again: * | |<---| |--->| PERR (one due to beacon loss and one due to TX error) * |<---| | | | PERR * | | | |<---|---> PREQ * | | | <---|--->| PREQ * |....|....|.........|....| Repeated attempts of PREQ *
Definition at line 71 of file hwmp-reactive-regression.h.
| HwmpReactiveRegressionTest::HwmpReactiveRegressionTest | ( | ) |
Definition at line 43 of file hwmp-reactive-regression.cc.
|
virtual |
Definition at line 48 of file hwmp-reactive-regression.cc.
References m_nodes.
| void HwmpReactiveRegressionTest::CheckResults | ( | ) |
Definition at line 136 of file hwmp-reactive-regression.cc.
References NS_PCAP_TEST_EXPECT_EQ, and PREFIX.
Referenced by DoRun().
Here is the caller graph for this function:
|
private |
Definition at line 102 of file hwmp-reactive-regression.cc.
References first::address, ns3::Ipv4AddressHelper::Assign(), ns3::YansWifiChannelHelper::AssignStreams(), ns3::MeshHelper::AssignStreams(), ns3::YansWifiChannelHelper::Create(), ns3::TestCase::CreateTempDirFilename(), ns3::PcapHelperForDevice::EnablePcapAll(), ns3::NetDeviceContainer::GetN(), ns3::InternetStackHelper::Install(), ns3::MeshHelper::Install(), m_interfaces, m_nodes, NS_TEST_EXPECT_MSG_EQ, PREFIX, ns3::Ipv4AddressHelper::SetBase(), ns3::YansWifiPhyHelper::SetChannel(), ns3::YansWifiPhyHelper::SetErrorRateModel(), ns3::MeshHelper::SetMacType(), ns3::MeshHelper::SetNumberOfInterfaces(), and ns3::MeshHelper::SetStackInstaller().
Referenced by DoRun().
Here is the call graph for this function:
Here is the caller graph for this function:
|
private |
Definition at line 69 of file hwmp-reactive-regression.cc.
References ns3::ListPositionAllocator::Add(), ns3::NodeContainer::Create(), ns3::MobilityHelper::Install(), m_nodes, ResetPosition(), ns3::MobilityHelper::SetMobilityModel(), and ns3::MobilityHelper::SetPositionAllocator().
Referenced by DoRun().
Here is the call graph for this function:
Here is the caller graph for this function:
|
virtual |
Implementation to actually run this TestCase.
Subclasses should override this method to conduct their tests.
Implements ns3::TestCase.
Definition at line 53 of file hwmp-reactive-regression.cc.
References CheckResults(), CreateDevices(), CreateNodes(), InstallApplications(), m_nodes, and m_time.
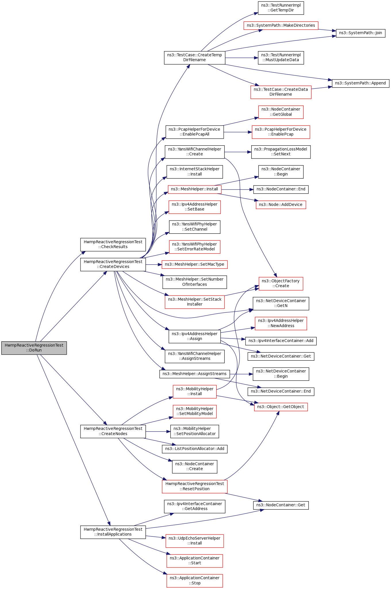
Here is the call graph for this function:
|
private |
Definition at line 87 of file hwmp-reactive-regression.cc.
References first::clientApps, first::echoClient, first::echoServer, ns3::NodeContainer::Get(), ns3::Ipv4InterfaceContainer::GetAddress(), ns3::UdpEchoServerHelper::Install(), m_interfaces, m_nodes, m_time, first::serverApps, ns3::ApplicationContainer::Start(), and ns3::ApplicationContainer::Stop().
Referenced by DoRun().
Here is the call graph for this function:
Here is the caller graph for this function:
|
private |
Definition at line 145 of file hwmp-reactive-regression.cc.
References ns3::NodeContainer::Get(), ns3::Object::GetObject(), m_nodes, and ns3::MobilityModel::SetPosition().
Referenced by CreateNodes().
Here is the call graph for this function:
Here is the caller graph for this function:
|
private |
Definition at line 84 of file hwmp-reactive-regression.h.
Referenced by CreateDevices(), and InstallApplications().
|
private |
Definition at line 81 of file hwmp-reactive-regression.h.
Referenced by CreateDevices(), CreateNodes(), DoRun(), InstallApplications(), ResetPosition(), and ~HwmpReactiveRegressionTest().
|
private |
Simulation time.
Definition at line 83 of file hwmp-reactive-regression.h.
Referenced by DoRun(), and InstallApplications().