Helper class to handle the creation of the EPC entities and protocols. More...
#include <epc-helper.h>
Inheritance diagram for ns3::EpcHelper:
Collaboration diagram for ns3::EpcHelper:Public Member Functions | |
| EpcHelper () | |
| virtual | ~EpcHelper () |
| void | ActivateEpsBearer (Ptr< NetDevice > ueLteDevice, uint64_t imsi, Ptr< EpcTft > tft, EpsBearer bearer) |
| void | AddEnb (Ptr< Node > enbNode, Ptr< NetDevice > lteEnbNetDevice, uint16_t cellId) |
| void | AddUe (Ptr< NetDevice > ueLteDevice, uint64_t imsi) |
| void | AddX2Interface (Ptr< Node > enbNode1, Ptr< Node > enbNode2) |
| Ipv4InterfaceContainer | AssignUeIpv4Address (NetDeviceContainer ueDevices) |
| virtual void | DoDispose () |
| Ptr< Node > | GetPgwNode () |
| Ipv4Address | GetUeDefaultGatewayAddress () |
Public Member Functions inherited from ns3::Object | |
| Object () | |
| virtual | ~Object () |
| void | AggregateObject (Ptr< Object > other) |
| void | Dispose (void) |
| AggregateIterator | GetAggregateIterator (void) const |
| virtual TypeId | GetInstanceTypeId (void) const |
| template<typename T > | |
| Ptr< T > | GetObject (void) const |
| template<typename T > | |
| Ptr< T > | GetObject (TypeId tid) const |
| void | Initialize (void) |
Public Member Functions inherited from ns3::SimpleRefCount< Object, ObjectBase, ObjectDeleter > | |
| SimpleRefCount () | |
| SimpleRefCount (const SimpleRefCount &o) | |
| uint32_t | GetReferenceCount (void) const |
| SimpleRefCount & | operator= (const SimpleRefCount &o) |
| void | Ref (void) const |
| void | Unref (void) const |
Public Member Functions inherited from ns3::ObjectBase | |
| virtual | ~ObjectBase () |
| void | GetAttribute (std::string name, AttributeValue &value) const |
| bool | GetAttributeFailSafe (std::string name, AttributeValue &attribute) const |
| void | SetAttribute (std::string name, const AttributeValue &value) |
| bool | SetAttributeFailSafe (std::string name, const AttributeValue &value) |
| bool | TraceConnect (std::string name, std::string context, const CallbackBase &cb) |
| bool | TraceConnectWithoutContext (std::string name, const CallbackBase &cb) |
| bool | TraceDisconnect (std::string name, std::string context, const CallbackBase &cb) |
| bool | TraceDisconnectWithoutContext (std::string name, const CallbackBase &cb) |
Static Public Member Functions | |
| static TypeId | GetTypeId (void) |
Static Public Member Functions inherited from ns3::Object | |
| static TypeId | GetTypeId (void) |
Static Public Member Functions inherited from ns3::SimpleRefCount< Object, ObjectBase, ObjectDeleter > | |
| static void | Cleanup (void) |
Static Public Member Functions inherited from ns3::ObjectBase | |
| static TypeId | GetTypeId (void) |
Private Attributes | |
| uint16_t | m_gtpuUdpPort |
| std::map< uint64_t, Ptr < NetDevice > > | m_imsiEnbDeviceMap |
| Ptr< EpcMme > | m_mme |
| Ipv4AddressHelper | m_s1uIpv4AddressHelper |
| DataRate | m_s1uLinkDataRate |
| Time | m_s1uLinkDelay |
| uint16_t | m_s1uLinkMtu |
| Ptr< Node > | m_sgwPgw |
| Ptr< EpcSgwPgwApplication > | m_sgwPgwApp |
| Ptr< VirtualNetDevice > | m_tunDevice |
| Ipv4AddressHelper | m_ueAddressHelper |
| Ipv4AddressHelper | m_x2Ipv4AddressHelper |
| DataRate | m_x2LinkDataRate |
| Time | m_x2LinkDelay |
| uint16_t | m_x2LinkMtu |
Additional Inherited Members | |
Protected Member Functions inherited from ns3::Object | |
| Object (const Object &o) | |
| virtual void | DoInitialize (void) |
| virtual void | NotifyNewAggregate (void) |
Protected Member Functions inherited from ns3::ObjectBase | |
| void | ConstructSelf (const AttributeConstructionList &attributes) |
| virtual void | NotifyConstructionCompleted (void) |
Helper class to handle the creation of the EPC entities and protocols.
This Helper will create an EPC network topology comprising of a single node that implements both the SGW and PGW functionality, and is connected to all the eNBs in the simulation by means of the S1-U interface.
Doxygen introspection did not find any typical Config paths.
No TraceSources are defined for this type.
Definition at line 49 of file epc-helper.h.
| ns3::EpcHelper::EpcHelper | ( | ) |
Constructor
Definition at line 50 of file epc-helper.cc.
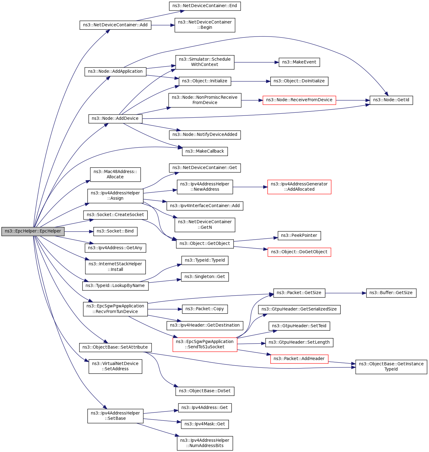
References ns3::NetDeviceContainer::Add(), ns3::Node::AddApplication(), ns3::Node::AddDevice(), ns3::Mac48Address::Allocate(), ns3::Ipv4AddressHelper::Assign(), ns3::Socket::Bind(), ns3::Socket::CreateSocket(), ns3::Ipv4Address::GetAny(), ns3::InternetStackHelper::Install(), ns3::TypeId::LookupByName(), m_gtpuUdpPort, m_mme, m_s1uIpv4AddressHelper, m_sgwPgw, m_sgwPgwApp, m_tunDevice, m_ueAddressHelper, m_x2Ipv4AddressHelper, ns3::MakeCallback(), NS_ASSERT, NS_LOG_FUNCTION, ns3::EpcSgwPgwApplication::RecvFromTunDevice(), ns3::VirtualNetDevice::SetAddress(), ns3::ObjectBase::SetAttribute(), and ns3::Ipv4AddressHelper::SetBase().
Here is the call graph for this function:
|
virtual |
| void ns3::EpcHelper::ActivateEpsBearer | ( | Ptr< NetDevice > | ueLteDevice, |
| uint64_t | imsi, | ||
| Ptr< EpcTft > | tft, | ||
| EpsBearer | bearer | ||
| ) |
Activate an EPS bearer, setting up the corresponding S1-U tunnel.
| ueLteDevice | the Ipv4-enabled device of the UE, normally connected via the LTE radio interface |
| imsi | the unique identifier of the UE |
| tft | the Traffic Flow Template of the new bearer |
| bearer | struct describing the characteristics of the EPS bearer to be activated |
Definition at line 296 of file epc-helper.cc.
References ns3::Object::GetObject(), m_mme, m_sgwPgwApp, NS_ASSERT, NS_ASSERT_MSG, NS_LOG_FUNCTION, and NS_LOG_LOGIC.
Here is the call graph for this function:| void ns3::EpcHelper::AddEnb | ( | Ptr< Node > | enbNode, |
| Ptr< NetDevice > | lteEnbNetDevice, | ||
| uint16_t | cellId | ||
| ) |
Add an eNB to the EPC
| enbNode | the previosuly created eNB node which is to be added to the EPC |
| lteEnbNetDevice | the LteEnbNetDevice of the eNB node |
| cellId | ID of the eNB |
Definition at line 162 of file epc-helper.cc.
References ns3::NodeContainer::Add(), ns3::Node::AddApplication(), ns3::Object::AggregateObject(), ns3::Ipv4AddressHelper::Assign(), ns3::Socket::Bind(), ns3::Socket::Connect(), ns3::Socket::CreateSocket(), ns3::NetDeviceContainer::Get(), ns3::Ipv4InterfaceContainer::GetAddress(), ns3::Node::GetApplication(), ns3::Mac48Address::GetBroadcast(), ns3::Node::GetNApplications(), ns3::Ipv4::GetNInterfaces(), ns3::Object::GetObject(), ns3::PointToPointHelper::Install(), ns3::InternetStackHelper::Install(), ns3::TypeId::LookupByName(), m_gtpuUdpPort, m_mme, m_s1uIpv4AddressHelper, m_s1uLinkDataRate, m_s1uLinkDelay, m_s1uLinkMtu, m_sgwPgw, m_sgwPgwApp, ns3::Ipv4AddressHelper::NewNetwork(), NS_ASSERT, NS_ASSERT_MSG, NS_LOG_FUNCTION, NS_LOG_INFO, NS_LOG_LOGIC, ns3::Ipv4L3Protocol::PROT_NUMBER, ns3::PointToPointHelper::SetChannelAttribute(), ns3::PointToPointHelper::SetDeviceAttribute(), ns3::PacketSocketAddress::SetPhysicalAddress(), ns3::PacketSocketAddress::SetProtocol(), and ns3::PacketSocketAddress::SetSingleDevice().
Here is the call graph for this function:Notify the EPC of the existance of a new UE which might attach at a later time
| ueLteDevice | the UE device to be attached |
| imsi | the unique identifier of the UE |
Definition at line 285 of file epc-helper.cc.
References m_mme, m_sgwPgwApp, and NS_LOG_FUNCTION.
Add an X2 interface between two eNB
| enbNode1 | one eNB peer of the X2 interface |
| enbNode2 | the other eNB peer of the X2 interface |
Definition at line 238 of file epc-helper.cc.
References ns3::NodeContainer::Add(), ns3::Ipv4AddressHelper::Assign(), ns3::NetDeviceContainer::Get(), ns3::Ipv4InterfaceContainer::GetAddress(), ns3::LteEnbNetDevice::GetCellId(), ns3::Node::GetDevice(), ns3::Ipv4::GetNInterfaces(), ns3::Object::GetObject(), ns3::PointToPointHelper::Install(), m_x2Ipv4AddressHelper, m_x2LinkDataRate, m_x2LinkDelay, m_x2LinkMtu, ns3::Ipv4AddressHelper::NewNetwork(), NS_LOG_FUNCTION, NS_LOG_LOGIC, ns3::PointToPointHelper::SetChannelAttribute(), and ns3::PointToPointHelper::SetDeviceAttribute().
Here is the call graph for this function:| Ipv4InterfaceContainer ns3::EpcHelper::AssignUeIpv4Address | ( | NetDeviceContainer | ueDevices | ) |
Assign IPv4 addresses to UE devices
| ueDevices | the set of UE devices |
Definition at line 329 of file epc-helper.cc.
References ns3::Ipv4AddressHelper::Assign(), and m_ueAddressHelper.
Referenced by main().
Here is the call graph for this function:
Here is the caller graph for this function:
|
virtual |
This method is called by Object::Dispose or by the object's destructor, whichever comes first.
Subclasses are expected to implement their real destruction code in an overriden version of this method and chain up to their parent's implementation once they are done. i.e., for simplicity, the destructor of every subclass should be empty and its content should be moved to the associated DoDispose method.
It is safe to call GetObject from within this method.
Reimplemented from ns3::Object.
Definition at line 151 of file epc-helper.cc.
References ns3::Object::Dispose(), m_sgwPgw, m_sgwPgwApp, m_tunDevice, ns3::MakeNullCallback(), NS_LOG_FUNCTION, and ns3::VirtualNetDevice::SetSendCallback().
Here is the call graph for this function:Definition at line 322 of file epc-helper.cc.
References m_sgwPgw.
Referenced by main().
Here is the caller graph for this function:
|
static |
Definition at line 111 of file epc-helper.cc.
References m_s1uLinkDataRate, m_s1uLinkDelay, m_s1uLinkMtu, m_x2LinkDataRate, m_x2LinkDelay, m_x2LinkMtu, ns3::MakeTimeChecker(), and ns3::TypeId::SetParent().
Here is the call graph for this function:| Ipv4Address ns3::EpcHelper::GetUeDefaultGatewayAddress | ( | ) |
Definition at line 337 of file epc-helper.cc.
References ns3::Object::GetObject(), and m_sgwPgw.
Referenced by main().
Here is the call graph for this function:
Here is the caller graph for this function:
|
private |
UDP port where the GTP-U Socket is bound, fixed by the standard as 2152
Definition at line 168 of file epc-helper.h.
Referenced by AddEnb(), and EpcHelper().
Map storing for each IMSI the corresponding eNB NetDevice
Definition at line 174 of file epc-helper.h.
Definition at line 150 of file epc-helper.h.
Referenced by ActivateEpsBearer(), AddEnb(), AddUe(), and EpcHelper().
|
private |
S1-U interfaces helper to assign addresses to S1-U NetDevices
Definition at line 159 of file epc-helper.h.
Referenced by AddEnb(), and EpcHelper().
|
private |
Definition at line 161 of file epc-helper.h.
Referenced by AddEnb(), and GetTypeId().
|
private |
Definition at line 162 of file epc-helper.h.
Referenced by AddEnb(), and GetTypeId().
|
private |
Definition at line 163 of file epc-helper.h.
Referenced by AddEnb(), and GetTypeId().
Definition at line 147 of file epc-helper.h.
Referenced by AddEnb(), DoDispose(), EpcHelper(), GetPgwNode(), and GetUeDefaultGatewayAddress().
|
private |
Definition at line 148 of file epc-helper.h.
Referenced by ActivateEpsBearer(), AddEnb(), AddUe(), DoDispose(), and EpcHelper().
|
private |
Definition at line 149 of file epc-helper.h.
Referenced by DoDispose(), and EpcHelper().
|
private |
SGW-PGW network element helper to assign addresses to UE devices as well as to the TUN device of the SGW/PGW
Definition at line 145 of file epc-helper.h.
Referenced by AssignUeIpv4Address(), and EpcHelper().
|
private |
helper to assign addresses to X2 NetDevices
Definition at line 179 of file epc-helper.h.
Referenced by AddX2Interface(), and EpcHelper().
|
private |
Definition at line 181 of file epc-helper.h.
Referenced by AddX2Interface(), and GetTypeId().
|
private |
Definition at line 182 of file epc-helper.h.
Referenced by AddX2Interface(), and GetTypeId().
|
private |
Definition at line 183 of file epc-helper.h.
Referenced by AddX2Interface(), and GetTypeId().