#include <lte-rrc-protocol-ideal.h>
Inheritance diagram for ns3::LteEnbRrcProtocolIdeal:
Collaboration diagram for ns3::LteEnbRrcProtocolIdeal:Public Member Functions | |
| LteEnbRrcProtocolIdeal () | |
| virtual | ~LteEnbRrcProtocolIdeal () |
| virtual void | DoDispose (void) |
| LteEnbRrcSapUser * | GetLteEnbRrcSapUser () |
| LteUeRrcSapProvider * | GetUeRrcSapProvider (uint16_t rnti) |
| void | SetCellId (uint16_t cellId) |
| void | SetLteEnbRrcSapProvider (LteEnbRrcSapProvider *p) |
| void | SetUeRrcSapProvider (uint16_t rnti, LteUeRrcSapProvider *p) |
Public Member Functions inherited from ns3::Object | |
| Object () | |
| virtual | ~Object () |
| void | AggregateObject (Ptr< Object > other) |
| void | Dispose (void) |
| AggregateIterator | GetAggregateIterator (void) const |
| virtual TypeId | GetInstanceTypeId (void) const |
| template<typename T > | |
| Ptr< T > | GetObject (void) const |
| template<typename T > | |
| Ptr< T > | GetObject (TypeId tid) const |
| void | Initialize (void) |
Public Member Functions inherited from ns3::SimpleRefCount< Object, ObjectBase, ObjectDeleter > | |
| SimpleRefCount () | |
| SimpleRefCount (const SimpleRefCount &o) | |
| uint32_t | GetReferenceCount (void) const |
| SimpleRefCount & | operator= (const SimpleRefCount &o) |
| void | Ref (void) const |
| void | Unref (void) const |
Public Member Functions inherited from ns3::ObjectBase | |
| virtual | ~ObjectBase () |
| void | GetAttribute (std::string name, AttributeValue &value) const |
| bool | GetAttributeFailSafe (std::string name, AttributeValue &attribute) const |
| void | SetAttribute (std::string name, const AttributeValue &value) |
| bool | SetAttributeFailSafe (std::string name, const AttributeValue &value) |
| bool | TraceConnect (std::string name, std::string context, const CallbackBase &cb) |
| bool | TraceConnectWithoutContext (std::string name, const CallbackBase &cb) |
| bool | TraceDisconnect (std::string name, std::string context, const CallbackBase &cb) |
| bool | TraceDisconnectWithoutContext (std::string name, const CallbackBase &cb) |
Static Public Member Functions | |
| static TypeId | GetTypeId (void) |
Static Public Member Functions inherited from ns3::Object | |
| static TypeId | GetTypeId (void) |
Static Public Member Functions inherited from ns3::SimpleRefCount< Object, ObjectBase, ObjectDeleter > | |
| static void | Cleanup (void) |
Static Public Member Functions inherited from ns3::ObjectBase | |
| static TypeId | GetTypeId (void) |
Private Attributes | |
| uint16_t | m_cellId |
| LteEnbRrcSapProvider * | m_enbRrcSapProvider |
| std::map< uint16_t, LteUeRrcSapProvider * > | m_enbRrcSapProviderMap |
| LteEnbRrcSapUser * | m_enbRrcSapUser |
| uint16_t | m_rnti |
Friends | |
| class | MemberLteEnbRrcSapUser< LteEnbRrcProtocolIdeal > |
Additional Inherited Members | |
Protected Member Functions inherited from ns3::Object | |
| Object (const Object &o) | |
| virtual void | DoInitialize (void) |
| virtual void | NotifyNewAggregate (void) |
Protected Member Functions inherited from ns3::ObjectBase | |
| void | ConstructSelf (const AttributeConstructionList &attributes) |
| virtual void | NotifyConstructionCompleted (void) |
Models the transmission of RRC messages from the UE to the eNB in an ideal fashion, without errors and without consuming any radio resources.
Doxygen introspection did not find any typical Config paths.
No Attributes are defined for this type.
No TraceSources are defined for this type.
Definition at line 93 of file lte-rrc-protocol-ideal.h.
| ns3::LteEnbRrcProtocolIdeal::LteEnbRrcProtocolIdeal | ( | ) |
Definition at line 211 of file lte-rrc-protocol-ideal.cc.
References m_enbRrcSapUser, and NS_LOG_FUNCTION.
|
virtual |
Definition at line 218 of file lte-rrc-protocol-ideal.cc.
References NS_LOG_FUNCTION.
|
private |
Definition at line 663 of file lte-rrc-protocol-ideal.cc.
References ns3::g_handoverCommandMsgMap, ns3::IdealHandoverCommandHeader::GetMsgId(), NS_ASSERT_MSG, NS_LOG_INFO, and ns3::Packet::RemoveHeader().
Here is the call graph for this function:
|
private |
Definition at line 557 of file lte-rrc-protocol-ideal.cc.
References ns3::g_handoverPreparationInfoMsgMap, ns3::IdealHandoverPreparationInfoHeader::GetMsgId(), NS_ASSERT_MSG, NS_LOG_INFO, and ns3::Packet::RemoveHeader().
Here is the call graph for this function:
|
virtual |
This method is called by Object::Dispose or by the object's destructor, whichever comes first.
Subclasses are expected to implement their real destruction code in an overriden version of this method and chain up to their parent's implementation once they are done. i.e., for simplicity, the destructor of every subclass should be empty and its content should be moved to the associated DoDispose method.
It is safe to call GetObject from within this method.
Reimplemented from ns3::Object.
Definition at line 224 of file lte-rrc-protocol-ideal.cc.
References m_enbRrcSapUser, and NS_LOG_FUNCTION.
|
private |
Definition at line 649 of file lte-rrc-protocol-ideal.cc.
References ns3::Packet::AddHeader(), ns3::g_handoverCommandMsgIdCounter, ns3::g_handoverCommandMsgMap, NS_ASSERT_MSG, NS_LOG_INFO, and ns3::IdealHandoverCommandHeader::SetMsgId().
Here is the call graph for this function:
|
private |
Definition at line 543 of file lte-rrc-protocol-ideal.cc.
References ns3::Packet::AddHeader(), ns3::g_handoverPreparationInfoMsgIdCounter, ns3::g_handoverPreparationInfoMsgMap, NS_ASSERT_MSG, NS_LOG_INFO, and ns3::IdealHandoverPreparationInfoHeader::SetMsgId().
Here is the call graph for this function:
|
private |
Definition at line 319 of file lte-rrc-protocol-ideal.cc.
References m_enbRrcSapProviderMap, and NS_LOG_FUNCTION.
|
private |
Definition at line 326 of file lte-rrc-protocol-ideal.cc.
References m_enbRrcSapProviderMap, NS_LOG_FUNCTION, ns3::LteUeRrcSapProvider::RecvMasterInformationBlock(), ns3::RRC_IDEAL_MSG_DELAY, and ns3::Simulator::Schedule().
Here is the call graph for this function:
|
private |
Definition at line 410 of file lte-rrc-protocol-ideal.cc.
References GetUeRrcSapProvider(), ns3::LteUeRrcSapProvider::RecvRrcConnectionReconfiguration(), ns3::RRC_IDEAL_MSG_DELAY, and ns3::Simulator::Schedule().
Here is the call graph for this function:
|
private |
Definition at line 419 of file lte-rrc-protocol-ideal.cc.
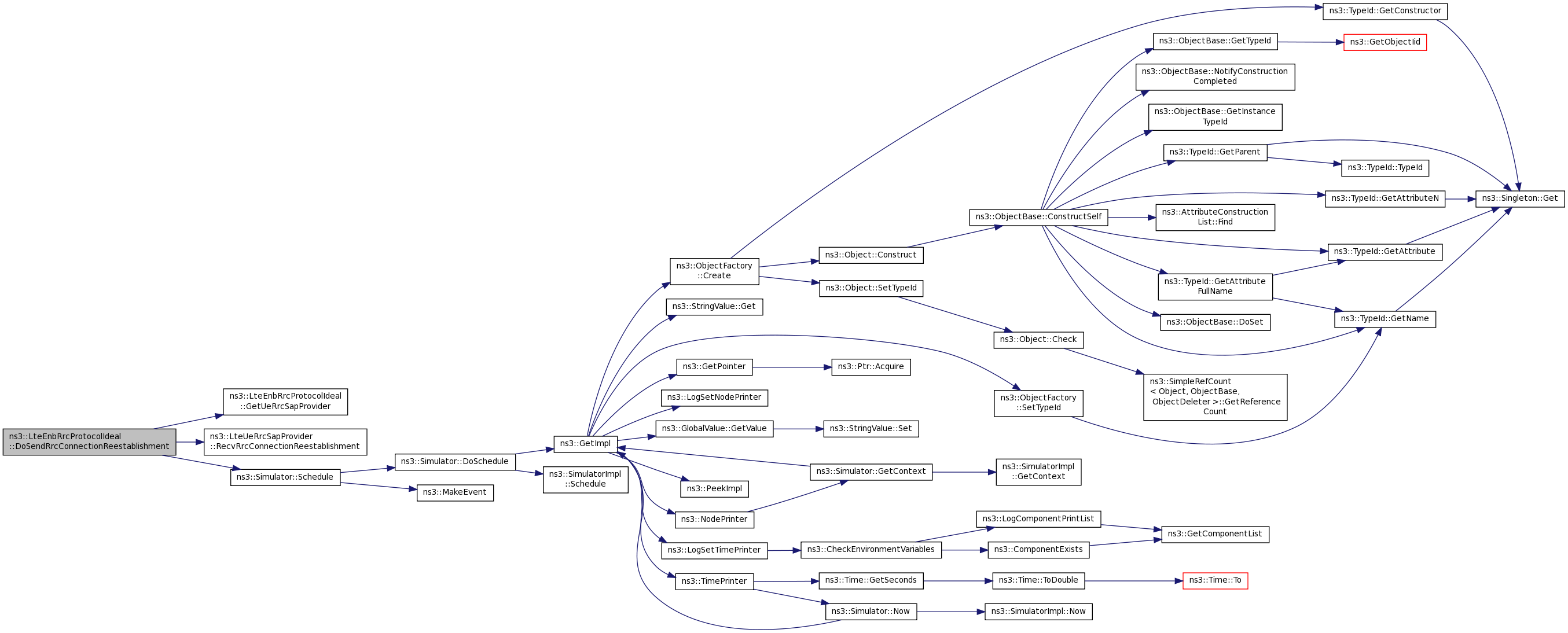
References GetUeRrcSapProvider(), ns3::LteUeRrcSapProvider::RecvRrcConnectionReestablishment(), ns3::RRC_IDEAL_MSG_DELAY, and ns3::Simulator::Schedule().
Here is the call graph for this function:
|
private |
Definition at line 428 of file lte-rrc-protocol-ideal.cc.
References GetUeRrcSapProvider(), ns3::LteUeRrcSapProvider::RecvRrcConnectionReestablishmentReject(), ns3::RRC_IDEAL_MSG_DELAY, and ns3::Simulator::Schedule().
Here is the call graph for this function:
|
private |
Definition at line 446 of file lte-rrc-protocol-ideal.cc.
References GetUeRrcSapProvider(), ns3::LteUeRrcSapProvider::RecvRrcConnectionReject(), ns3::RRC_IDEAL_MSG_DELAY, and ns3::Simulator::Schedule().
Here is the call graph for this function:
|
private |
Definition at line 437 of file lte-rrc-protocol-ideal.cc.
References GetUeRrcSapProvider(), ns3::LteUeRrcSapProvider::RecvRrcConnectionRelease(), ns3::RRC_IDEAL_MSG_DELAY, and ns3::Simulator::Schedule().
Here is the call graph for this function:
|
private |
Definition at line 401 of file lte-rrc-protocol-ideal.cc.
References GetUeRrcSapProvider(), ns3::LteUeRrcSapProvider::RecvRrcConnectionSetup(), ns3::RRC_IDEAL_MSG_DELAY, and ns3::Simulator::Schedule().
Here is the call graph for this function:
|
private |
Definition at line 370 of file lte-rrc-protocol-ideal.cc.
References ns3::NodeList::Begin(), ns3::NodeList::End(), ns3::Node::GetDevice(), ns3::Node::GetNDevices(), m_cellId, NS_LOG_FUNCTION, NS_LOG_LOGIC, ns3::LteUeRrcSapProvider::RecvSystemInformation(), ns3::RRC_IDEAL_MSG_DELAY, and ns3::Simulator::Schedule().
Here is the call graph for this function:
|
private |
Definition at line 341 of file lte-rrc-protocol-ideal.cc.
References ns3::NodeList::Begin(), ns3::NodeList::End(), ns3::Node::GetDevice(), ns3::Node::GetNDevices(), m_cellId, NS_LOG_FUNCTION, NS_LOG_LOGIC, ns3::LteUeRrcSapProvider::RecvSystemInformationBlockType1(), ns3::RRC_IDEAL_MSG_DELAY, and ns3::Simulator::Schedule().
Here is the call graph for this function:
|
private |
Definition at line 277 of file lte-rrc-protocol-ideal.cc.
References m_enbRrcSapProviderMap, and NS_LOG_FUNCTION.
| LteEnbRrcSapUser * ns3::LteEnbRrcProtocolIdeal::GetLteEnbRrcSapUser | ( | ) |
Definition at line 247 of file lte-rrc-protocol-ideal.cc.
References m_enbRrcSapUser.
|
static |
Definition at line 231 of file lte-rrc-protocol-ideal.cc.
References ns3::TypeId::SetParent().
Here is the call graph for this function:| LteUeRrcSapProvider * ns3::LteEnbRrcProtocolIdeal::GetUeRrcSapProvider | ( | uint16_t | rnti | ) |
Definition at line 259 of file lte-rrc-protocol-ideal.cc.
References m_enbRrcSapProviderMap, and NS_ASSERT_MSG.
Referenced by DoSendRrcConnectionReconfiguration(), DoSendRrcConnectionReestablishment(), DoSendRrcConnectionReestablishmentReject(), DoSendRrcConnectionReject(), DoSendRrcConnectionRelease(), and DoSendRrcConnectionSetup().
Here is the caller graph for this function:
|
private |
| void ns3::LteEnbRrcProtocolIdeal::SetCellId | ( | uint16_t | cellId | ) |
Definition at line 253 of file lte-rrc-protocol-ideal.cc.
References m_cellId.
| void ns3::LteEnbRrcProtocolIdeal::SetLteEnbRrcSapProvider | ( | LteEnbRrcSapProvider * | p | ) |
Definition at line 241 of file lte-rrc-protocol-ideal.cc.
References m_enbRrcSapProvider.
| void ns3::LteEnbRrcProtocolIdeal::SetUeRrcSapProvider | ( | uint16_t | rnti, |
| LteUeRrcSapProvider * | p | ||
| ) |
Definition at line 268 of file lte-rrc-protocol-ideal.cc.
References m_enbRrcSapProviderMap, and NS_ASSERT_MSG.
|
friend |
Definition at line 95 of file lte-rrc-protocol-ideal.h.
|
private |
Definition at line 136 of file lte-rrc-protocol-ideal.h.
Referenced by DoSendSystemInformation(), DoSendSystemInformationBlockType1(), and SetCellId().
|
private |
Definition at line 137 of file lte-rrc-protocol-ideal.h.
Referenced by SetLteEnbRrcSapProvider().
|
private |
Definition at line 139 of file lte-rrc-protocol-ideal.h.
Referenced by DoRemoveUe(), DoSendMasterInformationBlock(), DoSetupUe(), GetUeRrcSapProvider(), and SetUeRrcSapProvider().
|
private |
Definition at line 138 of file lte-rrc-protocol-ideal.h.
Referenced by DoDispose(), GetLteEnbRrcSapUser(), and LteEnbRrcProtocolIdeal().
|
private |
Definition at line 135 of file lte-rrc-protocol-ideal.h.