A Discrete-Event Network Simulator
API
 All Classes Namespaces Files Functions Variables Typedefs Enumerations Enumerator Properties Friends Macros Groups Pages
ns3::Uinteger16Probe Class Reference

#include <uinteger-16-probe.h>

+ Inheritance diagram for ns3::Uinteger16Probe:
+ Collaboration diagram for ns3::Uinteger16Probe:

Public Member Functions

 Uinteger16Probe ()
 
virtual ~Uinteger16Probe ()
 
virtual bool ConnectByObject (std::string traceSource, Ptr< Object > obj)
 connect to a trace source attribute provided by a given object More...
 
virtual void ConnectByPath (std::string path)
 connect to a trace source provided by a config path More...
 
uint16_t GetValue (void) const
 
void SetValue (uint16_t value)
 
- Public Member Functions inherited from ns3::Probe
 Probe ()
 
virtual ~Probe ()
 
virtual bool IsEnabled (void) const
 
- Public Member Functions inherited from ns3::DataCollectionObject
 DataCollectionObject ()
 
virtual ~DataCollectionObject ()
 
void Disable (void)
 
void Enable (void)
 Set the status of an individual object. More...
 
std::string GetName (void) const
 Get the object's name. More...
 
void SetName (std::string name)
 Set the object's name. All spaces are replaced by underscores. More...
 
- Public Member Functions inherited from ns3::Object
 Object ()
 
virtual ~Object ()
 
void AggregateObject (Ptr< Object > other)
 
void Dispose (void)
 
AggregateIterator GetAggregateIterator (void) const
 
virtual TypeId GetInstanceTypeId (void) const
 
template<typename T >
Ptr< T > GetObject (void) const
 
template<typename T >
Ptr< T > GetObject (TypeId tid) const
 
void Initialize (void)
 
- Public Member Functions inherited from ns3::SimpleRefCount< Object, ObjectBase, ObjectDeleter >
 SimpleRefCount ()
 
 SimpleRefCount (const SimpleRefCount &o)
 
uint32_t GetReferenceCount (void) const
 
SimpleRefCountoperator= (const SimpleRefCount &o)
 
void Ref (void) const
 
void Unref (void) const
 
- Public Member Functions inherited from ns3::ObjectBase
virtual ~ObjectBase ()
 
void GetAttribute (std::string name, AttributeValue &value) const
 
bool GetAttributeFailSafe (std::string name, AttributeValue &attribute) const
 
void SetAttribute (std::string name, const AttributeValue &value)
 
bool SetAttributeFailSafe (std::string name, const AttributeValue &value)
 
bool TraceConnect (std::string name, std::string context, const CallbackBase &cb)
 
bool TraceConnectWithoutContext (std::string name, const CallbackBase &cb)
 
bool TraceDisconnect (std::string name, std::string context, const CallbackBase &cb)
 
bool TraceDisconnectWithoutContext (std::string name, const CallbackBase &cb)
 

Static Public Member Functions

static TypeId GetTypeId ()
 
static void SetValueByPath (std::string path, uint16_t value)
 Set a probe value by its name in the Config system. More...
 
- Static Public Member Functions inherited from ns3::Probe
static TypeId GetTypeId ()
 
- Static Public Member Functions inherited from ns3::DataCollectionObject
static TypeId GetTypeId ()
 
- Static Public Member Functions inherited from ns3::Object
static TypeId GetTypeId (void)
 
- Static Public Member Functions inherited from ns3::SimpleRefCount< Object, ObjectBase, ObjectDeleter >
static void Cleanup (void)
 
- Static Public Member Functions inherited from ns3::ObjectBase
static TypeId GetTypeId (void)
 

Private Member Functions

void TraceSink (uint16_t oldData, uint16_t newData)
 Method to connect to an underlying ns3::TraceSource of type uint16_t. More...
 

Private Attributes

TracedValue< uint16_t > m_output
 

Additional Inherited Members

- Protected Member Functions inherited from ns3::Object
 Object (const Object &o)
 
virtual void DoDispose (void)
 
virtual void DoInitialize (void)
 
virtual void NotifyNewAggregate (void)
 
- Protected Member Functions inherited from ns3::ObjectBase
void ConstructSelf (const AttributeConstructionList &attributes)
 
virtual void NotifyConstructionCompleted (void)
 
- Protected Attributes inherited from ns3::Probe
Time m_start
 Time when logging starts. More...
 
Time m_stop
 Time when logging stops. More...
 
- Protected Attributes inherited from ns3::DataCollectionObject
bool m_enabled
 Object's activation state. More...
 
std::string m_name
 Name of the object within the data collection framework. More...
 

Detailed Description

This class is designed to probe an underlying ns3 TraceSource exporting an uint16_t. This probe exports a trace source "Output" of type uint16_t. The Output trace source emits a value when either the trace source emits a new value, or when SetValue () is called.

The current value of the probe can be polled with the GetValue () method.

Doxygen introspection did not find any typical Config paths.
No Attributes are defined for this type.

TraceSources

  • Output: The uint16_t that serves as output for this probe

Definition at line 41 of file uinteger-16-probe.h.

Constructor & Destructor Documentation

ns3::Uinteger16Probe::Uinteger16Probe ( )

Definition at line 49 of file uinteger-16-probe.cc.

References m_output, and NS_LOG_FUNCTION.

ns3::Uinteger16Probe::~Uinteger16Probe ( )
virtual

Definition at line 55 of file uinteger-16-probe.cc.

References NS_LOG_FUNCTION.

Member Function Documentation

bool ns3::Uinteger16Probe::ConnectByObject ( std::string  traceSource,
Ptr< Object obj 
)
virtual

connect to a trace source attribute provided by a given object

Parameters
traceSourcethe name of the attribute TraceSource to connect to
objns3::Object to connect to
Returns
true if the trace source was successfully connected

Implements ns3::Probe.

Definition at line 83 of file uinteger-16-probe.cc.

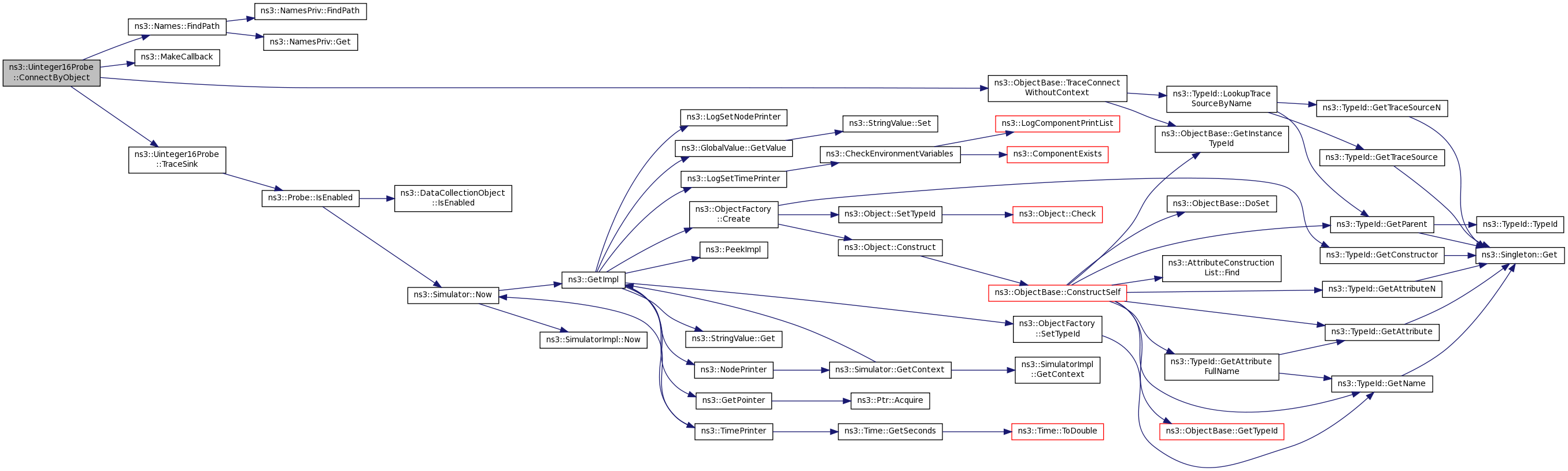
References ns3::Names::FindPath(), ns3::MakeCallback(), NS_LOG_DEBUG, NS_LOG_FUNCTION, ns3::ObjectBase::TraceConnectWithoutContext(), and TraceSink().

+ Here is the call graph for this function:

void ns3::Uinteger16Probe::ConnectByPath ( std::string  path)
virtual

connect to a trace source provided by a config path

Parameters
pathConfig path to bind to

Note, if an invalid path is provided, the probe will not be connected to anything.

Implements ns3::Probe.

Definition at line 92 of file uinteger-16-probe.cc.

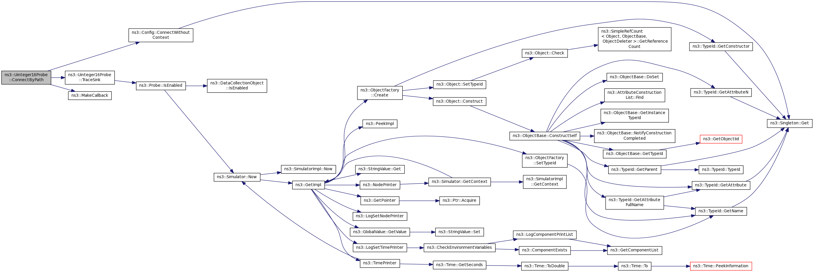
References ns3::Config::ConnectWithoutContext(), ns3::MakeCallback(), NS_LOG_DEBUG, NS_LOG_FUNCTION, and TraceSink().

+ Here is the call graph for this function:

TypeId ns3::Uinteger16Probe::GetTypeId ( void  )
static

Definition at line 37 of file uinteger-16-probe.cc.

References m_output, ns3::MakeTraceSourceAccessor(), and ns3::TypeId::SetParent().

+ Here is the call graph for this function:

uint16_t ns3::Uinteger16Probe::GetValue ( void  ) const
Returns
the most recent value

Definition at line 61 of file uinteger-16-probe.cc.

References m_output, and NS_LOG_FUNCTION.

void ns3::Uinteger16Probe::SetValue ( uint16_t  value)
Parameters
valueset the traced uint16_t to a new value

Definition at line 67 of file uinteger-16-probe.cc.

References m_output, and NS_LOG_FUNCTION.

void ns3::Uinteger16Probe::SetValueByPath ( std::string  path,
uint16_t  value 
)
static

Set a probe value by its name in the Config system.

Parameters
pathConfig path to access the probe
valueset the traced uint16_t to a new value

Definition at line 74 of file uinteger-16-probe.cc.

References NS_ASSERT_MSG, and NS_LOG_FUNCTION.

void ns3::Uinteger16Probe::TraceSink ( uint16_t  oldData,
uint16_t  newData 
)
private

Method to connect to an underlying ns3::TraceSource of type uint16_t.

Parameters
oldDataprevious value of the uint16_t
newDatanew value of the uint16_t
Internal:

Definition at line 100 of file uinteger-16-probe.cc.

References ns3::Probe::IsEnabled(), m_output, and NS_LOG_FUNCTION.

Referenced by ConnectByObject(), and ConnectByPath().

+ Here is the call graph for this function:

+ Here is the caller graph for this function:

Member Data Documentation

TracedValue<uint16_t> ns3::Uinteger16Probe::m_output
private

Definition at line 96 of file uinteger-16-probe.h.

Referenced by GetTypeId(), GetValue(), SetValue(), TraceSink(), and Uinteger16Probe().


The documentation for this class was generated from the following files: