A Discrete-Event Network Simulator
API
 All Classes Namespaces Files Functions Variables Typedefs Enumerations Enumerator Properties Friends Macros Groups Pages
ns3::WimaxNetDevice Class Referenceabstract

Hold together all Wimax-related objects in a NetDevice.This class holds together ns3::WimaxPhy, ns3::WimaxConnection, ns3::ConectionManager, ns3::BurstProfileManager, and ns3::BandwidthManager. More...

#include <wimax-net-device.h>

+ Inheritance diagram for ns3::WimaxNetDevice:
+ Collaboration diagram for ns3::WimaxNetDevice:

Public Types

enum  Direction { DIRECTION_DOWNLINK, DIRECTION_UPLINK }
 
enum  RangingStatus { RANGING_STATUS_EXPIRED, RANGING_STATUS_CONTINUE, RANGING_STATUS_ABORT, RANGING_STATUS_SUCCESS }
 
- Public Types inherited from ns3::NetDevice
enum  PacketType {
  PACKET_HOST = 1, NS3_PACKET_HOST = PACKET_HOST, PACKET_BROADCAST, NS3_PACKET_BROADCAST = PACKET_BROADCAST,
  PACKET_MULTICAST, NS3_PACKET_MULTICAST = PACKET_MULTICAST, PACKET_OTHERHOST, NS3_PACKET_OTHERHOST = PACKET_OTHERHOST
}
 
typedef Callback< bool, Ptr
< NetDevice >, Ptr< const
Packet >, uint16_t, const
Address &, const Address
&, enum PacketType
PromiscReceiveCallback
 
typedef Callback< bool, Ptr
< NetDevice >, Ptr< const
Packet >, uint16_t, const
Address & > 
ReceiveCallback
 

Public Member Functions

 WimaxNetDevice (void)
 
virtual ~WimaxNetDevice (void)
 
virtual void AddLinkChangeCallback (Callback< void > callback)
 
void Attach (Ptr< WimaxChannel > channel)
 
void CreateDefaultConnections (void)
 
virtual void DoDispose (void)
 
virtual bool Enqueue (Ptr< Packet > packet, const MacHeaderType &hdrType, Ptr< WimaxConnection > connection)=0
 
void ForwardDown (Ptr< PacketBurst > burst, WimaxPhy::ModulationType modulationType)
 
void ForwardUp (Ptr< Packet > packet, const Mac48Address &source, const Mac48Address &dest)
 
virtual Address GetAddress (void) const
 
Ptr< BandwidthManagerGetBandwidthManager (void) const
 
virtual Address GetBroadcast (void) const
 
Ptr< WimaxConnectionGetBroadcastConnection (void) const
 
Ptr< BurstProfileManagerGetBurstProfileManager (void) const
 
uint64_t GetChannel (uint8_t index) const
 
virtual Ptr< ChannelGetChannel (void) const
 
Ptr< ConnectionManagerGetConnectionManager (void) const
 
Dcd GetCurrentDcd (void) const
 
Ucd GetCurrentUcd (void) const
 
virtual uint32_t GetIfIndex (void) const
 
Ptr< WimaxConnectionGetInitialRangingConnection (void) const
 
Mac48Address GetMacAddress (void) const
 
virtual uint16_t GetMtu (void) const
 
virtual Address GetMulticast (void) const
 
virtual Address GetMulticast (Ipv6Address addr) const
 Get the MAC multicast address corresponding to the IPv6 address provided. More...
 
virtual Address GetMulticast (Ipv4Address multicastGroup) const
 Make and return a MAC multicast address using the provided multicast group. More...
 
virtual std::string GetName (void) const
 
virtual Ptr< NodeGetNode (void) const
 
uint32_t GetNrFrames (void) const
 
Ptr< WimaxPhyGetPhy (void) const
 
virtual Ptr< ChannelGetPhyChannel (void) const
 
NetDevice::PromiscReceiveCallback GetPromiscReceiveCallback (void)
 
uint16_t GetRtg (void) const
 
uint8_t GetState (void) const
 
uint16_t GetTtg (void) const
 
virtual bool IsBridge (void) const
 Return true if the net device is acting as a bridge. More...
 
virtual bool IsBroadcast (void) const
 
virtual bool IsLinkUp (void) const
 
virtual bool IsMulticast (void) const
 
virtual bool IsPointToPoint (void) const
 Return true if the net device is on a point-to-point link. More...
 
bool IsPromisc (void)
 
virtual Address MakeMulticastAddress (Ipv4Address multicastGroup) const
 
virtual bool NeedsArp (void) const
 
void NotifyPromiscTrace (Ptr< Packet > p)
 
virtual bool Send (Ptr< Packet > packet, const Address &dest, uint16_t protocolNumber)
 
virtual bool SendFrom (Ptr< Packet > packet, const Address &source, const Address &dest, uint16_t protocolNumber)
 
virtual void SetAddress (Address address)
 
void SetBandwidthManager (Ptr< BandwidthManager > bandwidthManager)
 
void SetBurstProfileManager (Ptr< BurstProfileManager > burstProfileManager)
 
void SetChannel (Ptr< WimaxChannel > wimaxChannel)
 
virtual void SetConnectionManager (Ptr< ConnectionManager > connectionManager)
 
void SetCurrentDcd (Dcd dcd)
 
void SetCurrentUcd (Ucd ucd)
 
virtual void SetIfIndex (const uint32_t index)
 
virtual void SetLinkChangeCallback (Callback< void > callback)
 
void SetMacAddress (Mac48Address address)
 
virtual bool SetMtu (const uint16_t mtu)
 
virtual void SetName (const std::string name)
 
virtual void SetNode (Ptr< Node > node)
 
void SetNrFrames (uint32_t nrFrames)
 
void SetPhy (Ptr< WimaxPhy > phy)
 
virtual void SetPromiscReceiveCallback (PromiscReceiveCallback cb)
 
void SetReceiveCallback (void)
 
virtual void SetReceiveCallback (NetDevice::ReceiveCallback cb)
 
void SetRtg (uint16_t rtg)
 
void SetState (uint8_t state)
 
void SetTtg (uint16_t ttg)
 
virtual void Start (void)=0
 
virtual void Stop (void)=0
 
virtual bool SupportsSendFrom (void) const
 
- Public Member Functions inherited from ns3::NetDevice
virtual ~NetDevice ()
 
- Public Member Functions inherited from ns3::Object
 Object ()
 
virtual ~Object ()
 
void AggregateObject (Ptr< Object > other)
 
void Dispose (void)
 
AggregateIterator GetAggregateIterator (void) const
 
virtual TypeId GetInstanceTypeId (void) const
 
template<typename T >
Ptr< T > GetObject (void) const
 
template<typename T >
Ptr< T > GetObject (TypeId tid) const
 
void Initialize (void)
 
- Public Member Functions inherited from ns3::SimpleRefCount< Object, ObjectBase, ObjectDeleter >
 SimpleRefCount ()
 
 SimpleRefCount (const SimpleRefCount &o)
 
uint32_t GetReferenceCount (void) const
 
SimpleRefCountoperator= (const SimpleRefCount &o)
 
void Ref (void) const
 
void Unref (void) const
 
- Public Member Functions inherited from ns3::ObjectBase
virtual ~ObjectBase ()
 
void GetAttribute (std::string name, AttributeValue &value) const
 
bool GetAttributeFailSafe (std::string name, AttributeValue &attribute) const
 
void SetAttribute (std::string name, const AttributeValue &value)
 
bool SetAttributeFailSafe (std::string name, const AttributeValue &value)
 
bool TraceConnect (std::string name, std::string context, const CallbackBase &cb)
 
bool TraceConnectWithoutContext (std::string name, const CallbackBase &cb)
 
bool TraceDisconnect (std::string name, std::string context, const CallbackBase &cb)
 
bool TraceDisconnectWithoutContext (std::string name, const CallbackBase &cb)
 

Static Public Member Functions

static TypeId GetTypeId (void)
 
- Static Public Member Functions inherited from ns3::NetDevice
static TypeId GetTypeId (void)
 
- Static Public Member Functions inherited from ns3::Object
static TypeId GetTypeId (void)
 
- Static Public Member Functions inherited from ns3::SimpleRefCount< Object, ObjectBase, ObjectDeleter >
static void Cleanup (void)
 
- Static Public Member Functions inherited from ns3::ObjectBase
static TypeId GetTypeId (void)
 

Public Attributes

TracedCallback< Ptr< const
Packet >, const Mac48Address & > 
m_traceRx
 
TracedCallback< Ptr< const
Packet >, const Mac48Address & > 
m_traceTx
 

Static Public Attributes

static uint8_t m_direction = ~0
 
static Time m_frameStartTime = Seconds (0)
 

Private Member Functions

 WimaxNetDevice (const WimaxNetDevice &)
 
virtual Ptr< WimaxChannelDoGetChannel (void) const
 
virtual void DoReceive (Ptr< Packet > packet)=0
 
virtual bool DoSend (Ptr< Packet > packet, const Mac48Address &source, const Mac48Address &dest, uint16_t protocolNumber)=0
 
void InitializeChannels (void)
 
WimaxNetDeviceoperator= (const WimaxNetDevice &)
 
void Receive (Ptr< const PacketBurst > burst)
 

Private Attributes

Mac48Address m_address
 
Ptr< BandwidthManagerm_bandwidthManager
 
Ptr< WimaxConnectionm_broadcastConnection
 
Ptr< BurstProfileManagerm_burstProfileManager
 
Ptr< ConnectionManagerm_connectionManager
 
Dcd m_currentDcd
 
Ucd m_currentUcd
 
std::vector< uint64_t > m_dlChannels
 
NetDevice::ReceiveCallback m_forwardUp
 
uint32_t m_ifIndex
 
Ptr< WimaxConnectionm_initialRangingConnection
 
Callback< void > m_linkChange
 
bool m_linkUp
 
Ptr< Objectm_mobility
 
uint16_t m_mtu
 
std::string m_name
 
Ptr< Nodem_node
 
Ptr< WimaxPhym_phy
 
NetDevice::PromiscReceiveCallback m_promiscRx
 
uint16_t m_rtg
 
uint8_t m_state
 
uint32_t m_symbolIndex
 
uint16_t m_ttg
 

Static Private Attributes

static const uint16_t DEFAULT_MSDU_SIZE = 1400
 
static uint32_t m_nrFrames = 0
 
static const uint16_t MAX_MSDU_SIZE = 1500
 

Additional Inherited Members

- Protected Member Functions inherited from ns3::Object
 Object (const Object &o)
 
virtual void DoInitialize (void)
 
virtual void NotifyNewAggregate (void)
 
- Protected Member Functions inherited from ns3::ObjectBase
void ConstructSelf (const AttributeConstructionList &attributes)
 
virtual void NotifyConstructionCompleted (void)
 

Detailed Description

Hold together all Wimax-related objects in a NetDevice.

This class holds together ns3::WimaxPhy, ns3::WimaxConnection, ns3::ConectionManager, ns3::BurstProfileManager, and ns3::BandwidthManager.

Config Paths

ns3::WimaxNetDevice is accessible through the following paths with Config::Set and Config::Connect:

  • /NodeList/[i]/DeviceList/[i]/$ns3::WimaxNetDevice

Attributes

  • Mtu: The MAC-level Maximum Transmission Unit
  • Phy: The PHY layer attached to this device.
    • Set with class: ns3::PointerValue
    • Underlying type: ns3::Ptr< ns3::WimaxPhy >
    • Initial value: 0
    • Flags: construct write read
  • Channel: The channel attached to this device.
    • Set with class: ns3::PointerValue
    • Underlying type: ns3::Ptr< ns3::WimaxChannel >
    • Initial value: 0
    • Flags: construct write read
  • RTG: receive/transmit transition gap.
  • TTG: transmit/receive transition gap.
  • ConnectionManager: The connection manager attached to this device.
    • Set with class: ns3::PointerValue
    • Underlying type: ns3::Ptr< ns3::ConnectionManager >
    • Initial value: 0
    • Flags: construct write read
  • BurstProfileManager: The burst profile manager attached to this device.
    • Set with class: ns3::PointerValue
    • Underlying type: ns3::Ptr< ns3::BurstProfileManager >
    • Initial value: 0
    • Flags: construct write read
  • BandwidthManager: The bandwidth manager attached to this device.
    • Set with class: ns3::PointerValue
    • Underlying type: ns3::Ptr< ns3::BandwidthManager >
    • Initial value: 0
    • Flags: construct write read
  • InitialRangingConnection: Initial ranging connection
    • Set with class: ns3::PointerValue
    • Underlying type: ns3::Ptr< ns3::WimaxConnection >
    • Initial value: 0
    • Flags: construct write read
  • BroadcastConnection: Broadcast connection
    • Set with class: ns3::PointerValue
    • Underlying type: ns3::Ptr< ns3::WimaxConnection >
    • Initial value: 0
    • Flags: construct write read

TraceSources

  • Rx: Receive trace
  • Tx: Transmit trace

Definition at line 69 of file wimax-net-device.h.

Member Enumeration Documentation

Enumerator
DIRECTION_DOWNLINK 
DIRECTION_UPLINK 

Definition at line 72 of file wimax-net-device.h.

Enumerator
RANGING_STATUS_EXPIRED 
RANGING_STATUS_CONTINUE 
RANGING_STATUS_ABORT 
RANGING_STATUS_SUCCESS 

Definition at line 77 of file wimax-net-device.h.

Constructor & Destructor Documentation

ns3::WimaxNetDevice::WimaxNetDevice ( void  )

Definition at line 129 of file wimax-net-device.cc.

References InitializeChannels(), m_bandwidthManager, m_burstProfileManager, m_connectionManager, m_direction, m_frameStartTime, and m_nrFrames.

+ Here is the call graph for this function:

ns3::WimaxNetDevice::~WimaxNetDevice ( void  )
virtual

Definition at line 144 of file wimax-net-device.cc.

ns3::WimaxNetDevice::WimaxNetDevice ( const WimaxNetDevice )
private

Member Function Documentation

void ns3::WimaxNetDevice::AddLinkChangeCallback ( Callback< void >  callback)
virtual
Parameters
callbackthe callback to invoke

Add a callback invoked whenever the link status changes to UP. This callback is typically used by the IP/ARP layer to flush the ARP cache and by IPv6 stack to flush NDISC cache whenever the link goes up.

Implements ns3::NetDevice.

Definition at line 634 of file wimax-net-device.cc.

References NS_FATAL_ERROR.

void ns3::WimaxNetDevice::Attach ( Ptr< WimaxChannel channel)

Definition at line 348 of file wimax-net-device.cc.

References m_phy.

void ns3::WimaxNetDevice::CreateDefaultConnections ( void  )

Definition at line 502 of file wimax-net-device.cc.

References ns3::Cid::BROADCAST, ns3::Cid::Broadcast(), ns3::Cid::INITIAL_RANGING, ns3::Cid::InitialRanging(), m_broadcastConnection, and m_initialRangingConnection.

Referenced by ns3::BaseStationNetDevice::Start(), and ns3::SubscriberStationNetDevice::Start().

+ Here is the call graph for this function:

+ Here is the caller graph for this function:

void ns3::WimaxNetDevice::DoDispose ( void  )
virtual

This method is called by Object::Dispose or by the object's destructor, whichever comes first.

Subclasses are expected to implement their real destruction code in an overriden version of this method and chain up to their parent's implementation once they are done. i.e., for simplicity, the destructor of every subclass should be empty and its content should be moved to the associated DoDispose method.

It is safe to call GetObject from within this method.

Reimplemented from ns3::Object.

Reimplemented in ns3::SubscriberStationNetDevice, and ns3::BaseStationNetDevice.

Definition at line 149 of file wimax-net-device.cc.

References ns3::Object::DoDispose(), m_bandwidthManager, m_broadcastConnection, m_burstProfileManager, m_connectionManager, m_initialRangingConnection, m_node, and m_phy.

Referenced by ns3::BaseStationNetDevice::DoDispose(), and ns3::SubscriberStationNetDevice::DoDispose().

+ Here is the call graph for this function:

+ Here is the caller graph for this function:

Ptr< WimaxChannel > ns3::WimaxNetDevice::DoGetChannel ( void  ) const
privatevirtual

Definition at line 523 of file wimax-net-device.cc.

References m_phy.

Referenced by GetChannel(), and GetPhyChannel().

+ Here is the caller graph for this function:

virtual void ns3::WimaxNetDevice::DoReceive ( Ptr< Packet packet)
privatepure virtual

Implemented in ns3::SubscriberStationNetDevice, and ns3::BaseStationNetDevice.

Referenced by Receive().

+ Here is the caller graph for this function:

virtual bool ns3::WimaxNetDevice::DoSend ( Ptr< Packet packet,
const Mac48Address source,
const Mac48Address dest,
uint16_t  protocolNumber 
)
privatepure virtual

Implemented in ns3::SubscriberStationNetDevice, and ns3::BaseStationNetDevice.

Referenced by Send(), and SendFrom().

+ Here is the caller graph for this function:

virtual bool ns3::WimaxNetDevice::Enqueue ( Ptr< Packet packet,
const MacHeaderType hdrType,
Ptr< WimaxConnection connection 
)
pure virtual
void ns3::WimaxNetDevice::ForwardDown ( Ptr< PacketBurst burst,
WimaxPhy::ModulationType  modulationType 
)

Definition at line 574 of file wimax-net-device.cc.

References m_direction, and m_phy.

Referenced by ns3::SubscriberStationNetDevice::SendBurst(), and ns3::BaseStationNetDevice::SendBursts().

+ Here is the caller graph for this function:

void ns3::WimaxNetDevice::ForwardUp ( Ptr< Packet packet,
const Mac48Address source,
const Mac48Address dest 
)

Definition at line 339 of file wimax-net-device.cc.

References ns3::LlcSnapHeader::GetType(), m_forwardUp, m_traceRx, and ns3::Packet::RemoveHeader().

Referenced by ns3::BaseStationNetDevice::DoReceive(), and ns3::SubscriberStationNetDevice::DoReceive().

+ Here is the call graph for this function:

+ Here is the caller graph for this function:

Address ns3::WimaxNetDevice::GetAddress ( void  ) const
virtual
Returns
the current Address of this interface.

Implements ns3::NetDevice.

Definition at line 406 of file wimax-net-device.cc.

References m_address.

Referenced by Send().

+ Here is the caller graph for this function:

Ptr< BandwidthManager > ns3::WimaxNetDevice::GetBandwidthManager ( void  ) const
Returns
the bandwidth manager installed on the device

Definition at line 490 of file wimax-net-device.cc.

References m_bandwidthManager.

Referenced by ns3::BaseStationNetDevice::DoReceive(), GetTypeId(), ns3::SubscriberStationNetDevice::ProcessUlMap(), and ns3::BaseStationNetDevice::Start().

+ Here is the caller graph for this function:

Address ns3::WimaxNetDevice::GetBroadcast ( void  ) const
virtual
Returns
the broadcast address supported by this netdevice.

Calling this method is invalid if IsBroadcast returns not true.

Implements ns3::NetDevice.

Definition at line 265 of file wimax-net-device.cc.

References ns3::Mac48Address::GetBroadcast().

+ Here is the call graph for this function:

Ptr< BurstProfileManager > ns3::WimaxNetDevice::GetBurstProfileManager ( void  ) const
Returns
the burst profile manager currently installed in the device

Definition at line 478 of file wimax-net-device.cc.

References m_burstProfileManager.

Referenced by GetTypeId(), ns3::SubscriberStationNetDevice::SendBurst(), ns3::BaseStationNetDevice::SendBursts(), ns3::BaseStationNetDevice::SetDlBurstProfiles(), and ns3::BaseStationNetDevice::SetUlBurstProfiles().

+ Here is the caller graph for this function:

uint64_t ns3::WimaxNetDevice::GetChannel ( uint8_t  index) const

Definition at line 376 of file wimax-net-device.cc.

References m_dlChannels.

Ptr< Channel > ns3::WimaxNetDevice::GetChannel ( void  ) const
virtual
Returns
the channel this NetDevice is connected to. The value returned can be zero if the NetDevice is not yet connected to any channel or if the underlying NetDevice has no concept of a channel. i.e., callers must check for zero and be ready to handle it.

Implements ns3::NetDevice.

Definition at line 216 of file wimax-net-device.cc.

References DoGetChannel().

+ Here is the call graph for this function:

Ptr< ConnectionManager > ns3::WimaxNetDevice::GetConnectionManager ( void  ) const
Returns
the connection manager of the device

Definition at line 466 of file wimax-net-device.cc.

References m_connectionManager.

Referenced by ns3::BaseStationNetDevice::DoReceive(), ns3::SubscriberStationNetDevice::DoReceive(), ns3::BaseStationNetDevice::GetConnection(), GetTypeId(), and ns3::BaseStationNetDevice::Start().

+ Here is the caller graph for this function:

Dcd ns3::WimaxNetDevice::GetCurrentDcd ( void  ) const

Definition at line 448 of file wimax-net-device.cc.

References m_currentDcd.

Referenced by ns3::SubscriberStationNetDevice::ProcessDcd().

+ Here is the caller graph for this function:

Ucd ns3::WimaxNetDevice::GetCurrentUcd ( void  ) const

Definition at line 460 of file wimax-net-device.cc.

References m_currentUcd.

Referenced by ns3::SubscriberStationNetDevice::ProcessUcd(), and ns3::SubscriberStationNetDevice::ProcessUlMap().

+ Here is the caller graph for this function:

uint32_t ns3::WimaxNetDevice::GetIfIndex ( void  ) const
virtual
Returns
index ifIndex of the device

Implements ns3::NetDevice.

Definition at line 210 of file wimax-net-device.cc.

References m_ifIndex.

Referenced by main().

+ Here is the caller graph for this function:

Ptr< WimaxConnection > ns3::WimaxNetDevice::GetInitialRangingConnection ( void  ) const
Returns
the initial ranging connection

Definition at line 430 of file wimax-net-device.cc.

References m_initialRangingConnection.

Referenced by ns3::SubscriberStationNetDevice::DoReceive(), ns3::BaseStationNetDevice::GetConnection(), and ns3::BaseStationNetDevice::SendBursts().

+ Here is the caller graph for this function:

Mac48Address ns3::WimaxNetDevice::GetMacAddress ( void  ) const
uint16_t ns3::WimaxNetDevice::GetMtu ( void  ) const
virtual
Returns
the link-level MTU in bytes for this interface.

This value is typically used by the IP layer to perform IP fragmentation when needed.

Implements ns3::NetDevice.

Definition at line 239 of file wimax-net-device.cc.

References m_mtu.

Referenced by GetTypeId().

+ Here is the caller graph for this function:

Address ns3::WimaxNetDevice::GetMulticast ( void  ) const
virtual

Definition at line 277 of file wimax-net-device.cc.

Referenced by MakeMulticastAddress().

+ Here is the caller graph for this function:

Address ns3::WimaxNetDevice::GetMulticast ( Ipv6Address  addr) const
virtual

Get the MAC multicast address corresponding to the IPv6 address provided.

Parameters
addrIPv6 address
Returns
the MAC multicast address
Warning
Calling this method is invalid if IsMulticast returns not true.

Implements ns3::NetDevice.

Definition at line 625 of file wimax-net-device.cc.

References ns3::Mac48Address::GetMulticast(), and NS_LOG_LOGIC.

+ Here is the call graph for this function:

Address ns3::WimaxNetDevice::GetMulticast ( Ipv4Address  multicastGroup) const
virtual

Make and return a MAC multicast address using the provided multicast group.

RFC 1112 says that an Ipv4 host group address is mapped to an Ethernet multicast address by placing the low-order 23-bits of the IP address into the low-order 23 bits of the Ethernet multicast address 01-00-5E-00-00-00 (hex). Similar RFCs exist for Ipv6 and Eui64 mappings. This method performs the multicast address creation function appropriate to the underlying MAC address of the device. This MAC address is encapsulated in an abstract Address to avoid dependencies on the exact MAC address format.

In the case of net devices that do not support multicast, clients are expected to test NetDevice::IsMulticast and avoid attempting to map multicast packets. Subclasses of NetDevice that do support multicasting are expected to override this method and provide an implementation appropriate to the particular device.

Parameters
multicastGroupThe IP address for the multicast group destination of the packet.
Returns
The MAC multicast Address used to send packets to the provided multicast group.
Warning
Calling this method is invalid if IsMulticast returns not true.
See also
Ipv4Address
Address
NetDevice::IsMulticast

Implements ns3::NetDevice.

Definition at line 608 of file wimax-net-device.cc.

References ns3::Mac48Address::GetMulticast(), NS_LOG_FUNCTION, and NS_LOG_LOGIC.

+ Here is the call graph for this function:

std::string ns3::WimaxNetDevice::GetName ( void  ) const
virtual

Definition at line 198 of file wimax-net-device.cc.

References m_name.

Ptr< Node > ns3::WimaxNetDevice::GetNode ( void  ) const
virtual
Returns
the node base class which contains this network interface.

When a subclass needs to get access to the underlying node base class to print the nodeid for example, it can invoke this method.

Implements ns3::NetDevice.

Definition at line 315 of file wimax-net-device.cc.

References m_node.

uint32_t ns3::WimaxNetDevice::GetNrFrames ( void  ) const

Definition at line 387 of file wimax-net-device.cc.

References m_nrFrames.

Referenced by ns3::BaseStationNetDevice::CreateDcd(), ns3::BaseStationNetDevice::StartDlSubFrame(), and ns3::BaseStationNetDevice::StartFrame().

+ Here is the caller graph for this function:

Ptr< Channel > ns3::WimaxNetDevice::GetPhyChannel ( void  ) const
virtual

Definition at line 222 of file wimax-net-device.cc.

References DoGetChannel().

Referenced by GetTypeId().

+ Here is the call graph for this function:

+ Here is the caller graph for this function:

NetDevice::PromiscReceiveCallback ns3::WimaxNetDevice::GetPromiscReceiveCallback ( void  )
uint16_t ns3::WimaxNetDevice::GetRtg ( void  ) const
Returns
receive/transmit transition gap

Definition at line 186 of file wimax-net-device.cc.

References m_rtg.

Referenced by ns3::BaseStationNetDevice::CreateDcd(), ns3::BaseStationNetDevice::EndUlSubFrame(), GetTypeId(), ns3::BaseStationNetDevice::Start(), and ns3::BaseStationNetDevice::StartFrame().

+ Here is the caller graph for this function:

uint8_t ns3::WimaxNetDevice::GetState ( void  ) const
uint16_t ns3::WimaxNetDevice::GetTtg ( void  ) const
Returns
transmit/receive transition gap

Definition at line 174 of file wimax-net-device.cc.

References m_ttg.

Referenced by ns3::BaseStationNetDevice::CreateDcd(), ns3::BaseStationNetDevice::EndDlSubFrame(), GetTypeId(), ns3::BaseStationNetDevice::Start(), and ns3::BaseStationNetDevice::StartFrame().

+ Here is the caller graph for this function:

void ns3::WimaxNetDevice::InitializeChannels ( void  )
private

Definition at line 582 of file wimax-net-device.cc.

References m_dlChannels.

Referenced by WimaxNetDevice().

+ Here is the caller graph for this function:

bool ns3::WimaxNetDevice::IsBridge ( void  ) const
virtual

Return true if the net device is acting as a bridge.

Returns
value of m_isBridge flag

Implements ns3::NetDevice.

Definition at line 601 of file wimax-net-device.cc.

References NS_LOG_FUNCTION_NOARGS.

bool ns3::WimaxNetDevice::IsBroadcast ( void  ) const
virtual
Returns
true if this interface supports a broadcast address, false otherwise.

Implements ns3::NetDevice.

Definition at line 259 of file wimax-net-device.cc.

bool ns3::WimaxNetDevice::IsLinkUp ( void  ) const
virtual
Returns
true if link is up; false otherwise

Implements ns3::NetDevice.

Definition at line 245 of file wimax-net-device.cc.

References m_linkUp, and m_phy.

bool ns3::WimaxNetDevice::IsMulticast ( void  ) const
virtual
Returns
value of m_isMulticast flag

Implements ns3::NetDevice.

Definition at line 271 of file wimax-net-device.cc.

bool ns3::WimaxNetDevice::IsPointToPoint ( void  ) const
virtual

Return true if the net device is on a point-to-point link.

Returns
value of m_isPointToPoint flag

Implements ns3::NetDevice.

Definition at line 289 of file wimax-net-device.cc.

bool ns3::WimaxNetDevice::IsPromisc ( void  )

Definition at line 556 of file wimax-net-device.cc.

References ns3::Callback< R, T1, T2, T3, T4, T5, T6, T7, T8, T9 >::IsNull(), and m_promiscRx.

Referenced by ns3::SubscriberStationNetDevice::DoReceive().

+ Here is the call graph for this function:

+ Here is the caller graph for this function:

Address ns3::WimaxNetDevice::MakeMulticastAddress ( Ipv4Address  multicastGroup) const
virtual

Definition at line 283 of file wimax-net-device.cc.

References GetMulticast().

+ Here is the call graph for this function:

bool ns3::WimaxNetDevice::NeedsArp ( void  ) const
virtual
Returns
true if ARP is needed, false otherwise.

Called by higher-layers to check if this NetDevice requires ARP to be used.

Implements ns3::NetDevice.

Definition at line 321 of file wimax-net-device.cc.

void ns3::WimaxNetDevice::NotifyPromiscTrace ( Ptr< Packet p)

Definition at line 562 of file wimax-net-device.cc.

Referenced by ns3::SubscriberStationNetDevice::DoReceive().

+ Here is the caller graph for this function:

WimaxNetDevice& ns3::WimaxNetDevice::operator= ( const WimaxNetDevice )
private
void ns3::WimaxNetDevice::Receive ( Ptr< const PacketBurst burst)
private

Definition at line 509 of file wimax-net-device.cc.

References DoReceive(), GetMacAddress(), list, and NS_LOG_DEBUG.

Referenced by SetReceiveCallback().

+ Here is the call graph for this function:

+ Here is the caller graph for this function:

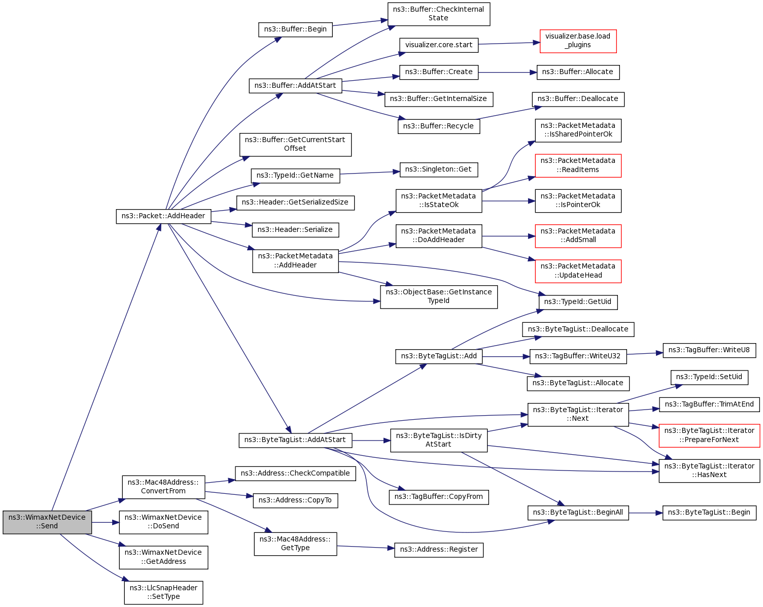
bool ns3::WimaxNetDevice::Send ( Ptr< Packet packet,
const Address dest,
uint16_t  protocolNumber 
)
virtual
Parameters
packetpacket sent from above down to Network Device
destmac address of the destination (already resolved)
protocolNumberidentifies the type of payload contained in this packet. Used to call the right L3Protocol when the packet is received.

Called from higher layer to send packet into Network Device to the specified destination Address

Returns
whether the Send operation succeeded

Implements ns3::NetDevice.

Definition at line 295 of file wimax-net-device.cc.

References ns3::Packet::AddHeader(), ns3::Mac48Address::ConvertFrom(), DoSend(), GetAddress(), m_traceTx, and ns3::LlcSnapHeader::SetType().

+ Here is the call graph for this function:

bool ns3::WimaxNetDevice::SendFrom ( Ptr< Packet packet,
const Address source,
const Address dest,
uint16_t  protocolNumber 
)
virtual
Parameters
packetpacket sent from above down to Network Device
sourcesource mac address (so called "MAC spoofing")
destmac address of the destination (already resolved)
protocolNumberidentifies the type of payload contained in this packet. Used to call the right L3Protocol when the packet is received.

Called from higher layer to send packet into Network Device with the specified source and destination Addresses.

Returns
whether the Send operation succeeded

Implements ns3::NetDevice.

Definition at line 535 of file wimax-net-device.cc.

References ns3::Packet::AddHeader(), ns3::Mac48Address::ConvertFrom(), DoSend(), m_traceTx, and ns3::LlcSnapHeader::SetType().

+ Here is the call graph for this function:

void ns3::WimaxNetDevice::SetAddress ( Address  address)
virtual

Set the address of this interface

Parameters
addressaddress to set

Implements ns3::NetDevice.

Definition at line 394 of file wimax-net-device.cc.

References ns3::Mac48Address::ConvertFrom(), and m_address.

+ Here is the call graph for this function:

void ns3::WimaxNetDevice::SetBandwidthManager ( Ptr< BandwidthManager bandwidthManager)
Parameters
bandwidthManagerthe bandwidth manager to be installed on the device

Definition at line 496 of file wimax-net-device.cc.

References m_bandwidthManager.

Referenced by GetTypeId().

+ Here is the caller graph for this function:

void ns3::WimaxNetDevice::SetBurstProfileManager ( Ptr< BurstProfileManager burstProfileManager)
Parameters
burstProfileManagerthe burst profile manager to be installed on the device

Definition at line 484 of file wimax-net-device.cc.

References m_burstProfileManager.

Referenced by GetTypeId().

+ Here is the caller graph for this function:

void ns3::WimaxNetDevice::SetChannel ( Ptr< WimaxChannel wimaxChannel)
Parameters
wimaxChannelthe channel to be used

Definition at line 366 of file wimax-net-device.cc.

References m_phy.

Referenced by GetTypeId().

+ Here is the caller graph for this function:

void ns3::WimaxNetDevice::SetConnectionManager ( Ptr< ConnectionManager connectionManager)
virtual
Parameters
connectionManagerthe commection manager to be installed in the device

Definition at line 472 of file wimax-net-device.cc.

References m_connectionManager.

Referenced by GetTypeId().

+ Here is the caller graph for this function:

void ns3::WimaxNetDevice::SetCurrentDcd ( Dcd  dcd)

Definition at line 442 of file wimax-net-device.cc.

References m_currentDcd.

Referenced by ns3::BaseStationNetDevice::CreateDcd(), and ns3::SubscriberStationNetDevice::ProcessDcd().

+ Here is the caller graph for this function:

void ns3::WimaxNetDevice::SetCurrentUcd ( Ucd  ucd)

Definition at line 454 of file wimax-net-device.cc.

References m_currentUcd.

Referenced by ns3::BaseStationNetDevice::CreateUcd(), and ns3::SubscriberStationNetDevice::ProcessUcd().

+ Here is the caller graph for this function:

void ns3::WimaxNetDevice::SetIfIndex ( const uint32_t  index)
virtual
Parameters
indexifIndex of the device

Implements ns3::NetDevice.

Definition at line 204 of file wimax-net-device.cc.

References m_ifIndex.

void ns3::WimaxNetDevice::SetLinkChangeCallback ( Callback< void >  callback)
virtual

Definition at line 253 of file wimax-net-device.cc.

References m_linkChange.

void ns3::WimaxNetDevice::SetMacAddress ( Mac48Address  address)
Parameters
addressthe mac address of the net device

Definition at line 400 of file wimax-net-device.cc.

References first::address, and m_address.

bool ns3::WimaxNetDevice::SetMtu ( const uint16_t  mtu)
virtual
Parameters
mtuMTU value, in bytes, to set for the device
Returns
whether the MTU value was within legal bounds

Override for default MTU defined on a per-type basis.

Implements ns3::NetDevice.

Definition at line 228 of file wimax-net-device.cc.

References m_mtu, and MAX_MSDU_SIZE.

Referenced by GetTypeId().

+ Here is the caller graph for this function:

void ns3::WimaxNetDevice::SetName ( const std::string  name)
virtual

Definition at line 192 of file wimax-net-device.cc.

References m_name.

void ns3::WimaxNetDevice::SetNode ( Ptr< Node node)
virtual
Parameters
nodethe node associated to this netdevice.

This method is called from ns3::Node::AddDevice.

Implements ns3::NetDevice.

Definition at line 309 of file wimax-net-device.cc.

References m_node.

Referenced by ns3::BaseStationNetDevice::BaseStationNetDevice(), and ns3::SubscriberStationNetDevice::SubscriberStationNetDevice().

+ Here is the caller graph for this function:

void ns3::WimaxNetDevice::SetNrFrames ( uint32_t  nrFrames)

Definition at line 382 of file wimax-net-device.cc.

References m_nrFrames.

Referenced by ns3::BaseStationNetDevice::StartDlSubFrame().

+ Here is the caller graph for this function:

void ns3::WimaxNetDevice::SetPhy ( Ptr< WimaxPhy phy)
Parameters
phythe phy layer to use.

Definition at line 354 of file wimax-net-device.cc.

References m_phy.

Referenced by ns3::BaseStationNetDevice::BaseStationNetDevice(), GetTypeId(), and ns3::SubscriberStationNetDevice::SubscriberStationNetDevice().

+ Here is the caller graph for this function:

void ns3::WimaxNetDevice::SetPromiscReceiveCallback ( PromiscReceiveCallback  cb)
virtual
Parameters
cbcallback to invoke whenever a packet has been received in promiscuous mode and must be forwarded to the higher layers.

Enables netdevice promiscuous mode and sets the callback that will handle promiscuous mode packets. Note, promiscuous mode packets means all packets, including those packets that can be sensed by the netdevice but which are intended to be received by other hosts.

Implements ns3::NetDevice.

Definition at line 550 of file wimax-net-device.cc.

References m_promiscRx.

void ns3::WimaxNetDevice::SetReceiveCallback ( void  )

Definition at line 529 of file wimax-net-device.cc.

References m_phy, ns3::MakeCallback(), and Receive().

Referenced by ns3::BaseStationNetDevice::Start(), and ns3::SubscriberStationNetDevice::Start().

+ Here is the call graph for this function:

+ Here is the caller graph for this function:

void ns3::WimaxNetDevice::SetReceiveCallback ( NetDevice::ReceiveCallback  cb)
virtual
Parameters
cbcallback to invoke whenever a packet has been received and must be forwarded to the higher layers.

Implements ns3::NetDevice.

Definition at line 333 of file wimax-net-device.cc.

References m_forwardUp.

void ns3::WimaxNetDevice::SetRtg ( uint16_t  rtg)
Parameters
rtgreceive/transmit transition gap

Definition at line 180 of file wimax-net-device.cc.

References m_rtg.

Referenced by GetTypeId(), and ns3::BaseStationNetDevice::Start().

+ Here is the caller graph for this function:

void ns3::WimaxNetDevice::SetTtg ( uint16_t  ttg)
Parameters
ttgtransmit/receive transition gap

Definition at line 168 of file wimax-net-device.cc.

References m_ttg.

Referenced by GetTypeId(), and ns3::BaseStationNetDevice::Start().

+ Here is the caller graph for this function:

virtual void ns3::WimaxNetDevice::Start ( void  )
pure virtual
virtual void ns3::WimaxNetDevice::Stop ( void  )
pure virtual
bool ns3::WimaxNetDevice::SupportsSendFrom ( void  ) const
virtual
Returns
true if this interface supports a bridging mode, false otherwise.

Implements ns3::NetDevice.

Definition at line 568 of file wimax-net-device.cc.

Member Data Documentation

const uint16_t ns3::WimaxNetDevice::DEFAULT_MSDU_SIZE = 1400
staticprivate

Definition at line 239 of file wimax-net-device.h.

Referenced by GetTypeId().

Mac48Address ns3::WimaxNetDevice::m_address
private

Definition at line 267 of file wimax-net-device.h.

Referenced by GetAddress(), GetMacAddress(), SetAddress(), and SetMacAddress().

Ptr<BandwidthManager> ns3::WimaxNetDevice::m_bandwidthManager
private
Ptr<WimaxConnection> ns3::WimaxNetDevice::m_broadcastConnection
private
Ptr<BurstProfileManager> ns3::WimaxNetDevice::m_burstProfileManager
private
Ptr<ConnectionManager> ns3::WimaxNetDevice::m_connectionManager
private
Dcd ns3::WimaxNetDevice::m_currentDcd
private

Definition at line 275 of file wimax-net-device.h.

Referenced by GetCurrentDcd(), and SetCurrentDcd().

Ucd ns3::WimaxNetDevice::m_currentUcd
private

Definition at line 276 of file wimax-net-device.h.

Referenced by GetCurrentUcd(), and SetCurrentUcd().

uint8_t ns3::WimaxNetDevice::m_direction = ~0
static
std::vector<uint64_t> ns3::WimaxNetDevice::m_dlChannels
private

Definition at line 265 of file wimax-net-device.h.

Referenced by GetChannel(), and InitializeChannels().

NetDevice::ReceiveCallback ns3::WimaxNetDevice::m_forwardUp
private

Definition at line 252 of file wimax-net-device.h.

Referenced by ForwardUp(), and SetReceiveCallback().

uint32_t ns3::WimaxNetDevice::m_ifIndex
private

Definition at line 255 of file wimax-net-device.h.

Referenced by GetIfIndex(), and SetIfIndex().

Ptr<WimaxConnection> ns3::WimaxNetDevice::m_initialRangingConnection
private
Callback<void> ns3::WimaxNetDevice::m_linkChange
private

Definition at line 258 of file wimax-net-device.h.

Referenced by SetLinkChangeCallback().

bool ns3::WimaxNetDevice::m_linkUp
private

Definition at line 257 of file wimax-net-device.h.

Referenced by IsLinkUp().

Ptr<Object> ns3::WimaxNetDevice::m_mobility
private

Definition at line 285 of file wimax-net-device.h.

uint16_t ns3::WimaxNetDevice::m_mtu
mutableprivate

Definition at line 259 of file wimax-net-device.h.

Referenced by GetMtu(), and SetMtu().

std::string ns3::WimaxNetDevice::m_name
private

Definition at line 256 of file wimax-net-device.h.

Referenced by GetName(), and SetName().

Ptr<Node> ns3::WimaxNetDevice::m_node
private

Definition at line 250 of file wimax-net-device.h.

Referenced by DoDispose(), GetNode(), and SetNode().

uint32_t ns3::WimaxNetDevice::m_nrFrames = 0
staticprivate

Definition at line 262 of file wimax-net-device.h.

Referenced by GetNrFrames(), SetNrFrames(), and WimaxNetDevice().

Ptr<WimaxPhy> ns3::WimaxNetDevice::m_phy
private
NetDevice::PromiscReceiveCallback ns3::WimaxNetDevice::m_promiscRx
private

Definition at line 253 of file wimax-net-device.h.

Referenced by IsPromisc(), and SetPromiscReceiveCallback().

uint16_t ns3::WimaxNetDevice::m_rtg
private

Definition at line 273 of file wimax-net-device.h.

Referenced by GetRtg(), and SetRtg().

uint8_t ns3::WimaxNetDevice::m_state
private

Definition at line 268 of file wimax-net-device.h.

Referenced by GetState(), and SetState().

uint32_t ns3::WimaxNetDevice::m_symbolIndex
private

Definition at line 269 of file wimax-net-device.h.

TracedCallback<Ptr<const Packet>, const Mac48Address&> ns3::WimaxNetDevice::m_traceRx

Definition at line 222 of file wimax-net-device.h.

Referenced by ForwardUp(), and GetTypeId().

TracedCallback<Ptr<const Packet>, const Mac48Address&> ns3::WimaxNetDevice::m_traceTx

Definition at line 223 of file wimax-net-device.h.

Referenced by GetTypeId(), Send(), and SendFrom().

uint16_t ns3::WimaxNetDevice::m_ttg
private

Definition at line 272 of file wimax-net-device.h.

Referenced by GetTtg(), and SetTtg().

const uint16_t ns3::WimaxNetDevice::MAX_MSDU_SIZE = 1500
staticprivate

Definition at line 237 of file wimax-net-device.h.

Referenced by GetTypeId(), and SetMtu().


The documentation for this class was generated from the following files: