A Discrete-Event Network Simulator
API
 All Classes Namespaces Files Functions Variables Typedefs Enumerations Enumerator Properties Friends Macros Groups Pages
ns3::Ipv4StaticRouting Class Reference

Static routing protocol for IP version 4 stacks. More...

#include <ipv4-static-routing.h>

+ Inheritance diagram for ns3::Ipv4StaticRouting:
+ Collaboration diagram for ns3::Ipv4StaticRouting:

Public Member Functions

 Ipv4StaticRouting ()
 
virtual ~Ipv4StaticRouting ()
 
void AddHostRouteTo (Ipv4Address dest, Ipv4Address nextHop, uint32_t interface, uint32_t metric=0)
 Add a host route to the static routing table. More...
 
void AddHostRouteTo (Ipv4Address dest, uint32_t interface, uint32_t metric=0)
 Add a host route to the static routing table. More...
 
void AddMulticastRoute (Ipv4Address origin, Ipv4Address group, uint32_t inputInterface, std::vector< uint32_t > outputInterfaces)
 Add a multicast route to the static routing table. More...
 
void AddNetworkRouteTo (Ipv4Address network, Ipv4Mask networkMask, Ipv4Address nextHop, uint32_t interface, uint32_t metric=0)
 Add a network route to the static routing table. More...
 
void AddNetworkRouteTo (Ipv4Address network, Ipv4Mask networkMask, uint32_t interface, uint32_t metric=0)
 Add a network route to the static routing table. More...
 
Ipv4RoutingTableEntry GetDefaultRoute (void)
 Get the default route with lowest metric from the static routing table. More...
 
uint32_t GetMetric (uint32_t index) const
 Get a metric for route from the static unicast routing table. More...
 
Ipv4MulticastRoutingTableEntry GetMulticastRoute (uint32_t i) const
 Get a route from the static multicast routing table. More...
 
uint32_t GetNMulticastRoutes (void) const
 Get the number of individual multicast routes that have been added to the routing table. More...
 
uint32_t GetNRoutes (void) const
 Get the number of individual unicast routes that have been added to the routing table. More...
 
Ipv4RoutingTableEntry GetRoute (uint32_t i) const
 Get a route from the static unicast routing table. More...
 
virtual void NotifyAddAddress (uint32_t interface, Ipv4InterfaceAddress address)
 
virtual void NotifyInterfaceDown (uint32_t interface)
 
virtual void NotifyInterfaceUp (uint32_t interface)
 
virtual void NotifyRemoveAddress (uint32_t interface, Ipv4InterfaceAddress address)
 
virtual void PrintRoutingTable (Ptr< OutputStreamWrapper > stream) const
 Print the Routing Table entries. More...
 
bool RemoveMulticastRoute (Ipv4Address origin, Ipv4Address group, uint32_t inputInterface)
 Remove a route from the static multicast routing table. More...
 
void RemoveMulticastRoute (uint32_t index)
 Remove a route from the static multicast routing table. More...
 
void RemoveRoute (uint32_t i)
 Remove a route from the static unicast routing table. More...
 
virtual bool RouteInput (Ptr< const Packet > p, const Ipv4Header &header, Ptr< const NetDevice > idev, UnicastForwardCallback ucb, MulticastForwardCallback mcb, LocalDeliverCallback lcb, ErrorCallback ecb)
 Route an input packet (to be forwarded or locally delivered) More...
 
virtual Ptr< Ipv4RouteRouteOutput (Ptr< Packet > p, const Ipv4Header &header, Ptr< NetDevice > oif, Socket::SocketErrno &sockerr)
 Query routing cache for an existing route, for an outbound packet. More...
 
void SetDefaultMulticastRoute (uint32_t outputInterface)
 Add a default multicast route to the static routing table. More...
 
void SetDefaultRoute (Ipv4Address nextHop, uint32_t interface, uint32_t metric=0)
 Add a default route to the static routing table. More...
 
virtual void SetIpv4 (Ptr< Ipv4 > ipv4)
 
- Public Member Functions inherited from ns3::Object
 Object ()
 
virtual ~Object ()
 
void AggregateObject (Ptr< Object > other)
 
void Dispose (void)
 Run the DoDispose methods of this object and all the objects aggregated to it. More...
 
AggregateIterator GetAggregateIterator (void) const
 
virtual TypeId GetInstanceTypeId (void) const
 
template<typename T >
Ptr< T > GetObject (void) const
 
template<typename T >
Ptr< T > GetObject (TypeId tid) const
 
void Initialize (void)
 This method calls the virtual DoInitialize method on all the objects aggregated to this object. More...
 
- Public Member Functions inherited from ns3::SimpleRefCount< Object, ObjectBase, ObjectDeleter >
 SimpleRefCount ()
 Constructor. More...
 
 SimpleRefCount (const SimpleRefCount &o)
 Copy constructor. More...
 
uint32_t GetReferenceCount (void) const
 Get the reference count of the object. More...
 
SimpleRefCountoperator= (const SimpleRefCount &o)
 Assignment. More...
 
void Ref (void) const
 Increment the reference count. More...
 
void Unref (void) const
 Decrement the reference count. More...
 
- Public Member Functions inherited from ns3::ObjectBase
virtual ~ObjectBase ()
 Virtual destructor. More...
 
void GetAttribute (std::string name, AttributeValue &value) const
 
bool GetAttributeFailSafe (std::string name, AttributeValue &attribute) const
 
void SetAttribute (std::string name, const AttributeValue &value)
 
bool SetAttributeFailSafe (std::string name, const AttributeValue &value)
 
bool TraceConnect (std::string name, std::string context, const CallbackBase &cb)
 
bool TraceConnectWithoutContext (std::string name, const CallbackBase &cb)
 
bool TraceDisconnect (std::string name, std::string context, const CallbackBase &cb)
 
bool TraceDisconnectWithoutContext (std::string name, const CallbackBase &cb)
 

Static Public Member Functions

static TypeId GetTypeId (void)
 The interface Id associated with this class. More...
 
- Static Public Member Functions inherited from ns3::Ipv4RoutingProtocol
static TypeId GetTypeId (void)
 Get the type ID. More...
 
- Static Public Member Functions inherited from ns3::Object
static TypeId GetTypeId (void)
 Register this type. More...
 
- Static Public Member Functions inherited from ns3::SimpleRefCount< Object, ObjectBase, ObjectDeleter >
static void Cleanup (void)
 Noop. More...
 
- Static Public Member Functions inherited from ns3::ObjectBase
static TypeId GetTypeId (void)
 Get the type ID. More...
 

Protected Member Functions

virtual void DoDispose (void)
 This method is called by Object::Dispose or by the object's destructor, whichever comes first. More...
 
- Protected Member Functions inherited from ns3::Object
 Object (const Object &o)
 
virtual void DoInitialize (void)
 This method is called only once by Object::Initialize. More...
 
virtual void NotifyNewAggregate (void)
 This method is invoked whenever two sets of objects are aggregated together. More...
 
- Protected Member Functions inherited from ns3::ObjectBase
void ConstructSelf (const AttributeConstructionList &attributes)
 
virtual void NotifyConstructionCompleted (void)
 This method is invoked once all member attributes have been initialized. More...
 

Private Types

typedef std::list
< Ipv4MulticastRoutingTableEntry * > 
MulticastRoutes
 Container for the multicast routes. More...
 
typedef std::list
< Ipv4MulticastRoutingTableEntry * >
::const_iterator 
MulticastRoutesCI
 Const Iterator for container for the multicast routes. More...
 
typedef std::list
< Ipv4MulticastRoutingTableEntry * >
::iterator 
MulticastRoutesI
 Iterator for container for the multicast routes. More...
 
typedef std::list< std::pair
< Ipv4RoutingTableEntry
*, uint32_t > > 
NetworkRoutes
 Container for the network routes. More...
 
typedef std::list< std::pair
< Ipv4RoutingTableEntry
*, uint32_t >
>::const_iterator 
NetworkRoutesCI
 Const Iterator for container for the network routes. More...
 
typedef std::list< std::pair
< Ipv4RoutingTableEntry
*, uint32_t > >::iterator 
NetworkRoutesI
 Iterator for container for the network routes. More...
 

Private Member Functions

Ptr< Ipv4RouteLookupStatic (Ipv4Address dest, Ptr< NetDevice > oif=0)
 Lookup in the forwarding table for destination. More...
 
Ptr< Ipv4MulticastRouteLookupStatic (Ipv4Address origin, Ipv4Address group, uint32_t interface)
 Lookup in the multicast forwarding table for destination. More...
 
Ipv4Address SourceAddressSelection (uint32_t interface, Ipv4Address dest)
 Choose the source address to use with destination address. More...
 

Private Attributes

Ptr< Ipv4m_ipv4
 Ipv4 reference. More...
 
MulticastRoutes m_multicastRoutes
 the forwarding table for multicast. More...
 
NetworkRoutes m_networkRoutes
 the forwarding table for network. More...
 

Additional Inherited Members

- Public Types inherited from ns3::Ipv4RoutingProtocol
typedef Callback< void, Ptr
< const Packet >, const
Ipv4Header
&, Socket::SocketErrno
ErrorCallback
 Callback for routing errors (e.g., no route found) More...
 
typedef Callback< void, Ptr
< const Packet >, const
Ipv4Header &, uint32_t > 
LocalDeliverCallback
 Callback for packets to be locally delivered. More...
 
typedef Callback< void, Ptr
< Ipv4MulticastRoute >, Ptr
< const Packet >, const
Ipv4Header & > 
MulticastForwardCallback
 Callback for multicast packets to be forwarded. More...
 
typedef Callback< void, Ptr
< Ipv4Route >, Ptr< const
Packet >, const Ipv4Header & > 
UnicastForwardCallback
 Callback for unicast packets to be forwarded. More...
 

Detailed Description

Static routing protocol for IP version 4 stacks.

Doxygen introspection did not find any typical Config paths.

This class provides a basic set of methods for inserting static unicast and multicast routes into the Ipv4 routing system. This particular protocol is designed to be inserted into an Ipv4ListRouting protocol but can be used also as a standalone protocol.

The Ipv4StaticRouting class inherits from the abstract base class Ipv4RoutingProtocol that defines the interface methods that a routing protocol must support.

See also
Ipv4RoutingProtocol
Ipv4ListRouting
Ipv4ListRouting::AddRoutingProtocol


No Attributes are defined for this type.
No TraceSources are defined for this type.

Definition at line 69 of file ipv4-static-routing.h.

Member Typedef Documentation

Container for the multicast routes.

Definition at line 394 of file ipv4-static-routing.h.

Const Iterator for container for the multicast routes.

Definition at line 397 of file ipv4-static-routing.h.

Iterator for container for the multicast routes.

Definition at line 400 of file ipv4-static-routing.h.

typedef std::list<std::pair <Ipv4RoutingTableEntry *, uint32_t> > ns3::Ipv4StaticRouting::NetworkRoutes
private

Container for the network routes.

Definition at line 385 of file ipv4-static-routing.h.

typedef std::list<std::pair <Ipv4RoutingTableEntry *, uint32_t> >::const_iterator ns3::Ipv4StaticRouting::NetworkRoutesCI
private

Const Iterator for container for the network routes.

Definition at line 388 of file ipv4-static-routing.h.

typedef std::list<std::pair <Ipv4RoutingTableEntry *, uint32_t> >::iterator ns3::Ipv4StaticRouting::NetworkRoutesI
private

Iterator for container for the network routes.

Definition at line 391 of file ipv4-static-routing.h.

Constructor & Destructor Documentation

ns3::Ipv4StaticRouting::Ipv4StaticRouting ( )

Definition at line 55 of file ipv4-static-routing.cc.

References NS_LOG_FUNCTION.

ns3::Ipv4StaticRouting::~Ipv4StaticRouting ( )
virtual

Definition at line 580 of file ipv4-static-routing.cc.

References NS_LOG_FUNCTION.

Member Function Documentation

void ns3::Ipv4StaticRouting::AddHostRouteTo ( Ipv4Address  dest,
Ipv4Address  nextHop,
uint32_t  interface,
uint32_t  metric = 0 
)

Add a host route to the static routing table.

Parameters
destThe Ipv4Address destination for this route.
nextHopThe Ipv4Address of the next hop in the route.
interfaceThe network interface index used to send packets to the destination.
metricMetric of route in case of multiple routes to same destination
See also
Ipv4Address

Definition at line 92 of file ipv4-static-routing.cc.

References AddNetworkRouteTo(), ns3::Ipv4Mask::GetOnes(), and NS_LOG_FUNCTION.

Referenced by StaticRoutingSlash32TestCase::DoRun(), and main().

+ Here is the call graph for this function:

+ Here is the caller graph for this function:

void ns3::Ipv4StaticRouting::AddHostRouteTo ( Ipv4Address  dest,
uint32_t  interface,
uint32_t  metric = 0 
)

Add a host route to the static routing table.

Parameters
destThe Ipv4Address destination for this route.
interfaceThe network interface index used to send packets to the destination.
metricMetric of route in case of multiple routes to same destination
See also
Ipv4Address

Definition at line 102 of file ipv4-static-routing.cc.

References AddNetworkRouteTo(), ns3::Ipv4Mask::GetOnes(), and NS_LOG_FUNCTION.

+ Here is the call graph for this function:

void ns3::Ipv4StaticRouting::AddMulticastRoute ( Ipv4Address  origin,
Ipv4Address  group,
uint32_t  inputInterface,
std::vector< uint32_t >  outputInterfaces 
)

Add a multicast route to the static routing table.

A multicast route must specify an origin IP address, a multicast group and an input network interface index as conditions and provide a vector of output network interface indices over which packets matching the conditions are sent.

Typically there are two main types of multicast routes: routes of the first kind are used during forwarding. All of the conditions must be explicitly provided. The second kind of routes are used to get packets off of a local node. The difference is in the input interface. Routes for forwarding will always have an explicit input interface specified. Routes off of a node will always set the input interface to a wildcard specified by the index Ipv4RoutingProtocol::INTERFACE_ANY.

For routes off of a local node wildcards may be used in the origin and multicast group addresses. The wildcard used for Ipv4Adresses is that address returned by Ipv4Address::GetAny () – typically "0.0.0.0". Usage of a wildcard allows one to specify default behavior to varying degrees.

For example, making the origin address a wildcard, but leaving the multicast group specific allows one (in the case of a node with multiple interfaces) to create different routes using different output interfaces for each multicast group.

If the origin and multicast addresses are made wildcards, you have created essentially a default multicast address that can forward to multiple interfaces. Compare this to the actual default multicast address that is limited to specifying a single output interface for compatibility with existing functionality in other systems.

Parameters
originThe Ipv4Address of the origin of packets for this route. May be Ipv4Address:GetAny for open groups.
groupThe Ipv4Address of the multicast group or this route.
inputInterfaceThe input network interface index over which to expect packets destined for this route. May be Ipv4RoutingProtocol::INTERFACE_ANY for packets of local origin.
outputInterfacesA vector of network interface indices used to specify how to send packets to the destination(s).
See also
Ipv4Address

Definition at line 120 of file ipv4-static-routing.cc.

References ns3::Ipv4MulticastRoutingTableEntry::CreateMulticastRoute(), m_multicastRoutes, and NS_LOG_FUNCTION.

+ Here is the call graph for this function:

void ns3::Ipv4StaticRouting::AddNetworkRouteTo ( Ipv4Address  network,
Ipv4Mask  networkMask,
Ipv4Address  nextHop,
uint32_t  interface,
uint32_t  metric = 0 
)

Add a network route to the static routing table.

Parameters
networkThe Ipv4Address network for this route.
networkMaskThe Ipv4Mask to extract the network.
nextHopThe next hop in the route to the destination network.
interfaceThe network interface index used to send packets to the destination.
metricMetric of route in case of multiple routes to same destination
See also
Ipv4Address

Definition at line 62 of file ipv4-static-routing.cc.

References ns3::Ipv4RoutingTableEntry::CreateNetworkRouteTo(), m_networkRoutes, and NS_LOG_FUNCTION.

Referenced by AddHostRouteTo(), LenaCqaFfMacSchedulerTestCase1::DoRun(), LenaFdTbfqFfMacSchedulerTestCase1::DoRun(), LenaPssFfMacSchedulerTestCase1::DoRun(), LenaTdTbfqFfMacSchedulerTestCase1::DoRun(), LteX2HandoverTestCase::DoRun(), LenaCqaFfMacSchedulerTestCase2::DoRun(), LenaTdTbfqFfMacSchedulerTestCase2::DoRun(), LenaFdTbfqFfMacSchedulerTestCase2::DoRun(), LenaPssFfMacSchedulerTestCase2::DoRun(), LteHandoverDelayTestCase::DoRun(), EpcS1uDlTestCase::DoRun(), LteX2HandoverMeasuresTestCase::DoRun(), LteEpcE2eDataTestCase::DoRun(), LteCellSelectionTestCase::DoRun(), LteHandoverTargetTestCase::DoRun(), EpcS1uUlTestCase::DoRun(), LteUeMeasurementsHandoverTestCase::DoRun(), main(), NotifyAddAddress(), NotifyInterfaceUp(), and SetDefaultRoute().

+ Here is the call graph for this function:

+ Here is the caller graph for this function:

void ns3::Ipv4StaticRouting::AddNetworkRouteTo ( Ipv4Address  network,
Ipv4Mask  networkMask,
uint32_t  interface,
uint32_t  metric = 0 
)

Add a network route to the static routing table.

Parameters
networkThe Ipv4Address network for this route.
networkMaskThe Ipv4Mask to extract the network.
interfaceThe network interface index used to send packets to the destination.
metricMetric of route in case of multiple routes to same destination
See also
Ipv4Address

Definition at line 78 of file ipv4-static-routing.cc.

References ns3::Ipv4RoutingTableEntry::CreateNetworkRouteTo(), m_networkRoutes, and NS_LOG_FUNCTION.

+ Here is the call graph for this function:

void ns3::Ipv4StaticRouting::DoDispose ( void  )
protectedvirtual

This method is called by Object::Dispose or by the object's destructor, whichever comes first.

Subclasses are expected to implement their real destruction code in an overriden version of this method and chain up to their parent's implementation once they are done. i.e., for simplicity, the destructor of every subclass should be empty and its content should be moved to the associated DoDispose method.

It is safe to call GetObject from within this method.

Reimplemented from ns3::Object.

Definition at line 586 of file ipv4-static-routing.cc.

References ns3::Object::DoDispose(), m_ipv4, m_multicastRoutes, m_networkRoutes, and NS_LOG_FUNCTION.

+ Here is the call graph for this function:

Ipv4RoutingTableEntry ns3::Ipv4StaticRouting::GetDefaultRoute ( void  )

Get the default route with lowest metric from the static routing table.

Returns
If the default route is set, a pointer to that Ipv4RoutingTableEntry is returned, otherwise an empty routing table entry is returned. If multiple default routes exist, the one with lowest metric is returned.
See also
Ipv4RoutingTableEntry

Definition at line 359 of file ipv4-static-routing.cc.

References ns3::Ipv4Mask::GetPrefixLength(), m_networkRoutes, and NS_LOG_FUNCTION.

+ Here is the call graph for this function:

uint32_t ns3::Ipv4StaticRouting::GetMetric ( uint32_t  index) const

Get a metric for route from the static unicast routing table.

Parameters
indexThe index (into the routing table) of the route to retrieve.
Returns
If route is set, the metric is returned. If not, an infinity metric (0xffffffff) is returned

Definition at line 416 of file ipv4-static-routing.cc.

References m_networkRoutes, NS_ASSERT, and NS_LOG_FUNCTION.

Referenced by PrintRoutingTable().

+ Here is the caller graph for this function:

Ipv4MulticastRoutingTableEntry ns3::Ipv4StaticRouting::GetMulticastRoute ( uint32_t  i) const

Get a route from the static multicast routing table.

Externally, the multicast static routing table appears simply as a table with n entries.

Parameters
iThe index (into the routing table) of the multicast route to retrieve.
Returns
If route i is set, a pointer to that Ipv4MulticastRoutingTableEntry is returned, otherwise a zero pointer is returned.
See also
Ipv4MulticastRoutingTableEntry
Ipv4StaticRouting::RemoveRoute

Definition at line 156 of file ipv4-static-routing.cc.

References m_multicastRoutes, NS_ASSERT_MSG, and NS_LOG_FUNCTION.

uint32_t ns3::Ipv4StaticRouting::GetNMulticastRoutes ( void  ) const

Get the number of individual multicast routes that have been added to the routing table.

Warning
The default multicast route counts as one of the routes.
Returns
number of entries

Definition at line 149 of file ipv4-static-routing.cc.

References m_multicastRoutes, and NS_LOG_FUNCTION.

uint32_t ns3::Ipv4StaticRouting::GetNRoutes ( void  ) const

Get the number of individual unicast routes that have been added to the routing table.

Warning
The default route counts as one of the routes.
Returns
number of entries

Definition at line 352 of file ipv4-static-routing.cc.

References m_networkRoutes, and NS_LOG_FUNCTION.

Referenced by PrintRoutingTable().

+ Here is the caller graph for this function:

Ipv4RoutingTableEntry ns3::Ipv4StaticRouting::GetRoute ( uint32_t  i) const

Get a route from the static unicast routing table.

Externally, the unicast static routing table appears simply as a table with n entries.

Parameters
iThe index (into the routing table) of the route to retrieve.
Returns
If route is set, a pointer to that Ipv4RoutingTableEntry is returned, otherwise a zero pointer is returned.
See also
Ipv4RoutingTableEntry
Ipv4StaticRouting::RemoveRoute

Definition at line 396 of file ipv4-static-routing.cc.

References m_networkRoutes, NS_ASSERT, and NS_LOG_FUNCTION.

Referenced by PrintRoutingTable().

+ Here is the caller graph for this function:

TypeId ns3::Ipv4StaticRouting::GetTypeId ( void  )
static

The interface Id associated with this class.

Returns
type identifier

Definition at line 46 of file ipv4-static-routing.cc.

References ns3::TypeId::SetParent().

+ Here is the call graph for this function:

Ptr< Ipv4Route > ns3::Ipv4StaticRouting::LookupStatic ( Ipv4Address  dest,
Ptr< NetDevice oif = 0 
)
private

Lookup in the forwarding table for destination.

Parameters
destdestination address
oifoutput interface if any (put 0 otherwise)
Returns
Ipv4Route to route the packet to reach dest address

Definition at line 222 of file ipv4-static-routing.cc.

References ns3::Ipv4RoutingTableEntry::GetDest(), ns3::Ipv4Route::GetGateway(), ns3::Ipv4RoutingTableEntry::GetGateway(), ns3::Ipv4RoutingTableEntry::GetInterface(), ns3::Ipv4Mask::GetPrefixLength(), ns3::Ipv4Address::GetZero(), ns3::Ipv4Address::IsLocalMulticast(), ns3::Ipv4Mask::IsMatch(), m_ipv4, m_networkRoutes, NS_ASSERT_MSG, NS_LOG_FUNCTION, NS_LOG_LOGIC, ns3::Ipv4Route::SetDestination(), ns3::Ipv4Route::SetGateway(), ns3::Ipv4Route::SetOutputDevice(), ns3::Ipv4Route::SetSource(), and SourceAddressSelection().

Referenced by RouteInput(), and RouteOutput().

+ Here is the call graph for this function:

+ Here is the caller graph for this function:

Ptr< Ipv4MulticastRoute > ns3::Ipv4StaticRouting::LookupStatic ( Ipv4Address  origin,
Ipv4Address  group,
uint32_t  interface 
)
private

Lookup in the multicast forwarding table for destination.

Parameters
originsource address
groupgroup multicast address
interfaceinterface index
Returns
Ipv4MulticastRoute to route the packet to reach dest address

Definition at line 300 of file ipv4-static-routing.cc.

References ns3::Ipv4MulticastRoutingTableEntry::GetGroup(), ns3::Ipv4MulticastRoutingTableEntry::GetInputInterface(), ns3::Ipv4MulticastRoutingTableEntry::GetNOutputInterfaces(), ns3::Ipv4MulticastRoutingTableEntry::GetOrigin(), ns3::Ipv4MulticastRoutingTableEntry::GetOutputInterface(), ns3::Ipv4::IF_ANY, m_multicastRoutes, ns3::Ipv4MulticastRoute::MAX_TTL, NS_LOG_FUNCTION, and NS_LOG_LOGIC.

+ Here is the call graph for this function:

void ns3::Ipv4StaticRouting::NotifyAddAddress ( uint32_t  interface,
Ipv4InterfaceAddress  address 
)
virtual
Parameters
interfacethe index of the interface we are being notified about
addressa new address being added to an interface

Protocols are expected to implement this method to be notified whenever a new address is added to an interface. Typically used to add a 'network route' on an interface. Can be invoked on an up or down interface.

Implements ns3::Ipv4RoutingProtocol.

Definition at line 644 of file ipv4-static-routing.cc.

References AddNetworkRouteTo(), ns3::Ipv4Address::CombineMask(), ns3::Ipv4InterfaceAddress::GetLocal(), ns3::Ipv4InterfaceAddress::GetMask(), m_ipv4, and NS_LOG_FUNCTION.

+ Here is the call graph for this function:

void ns3::Ipv4StaticRouting::NotifyInterfaceDown ( uint32_t  interface)
virtual
Parameters
interfacethe index of the interface we are being notified about

Protocols are expected to implement this method to be notified of the state change of an interface in a node.

Implements ns3::Ipv4RoutingProtocol.

Definition at line 625 of file ipv4-static-routing.cc.

References m_networkRoutes, and NS_LOG_FUNCTION.

Referenced by SetIpv4().

+ Here is the caller graph for this function:

void ns3::Ipv4StaticRouting::NotifyInterfaceUp ( uint32_t  interface)
virtual
Parameters
interfacethe index of the interface we are being notified about

Protocols are expected to implement this method to be notified of the state change of an interface in a node.

Implements ns3::Ipv4RoutingProtocol.

Definition at line 606 of file ipv4-static-routing.cc.

References AddNetworkRouteTo(), ns3::Ipv4Mask::GetOnes(), m_ipv4, and NS_LOG_FUNCTION.

Referenced by SetIpv4().

+ Here is the call graph for this function:

+ Here is the caller graph for this function:

void ns3::Ipv4StaticRouting::NotifyRemoveAddress ( uint32_t  interface,
Ipv4InterfaceAddress  address 
)
virtual
Parameters
interfacethe index of the interface we are being notified about
addressa new address being added to an interface

Protocols are expected to implement this method to be notified whenever a new address is removed from an interface. Typically used to remove the 'network route' of an interface. Can be invoked on an up or down interface.

Implements ns3::Ipv4RoutingProtocol.

Definition at line 662 of file ipv4-static-routing.cc.

References ns3::Ipv4Address::CombineMask(), ns3::Ipv4InterfaceAddress::GetLocal(), ns3::Ipv4InterfaceAddress::GetMask(), m_ipv4, m_networkRoutes, and NS_LOG_FUNCTION.

+ Here is the call graph for this function:

void ns3::Ipv4StaticRouting::PrintRoutingTable ( Ptr< OutputStreamWrapper stream) const
virtual
bool ns3::Ipv4StaticRouting::RemoveMulticastRoute ( Ipv4Address  origin,
Ipv4Address  group,
uint32_t  inputInterface 
)

Remove a route from the static multicast routing table.

Externally, the multicast static routing table appears simply as a table with n entries. This method causes the multicast routing table to be searched for the first route that matches the parameters and removes it.

Wildcards may be provided to this function, but the wildcards are used to exactly match wildcards in the routes (see AddMulticastRoute). That is, calling RemoveMulticastRoute with the origin set to "0.0.0.0" will not remove routes with any address in the origin, but will only remove routes with "0.0.0.0" set as the the origin.

Parameters
originThe IP address specified as the origin of packets for the route.
groupThe IP address specified as the multicast group address of the route.
inputInterfaceThe network interface index specified as the expected input interface for the route.
Returns
true if a route was found and removed, false otherwise.
See also
Ipv4MulticastRoutingTableEntry
Ipv4StaticRouting::AddMulticastRoute

Definition at line 180 of file ipv4-static-routing.cc.

References ns3::Ipv4MulticastRoutingTableEntry::GetGroup(), ns3::Ipv4MulticastRoutingTableEntry::GetInputInterface(), ns3::Ipv4MulticastRoutingTableEntry::GetOrigin(), m_multicastRoutes, and NS_LOG_FUNCTION.

+ Here is the call graph for this function:

void ns3::Ipv4StaticRouting::RemoveMulticastRoute ( uint32_t  index)

Remove a route from the static multicast routing table.

Externally, the multicast static routing table appears simply as a table with n entries.

Parameters
indexThe index (into the multicast routing table) of the route to remove.
See also
Ipv4RoutingTableEntry
Ipv4StaticRouting::GetRoute
Ipv4StaticRouting::AddRoute

Definition at line 203 of file ipv4-static-routing.cc.

References m_multicastRoutes, and NS_LOG_FUNCTION.

void ns3::Ipv4StaticRouting::RemoveRoute ( uint32_t  i)

Remove a route from the static unicast routing table.

Externally, the unicast static routing table appears simply as a table with n entries.

Parameters
iThe index (into the routing table) of the route to remove.
See also
Ipv4RoutingTableEntry
Ipv4StaticRouting::GetRoute
Ipv4StaticRouting::AddRoute

Definition at line 435 of file ipv4-static-routing.cc.

References m_networkRoutes, NS_ASSERT, and NS_LOG_FUNCTION.

bool ns3::Ipv4StaticRouting::RouteInput ( Ptr< const Packet p,
const Ipv4Header header,
Ptr< const NetDevice idev,
UnicastForwardCallback  ucb,
MulticastForwardCallback  mcb,
LocalDeliverCallback  lcb,
ErrorCallback  ecb 
)
virtual

Route an input packet (to be forwarded or locally delivered)

This lookup is used in the forwarding process. The packet is handed over to the Ipv4RoutingProtocol, and will get forwarded onward by one of the callbacks. The Linux equivalent is ip_route_input(). There are four valid outcomes, and a matching callbacks to handle each.

Parameters
preceived packet
headerinput parameter used to form a search key for a route
idevPointer to ingress network device
ucbCallback for the case in which the packet is to be forwarded as unicast
mcbCallback for the case in which the packet is to be forwarded as multicast
lcbCallback for the case in which the packet is to be locally delivered
ecbCallback to call if there is an error in forwarding
Returns
true if the Ipv4RoutingProtocol takes responsibility for forwarding or delivering the packet, false otherwise
Todo:
Local Deliver for broadcast
Todo:
Forward broadcast
Todo:
Configurable option to enable RFC 1222 Strong End System Model

Implements ns3::Ipv4RoutingProtocol.

Definition at line 485 of file ipv4-static-routing.cc.

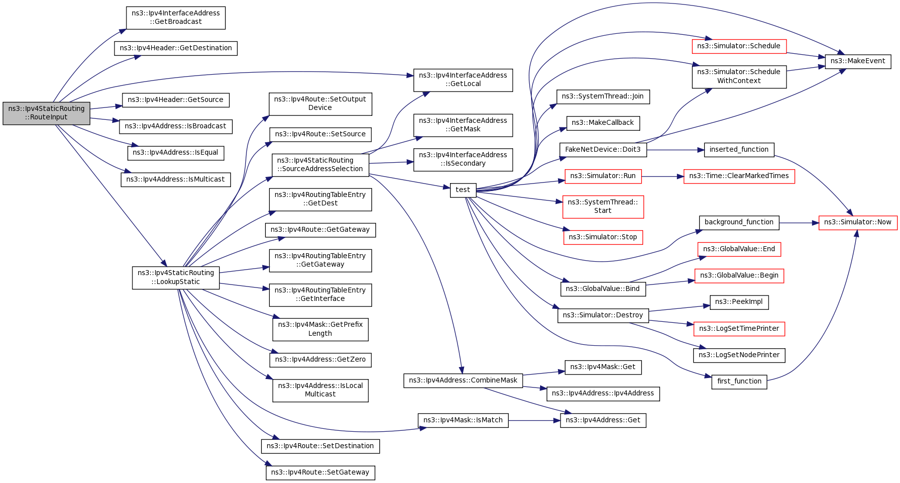
References ns3::Socket::ERROR_NOROUTETOHOST, ns3::Ipv4InterfaceAddress::GetBroadcast(), ns3::Ipv4Header::GetDestination(), ns3::Ipv4InterfaceAddress::GetLocal(), ns3::Ipv4Header::GetSource(), ns3::Ipv4Address::IsBroadcast(), ns3::Ipv4Address::IsEqual(), ns3::Ipv4Address::IsMulticast(), LookupStatic(), m_ipv4, NS_ASSERT, NS_LOG_FUNCTION, and NS_LOG_LOGIC.

+ Here is the call graph for this function:

Ptr< Ipv4Route > ns3::Ipv4StaticRouting::RouteOutput ( Ptr< Packet p,
const Ipv4Header header,
Ptr< NetDevice oif,
Socket::SocketErrno sockerr 
)
virtual

Query routing cache for an existing route, for an outbound packet.

This lookup is used by transport protocols. It does not cause any packet to be forwarded, and is synchronous. Can be used for multicast or unicast. The Linux equivalent is ip_route_output()

The header input parameter may have an uninitialized value for the source address, but the destination address should always be properly set by the caller.

Parameters
ppacket to be routed. Note that this method may modify the packet. Callers may also pass in a null pointer.
headerinput parameter (used to form key to search for the route)
oifOutput interface Netdevice. May be zero, or may be bound via socket options to a particular output interface.
sockerrOutput parameter; socket errno
Returns
a code that indicates what happened in the lookup

Implements ns3::Ipv4RoutingProtocol.

Definition at line 455 of file ipv4-static-routing.cc.

References ns3::Socket::ERROR_NOROUTETOHOST, ns3::Socket::ERROR_NOTERROR, ns3::Ipv4Header::GetDestination(), ns3::Ipv4Address::IsMulticast(), LookupStatic(), NS_LOG_FUNCTION, and NS_LOG_LOGIC.

+ Here is the call graph for this function:

void ns3::Ipv4StaticRouting::SetDefaultMulticastRoute ( uint32_t  outputInterface)

Add a default multicast route to the static routing table.

This is the multicast equivalent of the unicast version SetDefaultRoute. We tell the routing system what to do in the case where a specific route to a destination multicast group is not found. The system forwards packets out the specified interface in the hope that "something out there" knows better how to route the packet. This method is only used in initially sending packets off of a host. The default multicast route is not consulted during forwarding – exact routes must be specified using AddMulticastRoute for that case.

Since we're basically sending packets to some entity we think may know better what to do, we don't pay attention to "subtleties" like origin address, nor do we worry about forwarding out multiple interfaces. If the default multicast route is set, it is returned as the selected route from LookupStatic irrespective of origin or multicast group if another specific route is not found.

Parameters
outputInterfaceThe network interface index used to specify where to send packets in the case of unknown routes.
See also
Ipv4Address

Definition at line 136 of file ipv4-static-routing.cc.

References ns3::Ipv4RoutingTableEntry::CreateNetworkRouteTo(), m_networkRoutes, and NS_LOG_FUNCTION.

+ Here is the call graph for this function:

void ns3::Ipv4StaticRouting::SetDefaultRoute ( Ipv4Address  nextHop,
uint32_t  interface,
uint32_t  metric = 0 
)

Add a default route to the static routing table.

This method tells the routing system what to do in the case where a specific route to a destination is not found. The system forwards packets to the specified node in the hope that it knows better how to route the packet.

If the default route is set, it is returned as the selected route from LookupStatic irrespective of destination address if no specific route is found.

Parameters
nextHopThe Ipv4Address to send packets to in the hope that they will be forwarded correctly.
interfaceThe network interface index used to send packets.
metricMetric of route in case of multiple routes to same destination
See also
Ipv4Address
Ipv4StaticRouting::Lookup

Definition at line 111 of file ipv4-static-routing.cc.

References AddNetworkRouteTo(), ns3::Ipv4Mask::GetZero(), and NS_LOG_FUNCTION.

Referenced by LenaCqaFfMacSchedulerTestCase1::DoRun(), LenaPssFfMacSchedulerTestCase1::DoRun(), LenaTdTbfqFfMacSchedulerTestCase1::DoRun(), LenaFdTbfqFfMacSchedulerTestCase1::DoRun(), LteX2HandoverTestCase::DoRun(), LenaCqaFfMacSchedulerTestCase2::DoRun(), LenaFdTbfqFfMacSchedulerTestCase2::DoRun(), LenaPssFfMacSchedulerTestCase2::DoRun(), LenaTdTbfqFfMacSchedulerTestCase2::DoRun(), LteHandoverDelayTestCase::DoRun(), Ipv4ForwardingTest::DoRun(), LteX2HandoverMeasuresTestCase::DoRun(), LteEpcE2eDataTestCase::DoRun(), LteCellSelectionTestCase::DoRun(), LteHandoverTargetTestCase::DoRun(), EpcS1uUlTestCase::DoRun(), LteUeMeasurementsHandoverTestCase::DoRun(), and main().

+ Here is the call graph for this function:

+ Here is the caller graph for this function:

void ns3::Ipv4StaticRouting::SetIpv4 ( Ptr< Ipv4 ipv4)
virtual
Parameters
ipv4the ipv4 object this routing protocol is being associated with

Typically, invoked directly or indirectly from ns3::Ipv4::SetRoutingProtocol

Implements ns3::Ipv4RoutingProtocol.

Definition at line 691 of file ipv4-static-routing.cc.

References m_ipv4, NotifyInterfaceDown(), NotifyInterfaceUp(), NS_ASSERT, and NS_LOG_FUNCTION.

+ Here is the call graph for this function:

Ipv4Address ns3::Ipv4StaticRouting::SourceAddressSelection ( uint32_t  interface,
Ipv4Address  dest 
)
private

Choose the source address to use with destination address.

Parameters
interfaceinterface index
destIPv4 destination address
Returns
IPv4 source address to use

Definition at line 755 of file ipv4-static-routing.cc.

References ns3::Ipv4Address::CombineMask(), ns3::Ipv4InterfaceAddress::GetLocal(), ns3::Ipv4InterfaceAddress::GetMask(), ns3::Ipv4InterfaceAddress::IsSecondary(), m_ipv4, NS_LOG_FUNCTION, and test().

Referenced by LookupStatic().

+ Here is the call graph for this function:

+ Here is the caller graph for this function:

Member Data Documentation

MulticastRoutes ns3::Ipv4StaticRouting::m_multicastRoutes
private

the forwarding table for multicast.

Definition at line 436 of file ipv4-static-routing.h.

Referenced by AddMulticastRoute(), DoDispose(), GetMulticastRoute(), GetNMulticastRoutes(), LookupStatic(), and RemoveMulticastRoute().

NetworkRoutes ns3::Ipv4StaticRouting::m_networkRoutes
private

The documentation for this class was generated from the following files: