A Discrete-Event Network Simulator
API
 All Classes Namespaces Files Functions Variables Typedefs Enumerations Enumerator Properties Friends Macros Groups Pages
ns3::LteUePhy Class Reference

The LteSpectrumPhy models the physical layer of LTE. More...

#include <lte-ue-phy.h>

+ Inheritance diagram for ns3::LteUePhy:
+ Collaboration diagram for ns3::LteUePhy:

Classes

struct  PssElement
 
struct  UeMeasurementsElement
 

Public Types

enum  State { CELL_SEARCH = 0, SYNCHRONIZED, NUM_STATES }
 The states of the UE PHY entity. More...
 

Public Member Functions

 LteUePhy ()
 
 LteUePhy (Ptr< LteSpectrumPhy > dlPhy, Ptr< LteSpectrumPhy > ulPhy)
 
virtual ~LteUePhy ()
 
Ptr< DlCqiLteControlMessageCreateDlCqiFeedbackMessage (const SpectrumValue &sinr)
 Create the DL CQI feedback from SINR values perceived at the physical layer with the signal received from eNB. More...
 
virtual Ptr< SpectrumValueCreateTxPowerSpectralDensity ()
 Create the PSD for the TX. More...
 
virtual void DoDispose (void)
 This method is called by Object::Dispose or by the object's destructor, whichever comes first. More...
 
virtual void DoInitialize (void)
 This method is called only once by Object::Initialize. More...
 
virtual void GenerateCtrlCqiReport (const SpectrumValue &sinr)
 generate a CQI report based on the given SINR of Ctrl frame More...
 
virtual void GenerateDataCqiReport (const SpectrumValue &sinr)
 generate a CQI report based on the given SINR of Data frame (used for PUSCH CQIs) More...
 
Ptr< LteSpectrumPhyGetDlSpectrumPhy () const
 
LteUeCphySapProviderGetLteUeCphySapProvider ()
 Get the CPHY SAP provider. More...
 
LteUePhySapProviderGetLteUePhySapProvider ()
 Get the PHY SAP provider. More...
 
uint8_t GetMacChDelay (void) const
 
double GetNoiseFigure () const
 
State GetState () const
 
std::vector< int > GetSubChannelsForReception (void)
 Get a list of sub channels to use in RX. More...
 
std::vector< int > GetSubChannelsForTransmission (void)
 Get a list of sub channels to use in RX. More...
 
double GetTxPower () const
 
Ptr< LteSpectrumPhyGetUlSpectrumPhy () const
 
void PhyPduReceived (Ptr< Packet > p)
 PhySpectrum received a new PHY-PDU. More...
 
virtual void ReceiveLteControlMessageList (std::list< Ptr< LteControlMessage > >)
 
virtual void ReceiveLteDlHarqFeedback (DlInfoListElement_s mes)
 PhySpectrum generated a new DL HARQ feedback. More...
 
virtual void ReceivePss (uint16_t cellId, Ptr< SpectrumValue > p)
 
virtual void ReportInterference (const SpectrumValue &interf)
 generate a report based on the linear interference and noise power perceived during DATA frame NOTE: used only by eNB More...
 
virtual void ReportRsReceivedPower (const SpectrumValue &power)
 generate a report based on the linear RS power perceived during CTRL frame NOTE: used only by UE for evaluating RSRP More...
 
void SendSrs ()
 Send the SRS signal in the last symbols of the frame. More...
 
void SetHarqPhyModule (Ptr< LteHarqPhy > harq)
 Set the HARQ PHY module. More...
 
void SetLteUeCphySapUser (LteUeCphySapUser *s)
 Set the CPHY SAP User. More...
 
void SetLteUePhySapUser (LteUePhySapUser *s)
 Set the PHY SAP User. More...
 
void SetNoiseFigure (double nf)
 
void SetSubChannelsForReception (std::vector< int > mask)
 Get a list of sub channels to use in RX. More...
 
void SetSubChannelsForTransmission (std::vector< int > mask)
 Set a list of sub channels to use in TX. More...
 
void SetTxPower (double pow)
 
void SubframeIndication (uint32_t frameNo, uint32_t subframeNo)
 trigger from eNB the start from a new frame More...
 
- Public Member Functions inherited from ns3::LtePhy
 LtePhy ()
 
 LtePhy (Ptr< LteSpectrumPhy > dlPhy, Ptr< LteSpectrumPhy > ulPhy)
 
virtual ~LtePhy ()
 
void DoSetCellId (uint16_t cellId)
 
std::list< Ptr
< LteControlMessage > > 
GetControlMessages (void)
 
Ptr< LteNetDeviceGetDevice ()
 Get the device where the phy layer is attached. More...
 
Ptr< LteSpectrumPhyGetDownlinkSpectrumPhy ()
 
Ptr< PacketBurstGetPacketBurst (void)
 
uint8_t GetRbgSize (void) const
 
uint16_t GetSrsPeriodicity (uint16_t srcCi) const
 
uint16_t GetSrsSubframeOffset (uint16_t srcCi) const
 
double GetTti (void) const
 
Ptr< LteSpectrumPhyGetUplinkSpectrumPhy ()
 
void SetControlMessages (Ptr< LteControlMessage > m)
 
void SetDevice (Ptr< LteNetDevice > d)
 Set the device where the phy layer is attached. More...
 
void SetDownlinkChannel (Ptr< SpectrumChannel > c)
 Set the downlink channel. More...
 
void SetMacPdu (Ptr< Packet > p)
 
void SetTti (double tti)
 
void SetUplinkChannel (Ptr< SpectrumChannel > c)
 Set the uplink channel. More...
 
- Public Member Functions inherited from ns3::Object
 Object ()
 
virtual ~Object ()
 
void AggregateObject (Ptr< Object > other)
 
void Dispose (void)
 Run the DoDispose methods of this object and all the objects aggregated to it. More...
 
AggregateIterator GetAggregateIterator (void) const
 
virtual TypeId GetInstanceTypeId (void) const
 
template<typename T >
Ptr< T > GetObject (void) const
 
template<typename T >
Ptr< T > GetObject (TypeId tid) const
 
void Initialize (void)
 This method calls the virtual DoInitialize method on all the objects aggregated to this object. More...
 
- Public Member Functions inherited from ns3::SimpleRefCount< Object, ObjectBase, ObjectDeleter >
 SimpleRefCount ()
 Constructor. More...
 
 SimpleRefCount (const SimpleRefCount &o)
 Copy constructor. More...
 
uint32_t GetReferenceCount (void) const
 Get the reference count of the object. More...
 
SimpleRefCountoperator= (const SimpleRefCount &o)
 Assignment. More...
 
void Ref (void) const
 Increment the reference count. More...
 
void Unref (void) const
 Decrement the reference count. More...
 
- Public Member Functions inherited from ns3::ObjectBase
virtual ~ObjectBase ()
 Virtual destructor. More...
 
void GetAttribute (std::string name, AttributeValue &value) const
 
bool GetAttributeFailSafe (std::string name, AttributeValue &attribute) const
 
void SetAttribute (std::string name, const AttributeValue &value)
 
bool SetAttributeFailSafe (std::string name, const AttributeValue &value)
 
bool TraceConnect (std::string name, std::string context, const CallbackBase &cb)
 
bool TraceConnectWithoutContext (std::string name, const CallbackBase &cb)
 
bool TraceDisconnect (std::string name, std::string context, const CallbackBase &cb)
 
bool TraceDisconnectWithoutContext (std::string name, const CallbackBase &cb)
 

Static Public Member Functions

static TypeId GetTypeId (void)
 
- Static Public Member Functions inherited from ns3::LtePhy
static TypeId GetTypeId (void)
 
- Static Public Member Functions inherited from ns3::Object
static TypeId GetTypeId (void)
 Register this type. More...
 
- Static Public Member Functions inherited from ns3::SimpleRefCount< Object, ObjectBase, ObjectDeleter >
static void Cleanup (void)
 Noop. More...
 
- Static Public Member Functions inherited from ns3::ObjectBase
static TypeId GetTypeId (void)
 Get the type ID. More...
 

Private Member Functions

void DoConfigureUplink (uint16_t ulEarfcn, uint8_t ulBandwidth)
 
void DoReset ()
 
virtual void DoSendLteControlMessage (Ptr< LteControlMessage > msg)
 
virtual void DoSendMacPdu (Ptr< Packet > p)
 Queue the MAC PDU to be sent (according to m_macChTtiDelay) More...
 
virtual void DoSendRachPreamble (uint32_t prachId, uint32_t raRnti)
 
void DoSetDlBandwidth (uint8_t ulBandwidth)
 
void DoSetRnti (uint16_t rnti)
 
void DoSetSrsConfigurationIndex (uint16_t srcCi)
 
void DoSetTransmissionMode (uint8_t txMode)
 
void DoStartCellSearch (uint16_t dlEarfcn)
 
void DoSynchronizeWithEnb (uint16_t cellId)
 
void DoSynchronizeWithEnb (uint16_t cellId, uint16_t dlEarfcn)
 
void QueueSubChannelsForTransmission (std::vector< int > rbMap)
 
void ReportUeMeasurements ()
 Layer-1 filtering of RSRP and RSRQ measurements and reporting to the RRC entity. More...
 
void SetTxMode1Gain (double gain)
 
void SetTxMode2Gain (double gain)
 
void SetTxMode3Gain (double gain)
 
void SetTxMode4Gain (double gain)
 
void SetTxMode5Gain (double gain)
 
void SetTxMode6Gain (double gain)
 
void SetTxMode7Gain (double gain)
 
void SetTxModeGain (uint8_t txMode, double gain)
 
void SwitchToState (State s)
 

Private Attributes

Time m_a30CqiLast
 
Time m_a30CqiPeriocity
 
Ptr< LteAmcm_amc
 
bool m_dlConfigured
 
Ptr< LteHarqPhym_harqPhyModule
 
Time m_p10CqiLast
 SubBand Aperiodic CQI: activated by DCI format 0 or Random Access Response Grant. More...
 
Time m_p10CqiPeriocity
 Wideband Periodic CQI: 2, 5, 10, 16, 20, 32, 40, 64, 80 or 160 ms. More...
 
std::list< PssElementm_pssList
 
bool m_pssReceived
 
double m_pssReceptionThreshold
 
uint32_t m_raPreambleId
 
uint32_t m_raRnti
 
TracedCallback< uint16_t,
uint16_t, double, double > 
m_reportCurrentCellRsrpSinrTrace
 Trace information regarding RSRP and average SINR (see TS 36.214) uint16_t cellId, uint16_t rnti, double rsrp, double sinr. More...
 
TracedCallback< uint16_t,
uint16_t, double, double, bool > 
m_reportUeMeasurements
 Trace information regarding RSRP and RSRQ (see TS 36.214) uint16_t rnti, uint16_t cellId, double rsrpDbm, double rsrqDb, bool isServingCell. More...
 
uint16_t m_rnti
 
SpectrumValue m_rsInterferencePower
 
bool m_rsInterferencePowerUpdated
 
SpectrumValue m_rsReceivedPower
 
bool m_rsReceivedPowerUpdated
 
uint16_t m_rsrpSinrSampleCounter
 
uint16_t m_rsrpSinrSamplePeriod
 
EventId m_sendSrsEvent
 
uint16_t m_srsConfigured
 
uint16_t m_srsPeriodicity
 
Time m_srsStartTime
 
uint16_t m_srsSubframeOffset
 
State m_state
 
TracedCallback< uint16_t,
uint16_t, State, State
m_stateTransitionTrace
 
std::vector< int > m_subChannelsForReception
 
std::vector< int > m_subChannelsForTransmission
 
std::vector< std::vector< int > > m_subChannelsForTransmissionQueue
 
uint8_t m_subframeNo
 
uint8_t m_transmissionMode
 
std::vector< double > m_txModeGain
 
LteUeCphySapProviderm_ueCphySapProvider
 
LteUeCphySapUserm_ueCphySapUser
 
Time m_ueMeasurementsFilterLast
 
Time m_ueMeasurementsFilterPeriod
 
std::map< uint16_t,
UeMeasurementsElement
m_ueMeasurementsMap
 
LteUePhySapProviderm_uePhySapProvider
 
LteUePhySapUserm_uePhySapUser
 
bool m_ulConfigured
 
TracedCallback
< PhyTransmissionStatParameters
m_ulPhyTransmission
 Trace information regarding PHY stats from DL Tx perspective PhyTrasmissionStatParameters see lte-common.h. More...
 

Friends

class MemberLteUeCphySapProvider< LteUePhy >
 
class UeMemberLteUePhySapProvider
 

Additional Inherited Members

- Protected Member Functions inherited from ns3::Object
 Object (const Object &o)
 
virtual void NotifyNewAggregate (void)
 This method is invoked whenever two sets of objects are aggregated together. More...
 
- Protected Member Functions inherited from ns3::ObjectBase
void ConstructSelf (const AttributeConstructionList &attributes)
 
virtual void NotifyConstructionCompleted (void)
 This method is invoked once all member attributes have been initialized. More...
 
- Protected Attributes inherited from ns3::LtePhy
uint16_t m_cellId
 
std::vector< std::list< Ptr
< LteControlMessage > > > 
m_controlMessagesQueue
 
uint8_t m_dlBandwidth
 
uint16_t m_dlEarfcn
 
Ptr< LteSpectrumPhym_downlinkSpectrumPhy
 
uint8_t m_macChTtiDelay
 
Ptr< LteNetDevicem_netDevice
 
double m_noiseFigure
 
std::vector< Ptr< PacketBurst > > m_packetBurstQueue
 
uint8_t m_rbgSize
 
double m_tti
 
double m_txPower
 
uint8_t m_ulBandwidth
 
uint16_t m_ulEarfcn
 
Ptr< LteSpectrumPhym_uplinkSpectrumPhy
 

Detailed Description

The LteSpectrumPhy models the physical layer of LTE.

Config Paths

ns3::LteUePhy is accessible through the following paths with Config::Set and Config::Connect:

  • /NodeList/[i]/DeviceList/[i]/$ns3::LteNetDevice/$ns3::LteUeNetDevice/LteUePhy
  • /NodeList/[i]/DeviceList/[i]/$ns3::LteUeNetDevice/LteUePhy

Attributes

  • TxPower: Transmission power in dBm
    • Set with class: ns3::DoubleValue
    • Underlying type: double -1.79769e+308:1.79769e+308
    • Initial value: 10
    • Flags: construct write read
  • NoiseFigure: Loss (dB) in the Signal-to-Noise-Ratio due to non-idealities in the receiver. According to Wikipedia (http://en.wikipedia.org/wiki/Noise_figure), this is "the difference in decibels (dB) between the noise output of the actual receiver to the noise output of an ideal receiver with the same overall gain and bandwidth when the receivers are connected to sources at the standard noise temperature T0." In this model, we consider T0 = 290K.
    • Set with class: ns3::DoubleValue
    • Underlying type: double -1.79769e+308:1.79769e+308
    • Initial value: 9
    • Flags: construct write read
  • TxMode1Gain: Transmission mode 1 gain in dB
    • Set with class: ns3::DoubleValue
    • Underlying type: double -1.79769e+308:1.79769e+308
    • Initial value: 0
    • Flags: construct write
  • TxMode2Gain: Transmission mode 2 gain in dB
    • Set with class: ns3::DoubleValue
    • Underlying type: double -1.79769e+308:1.79769e+308
    • Initial value: 4.2
    • Flags: construct write
  • TxMode3Gain: Transmission mode 3 gain in dB
    • Set with class: ns3::DoubleValue
    • Underlying type: double -1.79769e+308:1.79769e+308
    • Initial value: -2.8
    • Flags: construct write
  • TxMode4Gain: Transmission mode 4 gain in dB
    • Set with class: ns3::DoubleValue
    • Underlying type: double -1.79769e+308:1.79769e+308
    • Initial value: 0
    • Flags: construct write
  • TxMode5Gain: Transmission mode 5 gain in dB
    • Set with class: ns3::DoubleValue
    • Underlying type: double -1.79769e+308:1.79769e+308
    • Initial value: 0
    • Flags: construct write
  • TxMode6Gain: Transmission mode 6 gain in dB
    • Set with class: ns3::DoubleValue
    • Underlying type: double -1.79769e+308:1.79769e+308
    • Initial value: 0
    • Flags: construct write
  • TxMode7Gain: Transmission mode 7 gain in dB
    • Set with class: ns3::DoubleValue
    • Underlying type: double -1.79769e+308:1.79769e+308
    • Initial value: 0
    • Flags: construct write
  • RsrpSinrSamplePeriod: The sampling period for reporting RSRP-SINR stats (default value 1)
  • DlSpectrumPhy: The downlink LteSpectrumPhy associated to this LtePhy
  • UlSpectrumPhy: The uplink LteSpectrumPhy associated to this LtePhy
  • RsrqUeMeasThreshold: Receive threshold for PSS on RSRQ [dB]
    • Set with class: ns3::DoubleValue
    • Underlying type: double -1.79769e+308:1.79769e+308
    • Initial value: -1000
    • Flags: construct write read
  • UeMeasurementsFilterPeriod: Time period for reporting UE measurements (default 200 ms.)
    • Set with class: ns3::TimeValue
    • Underlying type: Time –9223372036854775808.0ns:+9223372036854775807.0ns
    • Initial value: +200000000.0ns
    • Flags: construct write read

TraceSources

  • ReportCurrentCellRsrpSinr: RSRP and SINR statistics.
  • UlPhyTransmission: DL transmission PHY layer statistics.
  • ReportUeMeasurements: Report UE measurements RSRP (dBm) and RSRQ (dB).
  • StateTransition: Trace fired upon every UE PHY state transition

Definition at line 50 of file lte-ue-phy.h.

Member Enumeration Documentation

The states of the UE PHY entity.

Enumerator
CELL_SEARCH 
SYNCHRONIZED 
NUM_STATES 

Definition at line 60 of file lte-ue-phy.h.

Constructor & Destructor Documentation

ns3::LteUePhy::LteUePhy ( )
Warning
the default constructor should not be used

Definition at line 124 of file lte-ue-phy.cc.

References NS_FATAL_ERROR, and NS_LOG_FUNCTION.

ns3::LteUePhy::~LteUePhy ( )
virtual

Definition at line 159 of file lte-ue-phy.cc.

References m_txModeGain.

Member Function Documentation

Ptr< DlCqiLteControlMessage > ns3::LteUePhy::CreateDlCqiFeedbackMessage ( const SpectrumValue sinr)

Create the DL CQI feedback from SINR values perceived at the physical layer with the signal received from eNB.

Parameters
sinrSINR values vector
Returns
a DL CQI control message containing the CQI feedback

Definition at line 563 of file lte-ue-phy.cc.

References ns3::CqiListElement_s::A30, ns3::LtePhy::GetRbgSize(), m_a30CqiLast, m_a30CqiPeriocity, m_amc, ns3::LtePhy::m_dlBandwidth, ns3::SbMeasResult_s::m_higherLayerSelected, m_p10CqiLast, m_p10CqiPeriocity, m_rnti, ns3::HigherLayerSelected_s::m_sbCqi, ns3::HigherLayerSelected_s::m_sbPmi, m_transmissionMode, m_txModeGain, ns3::Simulator::Now(), NS_ASSERT, NS_ASSERT_MSG, NS_LOG_DEBUG, NS_LOG_FUNCTION, ns3::CqiListElement_s::P10, and ns3::TransmissionModesLayers::TxMode2LayerNum().

Referenced by GenerateCtrlCqiReport().

+ Here is the call graph for this function:

+ Here is the caller graph for this function:

Ptr< SpectrumValue > ns3::LteUePhy::CreateTxPowerSpectralDensity ( )
virtual

Create the PSD for the TX.

Returns
the pointer to the PSD

Implements ns3::LtePhy.

Definition at line 412 of file lte-ue-phy.cc.

References ns3::LteSpectrumValueHelper::CreateTxPowerSpectralDensity(), GetSubChannelsForTransmission(), ns3::LtePhy::m_txPower, ns3::LtePhy::m_ulBandwidth, ns3::LtePhy::m_ulEarfcn, and NS_LOG_FUNCTION.

Referenced by SetSubChannelsForTransmission().

+ Here is the call graph for this function:

+ Here is the caller graph for this function:

void ns3::LteUePhy::DoConfigureUplink ( uint16_t  ulEarfcn,
uint8_t  ulBandwidth 
)
private
void ns3::LteUePhy::DoDispose ( void  )
virtual

This method is called by Object::Dispose or by the object's destructor, whichever comes first.

Subclasses are expected to implement their real destruction code in an overriden version of this method and chain up to their parent's implementation once they are done. i.e., for simplicity, the destructor of every subclass should be empty and its content should be moved to the associated DoDispose method.

It is safe to call GetObject from within this method.

Reimplemented from ns3::LtePhy.

Definition at line 165 of file lte-ue-phy.cc.

References ns3::LtePhy::DoDispose(), m_ueCphySapProvider, m_uePhySapProvider, and NS_LOG_FUNCTION.

+ Here is the call graph for this function:

void ns3::LteUePhy::DoInitialize ( void  )
virtual

This method is called only once by Object::Initialize.

If the user calls Object::Initialize multiple times, DoInitialize is called only the first time.

Subclasses are expected to override this method and chain up to their parent's implementation once they are done. It is safe to call GetObject and AggregateObject from within this method.

Reimplemented from ns3::Object.

Definition at line 278 of file lte-ue-phy.cc.

References ns3::Object::DoInitialize(), and NS_LOG_FUNCTION.

+ Here is the call graph for this function:

void ns3::LteUePhy::DoSendLteControlMessage ( Ptr< LteControlMessage msg)
privatevirtual

Definition at line 704 of file lte-ue-phy.cc.

References NS_LOG_FUNCTION, and ns3::LtePhy::SetControlMessages().

Referenced by GenerateCtrlCqiReport(), and ns3::UeMemberLteUePhySapProvider::SendLteControlMessage().

+ Here is the call graph for this function:

+ Here is the caller graph for this function:

void ns3::LteUePhy::DoSendMacPdu ( Ptr< Packet p)
privatevirtual

Queue the MAC PDU to be sent (according to m_macChTtiDelay)

Parameters
pthe MAC PDU to sent

Implements ns3::LtePhy.

Definition at line 361 of file lte-ue-phy.cc.

References NS_LOG_FUNCTION, and ns3::LtePhy::SetMacPdu().

Referenced by ns3::UeMemberLteUePhySapProvider::SendMacPdu().

+ Here is the call graph for this function:

+ Here is the caller graph for this function:

void ns3::LteUePhy::DoSendRachPreamble ( uint32_t  prachId,
uint32_t  raRnti 
)
privatevirtual

Definition at line 712 of file lte-ue-phy.cc.

References ns3::LtePhy::m_controlMessagesQueue, m_raPreambleId, m_raRnti, and NS_LOG_FUNCTION.

Referenced by ns3::UeMemberLteUePhySapProvider::SendRachPreamble().

+ Here is the caller graph for this function:

void ns3::LteUePhy::DoSetDlBandwidth ( uint8_t  ulBandwidth)
private
void ns3::LteUePhy::DoSetRnti ( uint16_t  rnti)
private

Definition at line 1145 of file lte-ue-phy.cc.

References m_rnti, and NS_LOG_FUNCTION.

void ns3::LteUePhy::DoSetSrsConfigurationIndex ( uint16_t  srcCi)
private
void ns3::LteUePhy::DoSetTransmissionMode ( uint8_t  txMode)
private
void ns3::LteUePhy::DoStartCellSearch ( uint16_t  dlEarfcn)
private

Definition at line 1065 of file lte-ue-phy.cc.

References CELL_SEARCH, DoSetDlBandwidth(), ns3::LtePhy::m_dlEarfcn, NS_LOG_FUNCTION, and SwitchToState().

+ Here is the call graph for this function:

void ns3::LteUePhy::DoSynchronizeWithEnb ( uint16_t  cellId)
private

Definition at line 1082 of file lte-ue-phy.cc.

References DoSetDlBandwidth(), ns3::LtePhy::m_cellId, m_dlConfigured, ns3::LtePhy::m_downlinkSpectrumPhy, m_ulConfigured, ns3::LtePhy::m_uplinkSpectrumPhy, NS_FATAL_ERROR, NS_LOG_FUNCTION, SwitchToState(), and SYNCHRONIZED.

Referenced by DoSynchronizeWithEnb().

+ Here is the call graph for this function:

+ Here is the caller graph for this function:

void ns3::LteUePhy::DoSynchronizeWithEnb ( uint16_t  cellId,
uint16_t  dlEarfcn 
)
private

Definition at line 1074 of file lte-ue-phy.cc.

References DoSynchronizeWithEnb(), ns3::LtePhy::m_dlEarfcn, and NS_LOG_FUNCTION.

+ Here is the call graph for this function:

void ns3::LteUePhy::GenerateDataCqiReport ( const SpectrumValue sinr)
virtual

generate a CQI report based on the given SINR of Data frame (used for PUSCH CQIs)

Parameters
sinrthe SINR vs frequency measured by the device

Implements ns3::LtePhy.

Definition at line 539 of file lte-ue-phy.cc.

Ptr< LteSpectrumPhy > ns3::LteUePhy::GetDlSpectrumPhy ( ) const
Returns
a pointer to the LteSpectrumPhy instance relative to the downlink

Definition at line 349 of file lte-ue-phy.cc.

References ns3::LtePhy::m_downlinkSpectrumPhy.

Referenced by GetTypeId().

+ Here is the caller graph for this function:

LteUeCphySapProvider * ns3::LteUePhy::GetLteUeCphySapProvider ( )

Get the CPHY SAP provider.

Returns
a pointer to the SAP Provider

Definition at line 307 of file lte-ue-phy.cc.

References m_ueCphySapProvider, and NS_LOG_FUNCTION.

LteUePhySapProvider * ns3::LteUePhy::GetLteUePhySapProvider ( )

Get the PHY SAP provider.

Returns
a pointer to the SAP Provider

Definition at line 292 of file lte-ue-phy.cc.

References m_uePhySapProvider, and NS_LOG_FUNCTION.

uint8_t ns3::LteUePhy::GetMacChDelay ( void  ) const
Returns
the TTI delay between MAC and channel

Definition at line 343 of file lte-ue-phy.cc.

References ns3::LtePhy::m_macChTtiDelay.

double ns3::LteUePhy::GetNoiseFigure ( ) const
Returns
the noise figure in dB

Definition at line 321 of file lte-ue-phy.cc.

References ns3::LtePhy::m_noiseFigure, and NS_LOG_FUNCTION.

Referenced by GetTypeId().

+ Here is the caller graph for this function:

LteUePhy::State ns3::LteUePhy::GetState ( void  ) const
Returns
The current state

Definition at line 1265 of file lte-ue-phy.cc.

References m_state, and NS_LOG_FUNCTION.

std::vector< int > ns3::LteUePhy::GetSubChannelsForReception ( void  )

Get a list of sub channels to use in RX.

Returns
a list of sub channels

Definition at line 404 of file lte-ue-phy.cc.

References m_subChannelsForReception, and NS_LOG_FUNCTION.

std::vector< int > ns3::LteUePhy::GetSubChannelsForTransmission ( void  )

Get a list of sub channels to use in RX.

Returns
a list of sub channels

Definition at line 396 of file lte-ue-phy.cc.

References m_subChannelsForTransmission, and NS_LOG_FUNCTION.

Referenced by CreateTxPowerSpectralDensity().

+ Here is the caller graph for this function:

double ns3::LteUePhy::GetTxPower ( ) const
Returns
the transmission power in dBm

Definition at line 335 of file lte-ue-phy.cc.

References ns3::LtePhy::m_txPower, and NS_LOG_FUNCTION.

Referenced by GetTypeId().

+ Here is the caller graph for this function:

Ptr< LteSpectrumPhy > ns3::LteUePhy::GetUlSpectrumPhy ( ) const
Returns
a pointer to the LteSpectrumPhy instance relative to the uplink

Definition at line 355 of file lte-ue-phy.cc.

References ns3::LtePhy::m_uplinkSpectrumPhy.

Referenced by GetTypeId().

+ Here is the caller graph for this function:

void ns3::LteUePhy::PhyPduReceived ( Ptr< Packet p)

PhySpectrum received a new PHY-PDU.

Definition at line 370 of file lte-ue-phy.cc.

References m_uePhySapUser, and ns3::LteUePhySapUser::ReceivePhyPdu().

Referenced by ns3::LteHelper::InstallSingleUeDevice().

+ Here is the call graph for this function:

+ Here is the caller graph for this function:

void ns3::LteUePhy::QueueSubChannelsForTransmission ( std::vector< int >  rbMap)
private

Definition at line 927 of file lte-ue-phy.cc.

References ns3::LtePhy::m_macChTtiDelay, and m_subChannelsForTransmissionQueue.

Referenced by ReceiveLteControlMessageList().

+ Here is the caller graph for this function:

void ns3::LteUePhy::ReceiveLteDlHarqFeedback ( DlInfoListElement_s  mes)
virtual

PhySpectrum generated a new DL HARQ feedback.

Definition at line 1248 of file lte-ue-phy.cc.

References NS_LOG_FUNCTION, and ns3::LtePhy::SetControlMessages().

Referenced by ns3::LteHelper::InstallSingleUeDevice().

+ Here is the call graph for this function:

+ Here is the caller graph for this function:

void ns3::LteUePhy::ReportInterference ( const SpectrumValue interf)
virtual

generate a report based on the linear interference and noise power perceived during DATA frame NOTE: used only by eNB

Parameters
interfthe interference + noise power measured by the device

Implements ns3::LtePhy.

Definition at line 545 of file lte-ue-phy.cc.

References m_rsInterferencePower, m_rsInterferencePowerUpdated, and NS_LOG_FUNCTION.

void ns3::LteUePhy::ReportRsReceivedPower ( const SpectrumValue power)
virtual

generate a report based on the linear RS power perceived during CTRL frame NOTE: used only by UE for evaluating RSRP

Parameters
powerthe RS power measured by the device

Implements ns3::LtePhy.

Definition at line 553 of file lte-ue-phy.cc.

References m_rsReceivedPower, m_rsReceivedPowerUpdated, and NS_LOG_FUNCTION.

void ns3::LteUePhy::ReportUeMeasurements ( )
private

Layer-1 filtering of RSRP and RSRQ measurements and reporting to the RRC entity.

Initially executed at +0.200s, and then repeatedly executed with periodicity as indicated by the UeMeasurementsFilterPeriod attribute.

Definition at line 663 of file lte-ue-phy.cc.

References ns3::LteUeCphySapUser::UeMeasurementsElement::m_cellId, ns3::LtePhy::m_cellId, m_reportUeMeasurements, m_rnti, ns3::LteUeCphySapUser::UeMeasurementsElement::m_rsrp, ns3::LteUeCphySapUser::UeMeasurementsElement::m_rsrq, m_ueCphySapUser, m_ueMeasurementsFilterPeriod, ns3::LteUeCphySapUser::UeMeasurementsParameters::m_ueMeasurementsList, m_ueMeasurementsMap, ns3::Simulator::Now(), NS_LOG_DEBUG, NS_LOG_FUNCTION, ns3::LteUeCphySapUser::ReportUeMeasurements(), and ns3::Simulator::Schedule().

Referenced by LteUePhy().

+ Here is the call graph for this function:

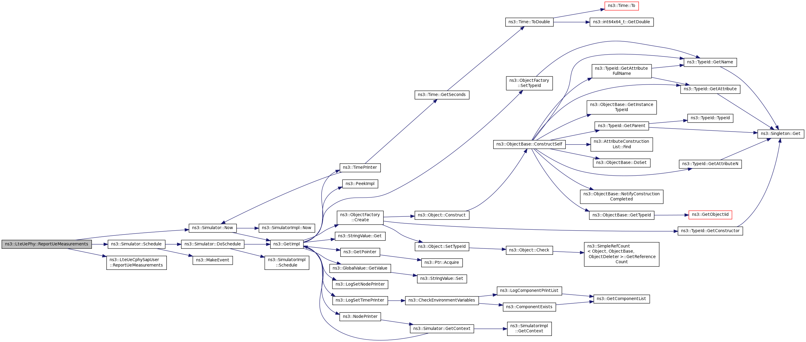
+ Here is the caller graph for this function:

void ns3::LteUePhy::SendSrs ( )

Send the SRS signal in the last symbols of the frame.

Definition at line 1013 of file lte-ue-phy.cc.

References ns3::LtePhy::m_cellId, m_rnti, ns3::LtePhy::m_ulBandwidth, ns3::LtePhy::m_uplinkSpectrumPhy, NS_ASSERT, NS_LOG_FUNCTION, and SetSubChannelsForTransmission().

Referenced by SubframeIndication().

+ Here is the call graph for this function:

+ Here is the caller graph for this function:

void ns3::LteUePhy::SetHarqPhyModule ( Ptr< LteHarqPhy harq)

Set the HARQ PHY module.

Definition at line 1258 of file lte-ue-phy.cc.

References m_harqPhyModule.

void ns3::LteUePhy::SetLteUeCphySapUser ( LteUeCphySapUser s)

Set the CPHY SAP User.

Parameters
sa pointer to the SAP user

Definition at line 300 of file lte-ue-phy.cc.

References m_ueCphySapUser, NS_LOG_FUNCTION, and s.

void ns3::LteUePhy::SetLteUePhySapUser ( LteUePhySapUser s)

Set the PHY SAP User.

Parameters
sa pointer to the SAP user

Definition at line 285 of file lte-ue-phy.cc.

References m_uePhySapUser, NS_LOG_FUNCTION, and s.

void ns3::LteUePhy::SetNoiseFigure ( double  nf)
Parameters
nfthe noise figure in dB

Definition at line 314 of file lte-ue-phy.cc.

References ns3::LtePhy::m_noiseFigure, and NS_LOG_FUNCTION.

Referenced by GetTypeId().

+ Here is the caller graph for this function:

void ns3::LteUePhy::SetSubChannelsForReception ( std::vector< int >  mask)

Get a list of sub channels to use in RX.

Parameters
masklist of sub channels

Definition at line 388 of file lte-ue-phy.cc.

References m_subChannelsForReception, and NS_LOG_FUNCTION.

Referenced by ReceiveLteControlMessageList().

+ Here is the caller graph for this function:

void ns3::LteUePhy::SetSubChannelsForTransmission ( std::vector< int >  mask)

Set a list of sub channels to use in TX.

Parameters
maska list of sub channels

Definition at line 376 of file lte-ue-phy.cc.

References CreateTxPowerSpectralDensity(), m_subChannelsForTransmission, ns3::LtePhy::m_uplinkSpectrumPhy, and NS_LOG_FUNCTION.

Referenced by SendSrs(), and SubframeIndication().

+ Here is the call graph for this function:

+ Here is the caller graph for this function:

void ns3::LteUePhy::SetTxMode1Gain ( double  gain)
private

Definition at line 1175 of file lte-ue-phy.cc.

References SetTxModeGain().

Referenced by GetTypeId().

+ Here is the call graph for this function:

+ Here is the caller graph for this function:

void ns3::LteUePhy::SetTxMode2Gain ( double  gain)
private

Definition at line 1181 of file lte-ue-phy.cc.

References SetTxModeGain().

Referenced by GetTypeId().

+ Here is the call graph for this function:

+ Here is the caller graph for this function:

void ns3::LteUePhy::SetTxMode3Gain ( double  gain)
private

Definition at line 1187 of file lte-ue-phy.cc.

References SetTxModeGain().

Referenced by GetTypeId().

+ Here is the call graph for this function:

+ Here is the caller graph for this function:

void ns3::LteUePhy::SetTxMode4Gain ( double  gain)
private

Definition at line 1193 of file lte-ue-phy.cc.

References SetTxModeGain().

Referenced by GetTypeId().

+ Here is the call graph for this function:

+ Here is the caller graph for this function:

void ns3::LteUePhy::SetTxMode5Gain ( double  gain)
private

Definition at line 1199 of file lte-ue-phy.cc.

References SetTxModeGain().

Referenced by GetTypeId().

+ Here is the call graph for this function:

+ Here is the caller graph for this function:

void ns3::LteUePhy::SetTxMode6Gain ( double  gain)
private

Definition at line 1205 of file lte-ue-phy.cc.

References SetTxModeGain().

Referenced by GetTypeId().

+ Here is the call graph for this function:

+ Here is the caller graph for this function:

void ns3::LteUePhy::SetTxMode7Gain ( double  gain)
private

Definition at line 1211 of file lte-ue-phy.cc.

References SetTxModeGain().

Referenced by GetTypeId().

+ Here is the call graph for this function:

+ Here is the caller graph for this function:

void ns3::LteUePhy::SetTxModeGain ( uint8_t  txMode,
double  gain 
)
private

Definition at line 1218 of file lte-ue-phy.cc.

References ns3::LtePhy::m_downlinkSpectrumPhy, m_txModeGain, and NS_LOG_FUNCTION.

Referenced by SetTxMode1Gain(), SetTxMode2Gain(), SetTxMode3Gain(), SetTxMode4Gain(), SetTxMode5Gain(), SetTxMode6Gain(), and SetTxMode7Gain().

+ Here is the caller graph for this function:

void ns3::LteUePhy::SetTxPower ( double  pow)
Parameters
powthe transmission power in dBm

Definition at line 328 of file lte-ue-phy.cc.

References ns3::LtePhy::m_txPower, and NS_LOG_FUNCTION.

Referenced by GetTypeId().

+ Here is the caller graph for this function:

void ns3::LteUePhy::SwitchToState ( State  s)
private

Definition at line 1273 of file lte-ue-phy.cc.

References ns3::LtePhy::m_cellId, m_rnti, m_state, m_stateTransitionTrace, NS_LOG_FUNCTION, NS_LOG_INFO, and ns3::ToString().

Referenced by DoStartCellSearch(), and DoSynchronizeWithEnb().

+ Here is the call graph for this function:

+ Here is the caller graph for this function:

Friends And Related Function Documentation

friend class MemberLteUeCphySapProvider< LteUePhy >
friend

Definition at line 54 of file lte-ue-phy.h.

friend class UeMemberLteUePhySapProvider
friend

Definition at line 53 of file lte-ue-phy.h.

Referenced by LteUePhy().

Member Data Documentation

Time ns3::LteUePhy::m_a30CqiLast
private

Definition at line 286 of file lte-ue-phy.h.

Referenced by CreateDlCqiFeedbackMessage(), DoReset(), and GenerateCtrlCqiReport().

Time ns3::LteUePhy::m_a30CqiPeriocity
private

Definition at line 285 of file lte-ue-phy.h.

Referenced by CreateDlCqiFeedbackMessage(), and GenerateCtrlCqiReport().

Ptr<LteAmc> ns3::LteUePhy::m_amc
private

Definition at line 278 of file lte-ue-phy.h.

Referenced by CreateDlCqiFeedbackMessage(), and LteUePhy().

bool ns3::LteUePhy::m_dlConfigured
private
Ptr<LteHarqPhy> ns3::LteUePhy::m_harqPhyModule
private

Definition at line 342 of file lte-ue-phy.h.

Referenced by ReceiveLteControlMessageList(), and SetHarqPhyModule().

Time ns3::LteUePhy::m_p10CqiLast
private

SubBand Aperiodic CQI: activated by DCI format 0 or Random Access Response Grant.

Definition at line 281 of file lte-ue-phy.h.

Referenced by CreateDlCqiFeedbackMessage(), DoReset(), and GenerateCtrlCqiReport().

Time ns3::LteUePhy::m_p10CqiPeriocity
private

Wideband Periodic CQI: 2, 5, 10, 16, 20, 32, 40, 64, 80 or 160 ms.

Definition at line 280 of file lte-ue-phy.h.

Referenced by CreateDlCqiFeedbackMessage(), and GenerateCtrlCqiReport().

std::list<PssElement> ns3::LteUePhy::m_pssList
private

Definition at line 326 of file lte-ue-phy.h.

Referenced by GenerateCtrlCqiReport(), and ReceivePss().

bool ns3::LteUePhy::m_pssReceived
private

Definition at line 319 of file lte-ue-phy.h.

Referenced by GenerateCtrlCqiReport(), ReceivePss(), and SubframeIndication().

double ns3::LteUePhy::m_pssReceptionThreshold
private

Definition at line 328 of file lte-ue-phy.h.

Referenced by GenerateCtrlCqiReport(), and GetTypeId().

uint32_t ns3::LteUePhy::m_raPreambleId
private

Definition at line 344 of file lte-ue-phy.h.

Referenced by DoReset(), DoSendRachPreamble(), and ReceiveLteControlMessageList().

uint32_t ns3::LteUePhy::m_raRnti
private

Definition at line 345 of file lte-ue-phy.h.

Referenced by DoReset(), DoSendRachPreamble(), and ReceiveLteControlMessageList().

TracedCallback<uint16_t, uint16_t, double, double> ns3::LteUePhy::m_reportCurrentCellRsrpSinrTrace
private

Trace information regarding RSRP and average SINR (see TS 36.214) uint16_t cellId, uint16_t rnti, double rsrp, double sinr.

Definition at line 351 of file lte-ue-phy.h.

Referenced by GenerateCtrlCqiReport(), and GetTypeId().

TracedCallback<uint16_t, uint16_t, double, double, bool> ns3::LteUePhy::m_reportUeMeasurements
private

Trace information regarding RSRP and RSRQ (see TS 36.214) uint16_t rnti, uint16_t cellId, double rsrpDbm, double rsrqDb, bool isServingCell.

Definition at line 359 of file lte-ue-phy.h.

Referenced by GetTypeId(), and ReportUeMeasurements().

SpectrumValue ns3::LteUePhy::m_rsInterferencePower
private

Definition at line 317 of file lte-ue-phy.h.

Referenced by GenerateCtrlCqiReport(), and ReportInterference().

bool ns3::LteUePhy::m_rsInterferencePowerUpdated
private

Definition at line 316 of file lte-ue-phy.h.

Referenced by GenerateCtrlCqiReport(), ReportInterference(), and SubframeIndication().

SpectrumValue ns3::LteUePhy::m_rsReceivedPower
private

Definition at line 314 of file lte-ue-phy.h.

Referenced by GenerateCtrlCqiReport(), and ReportRsReceivedPower().

bool ns3::LteUePhy::m_rsReceivedPowerUpdated
private

Definition at line 313 of file lte-ue-phy.h.

Referenced by GenerateCtrlCqiReport(), ReportRsReceivedPower(), and SubframeIndication().

uint16_t ns3::LteUePhy::m_rsrpSinrSampleCounter
private

Definition at line 353 of file lte-ue-phy.h.

Referenced by DoReset(), and GenerateCtrlCqiReport().

uint16_t ns3::LteUePhy::m_rsrpSinrSamplePeriod
private

Definition at line 352 of file lte-ue-phy.h.

Referenced by GenerateCtrlCqiReport(), and GetTypeId().

EventId ns3::LteUePhy::m_sendSrsEvent
private

Definition at line 361 of file lte-ue-phy.h.

Referenced by DoReset(), and SubframeIndication().

uint16_t ns3::LteUePhy::m_srsConfigured
private

Definition at line 301 of file lte-ue-phy.h.

Referenced by DoReset(), DoSetSrsConfigurationIndex(), and SubframeIndication().

uint16_t ns3::LteUePhy::m_srsPeriodicity
private

Definition at line 299 of file lte-ue-phy.h.

Referenced by DoReset(), DoSetSrsConfigurationIndex(), and SubframeIndication().

Time ns3::LteUePhy::m_srsStartTime
private

Definition at line 302 of file lte-ue-phy.h.

Referenced by DoSetSrsConfigurationIndex(), and SubframeIndication().

uint16_t ns3::LteUePhy::m_srsSubframeOffset
private

Definition at line 300 of file lte-ue-phy.h.

Referenced by DoSetSrsConfigurationIndex(), and SubframeIndication().

State ns3::LteUePhy::m_state
private

Definition at line 307 of file lte-ue-phy.h.

Referenced by GenerateCtrlCqiReport(), GetState(), and SwitchToState().

TracedCallback<uint16_t, uint16_t, State, State> ns3::LteUePhy::m_stateTransitionTrace
private

Definition at line 309 of file lte-ue-phy.h.

Referenced by GetTypeId(), and SwitchToState().

std::vector<int> ns3::LteUePhy::m_subChannelsForReception
private

Definition at line 273 of file lte-ue-phy.h.

Referenced by GetSubChannelsForReception(), and SetSubChannelsForReception().

std::vector<int> ns3::LteUePhy::m_subChannelsForTransmission
private

Definition at line 272 of file lte-ue-phy.h.

Referenced by GetSubChannelsForTransmission(), and SetSubChannelsForTransmission().

std::vector< std::vector <int> > ns3::LteUePhy::m_subChannelsForTransmissionQueue
private

Definition at line 275 of file lte-ue-phy.h.

Referenced by DoReset(), QueueSubChannelsForTransmission(), and SubframeIndication().

uint8_t ns3::LteUePhy::m_subframeNo
private

Definition at line 311 of file lte-ue-phy.h.

Referenced by SubframeIndication().

uint8_t ns3::LteUePhy::m_transmissionMode
private

Definition at line 296 of file lte-ue-phy.h.

Referenced by CreateDlCqiFeedbackMessage(), DoReset(), and DoSetTransmissionMode().

std::vector<double> ns3::LteUePhy::m_txModeGain
private

Definition at line 297 of file lte-ue-phy.h.

Referenced by CreateDlCqiFeedbackMessage(), SetTxModeGain(), and ~LteUePhy().

LteUeCphySapProvider* ns3::LteUePhy::m_ueCphySapProvider
private

Definition at line 291 of file lte-ue-phy.h.

Referenced by DoDispose(), GetLteUeCphySapProvider(), and LteUePhy().

LteUeCphySapUser* ns3::LteUePhy::m_ueCphySapUser
private
Time ns3::LteUePhy::m_ueMeasurementsFilterLast
private

Definition at line 340 of file lte-ue-phy.h.

Time ns3::LteUePhy::m_ueMeasurementsFilterPeriod
private

Definition at line 339 of file lte-ue-phy.h.

Referenced by GetTypeId(), LteUePhy(), and ReportUeMeasurements().

std::map<uint16_t, UeMeasurementsElement> ns3::LteUePhy::m_ueMeasurementsMap
private

Definition at line 338 of file lte-ue-phy.h.

Referenced by GenerateCtrlCqiReport(), ReceivePss(), and ReportUeMeasurements().

LteUePhySapProvider* ns3::LteUePhy::m_uePhySapProvider
private

Definition at line 288 of file lte-ue-phy.h.

Referenced by DoDispose(), GetLteUePhySapProvider(), and LteUePhy().

LteUePhySapUser* ns3::LteUePhy::m_uePhySapUser
private
bool ns3::LteUePhy::m_ulConfigured
private
TracedCallback<PhyTransmissionStatParameters> ns3::LteUePhy::m_ulPhyTransmission
private

Trace information regarding PHY stats from DL Tx perspective PhyTrasmissionStatParameters see lte-common.h.

Definition at line 367 of file lte-ue-phy.h.

Referenced by GetTypeId(), and ReceiveLteControlMessageList().


The documentation for this class was generated from the following files: