Header for the Transmission Control Protocol. More...
#include <tcp-header.h>
Inheritance diagram for ns3::TcpHeader:
Collaboration diagram for ns3::TcpHeader:Public Types | |
| enum | Flags_t { NONE = 0, FIN = 1, SYN = 2, RST = 4, PSH = 8, ACK = 16, URG = 32, ECE = 64, CWR = 128 } |
| TCP flag field values. More... | |
Public Member Functions | |
| TcpHeader () | |
| virtual | ~TcpHeader () |
| virtual uint32_t | Deserialize (Buffer::Iterator start) |
| void | EnableChecksums (void) |
| Enable checksum calculation for TCP. More... | |
| SequenceNumber32 | GetAckNumber () const |
| uint16_t | GetDestinationPort () const |
| uint8_t | GetFlags () const |
| virtual TypeId | GetInstanceTypeId (void) const |
| uint8_t | GetLength () const |
| SequenceNumber32 | GetSequenceNumber () const |
| virtual uint32_t | GetSerializedSize (void) const |
| uint16_t | GetSourcePort () const |
| uint16_t | GetUrgentPointer () const |
| uint16_t | GetWindowSize () const |
| void | InitializeChecksum (Ipv4Address source, Ipv4Address destination, uint8_t protocol) |
| Initialize the TCP checksum. More... | |
| void | InitializeChecksum (Ipv6Address source, Ipv6Address destination, uint8_t protocol) |
| Initialize the TCP checksum. More... | |
| void | InitializeChecksum (Address source, Address destination, uint8_t protocol) |
| Initialize the TCP checksum. More... | |
| bool | IsChecksumOk (void) const |
| Is the TCP checksum correct ? More... | |
| virtual void | Print (std::ostream &os) const |
| virtual void | Serialize (Buffer::Iterator start) const |
| void | SetAckNumber (SequenceNumber32 ackNumber) |
| void | SetDestinationPort (uint16_t port) |
| void | SetFlags (uint8_t flags) |
| void | SetLength (uint8_t length) |
| void | SetSequenceNumber (SequenceNumber32 sequenceNumber) |
| void | SetSourcePort (uint16_t port) |
| void | SetUrgentPointer (uint16_t urgentPointer) |
| void | SetWindowSize (uint16_t windowSize) |
Public Member Functions inherited from ns3::Header | |
| virtual | ~Header () |
Public Member Functions inherited from ns3::ObjectBase | |
| virtual | ~ObjectBase () |
| Virtual destructor. More... | |
| void | GetAttribute (std::string name, AttributeValue &value) const |
| bool | GetAttributeFailSafe (std::string name, AttributeValue &attribute) const |
| void | SetAttribute (std::string name, const AttributeValue &value) |
| bool | SetAttributeFailSafe (std::string name, const AttributeValue &value) |
| bool | TraceConnect (std::string name, std::string context, const CallbackBase &cb) |
| bool | TraceConnectWithoutContext (std::string name, const CallbackBase &cb) |
| bool | TraceDisconnect (std::string name, std::string context, const CallbackBase &cb) |
| bool | TraceDisconnectWithoutContext (std::string name, const CallbackBase &cb) |
Static Public Member Functions | |
| static TypeId | GetTypeId (void) |
| Get the type ID. More... | |
Static Public Member Functions inherited from ns3::Header | |
| static TypeId | GetTypeId (void) |
| Get the type ID. More... | |
Static Public Member Functions inherited from ns3::Chunk | |
| static TypeId | GetTypeId (void) |
| Get the type ID. More... | |
Static Public Member Functions inherited from ns3::ObjectBase | |
| static TypeId | GetTypeId (void) |
| Get the type ID. More... | |
Private Member Functions | |
| uint16_t | CalculateHeaderChecksum (uint16_t size) const |
| Calculate the header checksum. More... | |
Private Attributes | |
| SequenceNumber32 | m_ackNumber |
| ACK number. More... | |
| bool | m_calcChecksum |
| Flag to calculate checksum. More... | |
| Address | m_destination |
| Destination IP address. More... | |
| uint16_t | m_destinationPort |
| Destination port. More... | |
| uint8_t | m_flags |
| Flags (really a uint6_t) More... | |
| bool | m_goodChecksum |
| Flag to indicate that checksum is correct. More... | |
| uint8_t | m_length |
| Length (really a uint4_t) More... | |
| uint8_t | m_protocol |
| Protocol number. More... | |
| SequenceNumber32 | m_sequenceNumber |
| Sequence number. More... | |
| Address | m_source |
| Source IP address. More... | |
| uint16_t | m_sourcePort |
| Source port. More... | |
| uint16_t | m_urgentPointer |
| Urgent pointer. More... | |
| uint16_t | m_windowSize |
| Window size. More... | |
Additional Inherited Members | |
Protected Member Functions inherited from ns3::ObjectBase | |
| void | ConstructSelf (const AttributeConstructionList &attributes) |
| virtual void | NotifyConstructionCompleted (void) |
| This method is invoked once all member attributes have been initialized. More... | |
Header for the Transmission Control Protocol.
Doxygen introspection did not find any typical Config paths.
This class has fields corresponding to those in a network TCP header (port numbers, sequence and acknowledgement numbers, flags, etc) as well as methods for serialization to and deserialization from a byte buffer.
No Attributes are defined for this type.
No TraceSources are defined for this type.
Definition at line 43 of file tcp-header.h.
TCP flag field values.
| Enumerator | |
|---|---|
| NONE | |
| FIN | |
| SYN | |
| RST | |
| PSH | |
| ACK | |
| URG | |
| ECE | |
| CWR | |
Definition at line 181 of file tcp-header.h.
| ns3::TcpHeader::TcpHeader | ( | ) |
Definition at line 31 of file tcp-header.cc.
|
virtual |
Definition at line 45 of file tcp-header.cc.
|
private |
Calculate the header checksum.
| size | packet size |
Definition at line 152 of file tcp-header.cc.
References ns3::Buffer::AddAtStart(), ns3::Buffer::Begin(), ns3::Buffer::Iterator::CalculateIpChecksum(), ns3::Ipv4Address::IsMatchingType(), m_destination, m_protocol, m_source, ns3::Address::MAX_SIZE, ns3::WriteTo(), ns3::Buffer::Iterator::WriteU16(), and ns3::Buffer::Iterator::WriteU8().
Referenced by Deserialize(), and Serialize().
Here is the call graph for this function:
Here is the caller graph for this function:
|
virtual |
| start | an iterator which points to where the header should written. |
This method is used by Packet::RemoveHeader to re-create a header from the byte buffer of a packet. The data read is expected to match bit-for-bit the representation of this header in real networks.
Implements ns3::Header.
Definition at line 283 of file tcp-header.cc.
References CalculateHeaderChecksum(), GetSerializedSize(), ns3::Buffer::Iterator::GetSize(), m_ackNumber, m_calcChecksum, m_destinationPort, m_flags, m_goodChecksum, m_length, m_sequenceNumber, m_sourcePort, m_urgentPointer, m_windowSize, ns3::Buffer::Iterator::Next(), ns3::Buffer::Iterator::ReadNtohU16(), ns3::Buffer::Iterator::ReadNtohU32(), and visualizer.core::start().
Here is the call graph for this function:| void ns3::TcpHeader::EnableChecksums | ( | void | ) |
Enable checksum calculation for TCP.
Definition at line 50 of file tcp-header.cc.
References m_calcChecksum.
Referenced by ns3::TcpL4Protocol::Receive(), ns3::TcpL4Protocol::Send(), and ns3::TcpL4Protocol::SendPacket().
Here is the caller graph for this function:| SequenceNumber32 ns3::TcpHeader::GetAckNumber | ( | ) | const |
Definition at line 100 of file tcp-header.cc.
References m_ackNumber.
Referenced by ns3::TcpWestwood::CountAck(), ns3::TcpSocketBase::EstimateRtt(), ns3::TcpSocketBase::ProcessSynRcvd(), ns3::TcpSocketBase::ProcessSynSent(), ns3::TcpSocketBase::ProcessWait(), ns3::TcpL4Protocol::Receive(), ns3::TcpWestwood::ReceivedAck(), ns3::TcpSocketBase::ReceivedAck(), ns3::TcpSocketBase::ReceivedData(), and ns3::TcpL4Protocol::SendPacket().
Here is the caller graph for this function:| uint16_t ns3::TcpHeader::GetDestinationPort | ( | ) | const |
Definition at line 92 of file tcp-header.cc.
References m_destinationPort.
Referenced by ns3::IpcsClassifier::Classify(), ns3::EpcTftClassifier::Classify(), and ns3::TcpL4Protocol::Receive().
Here is the caller graph for this function:| uint8_t ns3::TcpHeader::GetFlags | ( | ) | const |
Definition at line 108 of file tcp-header.cc.
References m_flags.
Referenced by ns3::TcpSocketBase::ProcessClosing(), ns3::TcpSocketBase::ProcessEstablished(), ns3::TcpSocketBase::ProcessLastAck(), ns3::TcpSocketBase::ProcessListen(), ns3::TcpSocketBase::ProcessSynRcvd(), ns3::TcpSocketBase::ProcessSynSent(), ns3::TcpSocketBase::ProcessWait(), ns3::TcpL4Protocol::Receive(), ns3::TcpWestwood::ReceivedAck(), ns3::TcpSocketBase::ReceivedAck(), ns3::TcpSocketBase::ReceivedData(), and ns3::TcpL4Protocol::SendPacket().
Here is the caller graph for this function:
|
virtual |
This method is typically implemented by ns3::Object::GetInstanceTypeId but some classes which derive from ns3::ObjectBase directly have to implement it themselves.
Implements ns3::ObjectBase.
Definition at line 210 of file tcp-header.cc.
References GetTypeId().
Here is the call graph for this function:| uint8_t ns3::TcpHeader::GetLength | ( | ) | const |
Definition at line 104 of file tcp-header.cc.
References m_length.
| SequenceNumber32 ns3::TcpHeader::GetSequenceNumber | ( | void | ) | const |
Definition at line 96 of file tcp-header.cc.
References m_sequenceNumber.
Referenced by ns3::TcpRxBuffer::Add(), ns3::TcpSocketBase::CompleteFork(), ns3::TcpSocketBase::PeerClose(), ns3::TcpSocketBase::ProcessClosing(), ns3::TcpSocketBase::ProcessLastAck(), ns3::TcpSocketBase::ProcessSynRcvd(), ns3::TcpSocketBase::ProcessSynSent(), ns3::TcpSocketBase::ProcessWait(), ns3::TcpL4Protocol::Receive(), ns3::TcpSocketBase::ReceivedData(), and ns3::TcpL4Protocol::SendPacket().
Here is the caller graph for this function:
|
virtual |
This method is used by Packet::AddHeader to store a header into the byte buffer of a packet. This method should return the number of bytes which are needed to store the full header data by Serialize.
Implements ns3::Header.
Definition at line 256 of file tcp-header.cc.
References m_length.
Referenced by Deserialize().
Here is the caller graph for this function:| uint16_t ns3::TcpHeader::GetSourcePort | ( | ) | const |
Definition at line 88 of file tcp-header.cc.
References m_sourcePort.
Referenced by ns3::IpcsClassifier::Classify(), ns3::EpcTftClassifier::Classify(), and ns3::TcpL4Protocol::Receive().
Here is the caller graph for this function:
|
static |
Get the type ID.
Definition at line 201 of file tcp-header.cc.
References ns3::TypeId::SetParent().
Referenced by GetInstanceTypeId().
Here is the call graph for this function:
Here is the caller graph for this function:| uint16_t ns3::TcpHeader::GetUrgentPointer | ( | ) | const |
Definition at line 116 of file tcp-header.cc.
References m_urgentPointer.
| uint16_t ns3::TcpHeader::GetWindowSize | ( | ) | const |
Definition at line 112 of file tcp-header.cc.
References m_windowSize.
| void ns3::TcpHeader::InitializeChecksum | ( | Ipv4Address | source, |
| Ipv4Address | destination, | ||
| uint8_t | protocol | ||
| ) |
Initialize the TCP checksum.
If you want to use tcp checksums, you should call this method prior to adding the header to a packet.
| source | the IP source to use in the underlying IP packet. |
| destination | the IP destination to use in the underlying IP packet. |
| protocol | the protocol number to use in the underlying IP packet. |
Definition at line 122 of file tcp-header.cc.
References m_destination, m_protocol, and m_source.
Referenced by ns3::TcpL4Protocol::Receive(), ns3::TcpL4Protocol::Send(), and ns3::TcpL4Protocol::SendPacket().
Here is the caller graph for this function:| void ns3::TcpHeader::InitializeChecksum | ( | Ipv6Address | source, |
| Ipv6Address | destination, | ||
| uint8_t | protocol | ||
| ) |
Initialize the TCP checksum.
If you want to use tcp checksums, you should call this method prior to adding the header to a packet.
| source | the IP source to use in the underlying IP packet. |
| destination | the IP destination to use in the underlying IP packet. |
| protocol | the protocol number to use in the underlying IP packet. |
Definition at line 132 of file tcp-header.cc.
References m_destination, m_protocol, and m_source.
Initialize the TCP checksum.
If you want to use tcp checksums, you should call this method prior to adding the header to a packet.
| source | the IP source to use in the underlying IP packet. |
| destination | the IP destination to use in the underlying IP packet. |
| protocol | the protocol number to use in the underlying IP packet. |
Definition at line 142 of file tcp-header.cc.
References m_destination, m_protocol, and m_source.
| bool ns3::TcpHeader::IsChecksumOk | ( | void | ) | const |
Is the TCP checksum correct ?
Definition at line 195 of file tcp-header.cc.
References m_goodChecksum.
Referenced by ns3::TcpL4Protocol::Receive().
Here is the caller graph for this function:
|
virtual |
| os | output stream This method is used by Packet::Print to print the content of a trailer as ascii data to a c++ output stream. Although the trailer is free to format its output as it wishes, it is recommended to follow a few rules to integrate with the packet pretty printer: start with flags, small field values located between a pair of parens. Values should be separated by whitespace. Follow the parens with the important fields, separated by whitespace. i.e.: (field1 val1 field2 val2 field3 val3) field4 val4 field5 val5 |
Implements ns3::Header.
Definition at line 214 of file tcp-header.cc.
References ACK, CWR, ECE, FIN, m_ackNumber, m_destinationPort, m_flags, m_sequenceNumber, m_sourcePort, m_windowSize, PSH, RST, SYN, and URG.
|
virtual |
| start | an iterator which points to where the header should be written. |
This method is used by Packet::AddHeader to store a header into the byte buffer of a packet. The data written is expected to match bit-for-bit the representation of this header in a real network.
Implements ns3::Header.
Definition at line 260 of file tcp-header.cc.
References CalculateHeaderChecksum(), ns3::Buffer::Iterator::GetSize(), ns3::SequenceNumber< NUMERIC_TYPE, SIGNED_TYPE >::GetValue(), m_ackNumber, m_calcChecksum, m_destinationPort, m_flags, m_length, m_sequenceNumber, m_sourcePort, m_urgentPointer, m_windowSize, visualizer.core::start(), ns3::Buffer::Iterator::WriteHtonU16(), and ns3::Buffer::Iterator::WriteHtonU32().
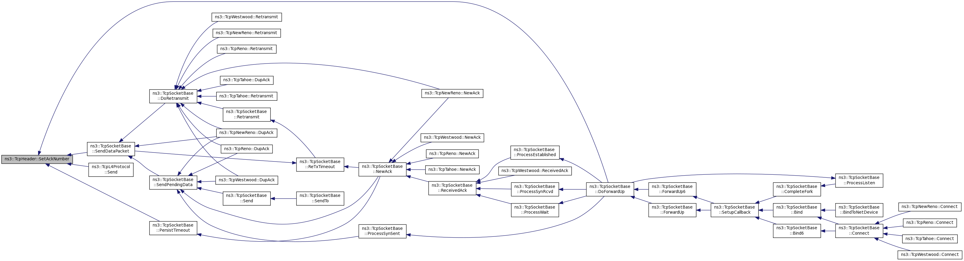
Here is the call graph for this function:| void ns3::TcpHeader::SetAckNumber | ( | SequenceNumber32 | ackNumber | ) |
| ackNumber | the ACK number for this TcpHeader |
Definition at line 67 of file tcp-header.cc.
References m_ackNumber.
Referenced by ns3::TcpSocketBase::DoForwardUp(), ns3::TcpSocketBase::PersistTimeout(), ns3::TcpL4Protocol::Send(), and ns3::TcpSocketBase::SendDataPacket().
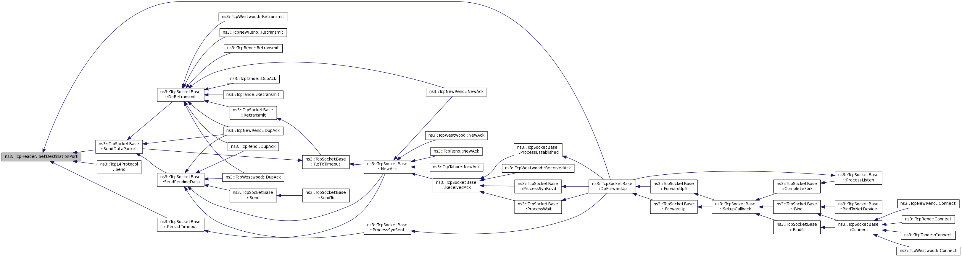
Here is the caller graph for this function:| void ns3::TcpHeader::SetDestinationPort | ( | uint16_t | port | ) |
| port | the destination port for this TcpHeader |
Definition at line 59 of file tcp-header.cc.
References m_destinationPort, and port.
Referenced by ns3::TcpSocketBase::DoForwardUp(), ns3::TcpSocketBase::PersistTimeout(), ns3::TcpL4Protocol::Send(), and ns3::TcpSocketBase::SendDataPacket().
Here is the caller graph for this function:| void ns3::TcpHeader::SetFlags | ( | uint8_t | flags | ) |
| flags | the flags for this TcpHeader |
Definition at line 75 of file tcp-header.cc.
References m_flags.
Referenced by ns3::TcpSocketBase::DoForwardUp(), ns3::TcpL4Protocol::Receive(), ns3::TcpL4Protocol::Send(), and ns3::TcpSocketBase::SendDataPacket().
Here is the caller graph for this function:| void ns3::TcpHeader::SetLength | ( | uint8_t | length | ) |
| length | the length of this TcpHeader |
Definition at line 71 of file tcp-header.cc.
References m_length.
Referenced by ns3::TcpL4Protocol::SendPacket().
Here is the caller graph for this function:| void ns3::TcpHeader::SetSequenceNumber | ( | SequenceNumber32 | sequenceNumber | ) |
| sequenceNumber | the sequence number for this TcpHeader |
Definition at line 63 of file tcp-header.cc.
References m_sequenceNumber.
Referenced by ns3::TcpSocketBase::DoForwardUp(), ns3::TcpSocketBase::PersistTimeout(), and ns3::TcpSocketBase::SendDataPacket().
Here is the caller graph for this function:| void ns3::TcpHeader::SetSourcePort | ( | uint16_t | port | ) |
| port | The source port for this TcpHeader |
Definition at line 55 of file tcp-header.cc.
References m_sourcePort, and port.
Referenced by ns3::TcpSocketBase::DoForwardUp(), ns3::TcpSocketBase::PersistTimeout(), ns3::TcpL4Protocol::Send(), and ns3::TcpSocketBase::SendDataPacket().
Here is the caller graph for this function:| void ns3::TcpHeader::SetUrgentPointer | ( | uint16_t | urgentPointer | ) |
| urgentPointer | the urgent pointer for this TcpHeader |
Definition at line 83 of file tcp-header.cc.
References m_urgentPointer.
| void ns3::TcpHeader::SetWindowSize | ( | uint16_t | windowSize | ) |
| windowSize | the window size for this TcpHeader |
Definition at line 79 of file tcp-header.cc.
References m_windowSize.
Referenced by ns3::TcpSocketBase::DoForwardUp(), ns3::TcpSocketBase::PersistTimeout(), and ns3::TcpSocketBase::SendDataPacket().
Here is the caller graph for this function:
|
private |
ACK number.
Definition at line 211 of file tcp-header.h.
Referenced by Deserialize(), GetAckNumber(), Print(), Serialize(), and SetAckNumber().
|
private |
Flag to calculate checksum.
Definition at line 221 of file tcp-header.h.
Referenced by Deserialize(), EnableChecksums(), and Serialize().
|
private |
Destination IP address.
Definition at line 218 of file tcp-header.h.
Referenced by CalculateHeaderChecksum(), and InitializeChecksum().
|
private |
Destination port.
Definition at line 209 of file tcp-header.h.
Referenced by Deserialize(), GetDestinationPort(), Print(), Serialize(), and SetDestinationPort().
|
private |
Flags (really a uint6_t)
Definition at line 213 of file tcp-header.h.
Referenced by Deserialize(), GetFlags(), Print(), Serialize(), and SetFlags().
|
private |
Flag to indicate that checksum is correct.
Definition at line 222 of file tcp-header.h.
Referenced by Deserialize(), and IsChecksumOk().
|
private |
Length (really a uint4_t)
Definition at line 212 of file tcp-header.h.
Referenced by Deserialize(), GetLength(), GetSerializedSize(), Serialize(), and SetLength().
|
private |
Protocol number.
Definition at line 219 of file tcp-header.h.
Referenced by CalculateHeaderChecksum(), and InitializeChecksum().
|
private |
Sequence number.
Definition at line 210 of file tcp-header.h.
Referenced by Deserialize(), GetSequenceNumber(), Print(), Serialize(), and SetSequenceNumber().
|
private |
Source IP address.
Definition at line 217 of file tcp-header.h.
Referenced by CalculateHeaderChecksum(), and InitializeChecksum().
|
private |
Source port.
Definition at line 208 of file tcp-header.h.
Referenced by Deserialize(), GetSourcePort(), Print(), Serialize(), and SetSourcePort().
|
private |
Urgent pointer.
Definition at line 215 of file tcp-header.h.
Referenced by Deserialize(), GetUrgentPointer(), Serialize(), and SetUrgentPointer().
|
private |
Window size.
Definition at line 214 of file tcp-header.h.
Referenced by Deserialize(), GetWindowSize(), Print(), Serialize(), and SetWindowSize().