A Discrete-Event Network Simulator
API
 All Classes Namespaces Files Functions Variables Typedefs Enumerations Enumerator Properties Friends Macros Groups Pages
ns3::Chunk Class Referenceabstract

abstract base class for ns3::Header and ns3::Trailer More...

#include <chunk.h>

+ Inheritance diagram for ns3::Chunk:
+ Collaboration diagram for ns3::Chunk:

Public Member Functions

virtual uint32_t Deserialize (Buffer::Iterator start)=0
 Deserialize the object from a buffer iterator. More...
 
virtual void Print (std::ostream &os) const =0
 Print the object contents. More...
 
- Public Member Functions inherited from ns3::ObjectBase
virtual ~ObjectBase ()
 Virtual destructor. More...
 
void GetAttribute (std::string name, AttributeValue &value) const
 
bool GetAttributeFailSafe (std::string name, AttributeValue &attribute) const
 
virtual TypeId GetInstanceTypeId (void) const =0
 
void SetAttribute (std::string name, const AttributeValue &value)
 
bool SetAttributeFailSafe (std::string name, const AttributeValue &value)
 
bool TraceConnect (std::string name, std::string context, const CallbackBase &cb)
 
bool TraceConnectWithoutContext (std::string name, const CallbackBase &cb)
 
bool TraceDisconnect (std::string name, std::string context, const CallbackBase &cb)
 
bool TraceDisconnectWithoutContext (std::string name, const CallbackBase &cb)
 

Static Public Member Functions

static TypeId GetTypeId (void)
 Get the type ID. More...
 
- Static Public Member Functions inherited from ns3::ObjectBase
static TypeId GetTypeId (void)
 Get the type ID. More...
 

Additional Inherited Members

- Protected Member Functions inherited from ns3::ObjectBase
void ConstructSelf (const AttributeConstructionList &attributes)
 
virtual void NotifyConstructionCompleted (void)
 This method is invoked once all member attributes have been initialized. More...
 

Detailed Description

abstract base class for ns3::Header and ns3::Trailer

Doxygen introspection did not find any typical Config paths.


No Attributes are defined for this type.
No TraceSources are defined for this type.

Definition at line 14 of file chunk.h.

Member Function Documentation

virtual uint32_t ns3::Chunk::Deserialize ( Buffer::Iterator  start)
pure virtual

Deserialize the object from a buffer iterator.

Parameters
startthe buffer iterator
Returns
the number of deserialized bytes

Implemented in ns3::Icmpv6OptionRedirected, ns3::Icmpv6OptionLinkLayerAddress, ns3::Icmpv6OptionPrefixInformation, ns3::Icmpv6OptionMtu, ns3::Icmpv6ParameterError, ns3::dsr::DsrOptionAckHeader, ns3::Icmpv6TimeExceeded, ns3::dsr::DsrOptionAckReqHeader, ns3::Icmpv6TooBig, ns3::SixLowPanUdpNhcExtension, ns3::dsr::DsrOptionRerrUnsupportHeader, ns3::Icmpv6DestinationUnreachable, ns3::Icmpv6Echo, ns3::SixLowPanNhcExtension, ns3::dsr::DsrOptionRerrUnreachHeader, ns3::Icmpv6Redirection, ns3::Icmpv6RS, ns3::dsr::DsrOptionRerrHeader, ns3::MeasurementReportHeader, ns3::Ipv6ExtensionAHHeader, ns3::RrcConnectionRejectHeader, ns3::Icmpv6RA, ns3::MgtDelBaHeader, ns3::SixLowPanIphc, ns3::RrcConnectionReleaseHeader, ns3::Ipv6ExtensionESPHeader, ns3::dsr::DsrOptionSRHeader, ns3::RrcConnectionReestablishmentRejectHeader, ns3::PbbPacket, ns3::RrcConnectionReestablishmentCompleteHeader, ns3::Ipv6ExtensionLooseRoutingHeader, ns3::MgtAddBaResponseHeader, ns3::SixLowPanIpv6, ns3::RrcConnectionReestablishmentHeader, ns3::IdealHandoverCommandHeader, ns3::Icmpv6NA, ns3::RrcConnectionReestablishmentRequestHeader, ns3::dsr::DsrOptionRrepHeader, ns3::Ipv6ExtensionRoutingHeader, ns3::RngReq, ns3::HandoverPreparationInfoHeader, ns3::SixLowPanFragN, ns3::UanHeaderRcAck, ns3::MgtAddBaRequestHeader, ns3::DsaAck, ns3::WifiActionHeader, ns3::IdealHandoverPreparationInfoHeader, ns3::LrWpanMacHeader, ns3::Ipv6ExtensionFragmentHeader, ns3::UanHeaderRcCts, ns3::SixLowPanFrag1, ns3::Icmpv6NS, ns3::Ipv6OptionRouterAlertHeader, ns3::DsaRsp, ns3::RrcConnectionReconfigurationHeader, ns3::dsr::DsrOptionRreqHeader, ns3::RrcConnectionReconfigurationCompleteHeader, ns3::UlMap, ns3::DlMap, ns3::Ipv6OptionJumbogramHeader, ns3::Ipv6ExtensionDestinationHeader, ns3::dsr::DsrRoutingHeader, ns3::DsaReq, ns3::EpcX2ResourceStatusUpdateHeader, ns3::Icmpv6OptionHeader, ns3::RrcConnectionSetupCompleteHeader, ns3::MgtProbeResponseHeader, ns3::UanHeaderRcCtsGlobal, ns3::aodv::RerrHeader, ns3::EpcX2LoadInformationHeader, ns3::FragmentationSubheader, ns3::Ipv6ExtensionHopByHopHeader, ns3::Ipv6OptionPadnHeader, ns3::aodv::RrepAckHeader, ns3::Icmpv4TimeExceeded, ns3::TcpHeader, ns3::EpcX2UeContextReleaseHeader, ns3::dsr::DsrOptionPadnHeader, ns3::RrcConnectionSetupHeader, ns3::Dcd, ns3::Ipv4Header, ns3::GrantManagementSubheader, ns3::MgtProbeRequestHeader, ns3::Ucd, ns3::EpcX2SnStatusTransferHeader, ns3::Icmpv4DestinationUnreachable, ns3::olsr::MessageHeader, ns3::UanHeaderRcRts, ns3::Ipv6OptionPad1Header, ns3::Icmpv6Header, ns3::SixLowPanHc1, ns3::RngRsp, ns3::aodv::RrepHeader, ns3::CtrlBAckResponseHeader, ns3::dsr::DsrOptionPad1Header, ns3::RrcConnectionRequestHeader, anonymous_namespace{packet-metadata-test.cc}::HistoryTrailer< N >, ns3::Ipv6Header, anonymous_namespace{packet-test-suite.cc}::ATestTrailer< N >, ns3::EpcX2HandoverPreparationFailureHeader, ns3::BandwidthRequestHeader, ns3::RipNgHeader, ns3::dsr::DsrFsHeader, ns3::RrcDlCcchMessage, ns3::MgtAssocResponseHeader, ns3::RrcUlCcchMessage, ns3::VendorSpecificActionHeader, ns3::Icmpv4Echo, ns3::EpcX2HandoverRequestAckHeader, ns3::LteRlcAmHeader, anonymous_namespace{packet-test-suite.cc}::ATestHeader< N >, ns3::RrcDlDcchMessage, ns3::UdpHeader, ns3::Ipv6OptionHeader, ns3::dsr::DsrOptionHeader, ns3::aodv::RreqHeader, ns3::EthernetHeader, ns3::WifiMacHeader, ns3::GenericMacHeader, ns3::Ipv6ExtensionHeader, ns3::RrcUlDcchMessage, ns3::UanHeaderCommon, ns3::ArpHeader, ns3::olsr::PacketHeader, ns3::EthernetTrailer, ns3::OfdmDownlinkFramePrefix, ns3::MgtAssocRequestHeader, ns3::UanHeaderRcData, ns3::EpcX2HandoverRequestHeader, ns3::Header, ns3::RadiotapHeader, ns3::LteRlcHeader, ns3::Trailer, ns3::Tlv, ns3::Icmpv4Header, anonymous_namespace{packet-metadata-test.cc}::HistoryHeader< N >, ns3::dot11s::PeerLinkFrameStart, ns3::ManagementMessageType, ns3::RipNgRte, ns3::dsdv::DsdvHeader, ns3::LlcSnapHeader, ns3::LtePdcpHeader, ns3::PppHeader, ns3::aodv::TypeHeader, ns3::SeqTsHeader, ns3::dot11s::MeshHeader, ns3::LrWpanMacTrailer, ns3::CtrlBAckRequestHeader, ns3::WifiInformationElementVector, ns3::MacHeaderType, ns3::Asn1Header, ns3::flame::FlameHeader, ns3::WifiMacTrailer, ns3::GtpuHeader, ns3::RrcAsn1Header, ns3::WimaxMacToMacHeader, ns3::AmsduSubframeHeader, ns3::EpcX2Header, BenchHeader< N >, ns3::AlohaNoackMacHeader, and MyHeader.

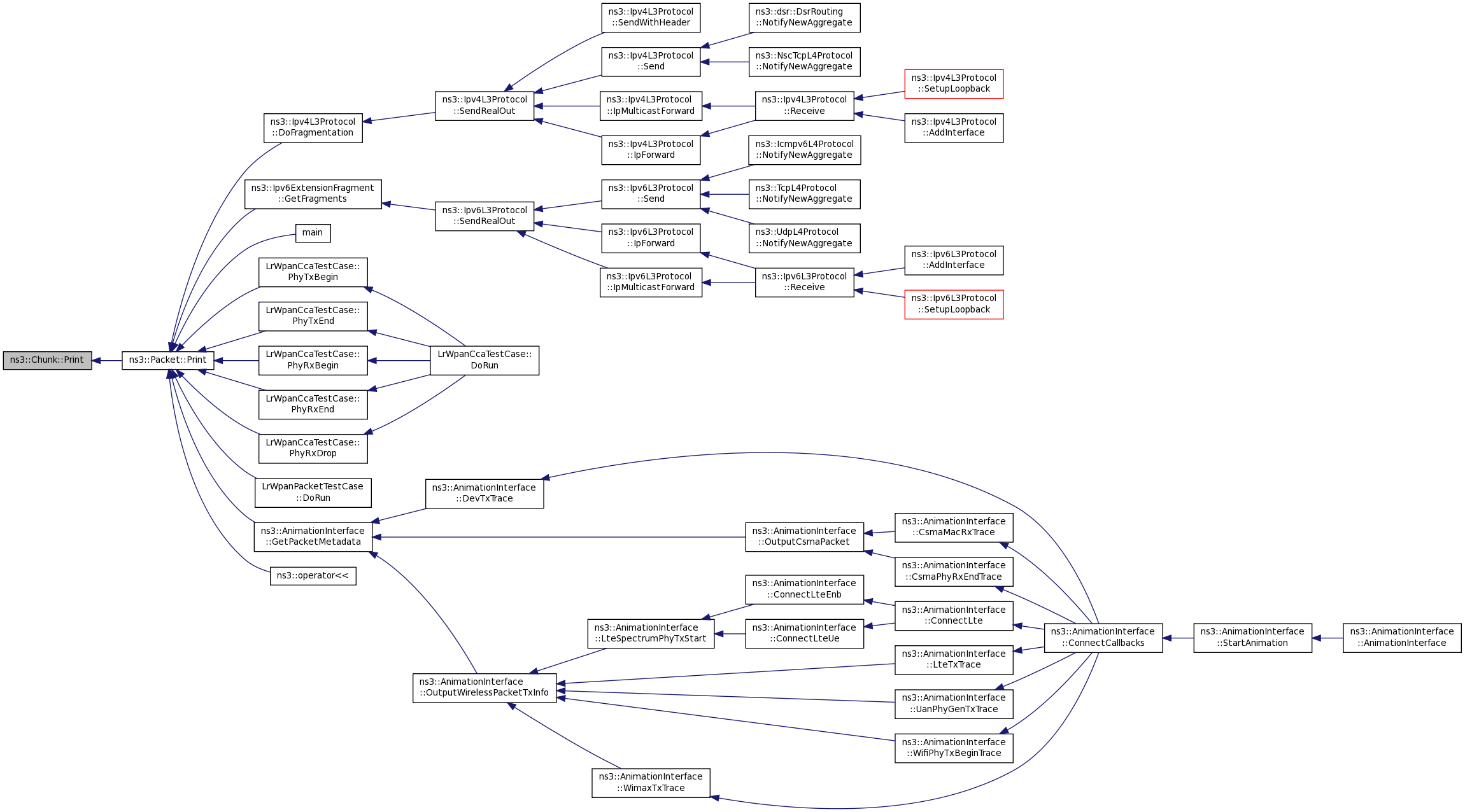
Referenced by ns3::Packet::Print().

+ Here is the caller graph for this function:

TypeId ns3::Chunk::GetTypeId ( void  )
static

Get the type ID.

Returns
the object TypeId

Definition at line 8 of file chunk.cc.

References ns3::TypeId::SetParent().

+ Here is the call graph for this function:

virtual void ns3::Chunk::Print ( std::ostream &  os) const
pure virtual

Print the object contents.

Parameters
osthe output stream

Implemented in ns3::Icmpv6OptionRedirected, ns3::Icmpv6OptionLinkLayerAddress, ns3::Icmpv6OptionPrefixInformation, ns3::Icmpv6OptionMtu, ns3::Icmpv6ParameterError, ns3::dsr::DsrOptionAckHeader, ns3::Icmpv6TimeExceeded, ns3::dsr::DsrOptionAckReqHeader, ns3::Icmpv6TooBig, ns3::SixLowPanUdpNhcExtension, ns3::dsr::DsrOptionRerrUnsupportHeader, ns3::Icmpv6DestinationUnreachable, ns3::Icmpv6Echo, ns3::SixLowPanNhcExtension, ns3::dsr::DsrOptionRerrUnreachHeader, ns3::Icmpv6Redirection, ns3::Icmpv6RS, ns3::dsr::DsrOptionRerrHeader, ns3::MeasurementReportHeader, ns3::RrcConnectionRejectHeader, ns3::Ipv6ExtensionAHHeader, ns3::MgtDelBaHeader, ns3::RrcConnectionReleaseHeader, ns3::Icmpv6RA, ns3::SixLowPanIphc, ns3::PbbPacket, ns3::RrcConnectionReestablishmentRejectHeader, ns3::Ipv6ExtensionESPHeader, ns3::dsr::DsrOptionSRHeader, ns3::RrcConnectionReestablishmentCompleteHeader, ns3::MgtAddBaResponseHeader, ns3::Ipv6ExtensionLooseRoutingHeader, ns3::RrcConnectionReestablishmentHeader, ns3::SixLowPanIpv6, ns3::IdealHandoverCommandHeader, ns3::RrcConnectionReestablishmentRequestHeader, ns3::Icmpv6NA, ns3::dsr::DsrOptionRrepHeader, ns3::HandoverPreparationInfoHeader, ns3::RngReq, ns3::Ipv6ExtensionRoutingHeader, ns3::UanHeaderRcAck, ns3::SixLowPanFragN, ns3::MgtAddBaRequestHeader, ns3::DsaAck, ns3::WifiActionHeader, ns3::IdealHandoverPreparationInfoHeader, ns3::LrWpanMacHeader, ns3::UanHeaderRcCts, ns3::DsaRsp, ns3::Ipv6ExtensionFragmentHeader, ns3::SixLowPanFrag1, ns3::Icmpv6NS, ns3::Ipv6OptionRouterAlertHeader, ns3::RrcConnectionReconfigurationHeader, ns3::dsr::DsrOptionRreqHeader, ns3::RrcConnectionReconfigurationCompleteHeader, ns3::UlMap, ns3::DlMap, ns3::EpcX2ResourceStatusUpdateHeader, ns3::DsaReq, ns3::RrcConnectionSetupCompleteHeader, ns3::Ipv6OptionJumbogramHeader, ns3::dsr::DsrRoutingHeader, ns3::Ipv6ExtensionDestinationHeader, ns3::UanHeaderRcCtsGlobal, ns3::MgtProbeResponseHeader, ns3::aodv::RerrHeader, ns3::Icmpv6OptionHeader, ns3::EpcX2LoadInformationHeader, ns3::FragmentationSubheader, ns3::aodv::RrepAckHeader, ns3::Icmpv4TimeExceeded, ns3::EpcX2UeContextReleaseHeader, ns3::TcpHeader, ns3::Ipv6ExtensionHopByHopHeader, ns3::Ipv6OptionPadnHeader, ns3::RrcConnectionSetupHeader, ns3::Dcd, ns3::Ipv4Header, ns3::GrantManagementSubheader, ns3::dsr::DsrOptionPadnHeader, ns3::MgtProbeRequestHeader, ns3::Ucd, ns3::EpcX2SnStatusTransferHeader, ns3::Icmpv4DestinationUnreachable, ns3::olsr::MessageHeader, ns3::UanHeaderRcRts, anonymous_namespace{packet-test-suite.cc}::ATestTrailer< N >, ns3::aodv::RrepHeader, ns3::RrcConnectionRequestHeader, ns3::RngRsp, ns3::CtrlBAckResponseHeader, anonymous_namespace{packet-metadata-test.cc}::HistoryTrailer< N >, ns3::Ipv6OptionPad1Header, ns3::Icmpv6Header, ns3::EpcX2HandoverPreparationFailureHeader, ns3::SixLowPanHc1, ns3::BandwidthRequestHeader, ns3::dsr::DsrOptionPad1Header, ns3::RrcDlCcchMessage, ns3::Ipv6Header, ns3::MgtAssocResponseHeader, ns3::RipNgHeader, ns3::dsr::DsrFsHeader, ns3::RrcUlCcchMessage, ns3::VendorSpecificActionHeader, ns3::Icmpv4Echo, ns3::EpcX2HandoverRequestAckHeader, anonymous_namespace{packet-test-suite.cc}::ATestHeader< N >, ns3::LteRlcAmHeader, ns3::RrcDlDcchMessage, ns3::UdpHeader, ns3::aodv::RreqHeader, ns3::EthernetHeader, ns3::RrcUlDcchMessage, ns3::WifiMacHeader, ns3::GenericMacHeader, ns3::UanHeaderCommon, ns3::dsr::DsrOptionHeader, ns3::Ipv6OptionHeader, ns3::ArpHeader, ns3::RadiotapHeader, ns3::Header, ns3::olsr::PacketHeader, ns3::EthernetTrailer, ns3::OfdmDownlinkFramePrefix, ns3::MgtAssocRequestHeader, ns3::Trailer, ns3::UanHeaderRcData, ns3::Ipv6ExtensionHeader, ns3::EpcX2HandoverRequestHeader, ns3::RrcAsn1Header, ns3::Icmpv4Header, ns3::LteRlcHeader, ns3::Tlv, anonymous_namespace{packet-metadata-test.cc}::HistoryHeader< N >, ns3::dot11s::PeerLinkFrameStart, ns3::ManagementMessageType, ns3::dsdv::DsdvHeader, ns3::aodv::TypeHeader, ns3::LlcSnapHeader, ns3::PppHeader, ns3::LtePdcpHeader, ns3::SeqTsHeader, ns3::LrWpanMacTrailer, ns3::WifiInformationElementVector, ns3::CtrlBAckRequestHeader, ns3::MacHeaderType, ns3::RipNgRte, ns3::Asn1Header, ns3::GtpuHeader, ns3::flame::FlameHeader, ns3::WifiMacTrailer, ns3::WimaxMacToMacHeader, ns3::EpcX2Header, ns3::dot11s::MeshHeader, ns3::AlohaNoackMacHeader, ns3::AmsduSubframeHeader, BenchHeader< N >, and MyHeader.

Referenced by ns3::Packet::Print().

+ Here is the caller graph for this function:


The documentation for this class was generated from the following files: