This class extends Asn1Header functions, adding serialization/deserialization of some Information elements defined in 3GPP TS 36.331. More...
#include <lte-rrc-header.h>
Inheritance diagram for ns3::RrcAsn1Header:
Collaboration diagram for ns3::RrcAsn1Header:Public Member Functions | |
| RrcAsn1Header () | |
| int | GetMessageType () |
Public Member Functions inherited from ns3::Asn1Header | |
| Asn1Header () | |
| virtual | ~Asn1Header () |
| uint32_t | GetSerializedSize (void) const |
| void | Serialize (Buffer::Iterator bIterator) const |
Public Member Functions inherited from ns3::Header | |
| virtual | ~Header () |
Public Member Functions inherited from ns3::ObjectBase | |
| virtual | ~ObjectBase () |
| Virtual destructor. More... | |
| void | GetAttribute (std::string name, AttributeValue &value) const |
| bool | GetAttributeFailSafe (std::string name, AttributeValue &attribute) const |
| void | SetAttribute (std::string name, const AttributeValue &value) |
| bool | SetAttributeFailSafe (std::string name, const AttributeValue &value) |
| bool | TraceConnect (std::string name, std::string context, const CallbackBase &cb) |
| bool | TraceConnectWithoutContext (std::string name, const CallbackBase &cb) |
| bool | TraceDisconnect (std::string name, std::string context, const CallbackBase &cb) |
| bool | TraceDisconnectWithoutContext (std::string name, const CallbackBase &cb) |
Protected Member Functions | |
| uint32_t | Deserialize (Buffer::Iterator bIterator)=0 |
| Buffer::Iterator | DeserializeDrbToAddModList (std::list< LteRrcSap::DrbToAddMod > *drbToAddModLis, Buffer::Iterator bIterator) |
| Buffer::Iterator | DeserializeLogicalChannelConfig (LteRrcSap::LogicalChannelConfig *logicalChannelConfig, Buffer::Iterator bIterator) |
| Buffer::Iterator | DeserializeMeasConfig (LteRrcSap::MeasConfig *measConfig, Buffer::Iterator bIterator) |
| Buffer::Iterator | DeserializeMeasResults (LteRrcSap::MeasResults *measResults, Buffer::Iterator bIterator) |
| Buffer::Iterator | DeserializePhysicalConfigDedicated (LteRrcSap::PhysicalConfigDedicated *physicalConfigDedicated, Buffer::Iterator bIterator) |
| Buffer::Iterator | DeserializePlmnIdentity (uint32_t *plmnId, Buffer::Iterator bIterator) |
| Buffer::Iterator | DeserializeQoffsetRange (int8_t *qOffsetRange, Buffer::Iterator bIterator) |
| Buffer::Iterator | DeserializeRachConfigCommon (LteRrcSap::RachConfigCommon *rachConfigCommon, Buffer::Iterator bIterator) |
| Buffer::Iterator | DeserializeRadioResourceConfigCommon (LteRrcSap::RadioResourceConfigCommon *radioResourceConfigCommon, Buffer::Iterator bIterator) |
| Buffer::Iterator | DeserializeRadioResourceConfigCommonSib (LteRrcSap::RadioResourceConfigCommonSib *radioResourceConfigCommonSib, Buffer::Iterator bIterator) |
| Buffer::Iterator | DeserializeRadioResourceConfigDedicated (LteRrcSap::RadioResourceConfigDedicated *radioResourceConfigDedicated, Buffer::Iterator bIterator) |
| Buffer::Iterator | DeserializeSrbToAddModList (std::list< LteRrcSap::SrbToAddMod > *srbToAddModList, Buffer::Iterator bIterator) |
| Buffer::Iterator | DeserializeSystemInformationBlockType1 (LteRrcSap::SystemInformationBlockType1 *systemInformationBlockType1, Buffer::Iterator bIterator) |
| Buffer::Iterator | DeserializeSystemInformationBlockType2 (LteRrcSap::SystemInformationBlockType2 *systemInformationBlockType2, Buffer::Iterator bIterator) |
| Buffer::Iterator | DeserializeThresholdEutra (LteRrcSap::ThresholdEutra *thresholdEutra, Buffer::Iterator bIterator) |
| virtual TypeId | GetInstanceTypeId (void) const |
| virtual void | PreSerialize (void) const =0 |
| This function serializes class attributes to m_serializationResult local Buffer. More... | |
| void | Print (std::ostream &os) const |
| void | Print (std::ostream &os, LteRrcSap::RadioResourceConfigDedicated radioResourceConfigDedicated) const |
| This function prints RadioResourceConfigDedicated IE, for debugging purposes. More... | |
| void | SerializeDrbToAddModList (std::list< LteRrcSap::DrbToAddMod > drbToAddModList) const |
| void | SerializeLogicalChannelConfig (LteRrcSap::LogicalChannelConfig logicalChannelConfig) const |
| void | SerializeMeasConfig (LteRrcSap::MeasConfig measConfig) const |
| void | SerializeMeasResults (LteRrcSap::MeasResults measResults) const |
| void | SerializePhysicalConfigDedicated (LteRrcSap::PhysicalConfigDedicated physicalConfigDedicated) const |
| void | SerializePlmnIdentity (uint32_t plmnId) const |
| void | SerializeQoffsetRange (int8_t qOffsetRange) const |
| void | SerializeRachConfigCommon (LteRrcSap::RachConfigCommon rachConfigCommon) const |
| void | SerializeRadioResourceConfigCommon (LteRrcSap::RadioResourceConfigCommon radioResourceConfigCommon) const |
| void | SerializeRadioResourceConfigCommonSib (LteRrcSap::RadioResourceConfigCommonSib radioResourceConfigCommonSib) const |
| void | SerializeRadioResourceConfigDedicated (LteRrcSap::RadioResourceConfigDedicated radioResourceConfigDedicated) const |
| void | SerializeSrbToAddModList (std::list< LteRrcSap::SrbToAddMod > srbToAddModList) const |
| void | SerializeSystemInformationBlockType1 (LteRrcSap::SystemInformationBlockType1 systemInformationBlockType1) const |
| void | SerializeSystemInformationBlockType2 (LteRrcSap::SystemInformationBlockType2 systemInformationBlockType2) const |
| void | SerializeThresholdEutra (LteRrcSap::ThresholdEutra thresholdEutra) const |
Protected Member Functions inherited from ns3::Asn1Header | |
| template<int N> | |
| Buffer::Iterator | DeserializeBitset (std::bitset< N > *data, Buffer::Iterator bIterator) |
| Buffer::Iterator | DeserializeBitset (std::bitset< 8 > *data, Buffer::Iterator bIterator) |
| template<int N> | |
| Buffer::Iterator | DeserializeBitstring (std::bitset< N > *bitstring, Buffer::Iterator bIterator) |
| Buffer::Iterator | DeserializeBitstring (std::bitset< 1 > *bitstring, Buffer::Iterator bIterator) |
| Buffer::Iterator | DeserializeBitstring (std::bitset< 2 > *bitstring, Buffer::Iterator bIterator) |
| Buffer::Iterator | DeserializeBitstring (std::bitset< 8 > *bitstring, Buffer::Iterator bIterator) |
| Buffer::Iterator | DeserializeBitstring (std::bitset< 10 > *bitstring, Buffer::Iterator bIterator) |
| Buffer::Iterator | DeserializeBitstring (std::bitset< 16 > *bitstring, Buffer::Iterator bIterator) |
| Buffer::Iterator | DeserializeBitstring (std::bitset< 27 > *bitstring, Buffer::Iterator bIterator) |
| Buffer::Iterator | DeserializeBitstring (std::bitset< 28 > *bitstring, Buffer::Iterator bIterator) |
| Buffer::Iterator | DeserializeBitstring (std::bitset< 32 > *bitstring, Buffer::Iterator bIterator) |
| Buffer::Iterator | DeserializeBoolean (bool *value, Buffer::Iterator bIterator) |
| Buffer::Iterator | DeserializeChoice (int numOptions, bool isExtensionMarkerPresent, int *selectedOption, Buffer::Iterator bIterator) |
| Buffer::Iterator | DeserializeEnum (int numElems, int *selectedElem, Buffer::Iterator bIterator) |
| Buffer::Iterator | DeserializeInteger (int *n, int nmin, int nmax, Buffer::Iterator bIterator) |
| Buffer::Iterator | DeserializeNull (Buffer::Iterator bIterator) |
| template<int N> | |
| Buffer::Iterator | DeserializeSequence (std::bitset< N > *optionalOrDefaultMask, bool isExtensionMarkerPresent, Buffer::Iterator bIterator) |
| Buffer::Iterator | DeserializeSequence (std::bitset< 0 > *optionalOrDefaultMask, bool isExtensionMarkerPresent, Buffer::Iterator bIterator) |
| Buffer::Iterator | DeserializeSequence (std::bitset< 1 > *optionalOrDefaultMask, bool isExtensionMarkerPresent, Buffer::Iterator bIterator) |
| Buffer::Iterator | DeserializeSequence (std::bitset< 2 > *optionalOrDefaultMask, bool isExtensionMarkerPresent, Buffer::Iterator bIterator) |
| Buffer::Iterator | DeserializeSequence (std::bitset< 3 > *optionalOrDefaultMask, bool isExtensionMarkerPresent, Buffer::Iterator bIterator) |
| Buffer::Iterator | DeserializeSequence (std::bitset< 4 > *optionalOrDefaultMask, bool isExtensionMarkerPresent, Buffer::Iterator bIterator) |
| Buffer::Iterator | DeserializeSequence (std::bitset< 5 > *optionalOrDefaultMask, bool isExtensionMarkerPresent, Buffer::Iterator bIterator) |
| Buffer::Iterator | DeserializeSequence (std::bitset< 6 > *optionalOrDefaultMask, bool isExtensionMarkerPresent, Buffer::Iterator bIterator) |
| Buffer::Iterator | DeserializeSequence (std::bitset< 9 > *optionalOrDefaultMask, bool isExtensionMarkerPresent, Buffer::Iterator bIterator) |
| Buffer::Iterator | DeserializeSequence (std::bitset< 10 > *optionalOrDefaultMask, bool isExtensionMarkerPresent, Buffer::Iterator bIterator) |
| Buffer::Iterator | DeserializeSequence (std::bitset< 11 > *optionalOrDefaultMask, bool isExtensionMarkerPresent, Buffer::Iterator bIterator) |
| Buffer::Iterator | DeserializeSequenceOf (int *numElems, int nMax, int nMin, Buffer::Iterator bIterator) |
| void | FinalizeSerialization () const |
| template<int N> | |
| void | SerializeBitset (std::bitset< N > data) const |
| template<int N> | |
| void | SerializeBitstring (std::bitset< N > bitstring) const |
| void | SerializeBitstring (std::bitset< 1 > bitstring) const |
| void | SerializeBitstring (std::bitset< 2 > bitstring) const |
| void | SerializeBitstring (std::bitset< 8 > bitstring) const |
| void | SerializeBitstring (std::bitset< 10 > bitstring) const |
| void | SerializeBitstring (std::bitset< 16 > bitstring) const |
| void | SerializeBitstring (std::bitset< 27 > bitstring) const |
| void | SerializeBitstring (std::bitset< 28 > bitstring) const |
| void | SerializeBitstring (std::bitset< 32 > bitstring) const |
| void | SerializeBoolean (bool value) const |
| void | SerializeChoice (int numOptions, int selectedOption, bool isExtensionMarkerPresent) const |
| void | SerializeEnum (int numElems, int selectedElem) const |
| void | SerializeInteger (int n, int nmin, int nmax) const |
| void | SerializeNull () const |
| void | SerializeOctetstring (std::string s) const |
| template<int N> | |
| void | SerializeSequence (std::bitset< N > optionalOrDefaultMask, bool isExtensionMarkerPresent) const |
| void | SerializeSequence (std::bitset< 0 > optionalOrDefaultMask, bool isExtensionMarkerPresent) const |
| void | SerializeSequence (std::bitset< 1 > optionalOrDefaultMask, bool isExtensionMarkerPresent) const |
| void | SerializeSequence (std::bitset< 2 > optionalOrDefaultMask, bool isExtensionMarkerPresent) const |
| void | SerializeSequence (std::bitset< 3 > optionalOrDefaultMask, bool isExtensionMarkerPresent) const |
| void | SerializeSequence (std::bitset< 4 > optionalOrDefaultMask, bool isExtensionMarkerPresent) const |
| void | SerializeSequence (std::bitset< 5 > optionalOrDefaultMask, bool isExtensionMarkerPresent) const |
| void | SerializeSequence (std::bitset< 6 > optionalOrDefaultMask, bool isExtensionMarkerPresent) const |
| void | SerializeSequence (std::bitset< 9 > optionalOrDefaultMask, bool isExtensionMarkerPresent) const |
| void | SerializeSequence (std::bitset< 10 > optionalOrDefaultMask, bool isExtensionMarkerPresent) const |
| void | SerializeSequence (std::bitset< 11 > optionalOrDefaultMask, bool isExtensionMarkerPresent) const |
| void | SerializeSequenceOf (int numElems, int nMax, int nMin) const |
| void | WriteOctet (uint8_t octet) const |
Protected Member Functions inherited from ns3::ObjectBase | |
| void | ConstructSelf (const AttributeConstructionList &attributes) |
| virtual void | NotifyConstructionCompleted (void) |
| This method is invoked once all member attributes have been initialized. More... | |
Static Protected Member Functions | |
| static TypeId | GetTypeId (void) |
Protected Attributes | |
| int | m_messageType |
| Stores RRC message type, according to 3GPP TS 36.331. More... | |
Protected Attributes inherited from ns3::Asn1Header | |
| bool | m_isDataSerialized |
| uint8_t | m_numSerializationPendingBits |
| uint8_t | m_serializationPendingBits |
| Buffer | m_serializationResult |
Additional Inherited Members | |
Static Public Member Functions inherited from ns3::Asn1Header | |
| static TypeId | GetTypeId (void) |
Static Public Member Functions inherited from ns3::Header | |
| static TypeId | GetTypeId (void) |
| Get the type ID. More... | |
Static Public Member Functions inherited from ns3::Chunk | |
| static TypeId | GetTypeId (void) |
| Get the type ID. More... | |
Static Public Member Functions inherited from ns3::ObjectBase | |
| static TypeId | GetTypeId (void) |
| Get the type ID. More... | |
This class extends Asn1Header functions, adding serialization/deserialization of some Information elements defined in 3GPP TS 36.331.
Definition at line 38 of file lte-rrc-header.h.
| ns3::RrcAsn1Header::RrcAsn1Header | ( | ) |
Definition at line 44 of file lte-rrc-header.cc.
|
protectedpure virtual |
| start | an iterator which points to where the header should read from. |
This method is used by Packet::RemoveHeader to re-create a header from the byte buffer of a packet. The data read is expected to match bit-for-bit the representation of this header in real networks.
Note that data is not actually removed from the buffer to which the iterator points. Both Packet::RemoveHeader() and Packet::PeekHeader() call Deserialize(), but only the RemoveHeader() has additional statements to remove the header bytes from the underlying buffer and associated metadata.
Implements ns3::Asn1Header.
Implemented in ns3::MeasurementReportHeader, ns3::RrcConnectionRejectHeader, ns3::RrcConnectionReleaseHeader, ns3::RrcConnectionReestablishmentRejectHeader, ns3::RrcConnectionReestablishmentCompleteHeader, ns3::RrcConnectionReestablishmentHeader, ns3::RrcConnectionReestablishmentRequestHeader, ns3::HandoverPreparationInfoHeader, ns3::RrcConnectionReconfigurationHeader, ns3::RrcConnectionReconfigurationCompleteHeader, ns3::RrcConnectionSetupCompleteHeader, ns3::RrcConnectionSetupHeader, ns3::RrcConnectionRequestHeader, ns3::RrcDlCcchMessage, ns3::RrcUlCcchMessage, ns3::RrcDlDcchMessage, and ns3::RrcUlDcchMessage.
|
protected |
Definition at line 1906 of file lte-rrc-header.cc.
References ns3::LteRrcSap::RlcConfig::AM, ns3::LteRrcSap::RlcConfig::choice, ns3::Asn1Header::DeserializeChoice(), ns3::Asn1Header::DeserializeEnum(), ns3::Asn1Header::DeserializeInteger(), DeserializeLogicalChannelConfig(), ns3::Asn1Header::DeserializeSequence(), ns3::Asn1Header::DeserializeSequenceOf(), ns3::LteRrcSap::DrbToAddMod::drbIdentity, ns3::LteRrcSap::DrbToAddMod::epsBearerIdentity, ns3::LteRrcSap::DrbToAddMod::logicalChannelConfig, ns3::LteRrcSap::DrbToAddMod::logicalChannelIdentity, MAX_DRB, ns3::LteRrcSap::DrbToAddMod::rlcConfig, ns3::LteRrcSap::RlcConfig::UM_BI_DIRECTIONAL, ns3::LteRrcSap::RlcConfig::UM_UNI_DIRECTIONAL_DL, and ns3::LteRrcSap::RlcConfig::UM_UNI_DIRECTIONAL_UL.
Referenced by DeserializeRadioResourceConfigDedicated().
Here is the call graph for this function:
Here is the caller graph for this function:
|
protected |
Definition at line 2013 of file lte-rrc-header.cc.
References ns3::LteRrcSap::LogicalChannelConfig::bucketSizeDurationMs, ns3::Asn1Header::DeserializeEnum(), ns3::Asn1Header::DeserializeInteger(), ns3::Asn1Header::DeserializeSequence(), ns3::LteRrcSap::LogicalChannelConfig::logicalChannelGroup, ns3::LteRrcSap::LogicalChannelConfig::prioritizedBitRateKbps, and ns3::LteRrcSap::LogicalChannelConfig::priority.
Referenced by DeserializeDrbToAddModList(), and DeserializeSrbToAddModList().
Here is the call graph for this function:
Here is the caller graph for this function:
|
protected |
Definition at line 3053 of file lte-rrc-header.cc.
References ns3::LteRrcSap::ReportConfigEutra::a3Offset, ns3::LteRrcSap::MeasObjectEutra::allowedMeasBandwidth, ns3::LteRrcSap::MeasObjectEutra::blackCellsToAddModList, ns3::LteRrcSap::MeasObjectEutra::blackCellsToRemoveList, ns3::LteRrcSap::ReportConfigEutra::BOTH, ns3::LteRrcSap::MeasObjectEutra::carrierFreq, ns3::LteRrcSap::MeasObjectEutra::cellForWhichToReportCGI, ns3::LteRrcSap::CellsToAddMod::cellIndex, ns3::LteRrcSap::BlackCellsToAddMod::cellIndex, ns3::LteRrcSap::CellsToAddMod::cellIndividualOffset, ns3::LteRrcSap::MeasObjectEutra::cellsToAddModList, ns3::LteRrcSap::MeasObjectEutra::cellsToRemoveList, ns3::Asn1Header::DeserializeBitstring(), ns3::Asn1Header::DeserializeBoolean(), ns3::Asn1Header::DeserializeChoice(), ns3::Asn1Header::DeserializeEnum(), ns3::Asn1Header::DeserializeInteger(), ns3::Asn1Header::DeserializeNull(), DeserializeQoffsetRange(), ns3::Asn1Header::DeserializeSequence(), ns3::Asn1Header::DeserializeSequenceOf(), DeserializeThresholdEutra(), ns3::LteRrcSap::ReportConfigEutra::EVENT, ns3::LteRrcSap::ReportConfigEutra::EVENT_A1, ns3::LteRrcSap::ReportConfigEutra::EVENT_A2, ns3::LteRrcSap::ReportConfigEutra::EVENT_A3, ns3::LteRrcSap::ReportConfigEutra::EVENT_A4, ns3::LteRrcSap::ReportConfigEutra::EVENT_A5, ns3::LteRrcSap::ReportConfigEutra::eventId, ns3::LteRrcSap::QuantityConfig::filterCoefficientRSRP, ns3::LteRrcSap::QuantityConfig::filterCoefficientRSRQ, ns3::LteRrcSap::MeasGapConfig::gapOffsetChoice, ns3::LteRrcSap::MeasGapConfig::gapOffsetValue, ns3::LteRrcSap::MeasGapConfig::GP0, ns3::LteRrcSap::MeasGapConfig::GP1, ns3::LteRrcSap::MeasObjectEutra::haveCellForWhichToReportCGI, ns3::LteRrcSap::MeasConfig::haveMeasGapConfig, ns3::LteRrcSap::MeasConfig::haveQuantityConfig, ns3::LteRrcSap::PhysCellIdRange::haveRange, ns3::LteRrcSap::MeasConfig::haveSmeasure, ns3::LteRrcSap::MeasConfig::haveSpeedStatePars, ns3::LteRrcSap::ReportConfigEutra::hysteresis, MAX_CELL_MEAS, MAX_CELL_REPORT, MAX_EARFCN, MAX_MEAS_ID, MAX_OBJECT_ID, MAX_REPORT_CONFIG_ID, ns3::LteRrcSap::ReportConfigEutra::maxReportCells, ns3::LteRrcSap::MeasConfig::measGapConfig, ns3::LteRrcSap::MeasIdToAddMod::measId, ns3::LteRrcSap::MeasConfig::measIdToAddModList, ns3::LteRrcSap::MeasConfig::measIdToRemoveList, ns3::LteRrcSap::MeasObjectToAddMod::measObjectEutra, ns3::LteRrcSap::MeasObjectToAddMod::measObjectId, ns3::LteRrcSap::MeasIdToAddMod::measObjectId, ns3::LteRrcSap::MeasConfig::measObjectToAddModList, ns3::LteRrcSap::MeasConfig::measObjectToRemoveList, ns3::LteRrcSap::ReportConfigEutra::MIN1, ns3::LteRrcSap::ReportConfigEutra::MIN12, ns3::LteRrcSap::ReportConfigEutra::MIN30, ns3::LteRrcSap::ReportConfigEutra::MIN6, ns3::LteRrcSap::ReportConfigEutra::MIN60, ns3::LteRrcSap::SpeedStatePars::mobilityStateParameters, ns3::LteRrcSap::ReportConfigEutra::MS1024, ns3::LteRrcSap::ReportConfigEutra::MS10240, ns3::LteRrcSap::ReportConfigEutra::MS120, ns3::LteRrcSap::ReportConfigEutra::MS2048, ns3::LteRrcSap::ReportConfigEutra::MS240, ns3::LteRrcSap::ReportConfigEutra::MS480, ns3::LteRrcSap::ReportConfigEutra::MS5120, ns3::LteRrcSap::ReportConfigEutra::MS640, ns3::LteRrcSap::MobilityStateParameters::nCellChangeHigh, ns3::LteRrcSap::MobilityStateParameters::nCellChangeMedium, ns3::LteRrcSap::MeasObjectEutra::neighCellConfig, ns3::LteRrcSap::MeasObjectEutra::offsetFreq, ns3::LteRrcSap::ReportConfigEutra::PERIODICAL, ns3::LteRrcSap::CellsToAddMod::physCellId, ns3::LteRrcSap::BlackCellsToAddMod::physCellIdRange, ns3::LteRrcSap::MeasObjectEutra::presenceAntennaPort1, ns3::LteRrcSap::ReportConfigEutra::purpose, ns3::LteRrcSap::MeasConfig::quantityConfig, ns3::LteRrcSap::PhysCellIdRange::range, ns3::LteRrcSap::ReportConfigEutra::REPORT_CGI, ns3::LteRrcSap::ReportConfigEutra::REPORT_STRONGEST_CELLS, ns3::LteRrcSap::ReportConfigEutra::reportAmount, ns3::LteRrcSap::ReportConfigToAddMod::reportConfigEutra, ns3::LteRrcSap::ReportConfigToAddMod::reportConfigId, ns3::LteRrcSap::MeasIdToAddMod::reportConfigId, ns3::LteRrcSap::MeasConfig::reportConfigToAddModList, ns3::LteRrcSap::MeasConfig::reportConfigToRemoveList, ns3::LteRrcSap::ReportConfigEutra::reportInterval, ns3::LteRrcSap::ReportConfigEutra::reportOnLeave, ns3::LteRrcSap::ReportConfigEutra::reportQuantity, ns3::LteRrcSap::MeasGapConfig::RESET, ns3::LteRrcSap::SpeedStatePars::RESET, ns3::LteRrcSap::ReportConfigEutra::RSRP, ns3::LteRrcSap::ReportConfigEutra::RSRQ, ns3::LteRrcSap::ReportConfigEutra::SAME_AS_TRIGGER_QUANTITY, ns3::LteRrcSap::MeasGapConfig::SETUP, ns3::LteRrcSap::SpeedStatePars::SETUP, ns3::LteRrcSap::SpeedStateScaleFactors::sfHigh, ns3::LteRrcSap::SpeedStateScaleFactors::sfMedium, ns3::LteRrcSap::MeasConfig::sMeasure, ns3::LteRrcSap::ReportConfigEutra::SPARE1, ns3::LteRrcSap::ReportConfigEutra::SPARE2, ns3::LteRrcSap::ReportConfigEutra::SPARE3, ns3::LteRrcSap::MeasConfig::speedStatePars, ns3::LteRrcSap::PhysCellIdRange::start, ns3::LteRrcSap::MobilityStateParameters::tEvaluation, ns3::LteRrcSap::ReportConfigEutra::threshold1, ns3::LteRrcSap::ReportConfigEutra::threshold2, ns3::LteRrcSap::MobilityStateParameters::tHystNormal, ns3::LteRrcSap::ReportConfigEutra::timeToTrigger, ns3::LteRrcSap::SpeedStatePars::timeToTriggerSf, ns3::LteRrcSap::ReportConfigEutra::triggerQuantity, ns3::LteRrcSap::ReportConfigEutra::triggerType, ns3::LteRrcSap::MeasGapConfig::type, and ns3::LteRrcSap::SpeedStatePars::type.
Referenced by ns3::RrcConnectionReconfigurationHeader::Deserialize(), and ns3::HandoverPreparationInfoHeader::Deserialize().
Here is the call graph for this function:
Here is the caller graph for this function:
|
protected |
Definition at line 2892 of file lte-rrc-header.cc.
References ns3::LteRrcSap::CgiInfo::cellIdentity, ns3::LteRrcSap::MeasResultEutra::cgiInfo, ns3::Asn1Header::DeserializeBitstring(), ns3::Asn1Header::DeserializeChoice(), ns3::Asn1Header::DeserializeInteger(), DeserializePlmnIdentity(), ns3::Asn1Header::DeserializeSequence(), ns3::Asn1Header::DeserializeSequenceOf(), ns3::LteRrcSap::MeasResultEutra::haveCgiInfo, ns3::LteRrcSap::MeasResults::haveMeasResultNeighCells, ns3::LteRrcSap::MeasResultEutra::haveRsrpResult, ns3::LteRrcSap::MeasResultEutra::haveRsrqResult, MAX_CELL_REPORT, MAX_MEAS_ID, ns3::LteRrcSap::MeasResults::measId, ns3::LteRrcSap::MeasResults::measResultListEutra, ns3::LteRrcSap::MeasResultEutra::physCellId, ns3::LteRrcSap::CgiInfo::plmnIdentity, ns3::LteRrcSap::CgiInfo::plmnIdentityList, ns3::LteRrcSap::MeasResultEutra::rsrpResult, ns3::LteRrcSap::MeasResults::rsrpResult, ns3::LteRrcSap::MeasResultEutra::rsrqResult, ns3::LteRrcSap::MeasResults::rsrqResult, and ns3::LteRrcSap::CgiInfo::trackingAreaCode.
Referenced by ns3::MeasurementReportHeader::Deserialize().
Here is the call graph for this function:
Here is the caller graph for this function:
|
protected |
Definition at line 2105 of file lte-rrc-header.cc.
References ns3::LteRrcSap::PhysicalConfigDedicated::antennaInfo, ns3::Asn1Header::DeserializeBoolean(), ns3::Asn1Header::DeserializeChoice(), ns3::Asn1Header::DeserializeEnum(), ns3::Asn1Header::DeserializeInteger(), ns3::Asn1Header::DeserializeNull(), ns3::Asn1Header::DeserializeSequence(), ns3::LteRrcSap::PhysicalConfigDedicated::haveAntennaInfoDedicated, ns3::LteRrcSap::PhysicalConfigDedicated::havePdschConfigDedicated, ns3::LteRrcSap::PhysicalConfigDedicated::haveSoundingRsUlConfigDedicated, ns3::LteRrcSap::PdschConfigDedicated::pa, ns3::LteRrcSap::PhysicalConfigDedicated::pdschConfigDedicated, ns3::LteRrcSap::SoundingRsUlConfigDedicated::RESET, ns3::LteRrcSap::SoundingRsUlConfigDedicated::SETUP, ns3::LteRrcSap::PhysicalConfigDedicated::soundingRsUlConfigDedicated, ns3::LteRrcSap::SoundingRsUlConfigDedicated::srsBandwidth, ns3::LteRrcSap::SoundingRsUlConfigDedicated::srsConfigIndex, ns3::LteRrcSap::AntennaInfoDedicated::transmissionMode, and ns3::LteRrcSap::SoundingRsUlConfigDedicated::type.
Referenced by DeserializeRadioResourceConfigDedicated().
Here is the call graph for this function:
Here is the caller graph for this function:
|
protected |
Definition at line 3022 of file lte-rrc-header.cc.
References ns3::Asn1Header::DeserializeEnum(), ns3::Asn1Header::DeserializeInteger(), ns3::Asn1Header::DeserializeSequence(), and ns3::Asn1Header::DeserializeSequenceOf().
Referenced by DeserializeMeasResults(), and DeserializeSystemInformationBlockType1().
Here is the call graph for this function:
Here is the caller graph for this function:
|
protected |
Definition at line 1696 of file lte-rrc-header.cc.
References ns3::Asn1Header::DeserializeEnum().
Referenced by DeserializeMeasConfig().
Here is the call graph for this function:
Here is the caller graph for this function:
|
protected |
Definition at line 2623 of file lte-rrc-header.cc.
References ns3::Asn1Header::DeserializeEnum(), ns3::Asn1Header::DeserializeInteger(), ns3::Asn1Header::DeserializeSequence(), ns3::LteRrcSap::PreambleInfo::numberOfRaPreambles, ns3::LteRrcSap::RachConfigCommon::preambleInfo, ns3::LteRrcSap::RaSupervisionInfo::preambleTransMax, ns3::LteRrcSap::RaSupervisionInfo::raResponseWindowSize, and ns3::LteRrcSap::RachConfigCommon::raSupervisionInfo.
Referenced by DeserializeRadioResourceConfigCommon(), and DeserializeRadioResourceConfigCommonSib().
Here is the call graph for this function:
Here is the caller graph for this function:
|
protected |
Definition at line 2506 of file lte-rrc-header.cc.
References ns3::Asn1Header::DeserializeBoolean(), ns3::Asn1Header::DeserializeEnum(), ns3::Asn1Header::DeserializeInteger(), DeserializeRachConfigCommon(), ns3::Asn1Header::DeserializeSequence(), and ns3::LteRrcSap::RadioResourceConfigCommon::rachConfigCommon.
Referenced by ns3::RrcConnectionReconfigurationHeader::Deserialize().
Here is the call graph for this function:
Here is the caller graph for this function:
|
protected |
Definition at line 2783 of file lte-rrc-header.cc.
References ns3::Asn1Header::DeserializeBoolean(), ns3::Asn1Header::DeserializeChoice(), ns3::Asn1Header::DeserializeEnum(), ns3::Asn1Header::DeserializeInteger(), ns3::Asn1Header::DeserializeNull(), DeserializeRachConfigCommon(), ns3::Asn1Header::DeserializeSequence(), and ns3::LteRrcSap::RadioResourceConfigCommonSib::rachConfigCommon.
Referenced by DeserializeSystemInformationBlockType2().
Here is the call graph for this function:
Here is the caller graph for this function:
|
protected |
Definition at line 1800 of file lte-rrc-header.cc.
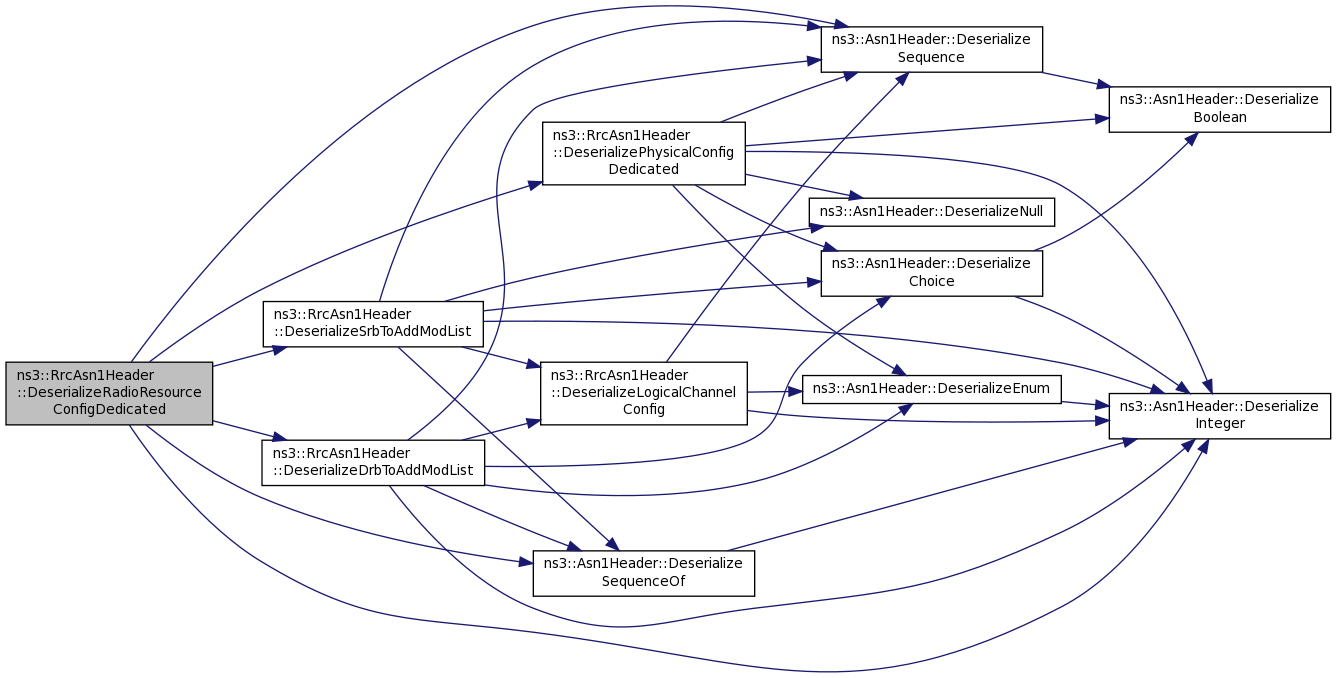
References DeserializeDrbToAddModList(), ns3::Asn1Header::DeserializeInteger(), DeserializePhysicalConfigDedicated(), ns3::Asn1Header::DeserializeSequence(), ns3::Asn1Header::DeserializeSequenceOf(), DeserializeSrbToAddModList(), ns3::LteRrcSap::RadioResourceConfigDedicated::drbToAddModList, ns3::LteRrcSap::RadioResourceConfigDedicated::drbToReleaseList, ns3::LteRrcSap::RadioResourceConfigDedicated::havePhysicalConfigDedicated, MAX_DRB, ns3::LteRrcSap::RadioResourceConfigDedicated::physicalConfigDedicated, and ns3::LteRrcSap::RadioResourceConfigDedicated::srbToAddModList.
Referenced by ns3::RrcConnectionSetupHeader::Deserialize(), ns3::RrcConnectionReconfigurationHeader::Deserialize(), ns3::HandoverPreparationInfoHeader::Deserialize(), and ns3::RrcConnectionReestablishmentHeader::Deserialize().
Here is the call graph for this function:
Here is the caller graph for this function:
|
protected |
Definition at line 1854 of file lte-rrc-header.cc.
References ns3::Asn1Header::DeserializeChoice(), ns3::Asn1Header::DeserializeInteger(), DeserializeLogicalChannelConfig(), ns3::Asn1Header::DeserializeNull(), ns3::Asn1Header::DeserializeSequence(), ns3::Asn1Header::DeserializeSequenceOf(), ns3::LteRrcSap::SrbToAddMod::logicalChannelConfig, and ns3::LteRrcSap::SrbToAddMod::srbIdentity.
Referenced by DeserializeRadioResourceConfigDedicated().
Here is the call graph for this function:
Here is the caller graph for this function:
|
protected |
Definition at line 2322 of file lte-rrc-header.cc.
References ns3::LteRrcSap::SystemInformationBlockType1::cellAccessRelatedInfo, ns3::LteRrcSap::CellAccessRelatedInfo::cellIdentity, ns3::LteRrcSap::CellAccessRelatedInfo::csgIdentity, ns3::LteRrcSap::CellAccessRelatedInfo::csgIndication, ns3::Asn1Header::DeserializeBitstring(), ns3::Asn1Header::DeserializeBoolean(), ns3::Asn1Header::DeserializeEnum(), ns3::Asn1Header::DeserializeInteger(), DeserializePlmnIdentity(), ns3::Asn1Header::DeserializeSequence(), ns3::Asn1Header::DeserializeSequenceOf(), MAX_SI_MESSAGE, MAX_SIB, ns3::LteRrcSap::PlmnIdentityInfo::plmnIdentity, and ns3::LteRrcSap::CellAccessRelatedInfo::plmnIdentityInfo.
Referenced by ns3::HandoverPreparationInfoHeader::Deserialize().
Here is the call graph for this function:
Here is the caller graph for this function:
|
protected |
Definition at line 2426 of file lte-rrc-header.cc.
References ns3::Asn1Header::DeserializeEnum(), ns3::Asn1Header::DeserializeInteger(), DeserializeRadioResourceConfigCommonSib(), ns3::Asn1Header::DeserializeSequence(), ns3::LteRrcSap::SystemInformationBlockType2::freqInfo, MAX_EARFCN, ns3::LteRrcSap::SystemInformationBlockType2::radioResourceConfigCommon, ns3::LteRrcSap::FreqInfo::ulBandwidth, and ns3::LteRrcSap::FreqInfo::ulCarrierFreq.
Referenced by ns3::HandoverPreparationInfoHeader::Deserialize().
Here is the call graph for this function:
Here is the caller graph for this function:
|
protected |
Definition at line 1673 of file lte-rrc-header.cc.
References ns3::LteRrcSap::ThresholdEutra::choice, ns3::Asn1Header::DeserializeChoice(), ns3::Asn1Header::DeserializeInteger(), ns3::LteRrcSap::ThresholdEutra::range, ns3::LteRrcSap::ThresholdEutra::THRESHOLD_RSRP, and ns3::LteRrcSap::ThresholdEutra::THRESHOLD_RSRQ.
Referenced by DeserializeMeasConfig().
Here is the call graph for this function:
Here is the caller graph for this function:
|
protectedvirtual |
This method is typically implemented by ns3::Object::GetInstanceTypeId but some classes which derive from ns3::ObjectBase directly have to implement it themselves.
Reimplemented from ns3::Asn1Header.
Definition at line 58 of file lte-rrc-header.cc.
References GetTypeId().
Here is the call graph for this function:| int ns3::RrcAsn1Header::GetMessageType | ( | void | ) |
Definition at line 64 of file lte-rrc-header.cc.
References m_messageType.
Referenced by ns3::LteUeRrcProtocolReal::DoReceivePdcpPdu(), ns3::LteEnbRrcProtocolReal::DoReceivePdcpPdu(), ns3::LteUeRrcProtocolReal::DoReceivePdcpSdu(), and ns3::LteEnbRrcProtocolReal::DoReceivePdcpSdu().
Here is the caller graph for this function:
|
staticprotected |
Definition at line 49 of file lte-rrc-header.cc.
References ns3::TypeId::SetParent().
Referenced by GetInstanceTypeId().
Here is the call graph for this function:
Here is the caller graph for this function:
|
protectedpure virtual |
This function serializes class attributes to m_serializationResult local Buffer.
As ASN1 encoding produces a bitstream that does not have a fixed length, this function is needed to store the result, so its length can be retrieved with Header::GetSerializedSize() function. This method is pure virtual in this class (needs to be implemented in child classes) as the meningful information elements are in the subclasses.
Implements ns3::Asn1Header.
Implemented in ns3::MeasurementReportHeader, ns3::RrcConnectionRejectHeader, ns3::RrcConnectionReleaseHeader, ns3::RrcConnectionReestablishmentRejectHeader, ns3::RrcConnectionReestablishmentCompleteHeader, ns3::RrcConnectionReestablishmentHeader, ns3::RrcConnectionReestablishmentRequestHeader, ns3::HandoverPreparationInfoHeader, ns3::RrcConnectionReconfigurationHeader, ns3::RrcConnectionReconfigurationCompleteHeader, ns3::RrcConnectionSetupCompleteHeader, ns3::RrcConnectionSetupHeader, ns3::RrcConnectionRequestHeader, ns3::RrcDlCcchMessage, ns3::RrcUlCcchMessage, ns3::RrcDlDcchMessage, and ns3::RrcUlDcchMessage.
|
protectedvirtual |
| os | output stream This method is used by Packet::Print to print the content of a trailer as ascii data to a c++ output stream. Although the trailer is free to format its output as it wishes, it is recommended to follow a few rules to integrate with the packet pretty printer: start with flags, small field values located between a pair of parens. Values should be separated by whitespace. Follow the parens with the important fields, separated by whitespace. i.e.: (field1 val1 field2 val2 field3 val3) field4 val4 field5 val5 |
Implements ns3::Asn1Header.
Reimplemented in ns3::MeasurementReportHeader, ns3::RrcConnectionRejectHeader, ns3::RrcConnectionReleaseHeader, ns3::RrcConnectionReestablishmentRejectHeader, ns3::RrcConnectionReestablishmentCompleteHeader, ns3::RrcConnectionReestablishmentHeader, ns3::RrcConnectionReestablishmentRequestHeader, ns3::HandoverPreparationInfoHeader, ns3::RrcConnectionReconfigurationHeader, ns3::RrcConnectionReconfigurationCompleteHeader, ns3::RrcConnectionSetupCompleteHeader, ns3::RrcConnectionSetupHeader, ns3::RrcConnectionRequestHeader, ns3::RrcDlCcchMessage, ns3::RrcUlCcchMessage, ns3::RrcDlDcchMessage, and ns3::RrcUlDcchMessage.
Definition at line 2252 of file lte-rrc-header.cc.
References NS_FATAL_ERROR, and NS_LOG_FUNCTION.
Referenced by ns3::RrcConnectionSetupHeader::Print(), ns3::RrcConnectionReconfigurationHeader::Print(), ns3::HandoverPreparationInfoHeader::Print(), and ns3::RrcConnectionReestablishmentHeader::Print().
Here is the caller graph for this function:
|
protected |
This function prints RadioResourceConfigDedicated IE, for debugging purposes.
| os | The output stream to use (i.e. std::cout) |
| radioResourceConfigDedicated | The information element to be printed |
Definition at line 2259 of file lte-rrc-header.cc.
References ns3::LteRrcSap::PhysicalConfigDedicated::antennaInfo, ns3::LteRrcSap::RadioResourceConfigDedicated::drbToAddModList, ns3::LteRrcSap::RadioResourceConfigDedicated::drbToReleaseList, ns3::LteRrcSap::PhysicalConfigDedicated::haveAntennaInfoDedicated, ns3::LteRrcSap::RadioResourceConfigDedicated::havePhysicalConfigDedicated, ns3::LteRrcSap::PhysicalConfigDedicated::haveSoundingRsUlConfigDedicated, ns3::LteRrcSap::RadioResourceConfigDedicated::physicalConfigDedicated, ns3::LteRrcSap::PhysicalConfigDedicated::soundingRsUlConfigDedicated, ns3::LteRrcSap::RadioResourceConfigDedicated::srbToAddModList, ns3::LteRrcSap::SoundingRsUlConfigDedicated::srsBandwidth, ns3::LteRrcSap::SoundingRsUlConfigDedicated::srsConfigIndex, ns3::LteRrcSap::AntennaInfoDedicated::transmissionMode, and ns3::LteRrcSap::SoundingRsUlConfigDedicated::type.
|
protected |
Definition at line 70 of file lte-rrc-header.cc.
References ns3::LteRrcSap::RlcConfig::AM, MAX_DRB, ns3::Asn1Header::SerializeChoice(), ns3::Asn1Header::SerializeEnum(), ns3::Asn1Header::SerializeInteger(), SerializeLogicalChannelConfig(), ns3::Asn1Header::SerializeSequence(), ns3::Asn1Header::SerializeSequenceOf(), ns3::LteRrcSap::RlcConfig::UM_BI_DIRECTIONAL, ns3::LteRrcSap::RlcConfig::UM_UNI_DIRECTIONAL_DL, and ns3::LteRrcSap::RlcConfig::UM_UNI_DIRECTIONAL_UL.
Referenced by SerializeRadioResourceConfigDedicated().
Here is the call graph for this function:
Here is the caller graph for this function:
|
protected |
Definition at line 187 of file lte-rrc-header.cc.
References ns3::LteRrcSap::LogicalChannelConfig::bucketSizeDurationMs, ns3::LteRrcSap::LogicalChannelConfig::logicalChannelGroup, ns3::LteRrcSap::LogicalChannelConfig::prioritizedBitRateKbps, ns3::LteRrcSap::LogicalChannelConfig::priority, ns3::Asn1Header::SerializeEnum(), ns3::Asn1Header::SerializeInteger(), and ns3::Asn1Header::SerializeSequence().
Referenced by SerializeDrbToAddModList(), and SerializeSrbToAddModList().
Here is the call graph for this function:
Here is the caller graph for this function:
|
protected |
Definition at line 993 of file lte-rrc-header.cc.
References ns3::LteRrcSap::ReportConfigEutra::EVENT, ns3::LteRrcSap::ReportConfigEutra::EVENT_A1, ns3::LteRrcSap::ReportConfigEutra::EVENT_A2, ns3::LteRrcSap::ReportConfigEutra::EVENT_A3, ns3::LteRrcSap::ReportConfigEutra::EVENT_A4, ns3::LteRrcSap::ReportConfigEutra::EVENT_A5, ns3::LteRrcSap::QuantityConfig::filterCoefficientRSRP, ns3::LteRrcSap::QuantityConfig::filterCoefficientRSRQ, ns3::LteRrcSap::MeasGapConfig::gapOffsetChoice, ns3::LteRrcSap::MeasGapConfig::gapOffsetValue, ns3::LteRrcSap::MeasGapConfig::GP0, ns3::LteRrcSap::MeasGapConfig::GP1, ns3::LteRrcSap::MeasConfig::haveMeasGapConfig, ns3::LteRrcSap::MeasConfig::haveQuantityConfig, ns3::LteRrcSap::MeasConfig::haveSmeasure, ns3::LteRrcSap::MeasConfig::haveSpeedStatePars, MAX_CELL_MEAS, MAX_CELL_REPORT, MAX_EARFCN, MAX_MEAS_ID, MAX_OBJECT_ID, MAX_REPORT_CONFIG_ID, ns3::LteRrcSap::MeasConfig::measGapConfig, ns3::LteRrcSap::MeasConfig::measIdToAddModList, ns3::LteRrcSap::MeasConfig::measIdToRemoveList, ns3::LteRrcSap::MeasConfig::measObjectToAddModList, ns3::LteRrcSap::MeasConfig::measObjectToRemoveList, ns3::LteRrcSap::ReportConfigEutra::MIN1, ns3::LteRrcSap::ReportConfigEutra::MIN12, ns3::LteRrcSap::ReportConfigEutra::MIN30, ns3::LteRrcSap::ReportConfigEutra::MIN6, ns3::LteRrcSap::ReportConfigEutra::MIN60, ns3::LteRrcSap::SpeedStatePars::mobilityStateParameters, ns3::LteRrcSap::ReportConfigEutra::MS1024, ns3::LteRrcSap::ReportConfigEutra::MS10240, ns3::LteRrcSap::ReportConfigEutra::MS120, ns3::LteRrcSap::ReportConfigEutra::MS2048, ns3::LteRrcSap::ReportConfigEutra::MS240, ns3::LteRrcSap::ReportConfigEutra::MS480, ns3::LteRrcSap::ReportConfigEutra::MS5120, ns3::LteRrcSap::ReportConfigEutra::MS640, ns3::LteRrcSap::MobilityStateParameters::nCellChangeHigh, ns3::LteRrcSap::MobilityStateParameters::nCellChangeMedium, ns3::LteRrcSap::ReportConfigEutra::PERIODICAL, ns3::LteRrcSap::MeasConfig::quantityConfig, ns3::LteRrcSap::ReportConfigEutra::REPORT_CGI, ns3::LteRrcSap::ReportConfigEutra::REPORT_STRONGEST_CELLS, ns3::LteRrcSap::MeasConfig::reportConfigToAddModList, ns3::LteRrcSap::MeasConfig::reportConfigToRemoveList, ns3::LteRrcSap::MeasGapConfig::RESET, ns3::LteRrcSap::SpeedStatePars::RESET, ns3::LteRrcSap::ReportConfigEutra::RSRP, ns3::LteRrcSap::ReportConfigEutra::SAME_AS_TRIGGER_QUANTITY, ns3::Asn1Header::SerializeBitstring(), ns3::Asn1Header::SerializeBoolean(), ns3::Asn1Header::SerializeChoice(), ns3::Asn1Header::SerializeEnum(), ns3::Asn1Header::SerializeInteger(), ns3::Asn1Header::SerializeNull(), SerializeQoffsetRange(), ns3::Asn1Header::SerializeSequence(), ns3::Asn1Header::SerializeSequenceOf(), SerializeThresholdEutra(), ns3::LteRrcSap::MeasGapConfig::SETUP, ns3::LteRrcSap::SpeedStatePars::SETUP, ns3::LteRrcSap::SpeedStateScaleFactors::sfHigh, ns3::LteRrcSap::SpeedStateScaleFactors::sfMedium, ns3::LteRrcSap::MeasConfig::sMeasure, ns3::LteRrcSap::ReportConfigEutra::SPARE1, ns3::LteRrcSap::ReportConfigEutra::SPARE2, ns3::LteRrcSap::ReportConfigEutra::SPARE3, ns3::LteRrcSap::MeasConfig::speedStatePars, ns3::LteRrcSap::MobilityStateParameters::tEvaluation, ns3::LteRrcSap::MobilityStateParameters::tHystNormal, ns3::LteRrcSap::SpeedStatePars::timeToTriggerSf, ns3::LteRrcSap::MeasGapConfig::type, and ns3::LteRrcSap::SpeedStatePars::type.
Referenced by ns3::RrcConnectionReconfigurationHeader::PreSerialize(), and ns3::HandoverPreparationInfoHeader::PreSerialize().
Here is the call graph for this function:
Here is the caller graph for this function:
|
protected |
Definition at line 624 of file lte-rrc-header.cc.
References ns3::LteRrcSap::MeasResults::haveMeasResultNeighCells, MAX_CELL_REPORT, MAX_MEAS_ID, ns3::LteRrcSap::MeasResults::measId, ns3::LteRrcSap::MeasResults::measResultListEutra, ns3::LteRrcSap::MeasResults::rsrpResult, ns3::LteRrcSap::MeasResults::rsrqResult, ns3::Asn1Header::SerializeBitstring(), ns3::Asn1Header::SerializeChoice(), ns3::Asn1Header::SerializeInteger(), SerializePlmnIdentity(), ns3::Asn1Header::SerializeSequence(), and ns3::Asn1Header::SerializeSequenceOf().
Referenced by ns3::MeasurementReportHeader::PreSerialize().
Here is the call graph for this function:
Here is the caller graph for this function:
|
protected |
Definition at line 262 of file lte-rrc-header.cc.
References ns3::LteRrcSap::PhysicalConfigDedicated::antennaInfo, ns3::LteRrcSap::PhysicalConfigDedicated::haveAntennaInfoDedicated, ns3::LteRrcSap::PhysicalConfigDedicated::havePdschConfigDedicated, ns3::LteRrcSap::PhysicalConfigDedicated::haveSoundingRsUlConfigDedicated, ns3::LteRrcSap::PdschConfigDedicated::pa, ns3::LteRrcSap::PhysicalConfigDedicated::pdschConfigDedicated, ns3::LteRrcSap::SoundingRsUlConfigDedicated::RESET, ns3::Asn1Header::SerializeBoolean(), ns3::Asn1Header::SerializeChoice(), ns3::Asn1Header::SerializeEnum(), ns3::Asn1Header::SerializeInteger(), ns3::Asn1Header::SerializeNull(), ns3::Asn1Header::SerializeSequence(), ns3::LteRrcSap::SoundingRsUlConfigDedicated::SETUP, ns3::LteRrcSap::PhysicalConfigDedicated::soundingRsUlConfigDedicated, ns3::LteRrcSap::SoundingRsUlConfigDedicated::srsBandwidth, ns3::LteRrcSap::SoundingRsUlConfigDedicated::srsConfigIndex, ns3::LteRrcSap::AntennaInfoDedicated::transmissionMode, and ns3::LteRrcSap::SoundingRsUlConfigDedicated::type.
Referenced by SerializeRadioResourceConfigDedicated().
Here is the call graph for this function:
Here is the caller graph for this function:
|
protected |
Definition at line 709 of file lte-rrc-header.cc.
References ns3::Asn1Header::SerializeEnum(), ns3::Asn1Header::SerializeInteger(), ns3::Asn1Header::SerializeSequence(), and ns3::Asn1Header::SerializeSequenceOf().
Referenced by SerializeMeasResults(), and SerializeSystemInformationBlockType1().
Here is the call graph for this function:
Here is the caller graph for this function:
|
protected |
Definition at line 874 of file lte-rrc-header.cc.
References ns3::Asn1Header::SerializeEnum().
Referenced by SerializeMeasConfig().
Here is the call graph for this function:
Here is the caller graph for this function:
|
protected |
Definition at line 730 of file lte-rrc-header.cc.
References ns3::LteRrcSap::PreambleInfo::numberOfRaPreambles, ns3::LteRrcSap::RachConfigCommon::preambleInfo, ns3::LteRrcSap::RaSupervisionInfo::preambleTransMax, ns3::LteRrcSap::RaSupervisionInfo::raResponseWindowSize, ns3::LteRrcSap::RachConfigCommon::raSupervisionInfo, ns3::Asn1Header::SerializeEnum(), ns3::Asn1Header::SerializeInteger(), and ns3::Asn1Header::SerializeSequence().
Referenced by SerializeRadioResourceConfigCommon(), and SerializeRadioResourceConfigCommonSib().
Here is the call graph for this function:
Here is the caller graph for this function:
|
protected |
Definition at line 465 of file lte-rrc-header.cc.
References ns3::LteRrcSap::RadioResourceConfigCommon::rachConfigCommon, ns3::Asn1Header::SerializeBoolean(), ns3::Asn1Header::SerializeEnum(), ns3::Asn1Header::SerializeInteger(), SerializeRachConfigCommon(), and ns3::Asn1Header::SerializeSequence().
Referenced by ns3::RrcConnectionReconfigurationHeader::PreSerialize().
Here is the call graph for this function:
Here is the caller graph for this function:
|
protected |
Definition at line 516 of file lte-rrc-header.cc.
References ns3::LteRrcSap::RadioResourceConfigCommonSib::rachConfigCommon, ns3::Asn1Header::SerializeBoolean(), ns3::Asn1Header::SerializeChoice(), ns3::Asn1Header::SerializeEnum(), ns3::Asn1Header::SerializeInteger(), ns3::Asn1Header::SerializeNull(), SerializeRachConfigCommon(), and ns3::Asn1Header::SerializeSequence().
Referenced by SerializeSystemInformationBlockType2().
Here is the call graph for this function:
Here is the caller graph for this function:
|
protected |
Definition at line 359 of file lte-rrc-header.cc.
References ns3::LteRrcSap::RadioResourceConfigDedicated::drbToAddModList, ns3::LteRrcSap::RadioResourceConfigDedicated::drbToReleaseList, ns3::LteRrcSap::RadioResourceConfigDedicated::havePhysicalConfigDedicated, MAX_DRB, ns3::LteRrcSap::RadioResourceConfigDedicated::physicalConfigDedicated, SerializeDrbToAddModList(), ns3::Asn1Header::SerializeInteger(), SerializePhysicalConfigDedicated(), ns3::Asn1Header::SerializeSequence(), ns3::Asn1Header::SerializeSequenceOf(), SerializeSrbToAddModList(), and ns3::LteRrcSap::RadioResourceConfigDedicated::srbToAddModList.
Referenced by ns3::RrcConnectionSetupHeader::PreSerialize(), ns3::RrcConnectionReconfigurationHeader::PreSerialize(), ns3::HandoverPreparationInfoHeader::PreSerialize(), and ns3::RrcConnectionReestablishmentHeader::PreSerialize().
Here is the call graph for this function:
Here is the caller graph for this function:
|
protected |
Definition at line 158 of file lte-rrc-header.cc.
References ns3::Asn1Header::SerializeChoice(), ns3::Asn1Header::SerializeInteger(), SerializeLogicalChannelConfig(), ns3::Asn1Header::SerializeSequence(), and ns3::Asn1Header::SerializeSequenceOf().
Referenced by SerializeRadioResourceConfigDedicated().
Here is the call graph for this function:
Here is the caller graph for this function:
|
protected |
Definition at line 406 of file lte-rrc-header.cc.
References ns3::LteRrcSap::SystemInformationBlockType1::cellAccessRelatedInfo, ns3::LteRrcSap::CellAccessRelatedInfo::cellIdentity, ns3::LteRrcSap::CellAccessRelatedInfo::csgIdentity, ns3::LteRrcSap::CellAccessRelatedInfo::csgIndication, MAX_SI_MESSAGE, MAX_SIB, ns3::LteRrcSap::PlmnIdentityInfo::plmnIdentity, ns3::LteRrcSap::CellAccessRelatedInfo::plmnIdentityInfo, ns3::Asn1Header::SerializeBitstring(), ns3::Asn1Header::SerializeBoolean(), ns3::Asn1Header::SerializeEnum(), ns3::Asn1Header::SerializeInteger(), SerializePlmnIdentity(), ns3::Asn1Header::SerializeSequence(), and ns3::Asn1Header::SerializeSequenceOf().
Referenced by ns3::HandoverPreparationInfoHeader::PreSerialize().
Here is the call graph for this function:
Here is the caller graph for this function:
|
protected |
Definition at line 575 of file lte-rrc-header.cc.
References ns3::LteRrcSap::SystemInformationBlockType2::freqInfo, MAX_EARFCN, ns3::LteRrcSap::SystemInformationBlockType2::radioResourceConfigCommon, ns3::Asn1Header::SerializeEnum(), ns3::Asn1Header::SerializeInteger(), SerializeRadioResourceConfigCommonSib(), ns3::Asn1Header::SerializeSequence(), ns3::LteRrcSap::FreqInfo::ulBandwidth, and ns3::LteRrcSap::FreqInfo::ulCarrierFreq.
Referenced by ns3::HandoverPreparationInfoHeader::PreSerialize().
Here is the call graph for this function:
Here is the caller graph for this function:
|
protected |
Definition at line 977 of file lte-rrc-header.cc.
References ns3::LteRrcSap::ThresholdEutra::choice, ns3::LteRrcSap::ThresholdEutra::range, ns3::Asn1Header::SerializeChoice(), ns3::Asn1Header::SerializeInteger(), ns3::LteRrcSap::ThresholdEutra::THRESHOLD_RSRP, and ns3::LteRrcSap::ThresholdEutra::THRESHOLD_RSRQ.
Referenced by SerializeMeasConfig().
Here is the call graph for this function:
Here is the caller graph for this function:
|
protected |
Stores RRC message type, according to 3GPP TS 36.331.
Definition at line 94 of file lte-rrc-header.h.
Referenced by ns3::RrcDlCcchMessage::DeserializeDlCcchMessage(), ns3::RrcDlDcchMessage::DeserializeDlDcchMessage(), ns3::RrcUlCcchMessage::DeserializeUlCcchMessage(), ns3::RrcUlDcchMessage::DeserializeUlDcchMessage(), GetMessageType(), ns3::RrcUlDcchMessage::PreSerialize(), ns3::RrcDlDcchMessage::PreSerialize(), ns3::RrcUlCcchMessage::PreSerialize(), ns3::RrcDlCcchMessage::PreSerialize(), ns3::RrcUlDcchMessage::Print(), ns3::RrcDlDcchMessage::Print(), ns3::RrcUlCcchMessage::Print(), and ns3::RrcDlCcchMessage::Print().