A Discrete-Event Network Simulator
API
 All Classes Namespaces Files Functions Variables Typedefs Enumerations Enumerator Properties Friends Macros Groups Pages
ns3::PacketSink Class Reference

Receive and consume traffic generated to an IP address and port. More...

#include <packet-sink.h>

+ Inheritance diagram for ns3::PacketSink:
+ Collaboration diagram for ns3::PacketSink:

Public Member Functions

 PacketSink ()
 
virtual ~PacketSink ()
 
std::list< Ptr< Socket > > GetAcceptedSockets (void) const
 
Ptr< SocketGetListeningSocket (void) const
 
uint32_t GetTotalRx () const
 
- Public Member Functions inherited from ns3::Application
 Application ()
 
virtual ~Application ()
 
Ptr< NodeGetNode () const
 
void SetNode (Ptr< Node > node)
 
void SetStartTime (Time start)
 Specify application start time. More...
 
void SetStopTime (Time stop)
 Specify application stop time. More...
 
- Public Member Functions inherited from ns3::Object
 Object ()
 
virtual ~Object ()
 
void AggregateObject (Ptr< Object > other)
 
void Dispose (void)
 Run the DoDispose methods of this object and all the objects aggregated to it. More...
 
AggregateIterator GetAggregateIterator (void) const
 
virtual TypeId GetInstanceTypeId (void) const
 
template<typename T >
Ptr< T > GetObject (void) const
 
template<typename T >
Ptr< T > GetObject (TypeId tid) const
 
void Initialize (void)
 This method calls the virtual DoInitialize method on all the objects aggregated to this object. More...
 
- Public Member Functions inherited from ns3::SimpleRefCount< Object, ObjectBase, ObjectDeleter >
 SimpleRefCount ()
 Constructor. More...
 
 SimpleRefCount (const SimpleRefCount &o)
 Copy constructor. More...
 
uint32_t GetReferenceCount (void) const
 Get the reference count of the object. More...
 
SimpleRefCountoperator= (const SimpleRefCount &o)
 Assignment. More...
 
void Ref (void) const
 Increment the reference count. More...
 
void Unref (void) const
 Decrement the reference count. More...
 
- Public Member Functions inherited from ns3::ObjectBase
virtual ~ObjectBase ()
 Virtual destructor. More...
 
void GetAttribute (std::string name, AttributeValue &value) const
 
bool GetAttributeFailSafe (std::string name, AttributeValue &attribute) const
 
void SetAttribute (std::string name, const AttributeValue &value)
 
bool SetAttributeFailSafe (std::string name, const AttributeValue &value)
 
bool TraceConnect (std::string name, std::string context, const CallbackBase &cb)
 
bool TraceConnectWithoutContext (std::string name, const CallbackBase &cb)
 
bool TraceDisconnect (std::string name, std::string context, const CallbackBase &cb)
 
bool TraceDisconnectWithoutContext (std::string name, const CallbackBase &cb)
 

Static Public Member Functions

static TypeId GetTypeId (void)
 Get the type ID. More...
 
- Static Public Member Functions inherited from ns3::Application
static TypeId GetTypeId (void)
 Get the type ID. More...
 
- Static Public Member Functions inherited from ns3::Object
static TypeId GetTypeId (void)
 Register this type. More...
 
- Static Public Member Functions inherited from ns3::SimpleRefCount< Object, ObjectBase, ObjectDeleter >
static void Cleanup (void)
 Noop. More...
 
- Static Public Member Functions inherited from ns3::ObjectBase
static TypeId GetTypeId (void)
 Get the type ID. More...
 

Protected Member Functions

virtual void DoDispose (void)
 This method is called by Object::Dispose or by the object's destructor, whichever comes first. More...
 
- Protected Member Functions inherited from ns3::Application
virtual void DoInitialize (void)
 This method is called only once by Object::Initialize. More...
 
- Protected Member Functions inherited from ns3::Object
 Object (const Object &o)
 
virtual void NotifyNewAggregate (void)
 This method is invoked whenever two sets of objects are aggregated together. More...
 
- Protected Member Functions inherited from ns3::ObjectBase
void ConstructSelf (const AttributeConstructionList &attributes)
 
virtual void NotifyConstructionCompleted (void)
 This method is invoked once all member attributes have been initialized. More...
 

Private Member Functions

void HandleAccept (Ptr< Socket > socket, const Address &from)
 Handle an incoming connection. More...
 
void HandlePeerClose (Ptr< Socket > socket)
 Handle an connection close. More...
 
void HandlePeerError (Ptr< Socket > socket)
 Handle an connection error. More...
 
void HandleRead (Ptr< Socket > socket)
 Handle a packet received by the application. More...
 
virtual void StartApplication (void)
 Application specific startup code. More...
 
virtual void StopApplication (void)
 Application specific shutdown code. More...
 

Private Attributes

Address m_local
 Local address to bind to. More...
 
TracedCallback< Ptr< const
Packet >, const Address & > 
m_rxTrace
 Traced Callback: received packets, source address. More...
 
Ptr< Socketm_socket
 Listening socket. More...
 
std::list< Ptr< Socket > > m_socketList
 the accepted sockets More...
 
TypeId m_tid
 Protocol TypeId. More...
 
uint32_t m_totalRx
 Total bytes received. More...
 

Additional Inherited Members

- Protected Attributes inherited from ns3::Application
Ptr< Nodem_node
 The node that this application is installed on. More...
 
EventId m_startEvent
 The event that will fire at m_startTime to start the application. More...
 
Time m_startTime
 The simulation time that the application will start. More...
 
EventId m_stopEvent
 The event that will fire at m_stopTime to end the application. More...
 
Time m_stopTime
 The simulation time that the application will end. More...
 

Detailed Description

Receive and consume traffic generated to an IP address and port.

This application was written to complement OnOffApplication, but it is more general so a PacketSink name was selected. Functionally it is important to use in multicast situations, so that reception of the layer-2 multicast frames of interest are enabled, but it is also useful for unicast as an example of how you can write something simple to receive packets at the application layer. Also, if an IP stack generates ICMP Port Unreachable errors, receiving applications will be needed.

The constructor specifies the Address (IP address and port) and the transport protocol to use. A virtual Receive () method is installed as a callback on the receiving socket. By default, when logging is enabled, it prints out the size of packets and their address. A tracing source to Receive() is also available.

Config Paths

ns3::PacketSink is accessible through the following paths with Config::Set and Config::Connect:

  • /NodeList/[i]/ApplicationList/[i]/$ns3::PacketSink

Attributes

  • Local: The Address on which to Bind the rx socket.
    • Set with class: AddressValue
    • Underlying type: Address
    • Initial value: 00-00-00
    • Flags: construct write read
  • Protocol: The type id of the protocol to use for the rx socket.

Attributes defined in parent class ns3::Application

  • StartTime: Time at which the application will start
    • Set with class: ns3::TimeValue
    • Underlying type: Time –9223372036854775808.0ns:+9223372036854775807.0ns
    • Initial value: +0.0ns
    • Flags: construct write read
  • StopTime: Time at which the application will stop
    • Set with class: ns3::TimeValue
    • Underlying type: Time –9223372036854775808.0ns:+9223372036854775807.0ns
    • Initial value: +0.0ns
    • Flags: construct write read

TraceSources

  • Rx: A packet has been received

Definition at line 68 of file packet-sink.h.

Constructor & Destructor Documentation

ns3::PacketSink::PacketSink ( )

Definition at line 60 of file packet-sink.cc.

References m_socket, m_totalRx, and NS_LOG_FUNCTION.

ns3::PacketSink::~PacketSink ( )
virtual

Definition at line 67 of file packet-sink.cc.

References NS_LOG_FUNCTION.

Member Function Documentation

void ns3::PacketSink::DoDispose ( void  )
protectedvirtual

This method is called by Object::Dispose or by the object's destructor, whichever comes first.

Subclasses are expected to implement their real destruction code in an overriden version of this method and chain up to their parent's implementation once they are done. i.e., for simplicity, the destructor of every subclass should be empty and its content should be moved to the associated DoDispose method.

It is safe to call GetObject from within this method.

Reimplemented from ns3::Application.

Definition at line 92 of file packet-sink.cc.

References ns3::Application::DoDispose(), m_socket, m_socketList, and NS_LOG_FUNCTION.

+ Here is the call graph for this function:

std::list< Ptr< Socket > > ns3::PacketSink::GetAcceptedSockets ( void  ) const
Returns
list of pointers to accepted sockets

Definition at line 86 of file packet-sink.cc.

References m_socketList, and NS_LOG_FUNCTION.

Ptr< Socket > ns3::PacketSink::GetListeningSocket ( void  ) const
Returns
pointer to listening socket

Definition at line 79 of file packet-sink.cc.

References m_socket, and NS_LOG_FUNCTION.

uint32_t ns3::PacketSink::GetTotalRx ( ) const
Returns
the total bytes received in this sink app

Definition at line 72 of file packet-sink.cc.

References m_totalRx, and NS_LOG_FUNCTION.

Referenced by main().

+ Here is the caller graph for this function:

TypeId ns3::PacketSink::GetTypeId ( void  )
static

Get the type ID.

Returns
the object TypeId

Definition at line 41 of file packet-sink.cc.

References ns3::UdpSocketFactory::GetTypeId(), m_local, m_rxTrace, m_tid, ns3::MakeTraceSourceAccessor(), and ns3::TypeId::SetParent().

+ Here is the call graph for this function:

void ns3::PacketSink::HandleAccept ( Ptr< Socket socket,
const Address from 
)
private

Handle an incoming connection.

Parameters
socketthe incoming connection socket
fromthe address the connection is from

Definition at line 200 of file packet-sink.cc.

References HandleRead(), m_socketList, ns3::MakeCallback(), NS_LOG_FUNCTION, and ns3::Socket::SetRecvCallback().

Referenced by StartApplication().

+ Here is the call graph for this function:

+ Here is the caller graph for this function:

void ns3::PacketSink::HandlePeerClose ( Ptr< Socket socket)
private

Handle an connection close.

Parameters
socketthe connected socket

Definition at line 189 of file packet-sink.cc.

References NS_LOG_FUNCTION.

Referenced by StartApplication().

+ Here is the caller graph for this function:

void ns3::PacketSink::HandlePeerError ( Ptr< Socket socket)
private

Handle an connection error.

Parameters
socketthe connected socket

Definition at line 194 of file packet-sink.cc.

References NS_LOG_FUNCTION.

Referenced by StartApplication().

+ Here is the caller graph for this function:

void ns3::PacketSink::HandleRead ( Ptr< Socket socket)
private
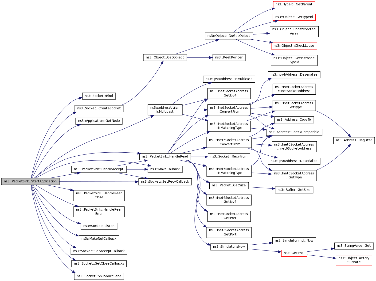
void ns3::PacketSink::StartApplication ( void  )
privatevirtual

Application specific startup code.

The StartApplication method is called at the start time specified by Start This method should be overridden by all or most application subclasses.

Reimplemented from ns3::Application.

Definition at line 104 of file packet-sink.cc.

References ns3::Socket::Bind(), ns3::Socket::CreateSocket(), ns3::Application::GetNode(), HandleAccept(), HandlePeerClose(), HandlePeerError(), HandleRead(), ns3::addressUtils::IsMulticast(), ns3::Socket::Listen(), m_local, m_socket, m_tid, ns3::MakeCallback(), ns3::MakeNullCallback(), NS_FATAL_ERROR, NS_LOG_FUNCTION, ns3::Socket::SetAcceptCallback(), ns3::Socket::SetCloseCallbacks(), ns3::Socket::SetRecvCallback(), and ns3::Socket::ShutdownSend().

+ Here is the call graph for this function:

void ns3::PacketSink::StopApplication ( void  )
privatevirtual

Application specific shutdown code.

The StopApplication method is called at the stop time specified by Stop This method should be overridden by all or most application subclasses.

Reimplemented from ns3::Application.

Definition at line 138 of file packet-sink.cc.

References ns3::Socket::Close(), m_socket, m_socketList, ns3::MakeNullCallback(), NS_LOG_FUNCTION, and ns3::Socket::SetRecvCallback().

+ Here is the call graph for this function:

Member Data Documentation

Address ns3::PacketSink::m_local
private

Local address to bind to.

Definition at line 129 of file packet-sink.h.

Referenced by GetTypeId(), and StartApplication().

TracedCallback<Ptr<const Packet>, const Address &> ns3::PacketSink::m_rxTrace
private

Traced Callback: received packets, source address.

Definition at line 134 of file packet-sink.h.

Referenced by GetTypeId(), and HandleRead().

Ptr<Socket> ns3::PacketSink::m_socket
private

Listening socket.

Definition at line 126 of file packet-sink.h.

Referenced by DoDispose(), GetListeningSocket(), PacketSink(), StartApplication(), and StopApplication().

std::list<Ptr<Socket> > ns3::PacketSink::m_socketList
private

the accepted sockets

Definition at line 127 of file packet-sink.h.

Referenced by DoDispose(), GetAcceptedSockets(), HandleAccept(), and StopApplication().

TypeId ns3::PacketSink::m_tid
private

Protocol TypeId.

Definition at line 131 of file packet-sink.h.

Referenced by GetTypeId(), and StartApplication().

uint32_t ns3::PacketSink::m_totalRx
private

Total bytes received.

Definition at line 130 of file packet-sink.h.

Referenced by GetTotalRx(), HandleRead(), and PacketSink().


The documentation for this class was generated from the following files: