A Discrete-Event Network Simulator
API
 All Classes Namespaces Files Functions Variables Typedefs Enumerations Enumerator Properties Friends Macros Groups Pages
ns3::YansWifiPhy Class Reference

802.11 PHY layer modelThis PHY implements a model of 802.11a. More...

#include <yans-wifi-phy.h>

+ Inheritance diagram for ns3::YansWifiPhy:
+ Collaboration diagram for ns3::YansWifiPhy:

Public Member Functions

 YansWifiPhy ()
 
virtual ~YansWifiPhy ()
 
int64_t AssignStreams (int64_t stream)
 Assign a fixed random variable stream number to the random variables used by this model. More...
 
virtual double CalculateSnr (WifiMode txMode, double ber) const
 
virtual void ConfigureStandard (enum WifiPhyStandard standard)
 Configure the PHY-level parameters for different Wi-Fi standard. More...
 
virtual uint32_t GetBssMembershipSelector (uint32_t selector) const
 The WifiPhy::BssMembershipSelector() method is used (e.g., by a WifiRemoteStationManager) to determine the set of transmission/reception modes that this WifiPhy(-derived class) can support - a set of WifiMode objects which we call the BssMemebershipSelectorSet, and which is stored as WifiPhy::m_bssMembershipSelectorSet. More...
 
double GetCcaMode1Threshold (void) const
 Return the CCA threshold (dBm). More...
 
virtual Ptr< WifiChannelGetChannel (void) const
 Return the WifiChannel this WifiPhy is connected to. More...
 
virtual bool GetChannelBonding (void) const
 Return whether channel bonding is supported. More...
 
double GetChannelFrequencyMhz () const
 Return current center channel frequency in MHz. More...
 
uint16_t GetChannelNumber () const
 Return the current channel number. More...
 
virtual Time GetDelayUntilIdle (void)
 
Ptr< ObjectGetDevice (void) const
 Return the device this PHY is associated with. More...
 
double GetEdThreshold (void) const
 Return the energy detection threshold (dBm). More...
 
Ptr< ErrorRateModelGetErrorRateModel (void) const
 Return the error rate model this PHY is using. More...
 
virtual uint32_t GetFrequency (void) const
 
virtual bool GetGreenfield (void) const
 Return whether Greenfield is supported. More...
 
virtual bool GetGuardInterval (void) const
 Return whether guard interval is being used. More...
 
virtual Time GetLastRxStartTime (void) const
 Return the start time of the last received packet. More...
 
virtual bool GetLdpc (void) const
 Return if LDPC is supported. More...
 
virtual uint8_t GetMcs (uint8_t mcs) const
 The WifiPhy::GetMcs() method is used (e.g., by a WifiRemoteStationManager) to determine the set of transmission/reception MCS indexes that this WifiPhy(-derived class) can support - a set of Mcs indexes which we call the DeviceMcsSet, and which is stored as WifiPhy::m_deviceMcsSet. More...
 
virtual WifiModeList GetMembershipSelectorModes (uint32_t selector)
 The WifiPhy::GetMembershipSelectorModes() method is used (e.g., by a WifiRemoteStationManager) to determine the set of transmission/reception modes that this WifiPhy(-derived class) can support - a set of WifiMode objects which we call the BssMemebershipSelectorSet, and which is stored as WifiPhy::m_bssMembershipSelectorSet. More...
 
Ptr< ObjectGetMobility (void)
 Return the mobility model this PHY is associated with. More...
 
virtual WifiMode GetMode (uint32_t mode) const
 The WifiPhy::GetNModes() and WifiPhy::GetMode() methods are used (e.g., by a WifiRemoteStationManager) to determine the set of transmission/reception modes that this WifiPhy(-derived class) can support - a set of WifiMode objects which we call the DeviceRateSet, and which is stored as WifiPhy::m_deviceRateSet. More...
 
virtual uint32_t GetNBssMembershipSelectors (void) const
 The WifiPhy::NBssMembershipSelectors() method is used (e.g., by a WifiRemoteStationManager) to determine the set of transmission/reception modes that this WifiPhy(-derived class) can support - a set of WifiMode objects which we call the BssMemebershipSelectorSet, and which is stored as WifiPhy::m_bssMembershipSelectorSet. More...
 
virtual uint8_t GetNMcs (void) const
 
virtual uint32_t GetNModes (void) const
 The WifiPhy::GetNModes() and WifiPhy::GetMode() methods are used (e.g., by a WifiRemoteStationManager) to determine the set of transmission/reception modes that this WifiPhy(-derived class) can support - a set of WifiMode objects which we call the DeviceRateSet, and which is stored as WifiPhy::m_deviceRateSet. More...
 
virtual uint32_t GetNTxPower (void) const
 Return the number of available transmission power levels. More...
 
virtual uint32_t GetNumberOfReceiveAntennas (void) const
 
virtual uint32_t GetNumberOfTransmitAntennas (void) const
 
double GetRxGain (void) const
 Return the reception gain (dB). More...
 
double GetRxNoiseFigure (void) const
 Return the RX noise figure (dBm). More...
 
virtual Time GetStateDuration (void)
 
virtual bool GetStbc (void) const
 Return whether STBC is supported. More...
 
double GetTxGain (void) const
 Return the transmission gain (dB). More...
 
virtual double GetTxPowerEnd (void) const
 Return the maximum available transmission power level (dBm). More...
 
virtual double GetTxPowerStart (void) const
 Return the minimum available transmission power level (dBm). More...
 
virtual bool IsMcsSupported (WifiMode mode)
 
virtual bool IsModeSupported (WifiMode mode) const
 Check if the given WifiMode is supported by the PHY. More...
 
virtual bool IsStateBusy (void)
 
virtual bool IsStateCcaBusy (void)
 
virtual bool IsStateIdle (void)
 
virtual bool IsStateRx (void)
 
virtual bool IsStateSleep (void)
 
virtual bool IsStateSwitching (void)
 
virtual bool IsStateTx (void)
 
virtual WifiMode McsToWifiMode (uint8_t mcs)
 For a given MCS finds the corresponding WifiMode and returns it as defined in the IEEE 802.11n standard. More...
 
virtual void RegisterListener (WifiPhyListener *listener)
 
virtual void ResumeFromSleep (void)
 Resume from sleep mode. More...
 
virtual void SendPacket (Ptr< const Packet > packet, WifiTxVector txvector, enum WifiPreamble preamble)
 
void SetCcaMode1Threshold (double threshold)
 Sets the CCA threshold (dBm). More...
 
void SetChannel (Ptr< YansWifiChannel > channel)
 Set the YansWifiChannel this YansWifiPhy is to be connected to. More...
 
virtual void SetChannelBonding (bool channelbonding)
 Enable or disable channel bonding support. More...
 
void SetChannelNumber (uint16_t id)
 Set the current channel number. More...
 
void SetDevice (Ptr< Object > device)
 Sets the device this PHY is associated with. More...
 
void SetEdThreshold (double threshold)
 Sets the energy detection threshold (dBm). More...
 
void SetErrorRateModel (Ptr< ErrorRateModel > rate)
 Sets the error rate model. More...
 
virtual void SetFrequency (uint32_t freq)
 
virtual void SetGreenfield (bool greenfield)
 Enable or disable Greenfield support. More...
 
virtual void SetGuardInterval (bool guardInterval)
 Enable or disable short/long guard interval. More...
 
virtual void SetLdpc (bool ldpc)
 Enable or disable LDPC. More...
 
void SetMobility (Ptr< Object > mobility)
 Sets the mobility model. More...
 
void SetNTxPower (uint32_t n)
 Sets the number of transmission power levels available between the minimum level and the maximum level. More...
 
virtual void SetNumberOfReceiveAntennas (uint32_t rx)
 
virtual void SetNumberOfTransmitAntennas (uint32_t tx)
 
virtual void SetReceiveErrorCallback (WifiPhy::RxErrorCallback callback)
 
virtual void SetReceiveOkCallback (WifiPhy::RxOkCallback callback)
 
void SetRxGain (double gain)
 Sets the reception gain (dB). More...
 
void SetRxNoiseFigure (double noiseFigureDb)
 Sets the RX loss (dB) in the Signal-to-Noise-Ratio due to non-idealities in the receiver. More...
 
virtual void SetSleepMode (void)
 Put in sleep mode. More...
 
virtual void SetStbc (bool stbc)
 Enable or disable STBC. More...
 
void SetTxGain (double gain)
 Sets the transmission gain (dB). More...
 
void SetTxPowerEnd (double end)
 Sets the maximum available transmission power level (dBm). More...
 
void SetTxPowerStart (double start)
 Sets the minimum available transmission power level (dBm). More...
 
void StartReceivePacket (Ptr< Packet > packet, double rxPowerDbm, WifiTxVector txVector, WifiPreamble preamble)
 Starting receiving the packet (i.e. More...
 
virtual uint32_t WifiModeToMcs (WifiMode mode)
 For a given WifiMode finds the corresponding MCS value and returns it as defined in the IEEE 802.11n standard. More...
 
- Public Member Functions inherited from ns3::WifiPhy
 WifiPhy ()
 
virtual ~WifiPhy ()
 
void NotifyMonitorSniffRx (Ptr< const Packet > packet, uint16_t channelFreqMhz, uint16_t channelNumber, uint32_t rate, bool isShortPreamble, double signalDbm, double noiseDbm)
 Public method used to fire a MonitorSniffer trace for a wifi packet being received. More...
 
void NotifyMonitorSniffTx (Ptr< const Packet > packet, uint16_t channelFreqMhz, uint16_t channelNumber, uint32_t rate, bool isShortPreamble, uint8_t txPower)
 Public method used to fire a MonitorSniffer trace for a wifi packet being transmitted. More...
 
void NotifyRxBegin (Ptr< const Packet > packet)
 Public method used to fire a PhyRxBegin trace. More...
 
void NotifyRxDrop (Ptr< const Packet > packet)
 Public method used to fire a PhyRxDrop trace. More...
 
void NotifyRxEnd (Ptr< const Packet > packet)
 Public method used to fire a PhyRxEnd trace. More...
 
void NotifyTxBegin (Ptr< const Packet > packet)
 Public method used to fire a PhyTxBegin trace. More...
 
void NotifyTxDrop (Ptr< const Packet > packet)
 Public method used to fire a PhyTxDrop trace. More...
 
void NotifyTxEnd (Ptr< const Packet > packet)
 Public method used to fire a PhyTxEnd trace. More...
 
- Public Member Functions inherited from ns3::Object
 Object ()
 
virtual ~Object ()
 
void AggregateObject (Ptr< Object > other)
 
void Dispose (void)
 Run the DoDispose methods of this object and all the objects aggregated to it. More...
 
AggregateIterator GetAggregateIterator (void) const
 
virtual TypeId GetInstanceTypeId (void) const
 
template<typename T >
Ptr< T > GetObject (void) const
 
template<typename T >
Ptr< T > GetObject (TypeId tid) const
 
void Initialize (void)
 This method calls the virtual DoInitialize method on all the objects aggregated to this object. More...
 
- Public Member Functions inherited from ns3::SimpleRefCount< Object, ObjectBase, ObjectDeleter >
 SimpleRefCount ()
 Constructor. More...
 
 SimpleRefCount (const SimpleRefCount &o)
 Copy constructor. More...
 
uint32_t GetReferenceCount (void) const
 Get the reference count of the object. More...
 
SimpleRefCountoperator= (const SimpleRefCount &o)
 Assignment. More...
 
void Ref (void) const
 Increment the reference count. More...
 
void Unref (void) const
 Decrement the reference count. More...
 
- Public Member Functions inherited from ns3::ObjectBase
virtual ~ObjectBase ()
 Virtual destructor. More...
 
void GetAttribute (std::string name, AttributeValue &value) const
 
bool GetAttributeFailSafe (std::string name, AttributeValue &attribute) const
 
void SetAttribute (std::string name, const AttributeValue &value)
 
bool SetAttributeFailSafe (std::string name, const AttributeValue &value)
 
bool TraceConnect (std::string name, std::string context, const CallbackBase &cb)
 
bool TraceConnectWithoutContext (std::string name, const CallbackBase &cb)
 
bool TraceDisconnect (std::string name, std::string context, const CallbackBase &cb)
 
bool TraceDisconnectWithoutContext (std::string name, const CallbackBase &cb)
 

Static Public Member Functions

static TypeId GetTypeId (void)
 
- Static Public Member Functions inherited from ns3::WifiPhy
static Time CalculateTxDuration (uint32_t size, WifiTxVector txvector, enum WifiPreamble preamble)
 
static WifiMode GetDsssRate11Mbps ()
 Return a WifiMode for DSSS at 11Mbps. More...
 
static WifiMode GetDsssRate1Mbps ()
 Return a WifiMode for DSSS at 1Mbps. More...
 
static WifiMode GetDsssRate2Mbps ()
 Return a WifiMode for DSSS at 2Mbps. More...
 
static WifiMode GetDsssRate5_5Mbps ()
 Return a WifiMode for DSSS at 5.5Mbps. More...
 
static WifiMode GetErpOfdmRate12Mbps ()
 Return a WifiMode for ERP-ODFM at 12Mbps. More...
 
static WifiMode GetErpOfdmRate18Mbps ()
 Return a WifiMode for ERP-ODFM at 18Mbps. More...
 
static WifiMode GetErpOfdmRate24Mbps ()
 Return a WifiMode for ERP-ODFM at 24Mbps. More...
 
static WifiMode GetErpOfdmRate36Mbps ()
 Return a WifiMode for ERP-ODFM at 36Mbps. More...
 
static WifiMode GetErpOfdmRate48Mbps ()
 Return a WifiMode for ERP-ODFM at 48Mbps. More...
 
static WifiMode GetErpOfdmRate54Mbps ()
 Return a WifiMode for ERP-ODFM at 54Mbps. More...
 
static WifiMode GetErpOfdmRate6Mbps ()
 Return a WifiMode for ERP-ODFM at 6Mbps. More...
 
static WifiMode GetErpOfdmRate9Mbps ()
 Return a WifiMode for ERP-ODFM at 9Mbps. More...
 
static WifiMode GetMFPlcpHeaderMode (WifiMode payloadMode, WifiPreamble preamble)
 
static WifiMode GetOfdmRate108MbpsBW40MHz ()
 Return a WifiMode for ODFM at 108Mbps with 40MHz channel spacing. More...
 
static WifiMode GetOfdmRate120MbpsBW40MHz ()
 Return a WifiMode for ODFM at 120Mbps with 40MHz channel spacing. More...
 
static WifiMode GetOfdmRate121_5MbpsBW40MHz ()
 Return a WifiMode for ODFM at 121.5Mbps with 40MHz channel spacing. More...
 
static WifiMode GetOfdmRate12Mbps ()
 Return a WifiMode for ODFM at 12Mbps. More...
 
static WifiMode GetOfdmRate12MbpsBW10MHz ()
 Return a WifiMode for ODFM at 12Mbps with 10MHz channel spacing. More...
 
static WifiMode GetOfdmRate12MbpsBW5MHz ()
 Return a WifiMode for ODFM at 12Mbps with 5MHz channel spacing. More...
 
static WifiMode GetOfdmRate135MbpsBW40MHz ()
 Return a WifiMode for ODFM at 135Mbps with 40MHz channel spacing. More...
 
static WifiMode GetOfdmRate135MbpsBW40MHzShGi ()
 Return a WifiMode for ODFM at 135Mbps with 40MHz channel spacing. More...
 
static WifiMode GetOfdmRate13_5MbpsBW40MHz ()
 Return a WifiMode for ODFM at 13.5Mbps with 40MHz channel spacing. More...
 
static WifiMode GetOfdmRate13_5MbpsBW5MHz ()
 Return a WifiMode for ODFM at 13.5Mbps with 5MHz channel spacing. More...
 
static WifiMode GetOfdmRate13MbpsBW20MHz ()
 Return a WifiMode for ODFM at 13Mbps with 20MHz channel spacing. More...
 
static WifiMode GetOfdmRate14_4MbpsBW20MHz ()
 Return a WifiMode for ODFM at 14.4Mbps with 20MHz channel spacing. More...
 
static WifiMode GetOfdmRate150MbpsBW40MHz ()
 Return a WifiMode for ODFM at 150Mbps with 40MHz channel spacing. More...
 
static WifiMode GetOfdmRate15MbpsBW40MHz ()
 Return a WifiMode for ODFM at 15Mbps with 40MHz channel spacing. More...
 
static WifiMode GetOfdmRate18Mbps ()
 Return a WifiMode for ODFM at 18Mbps. More...
 
static WifiMode GetOfdmRate18MbpsBW10MHz ()
 Return a WifiMode for ODFM at 18Mbps with 10MHz channel spacing. More...
 
static WifiMode GetOfdmRate19_5MbpsBW20MHz ()
 Return a WifiMode for ODFM at 19.5Mbps with 20MHz channel spacing. More...
 
static WifiMode GetOfdmRate1_5MbpsBW5MHz ()
 Return a WifiMode for ODFM at 1.5Mbps with 5MHz channel spacing. More...
 
static WifiMode GetOfdmRate21_7MbpsBW20MHz ()
 Return a WifiMode for ODFM at 21.7Mbps with 20MHz channel spacing. More...
 
static WifiMode GetOfdmRate24Mbps ()
 Return a WifiMode for ODFM at 24Mbps. More...
 
static WifiMode GetOfdmRate24MbpsBW10MHz ()
 Return a WifiMode for ODFM at 24Mbps with 10MHz channel spacing. More...
 
static WifiMode GetOfdmRate26MbpsBW20MHz ()
 Return a WifiMode for ODFM at 26Mbps with 20MHz channel spacing. More...
 
static WifiMode GetOfdmRate27MbpsBW10MHz ()
 Return a WifiMode for ODFM at 27Mbps with 10MHz channel spacing. More...
 
static WifiMode GetOfdmRate27MbpsBW40MHz ()
 Return a WifiMode for ODFM at 27Mbps with 40MHz channel spacing. More...
 
static WifiMode GetOfdmRate28_9MbpsBW20MHz ()
 Return a WifiMode for ODFM at 28.9Mbps with 20MHz channel spacing. More...
 
static WifiMode GetOfdmRate2_25MbpsBW5MHz ()
 Return a WifiMode for ODFM at 2.25Mbps with 5MHz channel spacing. More...
 
static WifiMode GetOfdmRate30MbpsBW40MHz ()
 Return a WifiMode for ODFM at 30Mbps with 40MHz channel spacing. More...
 
static WifiMode GetOfdmRate36Mbps ()
 Return a WifiMode for ODFM at 36Mbps. More...
 
static WifiMode GetOfdmRate39MbpsBW20MHz ()
 Return a WifiMode for ODFM at 39Mbps with 20MHz channel spacing. More...
 
static WifiMode GetOfdmRate3MbpsBW10MHz ()
 Return a WifiMode for ODFM at 3Mbps with 10MHz channel spacing. More...
 
static WifiMode GetOfdmRate3MbpsBW5MHz ()
 Return a WifiMode for ODFM at 3Mbps with 5MHz channel spacing. More...
 
static WifiMode GetOfdmRate40_5MbpsBW40MHz ()
 Return a WifiMode for ODFM at 40.5Mbps with 40MHz channel spacing. More...
 
static WifiMode GetOfdmRate43_3MbpsBW20MHz ()
 Return a WifiMode for ODFM at 43.3Mbps with 20MHz channel spacing. More...
 
static WifiMode GetOfdmRate45MbpsBW40MHz ()
 Return a WifiMode for ODFM at 45Mbps with 40MHz channel spacing. More...
 
static WifiMode GetOfdmRate48Mbps ()
 Return a WifiMode for ODFM at 48Mbps. More...
 
static WifiMode GetOfdmRate4_5MbpsBW10MHz ()
 Return a WifiMode for ODFM at 4.5Mbps with 10MHz channel spacing. More...
 
static WifiMode GetOfdmRate4_5MbpsBW5MHz ()
 Return a WifiMode for ODFM at 4.5Mbps with 5MHz channel spacing. More...
 
static WifiMode GetOfdmRate52MbpsBW20MHz ()
 Return a WifiMode for ODFM at 52Mbps with 20MHz channel spacing. More...
 
static WifiMode GetOfdmRate54Mbps ()
 Return a WifiMode for ODFM at 54Mbps. More...
 
static WifiMode GetOfdmRate54MbpsBW40MHz ()
 Return a WifiMode for ODFM at 54Mbps with 40MHz channel spacing. More...
 
static WifiMode GetOfdmRate57_8MbpsBW20MHz ()
 Return a WifiMode for ODFM at 57.8Mbps with 20MHz channel spacing. More...
 
static WifiMode GetOfdmRate58_5MbpsBW20MHz ()
 Return a WifiMode for ODFM at 58.5Mbps with 20MHz channel spacing. More...
 
static WifiMode GetOfdmRate60MbpsBW40MHz ()
 Return a WifiMode for ODFM at 60Mbps with 40MHz channel spacing. More...
 
static WifiMode GetOfdmRate65MbpsBW20MHz ()
 Return a WifiMode for ODFM at 65Mbps with 20MHz channel spacing. More...
 
static WifiMode GetOfdmRate65MbpsBW20MHzShGi ()
 Return a WifiMode for ODFM at 65Mbps with 20MHz channel spacing. More...
 
static WifiMode GetOfdmRate6_5MbpsBW20MHz ()
 Return a WifiMode for ODFM at 6.5Mbps with 20MHz channel spacing. More...
 
static WifiMode GetOfdmRate6Mbps ()
 Return a WifiMode for ODFM at 6Mbps. More...
 
static WifiMode GetOfdmRate6MbpsBW10MHz ()
 Return a WifiMode for ODFM at 6Mbps with 10MHz channel spacing. More...
 
static WifiMode GetOfdmRate6MbpsBW5MHz ()
 Return a WifiMode for ODFM at 6Mbps with 5MHz channel spacing. More...
 
static WifiMode GetOfdmRate72_2MbpsBW20MHz ()
 Return a WifiMode for ODFM at 72.2Mbps with 20MHz channel spacing. More...
 
static WifiMode GetOfdmRate7_2MbpsBW20MHz ()
 Return a WifiMode for ODFM at 7.2Mbps with 20MHz channel spacing. More...
 
static WifiMode GetOfdmRate81MbpsBW40MHz ()
 Return a WifiMode for ODFM at 81Mbps with 40MHz channel spacing. More...
 
static WifiMode GetOfdmRate90MbpsBW40MHz ()
 Return a WifiMode for ODFM at 90Mbps with 40MHz channel spacing. More...
 
static WifiMode GetOfdmRate9Mbps ()
 Return a WifiMode for ODFM at 9Mbps. More...
 
static WifiMode GetOfdmRate9MbpsBW10MHz ()
 Return a WifiMode for ODFM at 9Mbps with 10MHz channel spacing. More...
 
static WifiMode GetOfdmRate9MbpsBW5MHz ()
 Return a WifiMode for ODFM at 9Mbps with 5MHz channel spacing. More...
 
static double GetPayloadDurationMicroSeconds (uint32_t size, WifiTxVector txvector)
 
static uint32_t GetPlcpHeaderDurationMicroSeconds (WifiMode payloadMode, WifiPreamble preamble)
 
static WifiMode GetPlcpHeaderMode (WifiMode payloadMode, WifiPreamble preamble)
 
static uint32_t GetPlcpHtSigHeaderDurationMicroSeconds (WifiMode payloadMode, WifiPreamble preamble)
 
static uint32_t GetPlcpHtTrainingSymbolDurationMicroSeconds (WifiMode payloadMode, WifiPreamble preamble, WifiTxVector txvector)
 
static uint32_t GetPlcpPreambleDurationMicroSeconds (WifiMode payloadMode, WifiPreamble preamble)
 
static TypeId GetTypeId (void)
 
- Static Public Member Functions inherited from ns3::Object
static TypeId GetTypeId (void)
 Register this type. More...
 
- Static Public Member Functions inherited from ns3::SimpleRefCount< Object, ObjectBase, ObjectDeleter >
static void Cleanup (void)
 Noop. More...
 
- Static Public Member Functions inherited from ns3::ObjectBase
static TypeId GetTypeId (void)
 Get the type ID. More...
 

Private Member Functions

void Configure80211_10Mhz (void)
 Configure YansWifiPhy with appropriate channel frequency and supported rates for 802.11a standard with 10MHz channel spacing. More...
 
void Configure80211_5Mhz ()
 Configure YansWifiPhy with appropriate channel frequency and supported rates for 802.11a standard with 5MHz channel spacing. More...
 
void Configure80211a (void)
 Configure YansWifiPhy with appropriate channel frequency and supported rates for 802.11a standard. More...
 
void Configure80211b (void)
 Configure YansWifiPhy with appropriate channel frequency and supported rates for 802.11b standard. More...
 
void Configure80211g (void)
 Configure YansWifiPhy with appropriate channel frequency and supported rates for 802.11g standard. More...
 
void Configure80211n (void)
 Configure YansWifiPhy with appropriate channel frequency and supported rates for 802.11n standard. More...
 
void ConfigureHolland (void)
 
double DbmToW (double dbm) const
 Convert from dBm to Watts. More...
 
double DbToRatio (double db) const
 Convert from dB to ratio. More...
 
virtual void DoDispose (void)
 This method is called by Object::Dispose or by the object's destructor, whichever comes first. More...
 
void EndReceive (Ptr< Packet > packet, Ptr< InterferenceHelper::Event > event)
 The last bit of the packet has arrived. More...
 
double GetEdThresholdW (void) const
 Return the energy detection threshold. More...
 
double GetPowerDbm (uint8_t power) const
 Get the power of the given power level in dBm. More...
 
double RatioToDb (double ratio) const
 Convert from ratio to dB. More...
 
double WToDbm (double w) const
 Convert from Watts to dBm. More...
 

Private Attributes

std::vector< uint32_t > m_bssMembershipSelectorSet
 
double m_ccaMode1ThresholdW
 Clear channel assessment (CCA) threshold in watts. More...
 
Ptr< YansWifiChannelm_channel
 YansWifiChannel that this YansWifiPhy is connected to. More...
 
bool m_channelBonding
 Flag if channel conding is used. More...
 
uint16_t m_channelNumber
 Operating channel number. More...
 
double m_channelStartingFrequency
 Standard-dependent center frequency of 0-th channel in MHz. More...
 
Time m_channelSwitchDelay
 Time required to switch between channel. More...
 
Ptr< Objectm_device
 Pointer to the device. More...
 
std::vector< uint8_t > m_deviceMcsSet
 
WifiModeList m_deviceRateSet
 This vector holds the set of transmission modes that this WifiPhy(-derived class) can support. More...
 
double m_edThresholdW
 Energy detection threshold in watts. More...
 
EventId m_endRxEvent
 
bool m_greenfield
 Flag if GreenField format is supported. More...
 
bool m_guardInterval
 Flag if short guard interval is used. More...
 
InterferenceHelper m_interference
 Pointer to InterferenceHelper. More...
 
bool m_ldpc
 Flag if LDPC is used. More...
 
Ptr< Objectm_mobility
 Pointer to the mobility model. More...
 
uint32_t m_nTxPower
 Number of available transmission power levels. More...
 
uint32_t m_numberOfReceivers
 Number of receivers. More...
 
uint32_t m_numberOfTransmitters
 Number of transmitters. More...
 
Ptr< UniformRandomVariablem_random
 Provides uniform random variables. More...
 
double m_rxGainDb
 Reception gain (dB) More...
 
Ptr< WifiPhyStateHelperm_state
 Pointer to WifiPhyStateHelper. More...
 
bool m_stbc
 Flag if STBC is used. More...
 
double m_txGainDb
 Transmission gain (dB) More...
 
double m_txPowerBaseDbm
 Minimum transmission power (dBm) More...
 
double m_txPowerEndDbm
 Maximum transmission power (dBm) More...
 

Additional Inherited Members

- Public Types inherited from ns3::WifiPhy
typedef Callback< void, Ptr
< const Packet >, double > 
RxErrorCallback
 arg1: packet received unsuccessfully arg2: snr of packet More...
 
typedef Callback< void, Ptr
< Packet >, double, WifiMode,
enum WifiPreamble
RxOkCallback
 arg1: packet received successfully arg2: snr of packet arg3: mode of packet arg4: type of preamble used for packet. More...
 
enum  State {
  IDLE, CCA_BUSY, TX, RX,
  SWITCHING, SLEEP
}
 The state of the PHY layer. More...
 
- Protected Member Functions inherited from ns3::Object
 Object (const Object &o)
 
virtual void DoInitialize (void)
 This method is called only once by Object::Initialize. More...
 
virtual void NotifyNewAggregate (void)
 This method is invoked whenever two sets of objects are aggregated together. More...
 
- Protected Member Functions inherited from ns3::ObjectBase
void ConstructSelf (const AttributeConstructionList &attributes)
 
virtual void NotifyConstructionCompleted (void)
 This method is invoked once all member attributes have been initialized. More...
 

Detailed Description

802.11 PHY layer model

This PHY implements a model of 802.11a.

The model implemented here is based on the model described in "Yet Another Network Simulator", (http://cutebugs.net/files/wns2-yans.pdf).

This PHY model depends on a channel loss and delay model as provided by the ns3::PropagationLossModel and ns3::PropagationDelayModel classes, both of which are members of the ns3::YansWifiChannel class.

Config Paths

ns3::YansWifiPhy is accessible through the following paths with Config::Set and Config::Connect:

  • /NodeList/[i]/DeviceList/[i]/$ns3::WifiNetDevice/Phy/$ns3::YansWifiPhy

Attributes

  • EnergyDetectionThreshold: The energy of a received signal should be higher than this threshold (dbm) to allow the PHY layer to detect the signal.
    • Set with class: ns3::DoubleValue
    • Underlying type: double -1.79769e+308:1.79769e+308
    • Initial value: -96
    • Flags: construct write read
  • CcaMode1Threshold: The energy of a received signal should be higher than this threshold (dbm) to allow the PHY layer to declare CCA BUSY state
    • Set with class: ns3::DoubleValue
    • Underlying type: double -1.79769e+308:1.79769e+308
    • Initial value: -99
    • Flags: construct write read
  • TxGain: Transmission gain (dB).
    • Set with class: ns3::DoubleValue
    • Underlying type: double -1.79769e+308:1.79769e+308
    • Initial value: 1
    • Flags: construct write read
  • RxGain: Reception gain (dB).
    • Set with class: ns3::DoubleValue
    • Underlying type: double -1.79769e+308:1.79769e+308
    • Initial value: 1
    • Flags: construct write read
  • TxPowerLevels: Number of transmission power levels available between TxPowerStart and TxPowerEnd included.
  • TxPowerEnd: Maximum available transmission level (dbm).
    • Set with class: ns3::DoubleValue
    • Underlying type: double -1.79769e+308:1.79769e+308
    • Initial value: 16.0206
    • Flags: construct write read
  • TxPowerStart: Minimum available transmission level (dbm).
    • Set with class: ns3::DoubleValue
    • Underlying type: double -1.79769e+308:1.79769e+308
    • Initial value: 16.0206
    • Flags: construct write read
  • RxNoiseFigure: Loss (dB) in the Signal-to-Noise-Ratio due to non-idealities in the receiver. According to Wikipedia (http://en.wikipedia.org/wiki/Noise_figure), this is "the difference in decibels (dB) between the noise output of the actual receiver to the noise output of an ideal receiver with the same overall gain and bandwidth when the receivers are connected to sources at the standard noise temperature T0 (usually 290 K)". For
    • Set with class: ns3::DoubleValue
    • Underlying type: double -1.79769e+308:1.79769e+308
    • Initial value: 7
    • Flags: construct write read
  • State: The state of the PHY layer
  • ChannelSwitchDelay: Delay between two short frames transmitted on different frequencies.
    • Set with class: ns3::TimeValue
    • Underlying type: Time –9223372036854775808.0ns:+9223372036854775807.0ns
    • Initial value: +250000.0ns
    • Flags: construct write read
  • ChannelNumber: Channel center frequency = Channel starting frequency + 5 MHz * nch
  • Frequency: The operating frequency.
  • Transmitters: The number of transmitters.
  • Recievers: The number of recievers.
  • ShortGuardEnabled: Whether or not short guard interval is enabled.
    • Set with class: BooleanValue
    • Underlying type: bool
    • Initial value: false
    • Flags: construct write read
  • LdpcEnabled: Whether or not LDPC is enabled.
    • Set with class: BooleanValue
    • Underlying type: bool
    • Initial value: false
    • Flags: construct write read
  • STBCEnabled: Whether or not STBC is enabled.
    • Set with class: BooleanValue
    • Underlying type: bool
    • Initial value: false
    • Flags: construct write read
  • GreenfieldEnabled: Whether or not STBC is enabled.
    • Set with class: BooleanValue
    • Underlying type: bool
    • Initial value: false
    • Flags: construct write read
  • ChannelBonding: Whether 20MHz or 40MHz.
    • Set with class: BooleanValue
    • Underlying type: bool
    • Initial value: false
    • Flags: construct write read

No TraceSources are defined for this type.

TraceSources defined in parent class ns3::WifiPhy

  • PhyTxBegin: Trace source indicating a packet has begun transmitting over the channel medium
  • PhyTxEnd: Trace source indicating a packet has been completely transmitted over the channel. NOTE: the only official WifiPhy implementation available to this date (YansWifiPhy) never fires this trace source.
  • PhyTxDrop: Trace source indicating a packet has been dropped by the device during transmission
  • PhyRxBegin: Trace source indicating a packet has begun being received from the channel medium by the device
  • PhyRxEnd: Trace source indicating a packet has been completely received from the channel medium by the device
  • PhyRxDrop: Trace source indicating a packet has been dropped by the device during reception
  • MonitorSnifferRx: Trace source simulating a wifi device in monitor mode sniffing all received frames
  • MonitorSnifferTx: Trace source simulating the capability of a wifi device in monitor mode to sniff all frames being transmitted

Definition at line 64 of file yans-wifi-phy.h.

Constructor & Destructor Documentation

ns3::YansWifiPhy::YansWifiPhy ( )

Definition at line 170 of file yans-wifi-phy.cc.

References m_random, m_state, and NS_LOG_FUNCTION.

ns3::YansWifiPhy::~YansWifiPhy ( )
virtual

Definition at line 180 of file yans-wifi-phy.cc.

References NS_LOG_FUNCTION.

Member Function Documentation

int64_t ns3::YansWifiPhy::AssignStreams ( int64_t  stream)
virtual

Assign a fixed random variable stream number to the random variables used by this model.

Return the number of streams (possibly zero) that have been assigned.

Parameters
streamfirst stream index to use
Returns
the number of stream indices assigned by this model

Implements ns3::WifiPhy.

Definition at line 923 of file yans-wifi-phy.cc.

References m_random, NS_LOG_FUNCTION, and ns3::RandomVariableStream::SetStream().

+ Here is the call graph for this function:

double ns3::YansWifiPhy::CalculateSnr ( WifiMode  txMode,
double  ber 
) const
virtual
Parameters
txModethe transmission mode
berthe probability of bit error rate
Returns
the minimum snr which is required to achieve the requested ber for the specified transmission mode. (W/W)

Implements ns3::WifiPhy.

Definition at line 356 of file yans-wifi-phy.cc.

References ns3::InterferenceHelper::GetErrorRateModel(), and m_interference.

+ Here is the call graph for this function:

void ns3::YansWifiPhy::Configure80211_10Mhz ( void  )
private

Configure YansWifiPhy with appropriate channel frequency and supported rates for 802.11a standard with 10MHz channel spacing.

Definition at line 738 of file yans-wifi-phy.cc.

References ns3::WifiPhy::GetOfdmRate12MbpsBW10MHz(), ns3::WifiPhy::GetOfdmRate18MbpsBW10MHz(), ns3::WifiPhy::GetOfdmRate24MbpsBW10MHz(), ns3::WifiPhy::GetOfdmRate27MbpsBW10MHz(), ns3::WifiPhy::GetOfdmRate3MbpsBW10MHz(), ns3::WifiPhy::GetOfdmRate4_5MbpsBW10MHz(), ns3::WifiPhy::GetOfdmRate6MbpsBW10MHz(), ns3::WifiPhy::GetOfdmRate9MbpsBW10MHz(), m_channelStartingFrequency, m_deviceRateSet, and NS_LOG_FUNCTION.

Referenced by ConfigureStandard().

+ Here is the call graph for this function:

+ Here is the caller graph for this function:

void ns3::YansWifiPhy::Configure80211_5Mhz ( void  )
private

Configure YansWifiPhy with appropriate channel frequency and supported rates for 802.11a standard with 5MHz channel spacing.

Definition at line 754 of file yans-wifi-phy.cc.

References ns3::WifiPhy::GetOfdmRate12MbpsBW5MHz(), ns3::WifiPhy::GetOfdmRate13_5MbpsBW5MHz(), ns3::WifiPhy::GetOfdmRate1_5MbpsBW5MHz(), ns3::WifiPhy::GetOfdmRate2_25MbpsBW5MHz(), ns3::WifiPhy::GetOfdmRate3MbpsBW5MHz(), ns3::WifiPhy::GetOfdmRate4_5MbpsBW5MHz(), ns3::WifiPhy::GetOfdmRate6MbpsBW5MHz(), ns3::WifiPhy::GetOfdmRate9MbpsBW5MHz(), m_channelStartingFrequency, m_deviceRateSet, and NS_LOG_FUNCTION.

Referenced by ConfigureStandard().

+ Here is the call graph for this function:

+ Here is the caller graph for this function:

void ns3::YansWifiPhy::Configure80211a ( void  )
private

Configure YansWifiPhy with appropriate channel frequency and supported rates for 802.11a standard.

Definition at line 689 of file yans-wifi-phy.cc.

References ns3::WifiPhy::GetOfdmRate12Mbps(), ns3::WifiPhy::GetOfdmRate18Mbps(), ns3::WifiPhy::GetOfdmRate24Mbps(), ns3::WifiPhy::GetOfdmRate36Mbps(), ns3::WifiPhy::GetOfdmRate48Mbps(), ns3::WifiPhy::GetOfdmRate54Mbps(), ns3::WifiPhy::GetOfdmRate6Mbps(), ns3::WifiPhy::GetOfdmRate9Mbps(), m_channelStartingFrequency, m_deviceRateSet, and NS_LOG_FUNCTION.

Referenced by ConfigureStandard().

+ Here is the call graph for this function:

+ Here is the caller graph for this function:

void ns3::YansWifiPhy::Configure80211b ( void  )
private

Configure YansWifiPhy with appropriate channel frequency and supported rates for 802.11b standard.

Definition at line 706 of file yans-wifi-phy.cc.

References ns3::WifiPhy::GetDsssRate11Mbps(), ns3::WifiPhy::GetDsssRate1Mbps(), ns3::WifiPhy::GetDsssRate2Mbps(), ns3::WifiPhy::GetDsssRate5_5Mbps(), m_channelStartingFrequency, m_deviceRateSet, and NS_LOG_FUNCTION.

Referenced by ConfigureStandard().

+ Here is the call graph for this function:

+ Here is the caller graph for this function:

void ns3::YansWifiPhy::Configure80211n ( void  )
private

Configure YansWifiPhy with appropriate channel frequency and supported rates for 802.11n standard.

Definition at line 1022 of file yans-wifi-phy.cc.

References ns3::WifiPhy::GetDsssRate11Mbps(), ns3::WifiPhy::GetDsssRate1Mbps(), ns3::WifiPhy::GetDsssRate2Mbps(), ns3::WifiPhy::GetDsssRate5_5Mbps(), ns3::WifiPhy::GetErpOfdmRate12Mbps(), ns3::WifiPhy::GetErpOfdmRate24Mbps(), ns3::WifiPhy::GetErpOfdmRate6Mbps(), HT_PHY, m_bssMembershipSelectorSet, m_deviceMcsSet, m_deviceRateSet, and NS_LOG_FUNCTION.

Referenced by ConfigureStandard().

+ Here is the call graph for this function:

+ Here is the caller graph for this function:

void ns3::YansWifiPhy::ConfigureHolland ( void  )
private
double ns3::YansWifiPhy::DbmToW ( double  dbm) const
private

Convert from dBm to Watts.

Parameters
dbmthe power in dBm
Returns
the equivalent Watts for the given dBm

Definition at line 849 of file yans-wifi-phy.cc.

Referenced by SetCcaMode1Threshold(), SetEdThreshold(), and StartReceivePacket().

+ Here is the caller graph for this function:

double ns3::YansWifiPhy::DbToRatio ( double  db) const
private

Convert from dB to ratio.

Parameters
db
Returns
ratio

Definition at line 842 of file yans-wifi-phy.cc.

Referenced by SetRxNoiseFigure().

+ Here is the caller graph for this function:

void ns3::YansWifiPhy::DoDispose ( void  )
privatevirtual

This method is called by Object::Dispose or by the object's destructor, whichever comes first.

Subclasses are expected to implement their real destruction code in an overriden version of this method and chain up to their parent's implementation once they are done. i.e., for simplicity, the destructor of every subclass should be empty and its content should be moved to the associated DoDispose method.

It is safe to call GetObject from within this method.

Reimplemented from ns3::Object.

Definition at line 186 of file yans-wifi-phy.cc.

References m_channel, m_device, m_deviceMcsSet, m_deviceRateSet, m_mobility, m_state, and NS_LOG_FUNCTION.

void ns3::YansWifiPhy::EndReceive ( Ptr< Packet packet,
Ptr< InterferenceHelper::Event event 
)
private

The last bit of the packet has arrived.

Parameters
packetthe packet that the last bit has arrived
eventthe corresponding event of the first time the packet arrives

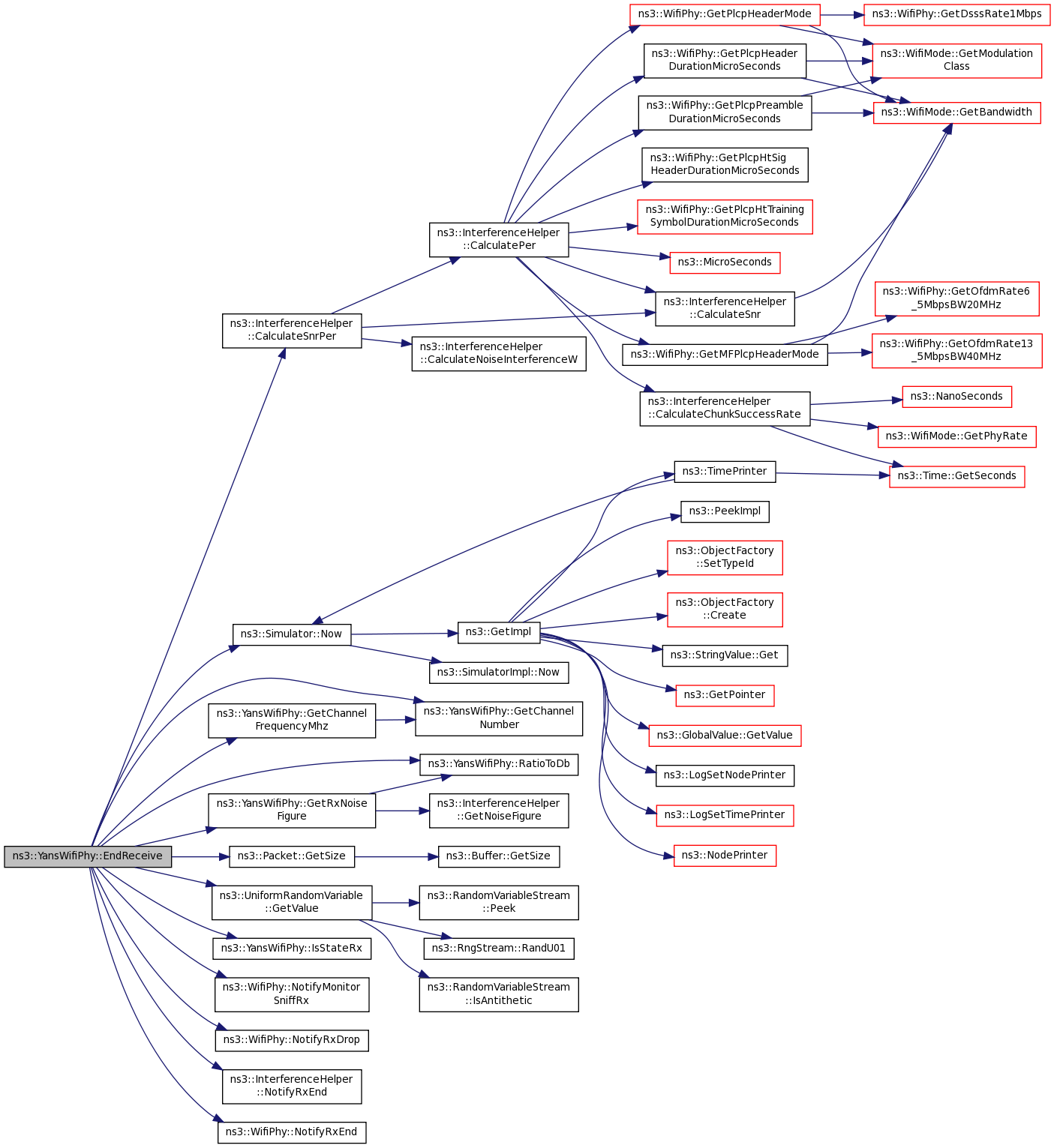
Definition at line 892 of file yans-wifi-phy.cc.

References ns3::InterferenceHelper::CalculateSnrPer(), GetChannelFrequencyMhz(), GetChannelNumber(), GetRxNoiseFigure(), ns3::Packet::GetSize(), ns3::UniformRandomVariable::GetValue(), IsStateRx(), m_interference, m_random, m_state, ns3::WifiPhy::NotifyMonitorSniffRx(), ns3::WifiPhy::NotifyRxDrop(), ns3::InterferenceHelper::NotifyRxEnd(), ns3::WifiPhy::NotifyRxEnd(), ns3::Simulator::Now(), NS_ASSERT, NS_LOG_DEBUG, NS_LOG_FUNCTION, RatioToDb(), and ns3::WIFI_PREAMBLE_SHORT.

Referenced by StartReceivePacket().

+ Here is the call graph for this function:

+ Here is the caller graph for this function:

uint32_t ns3::YansWifiPhy::GetBssMembershipSelector ( uint32_t  selector) const
virtual

The WifiPhy::BssMembershipSelector() method is used (e.g., by a WifiRemoteStationManager) to determine the set of transmission/reception modes that this WifiPhy(-derived class) can support - a set of WifiMode objects which we call the BssMemebershipSelectorSet, and which is stored as WifiPhy::m_bssMembershipSelectorSet.

This was introduced with 11n

Parameters
selectorindex in array of supported memeberships
Returns
the memebership selector whose index is specified.

Implements ns3::WifiPhy.

Definition at line 1045 of file yans-wifi-phy.cc.

References m_bssMembershipSelectorSet.

Referenced by GetMembershipSelectorModes().

+ Here is the caller graph for this function:

double ns3::YansWifiPhy::GetCcaMode1Threshold ( void  ) const

Return the CCA threshold (dBm).

Returns
the CCA threshold in dBm

Definition at line 334 of file yans-wifi-phy.cc.

References m_ccaMode1ThresholdW, and WToDbm().

Referenced by GetTypeId().

+ Here is the call graph for this function:

+ Here is the caller graph for this function:

Ptr< WifiChannel > ns3::YansWifiPhy::GetChannel ( void  ) const
virtual

Return the WifiChannel this WifiPhy is connected to.

Returns
the WifiChannel this WifiPhy is connected to

Implements ns3::WifiPhy.

Definition at line 362 of file yans-wifi-phy.cc.

References m_channel.

bool ns3::YansWifiPhy::GetChannelBonding ( void  ) const
virtual

Return whether channel bonding is supported.

Returns
true if channel bonding is supported, false otherwise

Implements ns3::WifiPhy.

Definition at line 1010 of file yans-wifi-phy.cc.

References m_channelBonding.

Referenced by GetTypeId(), and McsToWifiMode().

+ Here is the caller graph for this function:

double ns3::YansWifiPhy::GetChannelFrequencyMhz ( ) const

Return current center channel frequency in MHz.

Returns
the current center channel frequency in MHz

Definition at line 432 of file yans-wifi-phy.cc.

References GetChannelNumber(), and m_channelStartingFrequency.

Referenced by EndReceive(), and SendPacket().

+ Here is the call graph for this function:

+ Here is the caller graph for this function:

uint16_t ns3::YansWifiPhy::GetChannelNumber ( ) const
virtual

Return the current channel number.

Returns
the current channel number

Implements ns3::WifiPhy.

Definition at line 426 of file yans-wifi-phy.cc.

References m_channelNumber.

Referenced by EndReceive(), GetChannelFrequencyMhz(), ns3::MeshWifiInterfaceMac::GetFrequencyChannel(), GetTypeId(), ns3::YansWifiChannel::Send(), and SendPacket().

+ Here is the caller graph for this function:

Time ns3::YansWifiPhy::GetDelayUntilIdle ( void  )
virtual
Returns
the predicted delay until this PHY can become WifiPhy::IDLE.

The PHY will never become WifiPhy::IDLE before the delay returned by this method but it could become really idle later.

Implements ns3::WifiPhy.

Definition at line 830 of file yans-wifi-phy.cc.

References m_state.

Referenced by SetChannelNumber(), and SetSleepMode().

+ Here is the caller graph for this function:

Ptr< Object > ns3::YansWifiPhy::GetDevice ( void  ) const

Return the device this PHY is associated with.

Returns
the device this PHY is associated with

Definition at line 345 of file yans-wifi-phy.cc.

References m_device.

double ns3::YansWifiPhy::GetEdThreshold ( void  ) const

Return the energy detection threshold (dBm).

Returns
the energy detection threshold in dBm

Definition at line 328 of file yans-wifi-phy.cc.

References m_edThresholdW, and WToDbm().

Referenced by GetTypeId().

+ Here is the call graph for this function:

+ Here is the caller graph for this function:

double ns3::YansWifiPhy::GetEdThresholdW ( void  ) const
private

Return the energy detection threshold.

Returns
the energy detection threshold.

Definition at line 868 of file yans-wifi-phy.cc.

References m_edThresholdW.

Ptr< ErrorRateModel > ns3::YansWifiPhy::GetErrorRateModel ( void  ) const

Return the error rate model this PHY is using.

Returns
the error rate model this PHY is using

Definition at line 340 of file yans-wifi-phy.cc.

References ns3::InterferenceHelper::GetErrorRateModel(), and m_interference.

+ Here is the call graph for this function:

uint32_t ns3::YansWifiPhy::GetFrequency ( void  ) const
virtual
Returns
the operating frequency on this node

Implements ns3::WifiPhy.

Definition at line 976 of file yans-wifi-phy.cc.

References m_channelStartingFrequency.

Referenced by GetTypeId().

+ Here is the caller graph for this function:

bool ns3::YansWifiPhy::GetGreenfield ( void  ) const
virtual

Return whether Greenfield is supported.

Returns
true if Greenfield is supported, false otherwise

Implements ns3::WifiPhy.

Definition at line 1004 of file yans-wifi-phy.cc.

References m_greenfield.

Referenced by GetTypeId().

+ Here is the caller graph for this function:

bool ns3::YansWifiPhy::GetGuardInterval ( void  ) const
virtual

Return whether guard interval is being used.

Returns
true if guard interval is being used, false otherwise

Implements ns3::WifiPhy.

Definition at line 965 of file yans-wifi-phy.cc.

References m_guardInterval.

Referenced by GetTypeId(), and McsToWifiMode().

+ Here is the caller graph for this function:

Time ns3::YansWifiPhy::GetLastRxStartTime ( void  ) const
virtual

Return the start time of the last received packet.

Returns
the start time of the last received packet

Implements ns3::WifiPhy.

Definition at line 836 of file yans-wifi-phy.cc.

References m_state.

bool ns3::YansWifiPhy::GetLdpc ( void  ) const
virtual

Return if LDPC is supported.

Returns
true if LDPC is supported, false otherwise

Implements ns3::WifiPhy.

Definition at line 993 of file yans-wifi-phy.cc.

References m_ldpc.

Referenced by GetTypeId().

+ Here is the caller graph for this function:

uint8_t ns3::YansWifiPhy::GetMcs ( uint8_t  mcs) const
virtual

The WifiPhy::GetMcs() method is used (e.g., by a WifiRemoteStationManager) to determine the set of transmission/reception MCS indexes that this WifiPhy(-derived class) can support - a set of Mcs indexes which we call the DeviceMcsSet, and which is stored as WifiPhy::m_deviceMcsSet.

This was introduced with 11n

Parameters
mcsindex in array of supported Mcs
Returns
the Mcs index whose index is specified.

Implements ns3::WifiPhy.

Definition at line 1074 of file yans-wifi-phy.cc.

References m_deviceMcsSet.

Referenced by IsMcsSupported().

+ Here is the caller graph for this function:

WifiModeList ns3::YansWifiPhy::GetMembershipSelectorModes ( uint32_t  selector)
virtual

The WifiPhy::GetMembershipSelectorModes() method is used (e.g., by a WifiRemoteStationManager) to determine the set of transmission/reception modes that this WifiPhy(-derived class) can support - a set of WifiMode objects which we call the BssMemebershipSelectorSet, and which is stored as WifiPhy::m_bssMembershipSelectorSet.

This was introduced with 11n

Parameters
selectorindex in array of supported memeberships
Returns
a WifiModeList that contains the WifiModes associrated with the selected index.
See also
WifiPhy::GetMembershipSelectorModes()

Implements ns3::WifiPhy.

Definition at line 1050 of file yans-wifi-phy.cc.

References GetBssMembershipSelector(), ns3::WifiPhy::GetOfdmRate13MbpsBW20MHz(), ns3::WifiPhy::GetOfdmRate19_5MbpsBW20MHz(), ns3::WifiPhy::GetOfdmRate26MbpsBW20MHz(), ns3::WifiPhy::GetOfdmRate39MbpsBW20MHz(), ns3::WifiPhy::GetOfdmRate52MbpsBW20MHz(), ns3::WifiPhy::GetOfdmRate58_5MbpsBW20MHz(), ns3::WifiPhy::GetOfdmRate65MbpsBW20MHz(), ns3::WifiPhy::GetOfdmRate6_5MbpsBW20MHz(), and HT_PHY.

+ Here is the call graph for this function:

Ptr< Object > ns3::YansWifiPhy::GetMobility ( void  )

Return the mobility model this PHY is associated with.

Returns
the mobility model this PHY is associated with

Definition at line 350 of file yans-wifi-phy.cc.

References m_mobility.

Referenced by ns3::YansWifiChannel::Send().

+ Here is the caller graph for this function:

WifiMode ns3::YansWifiPhy::GetMode ( uint32_t  mode) const
virtual

The WifiPhy::GetNModes() and WifiPhy::GetMode() methods are used (e.g., by a WifiRemoteStationManager) to determine the set of transmission/reception modes that this WifiPhy(-derived class) can support - a set of WifiMode objects which we call the DeviceRateSet, and which is stored as WifiPhy::m_deviceRateSet.

It is important to note that the DeviceRateSet is a superset (not necessarily proper) of the OperationalRateSet (which is logically, if not actually, a property of the associated WifiRemoteStationManager), which itself is a superset (again, not necessarily proper) of the BSSBasicRateSet.

Parameters
modeindex in array of supported modes
Returns
the mode whose index is specified.
See also
WifiPhy::GetNModes()

Implements ns3::WifiPhy.

Definition at line 654 of file yans-wifi-phy.cc.

References m_deviceRateSet.

Referenced by IsModeSupported().

+ Here is the caller graph for this function:

uint32_t ns3::YansWifiPhy::GetNBssMembershipSelectors ( void  ) const
virtual

The WifiPhy::NBssMembershipSelectors() method is used (e.g., by a WifiRemoteStationManager) to determine the set of transmission/reception modes that this WifiPhy(-derived class) can support - a set of WifiMode objects which we call the BssMemebershipSelectorSet, and which is stored as WifiPhy::m_bssMembershipSelectorSet.

This was introduced with 11n

Returns
the memebership selector whose index is specified.

Implements ns3::WifiPhy.

Definition at line 1040 of file yans-wifi-phy.cc.

References m_bssMembershipSelectorSet.

uint8_t ns3::YansWifiPhy::GetNMcs ( void  ) const
virtual
Returns
the number of MCS supported by this phy

Implements ns3::WifiPhy.

Definition at line 1069 of file yans-wifi-phy.cc.

References m_deviceMcsSet.

Referenced by IsMcsSupported().

+ Here is the caller graph for this function:

uint32_t ns3::YansWifiPhy::GetNModes ( void  ) const
virtual

The WifiPhy::GetNModes() and WifiPhy::GetMode() methods are used (e.g., by a WifiRemoteStationManager) to determine the set of transmission/reception modes that this WifiPhy(-derived class) can support - a set of WifiMode objects which we call the DeviceRateSet, and which is stored as WifiPhy::m_deviceRateSet.

It is important to note that the DeviceRateSet is a superset (not necessarily proper) of the OperationalRateSet (which is logically, if not actually, a property of the associated WifiRemoteStationManager), which itself is a superset (again, not necessarily proper) of the BSSBasicRateSet.

Returns
the number of transmission modes supported by this PHY.
See also
WifiPhy::GetMode()

Implements ns3::WifiPhy.

Definition at line 649 of file yans-wifi-phy.cc.

References m_deviceRateSet.

Referenced by IsModeSupported().

+ Here is the caller graph for this function:

uint32_t ns3::YansWifiPhy::GetNTxPower ( void  ) const
virtual

Return the number of available transmission power levels.

Returns
the number of available transmission power levels

Implements ns3::WifiPhy.

Definition at line 683 of file yans-wifi-phy.cc.

References m_nTxPower.

uint32_t ns3::YansWifiPhy::GetNumberOfReceiveAntennas ( void  ) const
virtual
Returns
the number of receivers on this node.

Implements ns3::WifiPhy.

Definition at line 987 of file yans-wifi-phy.cc.

References m_numberOfReceivers.

Referenced by GetTypeId().

+ Here is the caller graph for this function:

uint32_t ns3::YansWifiPhy::GetNumberOfTransmitAntennas ( void  ) const
virtual
Returns
the number of transmit antenna on this device

Implements ns3::WifiPhy.

Definition at line 982 of file yans-wifi-phy.cc.

References m_numberOfTransmitters.

Referenced by GetTypeId().

+ Here is the caller graph for this function:

double ns3::YansWifiPhy::GetPowerDbm ( uint8_t  power) const
private

Get the power of the given power level in dBm.

In YansWifiPhy implementation, the power levels are equally spaced (in dBm).

Parameters
powerthe power level
Returns
the transmission power in dBm at the given power level

Definition at line 874 of file yans-wifi-phy.cc.

References m_nTxPower, m_txPowerBaseDbm, m_txPowerEndDbm, NS_ASSERT, and NS_ASSERT_MSG.

Referenced by SendPacket().

+ Here is the caller graph for this function:

double ns3::YansWifiPhy::GetRxGain ( void  ) const

Return the reception gain (dB).

Returns
the reception gain in dB

Definition at line 322 of file yans-wifi-phy.cc.

References m_rxGainDb.

Referenced by GetTypeId().

+ Here is the caller graph for this function:

double ns3::YansWifiPhy::GetRxNoiseFigure ( void  ) const

Return the RX noise figure (dBm).

Returns
the RX noise figure in dBm

Definition at line 302 of file yans-wifi-phy.cc.

References ns3::InterferenceHelper::GetNoiseFigure(), m_interference, and RatioToDb().

Referenced by EndReceive(), and GetTypeId().

+ Here is the call graph for this function:

+ Here is the caller graph for this function:

Time ns3::YansWifiPhy::GetStateDuration ( void  )
virtual
Returns
the amount of time since the current state has started.

Implements ns3::WifiPhy.

Definition at line 825 of file yans-wifi-phy.cc.

References m_state.

bool ns3::YansWifiPhy::GetStbc ( void  ) const
virtual

Return whether STBC is supported.

Returns
true if STBC is supported, false otherwise

Implements ns3::WifiPhy.

Definition at line 998 of file yans-wifi-phy.cc.

References m_stbc.

Referenced by GetTypeId().

+ Here is the caller graph for this function:

double ns3::YansWifiPhy::GetTxGain ( void  ) const

Return the transmission gain (dB).

Returns
the transmission gain in dB

Definition at line 317 of file yans-wifi-phy.cc.

References m_txGainDb.

Referenced by GetTypeId().

+ Here is the caller graph for this function:

double ns3::YansWifiPhy::GetTxPowerEnd ( void  ) const
virtual

Return the maximum available transmission power level (dBm).

Returns
the maximum available transmission power level (dBm)

Implements ns3::WifiPhy.

Definition at line 312 of file yans-wifi-phy.cc.

References m_txPowerEndDbm.

Referenced by GetTypeId().

+ Here is the caller graph for this function:

double ns3::YansWifiPhy::GetTxPowerStart ( void  ) const
virtual

Return the minimum available transmission power level (dBm).

Returns
the minimum available transmission power level (dBm)

Implements ns3::WifiPhy.

Definition at line 307 of file yans-wifi-phy.cc.

References m_txPowerBaseDbm.

Referenced by GetTypeId().

+ Here is the caller graph for this function:

bool ns3::YansWifiPhy::IsMcsSupported ( WifiMode  mode)
virtual

Definition at line 671 of file yans-wifi-phy.cc.

References GetMcs(), GetNMcs(), and McsToWifiMode().

Referenced by StartReceivePacket().

+ Here is the call graph for this function:

+ Here is the caller graph for this function:

bool ns3::YansWifiPhy::IsModeSupported ( WifiMode  mode) const
virtual

Check if the given WifiMode is supported by the PHY.

Parameters
modethe wifi mode to check
Returns
true if the given mode is supported, false otherwise

Implements ns3::WifiPhy.

Definition at line 659 of file yans-wifi-phy.cc.

References GetMode(), and GetNModes().

Referenced by StartReceivePacket().

+ Here is the call graph for this function:

+ Here is the caller graph for this function:

bool ns3::YansWifiPhy::IsStateBusy ( void  )
virtual
Returns
true of the current state of the PHY layer is not WifiPhy::IDLE, false otherwise.

Implements ns3::WifiPhy.

Definition at line 799 of file yans-wifi-phy.cc.

References m_state.

bool ns3::YansWifiPhy::IsStateCcaBusy ( void  )
virtual
Returns
true of the current state of the PHY layer is WifiPhy::CCA_BUSY, false otherwise.

Implements ns3::WifiPhy.

Definition at line 788 of file yans-wifi-phy.cc.

References m_state.

bool ns3::YansWifiPhy::IsStateIdle ( void  )
virtual
Returns
true of the current state of the PHY layer is WifiPhy::IDLE, false otherwise.

Implements ns3::WifiPhy.

Definition at line 794 of file yans-wifi-phy.cc.

References m_state.

bool ns3::YansWifiPhy::IsStateRx ( void  )
virtual
Returns
true of the current state of the PHY layer is WifiPhy::RX, false otherwise.

Implements ns3::WifiPhy.

Definition at line 804 of file yans-wifi-phy.cc.

References m_state.

Referenced by EndReceive().

+ Here is the caller graph for this function:

bool ns3::YansWifiPhy::IsStateSleep ( void  )
virtual
Returns
true if the current state of the PHY layer is WifiPhy::SLEEP, false otherwise.

Implements ns3::WifiPhy.

Definition at line 819 of file yans-wifi-phy.cc.

References m_state.

bool ns3::YansWifiPhy::IsStateSwitching ( void  )
virtual
Returns
true of the current state of the PHY layer is WifiPhy::SWITCHING, false otherwise.

Implements ns3::WifiPhy.

Definition at line 814 of file yans-wifi-phy.cc.

References m_state.

Referenced by SetChannelNumber().

+ Here is the caller graph for this function:

bool ns3::YansWifiPhy::IsStateTx ( void  )
virtual
Returns
true of the current state of the PHY layer is WifiPhy::TX, false otherwise.

Implements ns3::WifiPhy.

Definition at line 809 of file yans-wifi-phy.cc.

References m_state.

WifiMode ns3::YansWifiPhy::McsToWifiMode ( uint8_t  mcs)
virtual

For a given MCS finds the corresponding WifiMode and returns it as defined in the IEEE 802.11n standard.

Parameters
mcsthe MCS number
Returns
the WifiMode that corresponds to the given mcs number

Implements ns3::WifiPhy.

Definition at line 1141 of file yans-wifi-phy.cc.

References GetChannelBonding(), GetGuardInterval(), ns3::WifiPhy::GetOfdmRate108MbpsBW40MHz(), ns3::WifiPhy::GetOfdmRate120MbpsBW40MHz(), ns3::WifiPhy::GetOfdmRate121_5MbpsBW40MHz(), ns3::WifiPhy::GetOfdmRate135MbpsBW40MHz(), ns3::WifiPhy::GetOfdmRate135MbpsBW40MHzShGi(), ns3::WifiPhy::GetOfdmRate13_5MbpsBW40MHz(), ns3::WifiPhy::GetOfdmRate13MbpsBW20MHz(), ns3::WifiPhy::GetOfdmRate14_4MbpsBW20MHz(), ns3::WifiPhy::GetOfdmRate150MbpsBW40MHz(), ns3::WifiPhy::GetOfdmRate15MbpsBW40MHz(), ns3::WifiPhy::GetOfdmRate19_5MbpsBW20MHz(), ns3::WifiPhy::GetOfdmRate21_7MbpsBW20MHz(), ns3::WifiPhy::GetOfdmRate26MbpsBW20MHz(), ns3::WifiPhy::GetOfdmRate27MbpsBW40MHz(), ns3::WifiPhy::GetOfdmRate28_9MbpsBW20MHz(), ns3::WifiPhy::GetOfdmRate30MbpsBW40MHz(), ns3::WifiPhy::GetOfdmRate39MbpsBW20MHz(), ns3::WifiPhy::GetOfdmRate40_5MbpsBW40MHz(), ns3::WifiPhy::GetOfdmRate43_3MbpsBW20MHz(), ns3::WifiPhy::GetOfdmRate45MbpsBW40MHz(), ns3::WifiPhy::GetOfdmRate52MbpsBW20MHz(), ns3::WifiPhy::GetOfdmRate54MbpsBW40MHz(), ns3::WifiPhy::GetOfdmRate57_8MbpsBW20MHz(), ns3::WifiPhy::GetOfdmRate58_5MbpsBW20MHz(), ns3::WifiPhy::GetOfdmRate60MbpsBW40MHz(), ns3::WifiPhy::GetOfdmRate65MbpsBW20MHz(), ns3::WifiPhy::GetOfdmRate65MbpsBW20MHzShGi(), ns3::WifiPhy::GetOfdmRate6_5MbpsBW20MHz(), ns3::WifiPhy::GetOfdmRate72_2MbpsBW20MHz(), ns3::WifiPhy::GetOfdmRate7_2MbpsBW20MHz(), ns3::WifiPhy::GetOfdmRate81MbpsBW40MHz(), and ns3::WifiPhy::GetOfdmRate90MbpsBW40MHz().

Referenced by IsMcsSupported().

+ Here is the call graph for this function:

+ Here is the caller graph for this function:

double ns3::YansWifiPhy::RatioToDb ( double  ratio) const
private

Convert from ratio to dB.

Parameters
ratio
Returns
dB

Definition at line 862 of file yans-wifi-phy.cc.

Referenced by EndReceive(), and GetRxNoiseFigure().

+ Here is the caller graph for this function:

void ns3::YansWifiPhy::RegisterListener ( WifiPhyListener listener)
virtual
Parameters
listenerthe new listener

Add the input listener to the list of objects to be notified of PHY-level events.

Implements ns3::WifiPhy.

Definition at line 782 of file yans-wifi-phy.cc.

References m_state.

void ns3::YansWifiPhy::ResumeFromSleep ( void  )
virtual
void ns3::YansWifiPhy::SendPacket ( Ptr< const Packet packet,
WifiTxVector  txvector,
enum WifiPreamble  preamble 
)
virtual
Parameters
packetthe packet to send
txvectorthe txvector that has tx parameters such as mode, the transmission mode to use to send this packet, and txPowerLevel, a power level to use to send this packet. The real transmission power is calculated as txPowerMin + txPowerLevel * (txPowerMax - txPowerMin) / nTxLevels
preamblethe type of preamble to use to send this packet.

Implements ns3::WifiPhy.

Definition at line 616 of file yans-wifi-phy.cc.

References ns3::WifiPhy::CalculateTxDuration(), ns3::EventId::Cancel(), GetChannelFrequencyMhz(), GetChannelNumber(), ns3::WifiMode::GetDataRate(), ns3::WifiTxVector::GetMode(), ns3::WifiTxVector::GetNss(), GetPowerDbm(), ns3::Packet::GetSize(), ns3::WifiTxVector::GetTxPowerLevel(), m_channel, m_endRxEvent, m_interference, m_state, m_txGainDb, ns3::WifiPhy::NotifyMonitorSniffTx(), ns3::InterferenceHelper::NotifyRxEnd(), ns3::WifiPhy::NotifyTxBegin(), ns3::WifiPhy::NotifyTxDrop(), NS_ASSERT, NS_LOG_DEBUG, NS_LOG_FUNCTION, and ns3::WIFI_PREAMBLE_SHORT.

+ Here is the call graph for this function:

void ns3::YansWifiPhy::SetCcaMode1Threshold ( double  threshold)

Sets the CCA threshold (dBm).

The energy of a received signal should be higher than this threshold to allow the PHY layer to declare CCA BUSY state.

Parameters
thresholdthe CCA threshold in dBm

Definition at line 280 of file yans-wifi-phy.cc.

References DbmToW(), m_ccaMode1ThresholdW, and NS_LOG_FUNCTION.

Referenced by GetTypeId().

+ Here is the call graph for this function:

+ Here is the caller graph for this function:

void ns3::YansWifiPhy::SetChannel ( Ptr< YansWifiChannel channel)

Set the YansWifiChannel this YansWifiPhy is to be connected to.

Parameters
channelthe YansWifiChannel this YansWifiPhy is to be connected to

Definition at line 367 of file yans-wifi-phy.cc.

References m_channel.

Referenced by ns3::YansWifiPhyHelper::Create().

+ Here is the caller graph for this function:

void ns3::YansWifiPhy::SetChannelBonding ( bool  channelbonding)
virtual

Enable or disable channel bonding support.

Parameters
channelbondingEnable or disable channel bonding

Implements ns3::WifiPhy.

Definition at line 1016 of file yans-wifi-phy.cc.

References m_channelBonding.

Referenced by GetTypeId().

+ Here is the caller graph for this function:

void ns3::YansWifiPhy::SetChannelNumber ( uint16_t  id)
virtual
void ns3::YansWifiPhy::SetDevice ( Ptr< Object device)

Sets the device this PHY is associated with.

Parameters
devicethe device this PHY is associated with

Definition at line 291 of file yans-wifi-phy.cc.

References m_device.

Referenced by ns3::YansWifiPhyHelper::Create().

+ Here is the caller graph for this function:

void ns3::YansWifiPhy::SetEdThreshold ( double  threshold)

Sets the energy detection threshold (dBm).

The energy of a received signal should be higher than this threshold (dbm) to allow the PHY layer to detect the signal.

Parameters
thresholdthe energy detction threshold in dBm

Definition at line 274 of file yans-wifi-phy.cc.

References DbmToW(), m_edThresholdW, and NS_LOG_FUNCTION.

Referenced by GetTypeId().

+ Here is the call graph for this function:

+ Here is the caller graph for this function:

void ns3::YansWifiPhy::SetErrorRateModel ( Ptr< ErrorRateModel rate)

Sets the error rate model.

Parameters
ratethe error rate model

Definition at line 286 of file yans-wifi-phy.cc.

References m_interference, and ns3::InterferenceHelper::SetErrorRateModel().

Referenced by ns3::YansWifiPhyHelper::Create().

+ Here is the call graph for this function:

+ Here is the caller graph for this function:

void ns3::YansWifiPhy::SetFrequency ( uint32_t  freq)
virtual
Parameters
freqthe operating frequency on this node (2.4 GHz or 5GHz).

Implements ns3::WifiPhy.

Definition at line 931 of file yans-wifi-phy.cc.

References m_channelStartingFrequency.

Referenced by GetTypeId().

+ Here is the caller graph for this function:

void ns3::YansWifiPhy::SetGreenfield ( bool  greenfield)
virtual

Enable or disable Greenfield support.

Parameters
greenfieldEnable or disable Greenfield

Implements ns3::WifiPhy.

Definition at line 960 of file yans-wifi-phy.cc.

References m_greenfield.

Referenced by GetTypeId().

+ Here is the caller graph for this function:

void ns3::YansWifiPhy::SetGuardInterval ( bool  guardInterval)
virtual

Enable or disable short/long guard interval.

Parameters
guardIntervalEnable or disable guard interval

Implements ns3::WifiPhy.

Definition at line 970 of file yans-wifi-phy.cc.

References m_guardInterval.

Referenced by GetTypeId().

+ Here is the caller graph for this function:

void ns3::YansWifiPhy::SetLdpc ( bool  ldpc)
virtual

Enable or disable LDPC.

Parameters
ldpcEnable or disable LDPC

Implements ns3::WifiPhy.

Definition at line 948 of file yans-wifi-phy.cc.

References m_ldpc.

Referenced by GetTypeId().

+ Here is the caller graph for this function:

void ns3::YansWifiPhy::SetMobility ( Ptr< Object mobility)

Sets the mobility model.

Parameters
mobilitythe mobility model this PHY is associated with

Definition at line 296 of file yans-wifi-phy.cc.

References m_mobility.

Referenced by ns3::YansWifiPhyHelper::Create().

+ Here is the caller graph for this function:

void ns3::YansWifiPhy::SetNTxPower ( uint32_t  n)

Sets the number of transmission power levels available between the minimum level and the maximum level.

Transmission power levels are equally separated (in dBm) with the minimum and the maximum included.

Parameters
nthe number of available levels

Definition at line 256 of file yans-wifi-phy.cc.

References m_nTxPower, and NS_LOG_FUNCTION.

void ns3::YansWifiPhy::SetNumberOfReceiveAntennas ( uint32_t  rx)
virtual
Parameters
rxthe number of receivers on this node.

Implements ns3::WifiPhy.

Definition at line 942 of file yans-wifi-phy.cc.

References m_numberOfReceivers.

Referenced by GetTypeId().

+ Here is the caller graph for this function:

void ns3::YansWifiPhy::SetNumberOfTransmitAntennas ( uint32_t  tx)
virtual
Parameters
txthe number of transmitters on this node.

Implements ns3::WifiPhy.

Definition at line 937 of file yans-wifi-phy.cc.

References m_numberOfTransmitters.

Referenced by GetTypeId().

+ Here is the caller graph for this function:

void ns3::YansWifiPhy::SetReceiveErrorCallback ( WifiPhy::RxErrorCallback  callback)
virtual
Parameters
callbackthe callback to invoke upon erroneous packet reception.

Implements ns3::WifiPhy.

Definition at line 496 of file yans-wifi-phy.cc.

References m_state.

void ns3::YansWifiPhy::SetReceiveOkCallback ( WifiPhy::RxOkCallback  callback)
virtual
Parameters
callbackthe callback to invoke upon successful packet reception.

Implements ns3::WifiPhy.

Definition at line 491 of file yans-wifi-phy.cc.

References m_state.

void ns3::YansWifiPhy::SetRxGain ( double  gain)

Sets the reception gain (dB).

Parameters
gainthe reception gain in dB

Definition at line 268 of file yans-wifi-phy.cc.

References m_rxGainDb, and NS_LOG_FUNCTION.

Referenced by GetTypeId().

+ Here is the caller graph for this function:

void ns3::YansWifiPhy::SetRxNoiseFigure ( double  noiseFigureDb)

Sets the RX loss (dB) in the Signal-to-Noise-Ratio due to non-idealities in the receiver.

Parameters
noiseFigureDbnoise figure in dB

Definition at line 238 of file yans-wifi-phy.cc.

References DbToRatio(), m_interference, NS_LOG_FUNCTION, and ns3::InterferenceHelper::SetNoiseFigure().

Referenced by GetTypeId().

+ Here is the call graph for this function:

+ Here is the caller graph for this function:

void ns3::YansWifiPhy::SetSleepMode ( void  )
virtual
void ns3::YansWifiPhy::SetStbc ( bool  stbc)
virtual

Enable or disable STBC.

Parameters
stbcEnable or disable STBC

Implements ns3::WifiPhy.

Definition at line 954 of file yans-wifi-phy.cc.

References m_stbc.

Referenced by GetTypeId().

+ Here is the caller graph for this function:

void ns3::YansWifiPhy::SetTxGain ( double  gain)

Sets the transmission gain (dB).

Parameters
gainthe transmission gain in dB

Definition at line 262 of file yans-wifi-phy.cc.

References m_txGainDb, and NS_LOG_FUNCTION.

Referenced by GetTypeId().

+ Here is the caller graph for this function:

void ns3::YansWifiPhy::SetTxPowerEnd ( double  end)

Sets the maximum available transmission power level (dBm).

Parameters
endthe maximum transmission power level (dBm)

Definition at line 250 of file yans-wifi-phy.cc.

References m_txPowerEndDbm, and NS_LOG_FUNCTION.

Referenced by GetTypeId().

+ Here is the caller graph for this function:

void ns3::YansWifiPhy::SetTxPowerStart ( double  start)

Sets the minimum available transmission power level (dBm).

Parameters
startthe minimum transmission power level (dBm)

Definition at line 244 of file yans-wifi-phy.cc.

References m_txPowerBaseDbm, NS_LOG_FUNCTION, and visualizer.core::start().

Referenced by GetTypeId().

+ Here is the call graph for this function:

+ Here is the caller graph for this function:

void ns3::YansWifiPhy::StartReceivePacket ( Ptr< Packet packet,
double  rxPowerDbm,
WifiTxVector  txVector,
WifiPreamble  preamble 
)
uint32_t ns3::YansWifiPhy::WifiModeToMcs ( WifiMode  mode)
virtual

For a given WifiMode finds the corresponding MCS value and returns it as defined in the IEEE 802.11n standard.

Parameters
modethe WifiMode
Returns
the MCS number that corresponds to the given WifiMode

Implements ns3::WifiPhy.

Definition at line 1079 of file yans-wifi-phy.cc.

References ns3::WifiMode::GetDataRate(), and ns3::WifiMode::GetUniqueName().

+ Here is the call graph for this function:

double ns3::YansWifiPhy::WToDbm ( double  w) const
private

Convert from Watts to dBm.

Parameters
wthe power in Watts
Returns
the equivalent dBm for the given Watts

Definition at line 856 of file yans-wifi-phy.cc.

Referenced by GetCcaMode1Threshold(), and GetEdThreshold().

+ Here is the caller graph for this function:

Member Data Documentation

std::vector<uint32_t> ns3::YansWifiPhy::m_bssMembershipSelectorSet
private
double ns3::YansWifiPhy::m_ccaMode1ThresholdW
private

Clear channel assessment (CCA) threshold in watts.

Definition at line 462 of file yans-wifi-phy.h.

Referenced by GetCcaMode1Threshold(), ResumeFromSleep(), SetCcaMode1Threshold(), and StartReceivePacket().

Ptr<YansWifiChannel> ns3::YansWifiPhy::m_channel
private

YansWifiChannel that this YansWifiPhy is connected to.

Definition at line 469 of file yans-wifi-phy.h.

Referenced by DoDispose(), GetChannel(), SendPacket(), and SetChannel().

bool ns3::YansWifiPhy::m_channelBonding
private

Flag if channel conding is used.

Definition at line 480 of file yans-wifi-phy.h.

Referenced by GetChannelBonding(), and SetChannelBonding().

uint16_t ns3::YansWifiPhy::m_channelNumber
private

Operating channel number.

Definition at line 470 of file yans-wifi-phy.h.

Referenced by GetChannelNumber(), and SetChannelNumber().

double ns3::YansWifiPhy::m_channelStartingFrequency
private
Time ns3::YansWifiPhy::m_channelSwitchDelay
private

Time required to switch between channel.

Definition at line 529 of file yans-wifi-phy.h.

Referenced by GetTypeId(), and SetChannelNumber().

Ptr<Object> ns3::YansWifiPhy::m_device
private

Pointer to the device.

Definition at line 471 of file yans-wifi-phy.h.

Referenced by DoDispose(), GetDevice(), and SetDevice().

std::vector<uint8_t> ns3::YansWifiPhy::m_deviceMcsSet
private

Definition at line 522 of file yans-wifi-phy.h.

Referenced by Configure80211n(), DoDispose(), GetMcs(), and GetNMcs().

WifiModeList ns3::YansWifiPhy::m_deviceRateSet
private

This vector holds the set of transmission modes that this WifiPhy(-derived class) can support.

In conversation we call this the DeviceRateSet (not a term you'll find in the standard), and it is a superset of standard-defined parameters such as the OperationalRateSet, and the BSSBasicRateSet (which, themselves, have a superset/subset relationship).

Mandatory rates relevant to this WifiPhy can be found by iterating over this vector looking for WifiMode objects for which WifiMode::IsMandatory() is true.

A quick note is appropriate here (well, here is as good a place as any I can find)...

In the standard there is no text that explicitly precludes production of a device that does not support some rates that are mandatory (according to the standard) for PHYs that the device happens to fully or partially support.

This approach is taken by some devices which choose to only support, for example, 6 and 9 Mbps ERP-OFDM rates for cost and power consumption reasons (i.e., these devices don't need to be designed for and waste current on the increased linearity requirement of higher-order constellations when 6 and 9 Mbps more than meet their data requirements). The wording of the standard allows such devices to have an OperationalRateSet which includes 6 and 9 Mbps ERP-OFDM rates, despite 12 and 24 Mbps being "mandatory" rates for the ERP-OFDM PHY.

Now this doesn't actually have any impact on code, yet. It is, however, something that we need to keep in mind for the future. Basically, the key point is that we can't be making assumptions like "the Operational Rate Set will contain all the mandatory rates".

Definition at line 519 of file yans-wifi-phy.h.

Referenced by Configure80211_10Mhz(), Configure80211_5Mhz(), Configure80211a(), Configure80211b(), Configure80211g(), Configure80211n(), ConfigureHolland(), DoDispose(), GetMode(), and GetNModes().

double ns3::YansWifiPhy::m_edThresholdW
private

Energy detection threshold in watts.

Definition at line 461 of file yans-wifi-phy.h.

Referenced by GetEdThreshold(), GetEdThresholdW(), SetEdThreshold(), and StartReceivePacket().

EventId ns3::YansWifiPhy::m_endRxEvent
private

Definition at line 523 of file yans-wifi-phy.h.

Referenced by SendPacket(), SetChannelNumber(), and StartReceivePacket().

bool ns3::YansWifiPhy::m_greenfield
private

Flag if GreenField format is supported.

Definition at line 478 of file yans-wifi-phy.h.

Referenced by GetGreenfield(), and SetGreenfield().

bool ns3::YansWifiPhy::m_guardInterval
private

Flag if short guard interval is used.

Definition at line 479 of file yans-wifi-phy.h.

Referenced by GetGuardInterval(), and SetGuardInterval().

bool ns3::YansWifiPhy::m_ldpc
private

Flag if LDPC is used.

Definition at line 476 of file yans-wifi-phy.h.

Referenced by GetLdpc(), and SetLdpc().

Ptr<Object> ns3::YansWifiPhy::m_mobility
private

Pointer to the mobility model.

Definition at line 472 of file yans-wifi-phy.h.

Referenced by DoDispose(), GetMobility(), and SetMobility().

uint32_t ns3::YansWifiPhy::m_nTxPower
private

Number of available transmission power levels.

Definition at line 467 of file yans-wifi-phy.h.

Referenced by GetNTxPower(), GetPowerDbm(), GetTypeId(), and SetNTxPower().

uint32_t ns3::YansWifiPhy::m_numberOfReceivers
private

Number of receivers.

Definition at line 475 of file yans-wifi-phy.h.

Referenced by GetNumberOfReceiveAntennas(), and SetNumberOfReceiveAntennas().

uint32_t ns3::YansWifiPhy::m_numberOfTransmitters
private

Number of transmitters.

Definition at line 474 of file yans-wifi-phy.h.

Referenced by GetNumberOfTransmitAntennas(), and SetNumberOfTransmitAntennas().

Ptr<UniformRandomVariable> ns3::YansWifiPhy::m_random
private

Provides uniform random variables.

Definition at line 525 of file yans-wifi-phy.h.

Referenced by AssignStreams(), EndReceive(), and YansWifiPhy().

double ns3::YansWifiPhy::m_rxGainDb
private

Reception gain (dB)

Definition at line 464 of file yans-wifi-phy.h.

Referenced by GetRxGain(), SetRxGain(), and StartReceivePacket().

bool ns3::YansWifiPhy::m_stbc
private

Flag if STBC is used.

Definition at line 477 of file yans-wifi-phy.h.

Referenced by GetStbc(), and SetStbc().

double ns3::YansWifiPhy::m_txGainDb
private

Transmission gain (dB)

Definition at line 463 of file yans-wifi-phy.h.

Referenced by GetTxGain(), SendPacket(), and SetTxGain().

double ns3::YansWifiPhy::m_txPowerBaseDbm
private

Minimum transmission power (dBm)

Definition at line 465 of file yans-wifi-phy.h.

Referenced by GetPowerDbm(), GetTxPowerStart(), and SetTxPowerStart().

double ns3::YansWifiPhy::m_txPowerEndDbm
private

Maximum transmission power (dBm)

Definition at line 466 of file yans-wifi-phy.h.

Referenced by GetPowerDbm(), GetTxPowerEnd(), and SetTxPowerEnd().


The documentation for this class was generated from the following files: