Inheritance diagram for AnimationRemainingEnergyTestCase:
Collaboration diagram for AnimationRemainingEnergyTestCase:Public Member Functions | |
| AnimationRemainingEnergyTestCase () | |
| Constructor. More... | |
Public Member Functions inherited from AbstractAnimationInterfaceTestCase | |
| AbstractAnimationInterfaceTestCase (std::string name) | |
| Constructor. More... | |
| virtual | ~AbstractAnimationInterfaceTestCase () |
| Destructor. More... | |
| virtual void | DoRun (void) |
| Run unit tests for this class. More... | |
Public Member Functions inherited from ns3::TestCase | |
| virtual | ~TestCase () |
| Destructor. More... | |
| std::string | GetName (void) const |
Private Member Functions | |
| virtual void | CheckLogic () |
| virtual void | PrepareNetwork () |
Private Attributes | |
| Ptr< SimpleDeviceEnergyModel > | m_energyModel |
| Ptr< BasicEnergySource > | m_energySource |
| const double | m_initialEnergy |
Additional Inherited Members | |
Public Types inherited from ns3::TestCase | |
| enum | TestDuration { QUICK = 1, EXTENSIVE = 2, TAKES_FOREVER = 3 } |
| How long the test takes to execute. More... | |
Protected Member Functions inherited from ns3::TestCase | |
| TestCase (std::string name) | |
| void | AddTestCase (TestCase *testCase, enum TestDuration duration) |
| Add an individual child TestCase to this test suite. More... | |
| TestCase * | GetParent () const |
| bool | IsStatusFailure (void) const |
| bool | IsStatusSuccess (void) const |
| void | SetDataDir (std::string directory) |
| void | ReportTestFailure (std::string cond, std::string actual, std::string limit, std::string message, std::string file, int32_t line) |
| Log the failure of this TestCase. More... | |
| bool | MustAssertOnFailure (void) const |
| bool | MustContinueOnFailure (void) const |
| std::string | CreateDataDirFilename (std::string filename) |
| std::string | CreateTempDirFilename (std::string filename) |
Protected Attributes inherited from AbstractAnimationInterfaceTestCase | |
| AnimationInterface * | m_anim |
| NodeContainer | m_nodes |
Definition at line 172 of file netanim-test.cc.
| AnimationRemainingEnergyTestCase::AnimationRemainingEnergyTestCase | ( | ) |
Constructor.
Definition at line 193 of file netanim-test.cc.
|
privatevirtual |
Implements AbstractAnimationInterfaceTestCase.
Definition at line 220 of file netanim-test.cc.
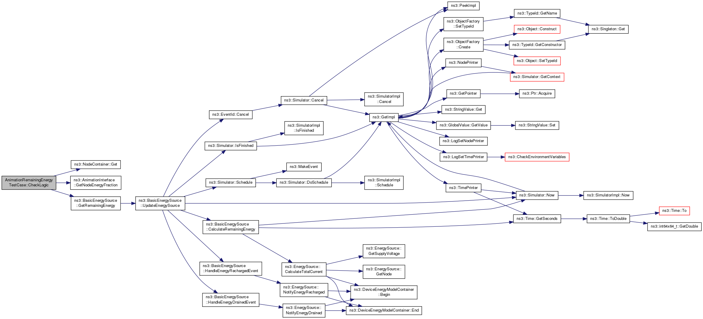
References ns3::NodeContainer::Get(), ns3::AnimationInterface::GetNodeEnergyFraction(), ns3::BasicEnergySource::GetRemainingEnergy(), AbstractAnimationInterfaceTestCase::m_anim, m_energySource, m_initialEnergy, AbstractAnimationInterfaceTestCase::m_nodes, NS_TEST_ASSERT_MSG_EQ, and NS_TEST_ASSERT_MSG_EQ_TOL.
Here is the call graph for this function:
|
privatevirtual |
Implements AbstractAnimationInterfaceTestCase.
Definition at line 200 of file netanim-test.cc.
References ns3::Object::AggregateObject(), ns3::EnergySource::AppendDeviceEnergyModel(), ns3::NodeContainer::Create(), ns3::NodeContainer::Get(), m_energyModel, m_energySource, m_initialEnergy, AbstractAnimationInterfaceTestCase::m_nodes, ns3::Seconds(), and ns3::BasicEnergySource::SetInitialEnergy().
Here is the call graph for this function:
|
private |
Definition at line 189 of file netanim-test.cc.
Referenced by PrepareNetwork().
|
private |
Definition at line 188 of file netanim-test.cc.
Referenced by CheckLogic(), and PrepareNetwork().
|
private |
Definition at line 190 of file netanim-test.cc.
Referenced by CheckLogic(), and PrepareNetwork().