Inheritance diagram for DcfManagerTest:
Collaboration diagram for DcfManagerTest:Public Member Functions | |
| DcfManagerTest () | |
| virtual void | DoRun (void) |
| Implementation to actually run this TestCase. More... | |
| void | NotifyAccessGranted (uint32_t i) |
| void | NotifyChannelSwitching (uint32_t i) |
| void | NotifyCollision (uint32_t i) |
| void | NotifyInternalCollision (uint32_t i) |
Public Member Functions inherited from ns3::TestCase | |
| virtual | ~TestCase () |
| Destructor. More... | |
| std::string | GetName (void) const |
Private Types | |
| typedef std::vector< DcfStateTest * > | DcfStates |
Private Member Functions | |
| void | AddAccessRequest (uint64_t at, uint64_t txTime, uint64_t expectedGrantTime, uint32_t from) |
| void | AddAccessRequestWithAckTimeout (uint64_t at, uint64_t txTime, uint64_t expectedGrantTime, uint32_t from) |
| void | AddAccessRequestWithSuccessfullAck (uint64_t at, uint64_t txTime, uint64_t expectedGrantTime, uint32_t ackDelay, uint32_t from) |
| void | AddAckTimeoutReset (uint64_t at) |
| void | AddCcaBusyEvt (uint64_t at, uint64_t duration) |
| void | AddDcfState (uint32_t aifsn) |
| void | AddNavReset (uint64_t at, uint64_t duration) |
| void | AddNavStart (uint64_t at, uint64_t duration) |
| void | AddRxErrorEvt (uint64_t at, uint64_t duration) |
| void | AddRxInsideSifsEvt (uint64_t at, uint64_t duration) |
| void | AddRxOkEvt (uint64_t at, uint64_t duration) |
| void | AddRxStartEvt (uint64_t at, uint64_t duration) |
| void | AddSwitchingEvt (uint64_t at, uint64_t duration) |
| void | AddTxEvt (uint64_t at, uint64_t duration) |
| void | DoAccessRequest (uint64_t txTime, uint64_t expectedGrantTime, DcfStateTest *state) |
| void | EndTest (void) |
| void | ExpectCollision (uint64_t time, uint32_t from, uint32_t nSlots) |
| void | ExpectInternalCollision (uint64_t time, uint32_t from, uint32_t nSlots) |
| void | StartTest (uint64_t slotTime, uint64_t sifs, uint64_t eifsNoDifsNoSifs, uint32_t ackTimeoutValue=20) |
Private Attributes | |
| uint32_t | m_ackTimeoutValue |
| DcfManager * | m_dcfManager |
| DcfStates | m_dcfStates |
Additional Inherited Members | |
Public Types inherited from ns3::TestCase | |
| enum | TestDuration { QUICK = 1, EXTENSIVE = 2, TAKES_FOREVER = 3 } |
| How long the test takes to execute. More... | |
Protected Member Functions inherited from ns3::TestCase | |
| TestCase (std::string name) | |
| void | AddTestCase (TestCase *testCase, enum TestDuration duration) |
| Add an individual child TestCase to this test suite. More... | |
| TestCase * | GetParent () const |
| bool | IsStatusFailure (void) const |
| bool | IsStatusSuccess (void) const |
| void | SetDataDir (std::string directory) |
| void | ReportTestFailure (std::string cond, std::string actual, std::string limit, std::string message, std::string file, int32_t line) |
| Log the failure of this TestCase. More... | |
| bool | MustAssertOnFailure (void) const |
| bool | MustContinueOnFailure (void) const |
| std::string | CreateDataDirFilename (std::string filename) |
| std::string | CreateTempDirFilename (std::string filename) |
Definition at line 60 of file dcf-manager-test.cc.
|
private |
Definition at line 102 of file dcf-manager-test.cc.
| DcfManagerTest::DcfManagerTest | ( | ) |
Definition at line 152 of file dcf-manager-test.cc.
|
private |
Definition at line 309 of file dcf-manager-test.cc.
References AddAccessRequestWithSuccessfullAck().
Referenced by DoRun().
Here is the call graph for this function:
Here is the caller graph for this function:
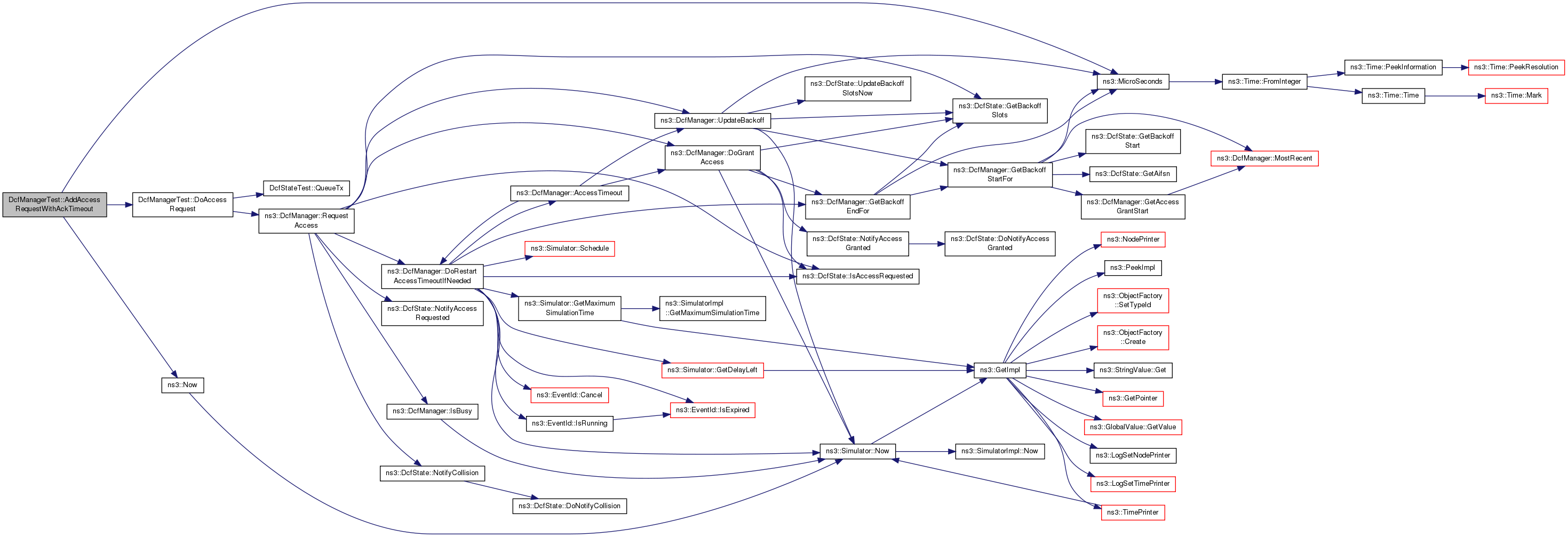
|
private |
Definition at line 315 of file dcf-manager-test.cc.
References DoAccessRequest(), m_dcfStates, ns3::MicroSeconds(), and ns3::Now().
Referenced by DoRun().
Here is the call graph for this function:
Here is the caller graph for this function:
|
private |
| at | time to schedule DoAccessRequest event |
| txTime | DoAccessRequest txTime |
| expectedGrantTime | DoAccessRequest expectedGrantTime |
| ackDelay | is delay of the ack after txEnd |
| from | DoAccessRequest DcfStateTest |
Definition at line 323 of file dcf-manager-test.cc.
References AddAckTimeoutReset(), DoAccessRequest(), m_ackTimeoutValue, m_dcfStates, ns3::MicroSeconds(), ns3::Now(), and NS_ASSERT.
Referenced by AddAccessRequest(), and DoRun().
Here is the call graph for this function:
Here is the caller graph for this function:
|
private |
Definition at line 303 of file dcf-manager-test.cc.
References m_dcfManager, ns3::MicroSeconds(), and ns3::Now().
Referenced by AddAccessRequestWithSuccessfullAck().
Here is the call graph for this function:
Here is the caller graph for this function:
|
private |
Definition at line 339 of file dcf-manager-test.cc.
References m_dcfManager, ns3::MicroSeconds(), and ns3::Now().
Referenced by DoRun().
Here is the call graph for this function:
Here is the caller graph for this function:
|
private |
Definition at line 237 of file dcf-manager-test.cc.
References ns3::DcfManager::Add(), DcfStateTest::DcfStateTest(), m_dcfManager, m_dcfStates, and ns3::DcfState::SetAifsn().
Referenced by DoRun().
Here is the call graph for this function:
Here is the caller graph for this function:
|
private |
Definition at line 289 of file dcf-manager-test.cc.
References m_dcfManager, ns3::MicroSeconds(), and ns3::Now().
Referenced by DoRun().
Here is the call graph for this function:
Here is the caller graph for this function:
|
private |
Definition at line 296 of file dcf-manager-test.cc.
References m_dcfManager, ns3::MicroSeconds(), and ns3::Now().
Referenced by DoRun().
Here is the call graph for this function:
Here is the caller graph for this function:
|
private |
Definition at line 279 of file dcf-manager-test.cc.
References m_dcfManager, ns3::MicroSeconds(), and ns3::Now().
Referenced by DoRun().
Here is the call graph for this function:
Here is the caller graph for this function:
|
private |
Definition at line 272 of file dcf-manager-test.cc.
References m_dcfManager, ns3::MicroSeconds(), and ns3::Now().
Referenced by DoRun().
Here is the call graph for this function:
Here is the caller graph for this function:
|
private |
Definition at line 263 of file dcf-manager-test.cc.
References m_dcfManager, ns3::MicroSeconds(), and ns3::Now().
Referenced by DoRun().
Here is the call graph for this function:
Here is the caller graph for this function:
|
private |
Definition at line 353 of file dcf-manager-test.cc.
References m_dcfManager, ns3::MicroSeconds(), and ns3::Now().
Referenced by DoRun().
Here is the call graph for this function:
Here is the caller graph for this function:
|
private |
Definition at line 346 of file dcf-manager-test.cc.
References m_dcfManager, ns3::MicroSeconds(), and ns3::Now().
Referenced by DoRun().
Here is the call graph for this function:
Here is the caller graph for this function:
|
private |
Definition at line 169 of file dcf-manager-test.cc.
References m_dcfManager, ns3::MicroSeconds(), and ns3::Now().
Referenced by DoRun().
Here is the call graph for this function:
Here is the caller graph for this function:
|
private |
Definition at line 333 of file dcf-manager-test.cc.
References m_dcfManager, DcfStateTest::QueueTx(), and ns3::DcfManager::RequestAccess().
Referenced by AddAccessRequestWithAckTimeout(), and AddAccessRequestWithSuccessfullAck().
Here is the call graph for this function:
Here is the caller graph for this function:
|
virtual |
Implementation to actually run this TestCase.
Subclasses should override this method to conduct their tests.
Implements ns3::TestCase.
Definition at line 363 of file dcf-manager-test.cc.
References AddAccessRequest(), AddAccessRequestWithAckTimeout(), AddAccessRequestWithSuccessfullAck(), AddCcaBusyEvt(), AddDcfState(), AddNavReset(), AddNavStart(), AddRxErrorEvt(), AddRxInsideSifsEvt(), AddRxOkEvt(), AddRxStartEvt(), AddSwitchingEvt(), AddTxEvt(), EndTest(), ExpectCollision(), ExpectInternalCollision(), and StartTest().
Here is the call graph for this function:
|
private |
Definition at line 246 of file dcf-manager-test.cc.
References m_dcfManager, m_dcfStates, DcfStateTest::m_expectedCollision, DcfStateTest::m_expectedGrants, DcfStateTest::m_expectedInternalCollision, and NS_TEST_EXPECT_MSG_EQ.
Referenced by DoRun().
Here is the caller graph for this function:
|
private |
Definition at line 217 of file dcf-manager-test.cc.
References DcfStateTest::ExpectedCollision::at, m_dcfStates, DcfStateTest::m_expectedCollision, and DcfStateTest::ExpectedCollision::nSlots.
Referenced by DoRun().
Here is the caller graph for this function:
|
private |
Definition at line 208 of file dcf-manager-test.cc.
References DcfStateTest::ExpectedCollision::at, m_dcfStates, DcfStateTest::m_expectedInternalCollision, and DcfStateTest::ExpectedCollision::nSlots.
Referenced by DoRun().
Here is the caller graph for this function:| void DcfManagerTest::NotifyAccessGranted | ( | uint32_t | i | ) |
Definition at line 158 of file dcf-manager-test.cc.
References m_ackTimeoutValue, m_dcfManager, m_dcfStates, DcfStateTest::m_expectedGrants, ns3::MicroSeconds(), ns3::DcfManager::NotifyAckTimeoutStartNow(), ns3::DcfManager::NotifyTxStartNow(), ns3::Now(), and NS_TEST_EXPECT_MSG_EQ.
Referenced by DcfStateTest::DoNotifyAccessGranted().
Here is the call graph for this function:
Here is the caller graph for this function:| void DcfManagerTest::NotifyChannelSwitching | ( | uint32_t | i | ) |
Definition at line 196 of file dcf-manager-test.cc.
References m_dcfStates, DcfStateTest::m_expectedGrants, ns3::MicroSeconds(), ns3::Now(), and NS_TEST_EXPECT_MSG_EQ.
Referenced by DcfStateTest::DoNotifyChannelSwitching().
Here is the call graph for this function:
Here is the caller graph for this function:| void DcfManagerTest::NotifyCollision | ( | uint32_t | i | ) |
Definition at line 186 of file dcf-manager-test.cc.
References DcfStateTest::ExpectedCollision::at, m_dcfStates, DcfStateTest::m_expectedCollision, ns3::MicroSeconds(), ns3::Now(), NS_TEST_EXPECT_MSG_EQ, DcfStateTest::ExpectedCollision::nSlots, and ns3::DcfState::StartBackoffNow().
Referenced by DcfStateTest::DoNotifyCollision().
Here is the call graph for this function:
Here is the caller graph for this function:| void DcfManagerTest::NotifyInternalCollision | ( | uint32_t | i | ) |
Definition at line 176 of file dcf-manager-test.cc.
References DcfStateTest::ExpectedCollision::at, m_dcfStates, DcfStateTest::m_expectedInternalCollision, ns3::MicroSeconds(), ns3::Now(), NS_TEST_EXPECT_MSG_EQ, DcfStateTest::ExpectedCollision::nSlots, and ns3::DcfState::StartBackoffNow().
Referenced by DcfStateTest::DoNotifyInternalCollision().
Here is the call graph for this function:
Here is the caller graph for this function:
|
private |
Definition at line 227 of file dcf-manager-test.cc.
References ns3::DcfState::DcfManager, m_ackTimeoutValue, m_dcfManager, ns3::MicroSeconds(), ns3::DcfManager::SetEifsNoDifs(), ns3::DcfManager::SetSifs(), and ns3::DcfManager::SetSlot().
Referenced by DoRun().
Here is the call graph for this function:
Here is the caller graph for this function:
|
private |
Definition at line 106 of file dcf-manager-test.cc.
Referenced by AddAccessRequestWithSuccessfullAck(), NotifyAccessGranted(), and StartTest().
|
private |
Definition at line 104 of file dcf-manager-test.cc.
Referenced by AddAckTimeoutReset(), AddCcaBusyEvt(), AddDcfState(), AddNavReset(), AddNavStart(), AddRxErrorEvt(), AddRxInsideSifsEvt(), AddRxOkEvt(), AddRxStartEvt(), AddSwitchingEvt(), AddTxEvt(), DoAccessRequest(), EndTest(), NotifyAccessGranted(), and StartTest().
|
private |
Definition at line 105 of file dcf-manager-test.cc.
Referenced by AddAccessRequestWithAckTimeout(), AddAccessRequestWithSuccessfullAck(), AddDcfState(), EndTest(), ExpectCollision(), ExpectInternalCollision(), NotifyAccessGranted(), NotifyChannelSwitching(), NotifyCollision(), and NotifyInternalCollision().